форкнуто от main/python-labs
Вы не можете выбрать более 25 тем
Темы должны начинаться с буквы или цифры, могут содержать дефисы(-) и должны содержать не более 35 символов.
8.6 KiB
8.6 KiB
Отчет по Теме 9
Таболин Иван, А-01-23
1. Запуск и настройка рабочего каталога.
import os
os.chdir('C:\\Users\\User\\Desktop\\python-labs\\TEMA9')
2. Создание классов и их наследников.
2.1. Создание автономного класса.
class Class1:
def zad_zn(self,znach):
self.data=znach
def otobraz(self):
print(self.data)
z1=Class1()
z1
<__main__.Class1 object at 0x0000018646F32A50>
z2=Class1()
z1.zad_zn('экз. класса 1')
z2.zad_zn(-632.453)
z1.otobraz()
экз. класса 1
z2.otobraz()
-632.453
z1.data='Новое значение атрибута у экз.1'
z1.otobraz()
Новое значение атрибута у экз.1
2.2. Создание класса-наследника.
class Class2(Class1):
def otobraz(self):
print('значение =',self.data)
z3=Class2()
dir(z3)
['__class__', '__delattr__', '__dict__', '__dir__', '__doc__', '__eq__', '__firstlineno__', '__format__', '__ge__', '__getattribute__', '__getstate__', '__gt__', '__hash__', '__init__', '__init_subclass__', '__le__', '__lt__', '__module__', '__ne__', '__new__', '__reduce__', '__reduce_ex__', '__repr__', '__setattr__', '__sizeof__', '__static_attributes__', '__str__', '__subclasshook__', '__weakref__', 'otobraz', 'zad_zn']
z3.zad_zn('Совсем новое')
z3.otobraz()
значение = Совсем новое
Сработал метод класса Class2
z1.otobraz()
Новое значение атрибута у экз.1
del z1,z2,z3
3. Использование классов, содержащихся в модулях.
Создан модуль Mod3.py с кодом
# Модуль 3
class Class1:
def zad_zn(self,znach):
self.data=znach
def otobraz(self):
print(self.data)
class Class2(Class1):
def otobraz(self):
print('значение =',self.data)
def otobraz(objekt):
print('значение объекта =',objekt)
Далее работаем в командной строке
from Mod3 import Class1
z4=Class1()
z4.otobraz()
Traceback (most recent call last):
File "<pyshell#35>", line 1, in <module>
z4.otobraz()
File "C:\Users\User\Desktop\python-labs\TEMA9\Mod3.py", line 6, in otobraz
print(self.data)
AttributeError: 'Class1' object has no attribute 'data'
from Mod3 import Class1
z4=Class1()
z4.data='значение данного data у экз. 4'
z4.otobraz()
значение данного data у экз. 4
import Mod3
z4=Mod3.Class2()
z4.zad_zn('класс из модуля')
z4.otobraz()
значение = класс из модуля
Mod3.otobraz('Объект')
значение объекта = Объект
4. Использование специальных методов.
class Class3(Class2):
def __init__(self,znach):
self.data=znach
def __add__(self,drug_zn):
return Class3(self.data+drug_zn)
def zad_dr_zn(self,povtor):
self.data*=povtor
z5=Class3('abc')
z5.otobraz()
значение = abc
z6=z5+'def'
z6.otobraz()
значение = abcdef
z6.zad_dr_zn(3)
z6.otobraz()
значение = abcdefabcdefabcdef
5. Присоединение атрибутов к классу.
dir(Class3)
['__add__', '__class__', '__delattr__', '__dict__', '__dir__', '__doc__', '__eq__', '__firstlineno__', '__format__', '__ge__', '__getattribute__', '__getstate__', '__gt__', '__hash__', '__init__', '__init_subclass__', '__le__', '__lt__', '__module__', '__ne__', '__new__', '__reduce__', '__reduce_ex__', '__repr__', '__setattr__', '__sizeof__', '__static_attributes__', '__str__', '__subclasshook__', '__weakref__', 'otobraz', 'zad_dr_zn', 'zad_zn']
Class3.fio='Иванов И.И.'
dir(Class3)
['__add__', '__class__', '__delattr__', '__dict__', '__dir__', '__doc__', '__eq__', '__firstlineno__', '__format__', '__ge__', '__getattribute__', '__getstate__', '__gt__', '__hash__', '__init__', '__init_subclass__', '__le__', '__lt__', '__module__', '__ne__', '__new__', '__reduce__', '__reduce_ex__', '__repr__', '__setattr__', '__sizeof__', '__static_attributes__', '__str__', '__subclasshook__', '__weakref__', 'fio', 'otobraz', 'zad_dr_zn', 'zad_zn']
'fio' in dir(Class3)
True
z7=Class3(123)
dir(z7)
['__add__', '__class__', '__delattr__', '__dict__', '__dir__', '__doc__', '__eq__', '__firstlineno__', '__format__', '__ge__', '__getattribute__', '__getstate__', '__gt__', '__hash__', '__init__', '__init_subclass__', '__le__', '__lt__', '__module__', '__ne__', '__new__', '__reduce__', '__reduce_ex__', '__repr__', '__setattr__', '__sizeof__', '__static_attributes__', '__str__', '__subclasshook__', '__weakref__', 'data', 'fio', 'otobraz', 'zad_dr_zn', 'zad_zn']
dir(z7)==dir(Class3)
False
z7.rozden='1987'
dir(z7)
['__add__', '__class__', '__delattr__', '__dict__', '__dir__', '__doc__', '__eq__', '__firstlineno__', '__format__', '__ge__', '__getattribute__', '__getstate__', '__gt__', '__hash__', '__init__', '__init_subclass__', '__le__', '__lt__', '__module__', '__ne__', '__new__', '__reduce__', '__reduce_ex__', '__repr__', '__setattr__', '__sizeof__', '__static_attributes__', '__str__', '__subclasshook__', '__weakref__', 'data', 'fio', 'otobraz', 'rozden', 'zad_dr_zn', 'zad_zn']
'rozden' in dir(z7)
True
'rozden' in dir(Class3)
False
6. Выявление родительских классов.
Class3.__bases__
(<class '__main__.Class2'>,)
Class2.__bases__
(<class '__main__.Class1'>,)
Class1.__bases__
Class3.__mro__
(<class '__main__.Class3'>, <class '__main__.Class2'>, <class '__main__.Class1'>, <class 'object'>)
ZeroDivisionError.__mro__
(<class 'ZeroDivisionError'>, <class 'ArithmeticError'>, <class 'Exception'>, <class 'BaseException'>, <class 'object'>)
7. Создание свойства класса.
class Class4:
def __init__(sam,znach):
sam.__prm=znach
def chten(sam):
return sam.__prm
def zapis(sam,znch):
sam.__prm=znch
def stiran(sam):
del sam.__prm
svojstvo=property(chten,zapis,stiran)
exempl=Class4(12)
exempl.svojstvo
12
exempl.svojstvo=45
print(exempl.svojstvo)
45
del exempl.svojstvo
exempl.svojstvo
Traceback (most recent call last):
File "<pyshell#113>", line 1, in <module>
exempl.svojstvo
File "<pyshell#106>", line 5, in chten
return sam.__prm
AttributeError: 'Class4' object has no attribute '_Class4__prm'
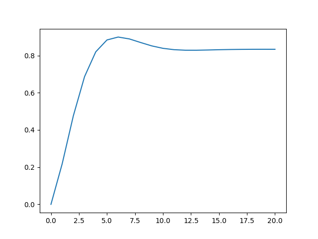
8. Пример.
Представление в виде класса модели системы автоматического регулирования (САР), состоящей из последовательного соединения усилителя и двух инерционных звеньев, охваченных отрицательной обратной связью с усилителем.
Модуль SAU.py
class SAU:
def __init__(self,zn_param):
self.param=zn_param
self.ypr=[0,0]
def zdn_zn(self,upr):
self.x=upr
def model(self):
def inerz(x,T,yy):
return (x+T*yy)/(T+1)
y0=self.x-self.ypr[1]*self.param[3] #Обр.связь с усилителем 2
y1=self.param[0]*y0 #Усилитель1
y2=inerz(y1,self.param[1],self.ypr[0]) #Инерционное звено1
y3=inerz(y2,self.param[2],self.ypr[1]) #Инерционное звено2
self.ypr[0]=y2
self.ypr[1]=y3
def otobraz(self):
print('y=',self.ypr[1])
Содержимое модуля test_SAU.py для тестирования программы
###main_SAU
prm=[2.5,4,1.3,0.8] #Параметры модели: коэф.усиления, 2 пост.времени, обратная связь
from SAU import *
xx=[0]+[1]*20 #Входной сигнал – «ступенька»
SAUe=SAU(prm) # Создаём экземпляр класса
yt=[]
for xt in xx: # Прохождение входного сигнала
SAUe.zdn_zn(xt)
SAUe.model()
SAUe.otobraz()
yt.append(SAUe.ypr[1])
import pylab
pylab.plot(yt)
pylab.show()
Результат запуска теста
y= 0.0
y= 0.2173913043478261
y= 0.4763705103969754
y= 0.686594887811293
y= 0.8199324616478645
y= 0.8837201137353929
y= 0.8994188484874774
y= 0.8892777072047301
y= 0.870097963179993
y= 0.8518346102696789
y= 0.8387499784485772
y= 0.8314204114211459
y= 0.8286051955249649
y= 0.8285656555914835
y= 0.8297915186846528
y= 0.8312697736438287
y= 0.8324765218921963
y= 0.8332456979978418
y= 0.8336163607592184
y= 0.8337101315489143
y= 0.833654237067147
