16 KiB
Отчёт по теме 9
Зеленкина Катерина, А-02-23
Пункт 1.Запуск оболочки IDLE
Пункт 2. Создание классов и их наследников
2.1. Создание автономного класса
Создайте класс с именем Class1, содержащий 2 функции, реализующие его методы
class Class1: #Объявление класса
def zad_zn(self,znach): #Метод 1 класса1 – задание значения data
self.data=znach # self - ссылка на экземпляр класса
def otobrazh(self): # Метод 2 класса1
print(self.data) #Отображение данных экземпляра класса
Создайте 2 экземпляра этого класса:
z1=Class1() #Создаём 1-й экземпляр класса
z2=Class1() #Создаём 2-й экземпляр класса
С помощью первого метода задайте разные значения атрибута у двух экземпляров:
z1.zad_zn('экз.класса 1') #Обращение к методу класса у 1-го экз.
z2.zad_zn(-632.453) #Обращение к методу класса у 2-го экз.
Для контроля отобразим его значения с помощью второго метода:
z1.otobrazh()
экз.класса 1
z2.otobrazh()
-632.453
Измените значение атрибута у первого экземпляра и отобразите его:
z1.data='Новое значение атрибута у экз.1'
z1.otobrazh()
Новое значение атрибута у экз.1
2.2. Создание класса-наследника.
В объявлении класса после его имени в скобках перечисляются его «родительские классы»:
class Class2(Class1): #Class2 - наследник класса Class1
def otobrazh(self): # Метод класса Class2 – переопределяет метод родителя
print('значение=',self.data)#Отображение данных экземпляра
Создайте экземпляр второго класса:
z3=Class2()
Посмотрите список его атрибутов:
dir(z3)
['__class__', '__delattr__', '__dict__', '__dir__', '__doc__', '__eq__', '__firstlineno__', '__format__', '__ge__', '__getattribute__', '__getstate__', '__gt__', '__hash__', '__init__', '__init_subclass__', '__le__', '__lt__', '__module__', '__ne__', '__new__', '__reduce__', '__reduce_ex__', '__repr__', '__setattr__', '__sizeof__', '__static_attributes__', '__str__', '__subclasshook__', '__weakref__', 'otobrazh', 'zad_zn']
Задайте у него значение данного data (унаследовано от Class1)
z3.zad_zn('Совсем новое')
z3.otobrazh()
значение= Совсем новое
Вывод: при вызове z3.otobrazh() сработал метод класса Class2
Для проверки отобразите значение данного data у первого экземпляра первого класса
z1.otobrazh()
Новое значение атрибута у экз.1
Вывод: значение не изменилось. z1 и z3 — это разные, независимые экземпляры
Удалим экземпляры классов инструкцией
del z1,z2,z3
Пункт 3. Использование классов, содержащихся в модулях.
Создайте модуль с именем Mod3, в который запишите следующее:
class Class1: #Объявление класса Class1 в модуле
def zad_zn(self,znach): # 1 Метод класса
self.data=znach # self - ссылка на экземпляр класса Class1
def otobrazh(self): # 2 Метод класса
print(self.data)#Отображение данных экземпляра
class Class2(Class1): #Class2 - наследник класса Class1
def otobrazh(self): # Метод класса Class2
print('значение=',self.data)#Отображение данных экземпляра
def otobrazh(objekt): #Объявление самостоятельной функции
print('значение объекта=',objekt)
Импортируйте первый класс из модуля с помощью обычной инструкции:
from Mod3 import Class1
z4=Class1()
z4.otobrazh()
Traceback (most recent call last):
File "<pyshell#30>", line 1, in <module>
z4.otobrazh()
File "C:\Users\user\python-labs\TEMA9\Mod3.py", line 5, in otobrazh
print(self.data)#Отображение данных экземпляра
AttributeError: 'Class1' object has no attribute 'data'
Вывод: Ошибка возникает не из-за проблем с импортом, а из-за логической ошибки в программе: попытка обращения к несуществующему атрибуту объекта. В питоне нужно сначала создать атрибут (в данном случае через вызов zad_zn), прежде чем к нему обращаться.
А теперь попробуйте сделать так:
from Mod3 import Class1
z4=Class1()
z4.data='значение данного data у экз.4'
z4.otobrazh()
значение данного data у экз.4
Удалите экземпляр z4 и после этого импортируйте модуль целиком:
del z4
import Mod3
# Создайте экземпляр класса теперь инструкцией
z4=Mod3.Class2()
z4.zad_zn('Класс из модуля')
z4.otobrazh()
значение= Класс из модуля
Mod3.otobrazh('Объект')
значение объекта= Объект
Отличия: Ошибки не возникло, потому что перед вызовом метода otobrazh() был вызван метод zad_zn(), который создал необходимый атрибут data
Пункт 4. Использование специальных методов
Имена специальных методов предваряются одним или двумя подчерками и имеют вид: <имя специального метода> Для примера создайте класс, содержащий два специальных метода:
class Class3(Class2): #Наследник класса Class2, а через него – и класса Class1
def __init__(self,znach): #Конструктор-вызывается при создании нового экземпляра класса
self.data=znach
def __add__(self,drug_zn): #Вызывается, когда экземпляр участвует в операции «+»
return Class3(self.data+drug_zn)
def zad_dr_zn(self,povtor): #А это - обычный метод
self.data*=povtor
Метод add - это один из методов, осуществляющих так называемую «перегрузку» операторов. Для иллюстрации работы этих методов создайте экземпляр класса Class3 и отобразите его:
z5=Class3('abc')
z5.otobrazh()
значение= abc
А теперь выполните операцию «+» (должен сработать специальный метод add)
z6=z5+'def'
z6.otobrazh()
значение= abcdef
Ну и наконец, обратитесь к обычному методу класса:
z6.zad_dr_zn(3)
z6.otobrazh()
значение= abcdefabcdefabcdef
Пункт 5. Присоединение атрибутов к классу.
Выведите список атрибутов класса Class3
dir(Class3)
['__add__', '__class__', '__delattr__', '__dict__', '__dir__', '__doc__', '__eq__', '__firstlineno__', '__format__', '__ge__', '__getattribute__', '__getstate__', '__gt__', '__hash__', '__init__', '__init_subclass__', '__le__', '__lt__', '__module__', '__ne__', '__new__', '__reduce__', '__reduce_ex__', '__repr__', '__setattr__', '__sizeof__', '__static_attributes__', '__str__', '__subclasshook__', '__weakref__', 'otobrazh', 'zad_dr_zn', 'zad_zn']
Создайте новый атрибут класса простым присваиванием:
Class3.fio='Иванов И.И.'
dir(Class3)
['__add__', '__class__', '__delattr__', '__dict__', '__dir__', '__doc__', '__eq__', '__firstlineno__', '__format__', '__ge__', '__getattribute__', '__getstate__', '__gt__', '__hash__', '__init__', '__init_subclass__', '__le__', '__lt__', '__module__', '__ne__', '__new__', '__reduce__', '__reduce_ex__', '__repr__', '__setattr__', '__sizeof__', '__static_attributes__', '__str__', '__subclasshook__', '__weakref__', 'fio', 'otobrazh', 'zad_dr_zn', 'zad_zn'
Создайте экземпляр
z7=Class3(123)
dir(z7)
['__add__', '__class__', '__delattr__', '__dict__', '__dir__', '__doc__', '__eq__', '__firstlineno__', '__format__', '__ge__', '__getattribute__', '__getstate__', '__gt__', '__hash__', '__init__', '__init_subclass__', '__le__', '__lt__', '__module__', '__ne__', '__new__', '__reduce__', '__reduce_ex__', '__repr__', '__setattr__', '__sizeof__', '__static_attributes__', '__str__', '__subclasshook__', '__weakref__', 'data', 'fio', 'otobrazh', 'zad_dr_zn', 'zad_zn']
dir(z7)==dir(Class3)
False
Разница в том, что dir(Class3) показывает только общие методы класса, а dir(z7) показывает ещё и личные данные конкретного объекта, которых нет в описании класса.
Отобразите значение атрибута fio у экземпляра z7.
print(z7.fio)
Иванов И.И.
Объявите новый атрибут у созданного экземпляра:
z7.rozden='1987'
dir(z7)
['__add__', '__class__', '__delattr__', '__dict__', '__dir__', '__doc__', '__eq__', '__firstlineno__', '__format__', '__ge__', '__getattribute__', '__getstate__', '__gt__', '__hash__', '__init__', '__init_subclass__', '__le__', '__lt__', '__module__', '__ne__', '__new__', '__reduce__', '__reduce_ex__', '__repr__', '__setattr__', '__sizeof__', '__static_attributes__', '__str__', '__subclasshook__', '__weakref__', 'data', 'fio', 'otobrazh', 'rozden', 'zad_dr_zn', 'zad_zn']
dir(Class3)
['__add__', '__class__', '__delattr__', '__dict__', '__dir__', '__doc__', '__eq__', '__firstlineno__', '__format__', '__ge__', '__getattribute__', '__getstate__', '__gt__', '__hash__', '__init__', '__init_subclass__', '__le__', '__lt__', '__module__', '__ne__', '__new__', '__reduce__', '__reduce_ex__', '__repr__', '__setattr__', '__sizeof__', '__static_attributes__', '__str__', '__subclasshook__', '__weakref__', 'fio', 'otobrazh', 'zad_dr_zn', 'zad_zn']
Пункт 6. Выявление родительских классов.
Такое выявление делается с помощью специального атрибута bases, например, выведите ро-дительский класс для созданного класса Class3:
Class3.__bases__
(<class '__main__.Class2'>,)
Или для класса Class2:
Class2.__bases__
(<class '__main__.Class1'>,)
Или для класса Class1:
Class1.__bases__
(<class 'object'>,)
Для получения всей цепочки наследования используйте атрибут mro:
Class3.__mro__
(<class '__main__.Class3'>, <class '__main__.Class2'>, <class '__main__.Class1'>, <class 'object'>)
Например, получите всю цепочку наследования для встроенного класса ошибок «деление на ноль»:
ZeroDivisionError.__mro__
(<class 'ZeroDivisionError'>, <class 'ArithmeticError'>, <class 'Exception'>, <class 'BaseException'>, <class 'object'>)
Пункт 7. Создание свойства класса.
Свойство (property) класса – это особый атрибут класса, с которым можно производить операции чтения или задания его значения, а также удаление значения этого атрибута. Создайте, например, новый класс с определенным в нем свойством
class Class4:
def __init__(sam,znach):
sam.__prm=znach
def chten(sam):
return sam.__prm
def zapis(sam,znch):
sam.__prm=znch
def stiran(sam):
del sam.__prm
svojstvo=property(chten,zapis,stiran)
Теперь попробуйте некоторые операции с этим свойством:
exempl=Class4(12)
exempl.svojstvo
12
exempl.svojstvo=45
print(exempl.svojstvo)
45
del exempl.svojstvo # Удаление атрибута
exempl.svojstvo # Попытка чтения после удаления
Traceback (most recent call last):
File "<pyshell#75>", line 1, in <module>
exempl.svojstvo
File "<pyshell#69>", line 5, in chten
return sam.__prm
AttributeError: 'Class4' object has no attribute '_Class4__prm'
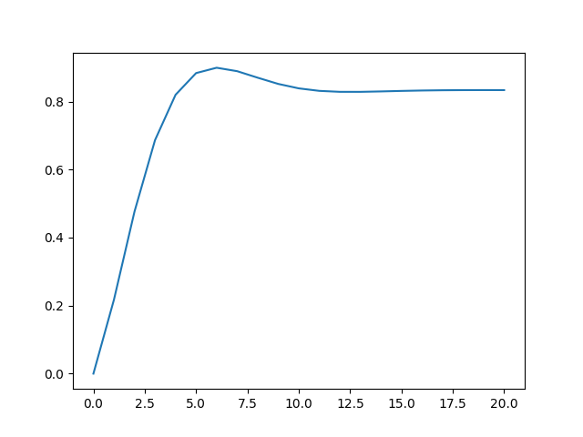
Пункт 8. Пример.
Рассмотрите пример представления в виде класса модели системы автоматического регулиро-вания (САР), состоящей из последовательного соединения усилителя и двух инерционных звеньев, охваченных отрицательной обратной связью с усилителем. Создайте модуль SAU.py с классом:
class SAU:
def __init__(self,zn_param):
self.param=zn_param
self.ypr=[0,0]
def zdn_zn(self,upr):
self.x=upr
def model(self):
def inerz(x,T,yy):
return (x+T*yy)/(T+1)
y0=self.x-self.ypr[1]*self.param[3] #Обр.связь с усилителем 2
y1=self.param[0]*y0 #Усилитель1
y2=inerz(y1,self.param[1],self.ypr[0]) #Инерционное звено1
y3=inerz(y2,self.param[2],self.ypr[1]) #Инерционное звено2
self.ypr[0]=y2
self.ypr[1]=y3
def otobraz(self):
print('y=',self.ypr[1])
Тестирование класса произведите с помощью следующей программы (сохранили в файл main_SAU.py):
###main_SAU
prm=[2.5,4,1.3,0.8] #Параметры модели: коэф.усиления, 2 пост.времени, обратная связь
from SAU import *
xx=[0]+[1]*20 #Входной сигнал – «ступенька»
SAUe=SAU(prm) # Создаём экземпляр класса
yt=[]
for xt in xx: # Прохождение входного сигнала
SAUe.zdn_zn(xt)
SAUe.model()
SAUe.otobraz()
yt.append(SAUe.ypr[1])
import pylab
pylab.plot(yt)
pylab.show()
Запустим программу на выполнение:
y= 0.0
y= 0.2173913043478261
y= 0.4763705103969754
y= 0.686594887811293
y= 0.8199324616478645
y= 0.8837201137353929
y= 0.8994188484874774
y= 0.8892777072047301
y= 0.870097963179993
y= 0.8518346102696789
y= 0.8387499784485772
y= 0.8314204114211459
y= 0.8286051955249649
y= 0.8285656555914835
y= 0.8297915186846528
y= 0.8312697736438287
y= 0.8324765218921963
y= 0.8332456979978418
y= 0.8336163607592184
y= 0.8337101315489143
y= 0.833654237067147
