29 KiB
Отчет по теме 7
Туровец Евгений, А-02-23
1 Запуск интерактивной оболочки IDLE
Была запущена интерактивная оболочка IDLE.
2 Изучение создания простых функций
Было изучено создание различных функций.
2.1 Изучение создания функции без аргументов
Была создана и потом применена функция, которая печатает определенный текст. Был определен класс функции и просмотрено пространство имен, в котором появилось название созданной функции. Просмотрена помощь по функции, в которой был выведен комментарий, созданный при создании функции. Можно сделать вывод, что в описании к функции нужно описать ее концепцию, что делает функция и какие аргументы нужно указывать.
>>>def uspeh():
"""Подтверждение успеха операции"""
print('Выполнено успешно!')
>>>uspeh()
Выполнено успешно!
>>>type(uspeh)
<class 'function'>
>>>dir()
['__annotations__', '__builtins__', '__doc__', '__loader__', '__name__', '__package__', '__spec__', 'os', 'uspeh']
>>>help(uspeh)
Help on function uspeh in module __main__:
uspeh()
Подтверждение успеха операции
2.2 Изучение создания функции с двумя аргументами
Была создана и применена функция сравнения двух чисел. При передаче в аргументы переменных класса чисел, функция сравнила числа, а при передачи чисел типа строка, функция сравнила переменные посимвольно, то есть первую цифру числа.
>>>def sravnenie(a,b):
"""Сравнение a и b"""
if a>b:
print(a,' больше ',b)
elif a<b:
print(a, ' меньше ',b)
else:
print(a, ' равно ',b)
>>>n,m=16,5;sravnenie(n,m)
16 больше 5
>>>n,m="16","5";sravnenie(n,m)
16 меньше 5
2.3 Изучение создания функции с применением return
Была создана и применена функция, которая возвращает результат вычисления математического выражения.
>>>def logistfun(b,a):
"""Вычисление логистической функции"""
import math
return a/(1+math.exp(-b))
>>>v,w=1,0.7;z=logistfun(w,v)
>>>z
0.6681877721681662
2.4 Изучение создания функции сложения обьектов различных типов
Была создана и применена функция сложения различных обьектов. При сложении чисел, фунцкия вернула сумму, при сложении строк, списков и кортежей, функция обьединила их в один обьект, а при передаче в виде аргументов словарей и множеств произошла ошибка.
>>>def slozh(a1,a2,a3,a4):
""" Сложение значений четырех аргументов"""
return a1+a2+a3+a4
>>>slozh(1,2,3,4) # Сложение чисел
10
>>>slozh('1','2','3','4') # Сложение строк
'1234'
>>>b1=[1,2];b2=[-1,-2];b3=[0,2];b4=[-1,-1]
>>>q=slozh(b1,b2,b3,b4) #Сложение списков
>>>kor1 = ("s", 1, "n")
>>>kor2 = ("e", 2, "g")
>>>kor3 = ("u", 3, "r")
>>>kor4= ("a" , 4, "d")
>>>k=slozh(kor, kor2, kor3, kor4)
>>>k
('s', 1, 'n', 'e', 2, 'g', 'u', 3, 'r', 'a', 4, 'd')
>>>sl1 = {"A": 1, "B": 2}
>>>sl2 = {"D": 5, "E": 6}
>>>sl4 = {"F": 7, "H": 8}
>>>sl=slozh(sl1, sl2, sl3, sl4)
Traceback (most recent call last):
File "<pyshell#47>", line 1, in <module>
sl=slozh(sl1, sl2, sl3, sl4)
File "<pyshell#29>", line 3, in slozh
return a1+a2+a3+a4
TypeError: unsupported operand type(s) for +: 'dict' and 'dict'
>>>mn1 = {"A", "B"}
>>>mn2 = {"C", "D"}
>>>mn3 = {"E", "F"}
>>>mn4 = {"H", "J"}
>>>mn=slozh(mn1, mn2, mn3, mn4)
Traceback (most recent call last):
File "<pyshell#55>", line 1, in <module>
mn=slozh(mn1, mn2, mn3, mn4)
File "<pyshell#29>", line 3, in slozh
return a1+a2+a3+a4
TypeError: unsupported operand type(s) for +: 'set' and 'set'
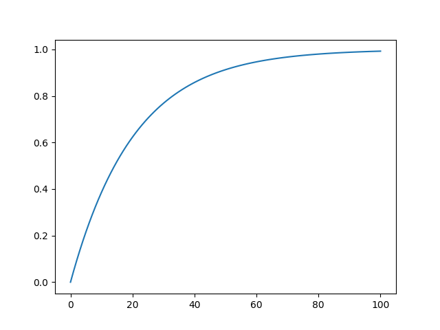
2.5 Изучение создания функции, которая создает список со значениями вычисленных сигналов
Была создана функция, которая вычисляет значение по определенной формуле, далее реализован цикл, в котором созданный ранее список пополняется новыми значениями выходного сигнала, которые зависят от предыдущего значения выходного сигнала. По данным выходного сигнала был построен график.
>>>def inerz(x,T,ypred):
""" Модель устройства с памятью:
x- текущее значение вх.сигнала,
T -постоянная времени,
ypred - предыдущее значение выхода устройства"""
y=(x+T*ypred)/(T+1)
return y
>>>sps=[0]+[1]*100
>>>spsy=[] #Заготовили список для значений выхода
>>>TT=20 #Постоянная времени
>>>yy=0 #Нулевое начальное условие
>>>for xx in sps:
yy=inerz(xx,TT,yy)
spsy.append(yy)
>>>import pylab
>>>spsm = list(range(101))
>>>pylab.plot(spsm, spsy)
[<matplotlib.lines.Line2D object at 0x000001E1619A6850>]
>>>pylab.show()
3 Изучение действий с функциями как с обьектами
3.1 Изучение вывода подсказок по функции
Были выведены атрибуты созданной функции и применен один из них, который показал описание функции, которое также было выведено с помощью функции help.
>>>dir(inerz)
['__annotations__', '__builtins__', '__call__', '__class__', '__closure__', '__code__', '__defaults__', '__delattr__', '__dict__', '__dir__', '__doc__', '__eq__', '__format__', '__ge__', '__get__', '__getattribute__', '__getstate__', '__globals__', '__gt__', '__hash__', '__init__', '__init_subclass__', '__kwdefaults__', '__le__', '__lt__', '__module__', '__name__', '__ne__', '__new__', '__qualname__', '__reduce__', '__reduce_ex__', '__repr__', '__setattr__', '__sizeof__', '__str__', '__subclasshook__', '__type_params__']
>>>inerz.__doc__
'Модель устройства с памятью:\n x- текущее значение вх.сигнала,\nT -постоянная времени,\nypred - предыдущее значение выхода устройства'
>>>help(inerz)
Help on function inerz in module __main__:
inerz(x, T, ypred)
Модель устройства с памятью:
x- текущее значение вх.сигнала,
T -постоянная времени,
ypred - предыдущее значение выхода устройства
3.2 Изучение создания ссылки на обьект
Была создана ссылка на функцию и уже по этой ссылке вызвана функция, которая сравнила два числа по величине.
>>>fnkt=sravnenie
>>>v=16
>>>fnkt(v,23)
16 меньше 23
3.3 Изучение применения условия if для применения разных функций
Был создан цикл-условия, в котором при однос условии функция определяется одними инструкциями, а при другом условии - другими. И была вызвана эта функция.
>>>typ_fun=8
>>>if typ_fun==1:
def func():
print('Функция 1')
else:
def func():
print('Функция 2')
>>>func()
Функция 2
4 Изучение работы с аргументами функции
Были рассмотрены различные варианты передачи аргументов функции и работы с ними.
4.1 Изучение функции как аргумента другой функции
Была создана функция, а потом вызвана с передачей в виде первого аргумента - другой функции.
def fun_arg(fff,a,b,c):
"""fff-имя функции, используемой
в качестве аргумента функции fun_arg"""
return a+fff(c,b)
zz=fun_arg(logistfun,-3,1,0.7)
zz
-2.3318122278318336
4.2 Изучение функции, в которой присутствует предопределенный аргумент
Была создана функция, в которой один аргумент уже предопределен, а при вызове функции передается всего один аргумент из двух.
>>>def logistfun(a,b=1): #Аргумент b – необязательный; значение по умолчанию=1
"""Вычисление логистической функции"""
import math
return b/(1+math.exp(-a))
>>>logistfun(0.7) #Вычисление со значением b по умолчанию
0.6681877721681662
>>>logistfun(0.7,2) #Вычисление с заданным значением b
logistfun(b=0.5,a=0.8) # Ссылки на аргументы поменялись местами
4.3 Изучение передачи аргументов функции в произвольном порядке
Функция была вызвана с передачей аргументов не по порядку, а по названию аргументов.
>>>logistfun(b=0.5,a=0.8) # Ссылки на аргументы поменялись местами
0.34498724056380625
4.4 Изучение передачи аргумента в виде ссылки на список
Была вызвана функция, которой в качестве аргументов была передана ссылка на список.
>>>b1234=[b1,b2,b3,b4] # Список списков из п.2.4
>>>qq=slozh(*b1234) #Перед ссылкой на список или кортеж надо ставить звездочку
>>>qq
[1, 2, -1, -2, 0, 2, -1, -1]
4.5 Изучение передачи аргумента в виде ссылки на словарь
Была вызвана функция, которой в качестве аргументов была передана ссылка на словарь. В результате функция взяла в качестве аргументов значения из словаря.
qqq=slozh(**dic4) #Перед ссылкой на словарь надо ставить две звездочки
qqq
10
4.6 Изучение передачи аргументов в виде ссылки на список и словарь
Была вызвана функция, которой в качестве аргументов была передана ссылка на список и словарь.
>>>e1=(-1,6);dd2={'a3':3,'a4':9}
>>>qqqq=slozh(*e1,**dd2)
>>>qqqq
17
4.7 Изучение функции, в которой в качестве аргумента присутствует кортеж неопределенного размера
Была создана функция, где изначально не определено количество аргументов. Все переданные переменные в функцию, собираются в кортеж, доступный внутри функции.
>>>def func4(*kort7):
"""Произвольное число аргументов в составе кортежа"""
smm=0
for elt in kort7:
smm+=elt
return smm
>>>func4(-1,2) #Обращение к функции с 2 аргументами
1
>>>func4(-1,2,0,3,6) #Обращение к функции с 5 аргументами
10
4.8 Изучение функции, с неопределенным количеством аргументов
Была создана функция где изначально есть два аргумента, а далее не определено количество аргументов. Все переданные переменные в функцию, собираются в кортеж, доступный внутри функции. Также была создана функция, где переданные аргументы собираются в словарь.
>>>def func4(a,b=7,*kort7): #Аргументы: a-позиционный, b- по умолчанию + кортеж
"""Кортеж - сборка аргументов - должен быть последним!"""
smm=0
for elt in kort7:
smm+=elt
return a*smm+b
>>>func4(-1,2,0,3,6)
-7
>>>def func5(**slovar):
print(slovar)
>>>func5(a=5, n=8, m=30)
{'a': 5, 'n': 8, 'm': 30}
4.9 Изучение изменения обьектов внутри функции
Были созданы функции, внутри которых передаваемый аргумент как-либо был изменен, и после применения функции, просмотрено значение переменных. Числовая переменная осталась такой же (а созданная внутри функции переменная "a" не имела связи с созданной "а" вне функции), какой была задана, элемент списка изменился, а при попытке передать в функцию кортеж - вышла ошибка, так как передавалась можно сказать ссылка на кортеж и была попытка его изменить.
>>>def func3(b):
a=5*b+67
>>>a #Переменная не изменилась
90
>>>sps1=[1,2,3,4] #Список – изменяемый тип объекта
>>>def func2(sps):
sps[1]=99
>>>func2(sps1)
>>>print(sps1) #Элемент списка изменился
[1, 99, 3, 4]
>>>kort=(1,2,3,4) #Кортеж – неизменяемый тип объекта
>>>func2(kort)
Traceback (most recent call last):
File "<pyshell#146>", line 1, in <module>
func2(kort)
File "<pyshell#139>", line 2, in func2
sps[1]=99
TypeError: 'tuple' object does not support item assignment
5 Изучение специальных типов пользовательских функций
Были изучены и созданы анонимные функции и функции-генераторы.
5.1 Изучение анонимных функций
Были созданы и применены функции без имени без аргументов, с двумя аргументами и с необязательным аргументом.
>>>import math
>>>anfun1=lambda: 1.5+math.log10(17.23) #Анонимная функция без аргументов
>>>anfun1() # Обращение к объекту-функции
2.7362852774480286
>>>anfun2=lambda a,b : a+math.log10(b) #Анонимная функция с 2 аргументами
>>>anfun2(17,234)
19.369215857410143
>>>anfun3=lambda a,b=234: a+math.log10(b) #Функция с необязательным вторым аргументом
>>>anfun3(100)
102.36921585741014
5.2 Изучение функции-генератора
Была создана функция-генератор, которая производит последовательность чисел. Она была выведена с помощью цикла for, а также генерирующиеся значения были выведены поотдельности, с помощью метода next.
>>>def func5(diap,shag):
""" Итератор, возвращающий значения
из диапазона от 1 до diap с шагом shag"""
for j in range(1,diap+1,shag):
yield j
>>>for mm in func5(7,3):
print(mm)
1
4
7
>>>alp=func5(7,3)
>>>print(alp.__next__())
1
>>>print(alp.__next__())
4
>>>print(alp.__next__())
7
>>>print(alp.__next__()) #На данном этапе, сообщается о том, что больше нет значений для выдачи.
Traceback (most recent call last):
File "<pyshell#165>", line 1, in <module>
print(alp.__next__())
StopIteration
6 Изучение обьектов в функциях
Были изучены локальные и глобальные обьекты, а также смоделирована система управления.
6.1 Изучение работы с глобальными и локальными обьектами
Была создана функция, внутри которой уже существующей в глобальном пространстве переменной было присвоено определенное новое значение. При выполнении функции глобальная переменная не изменялась. Далее внутри созданной функции была попытка напечатать переменную, которой не существует в пространстве имен функции. Также была создана функция, внутри которой была обьявлена переменная как глобальная и после этого она была изменена внутри функции, что изменило ее в глобальном пространстве.
>>>glb=10
>>>def func7(arg):
loc1=15
glb=8
return loc1*arg
>>>res=func7(glb) #Для получения результата здесь использовалось значение переменной glb=10, то есть глобальной переменной, потому что именно она была передана в arg, который использовался в вычислениях.
>>>res
150
>>>glb #Значение переменной не изменилось, так как это глобальная переменная и вне функции она не переопределялась.
10
>>>def func8(arg):
loc1=15
print(glb)
glb=8
return loc1*arg
>>>res=func8(glb) #В данном случае выведется ошибка, так как до функции print внутри пространства имен функции не существует переменной glb
Traceback (most recent call last):
File "<pyshell#178>", line 1, in <module>
res=func8(glb)
File "<pyshell#177>", line 3, in func8
print(glb)
UnboundLocalError: cannot access local variable 'glb' where it is not associated with a value
>>>glb=11
>>>def func7(arg):
loc1=15
global glb
print(glb)
glb=8
return loc1*arg
>>>res=func7(glb)
11
>>>glb #В этом случае значение переменной меняется, так как внутри функции обьявляется именно глобальная переменная glb.
8
>>>res #Однако в виде arg мы передали именно значение glb равное 11, поэтому как аргумент будет использоваться именно это значение, хоть сама переменная glb и была изменена.
165
6.2 Изучение нахождения локальных и глобальных обьектов
Были выведены локальные и глобальные обьекты в глобальном пространстве видимости и также внутри функции.
>>>globals().keys()
dict_keys(['__name__', '__doc__', '__package__', '__loader__', '__spec__', '__annotations__', '__builtins__', 'os', 'uspeh', 'sravnenie', 'n', 'm', 'logistfun', 'v', 'w', 'z', 'slozh', 'b1', 'b2', 'b3', 'b4', 'q', 'kor', 'kor2', 'kor3', 'kor4', 'k', 'sl1', 'sl2', 'sl3', 'sl4', 'mn1', 'mn2', 'mn3', 'mn4', 'inerz', 'sps', 'spsy', 'TT', 'yy', 'xx', 'pylab', 'spsm', 'fnkt', 'typ_fun', 'func', 'fun_arg', 'zz', 'b1234', 'qq', 'dic4', 'qqq', 'e1', 'dd2', 'qqqq', 'func4', 'func5', 'a', 'func3', 'sps1', 'func2', 'kort', 'anfun1', 'math', 'anfun2', 'anfun3', 'mm', 'alp', 'al', 'glb', 'func7', 'res', 'func8'])
>>>locals().keys() #В данном случае отличий не будет, так как локализация обьектов запрашивается в глобальной области видимости.
dict_keys(['__name__', '__doc__', '__package__', '__loader__', '__spec__', '__annotations__', '__builtins__', 'os', 'uspeh', 'sravnenie', 'n', 'm', 'logistfun', 'v', 'w', 'z', 'slozh', 'b1', 'b2', 'b3', 'b4', 'q', 'kor', 'kor2', 'kor3', 'kor4', 'k', 'sl1', 'sl2', 'sl3', 'sl4', 'mn1', 'mn2', 'mn3', 'mn4', 'inerz', 'sps', 'spsy', 'TT', 'yy', 'xx', 'pylab', 'spsm', 'fnkt', 'typ_fun', 'func', 'fun_arg', 'zz', 'b1234', 'qq', 'dic4', 'qqq', 'e1', 'dd2', 'qqqq', 'func4', 'func5', 'a', 'func3', 'sps1', 'func2', 'kort', 'anfun1', 'math', 'anfun2', 'anfun3', 'mm', 'alp', 'al', 'glb', 'func7', 'res', 'func8'])
>>>def func8(arg):
loc1=15
glb=8
print(globals().keys()) #Перечень глобальных объектов «изнутри» функции
print(locals().keys()) #Перечень локальных объектов «изнутри» функции
return loc1*arg
>>>hh=func8(glb) #В этом случае глобальные обьекты остались те же, а вот место локализации теперь - это функция, и в ней существуют три локальных обьекта.
dict_keys(['__name__', '__doc__', '__package__', '__loader__', '__spec__', '__annotations__', '__builtins__', 'os', 'uspeh', 'sravnenie', 'n', 'm', 'logistfun', 'v', 'w', 'z', 'slozh', 'b1', 'b2', 'b3', 'b4', 'q', 'kor', 'kor2', 'kor3', 'kor4', 'k', 'sl1', 'sl2', 'sl3', 'sl4', 'mn1', 'mn2', 'mn3', 'mn4', 'inerz', 'sps', 'spsy', 'TT', 'yy', 'xx', 'pylab', 'spsm', 'fnkt', 'typ_fun', 'func', 'fun_arg', 'zz', 'b1234', 'qq', 'dic4', 'qqq', 'e1', 'dd2', 'qqqq', 'func4', 'func5', 'a', 'func3', 'sps1', 'func2', 'kort', 'anfun1', 'math', 'anfun2', 'anfun3', 'mm', 'alp', 'al', 'glb', 'func7', 'res', 'func8'])
dict_keys(['arg', 'loc1', 'glb'])
'glb' in globals().keys()
True
6.3 Изучение глобальных и локальных обьектов внутри вложенных функций
Были выведены глобальные и локальные обьекты внутри функции и внутри вложенной в нее функции. Можно следать вывод, что созданные переменные во вложенной функции не будут доступны для той функции, в которую вложена данная функция, так как в списке локальных обьектов в основной функции их нет. То есть они существуют только в пространстве вложенной функции. Так же и с обьектами основной функции - их не существует для вложенной функции. Сама же основная функция становится локальным обьектом, а вот вложенная функция как обьект существует только внутри основной функции.
>>>def func9(arg2,arg3):
def func9_1(arg1):
loc1=15
glb1=8
print('glob_func9_1:',globals().keys())
print('locl_func9_1:',locals().keys())
return loc1*arg1
loc1=5
glb=func9_1(loc1)
print('loc_func9:',locals().keys())
print('glob_func9:',globals().keys())
return arg2+arg3*glb
>>>kk=func9(10,1)
glob_func9_1: dict_keys(['__name__', '__doc__', '__package__', '__loader__', '__spec__', '__annotations__', '__builtins__', 'os', 'uspeh', 'sravnenie', 'n', 'm', 'logistfun', 'v', 'w', 'z', 'slozh', 'b1', 'b2', 'b3', 'b4', 'q', 'kor', 'kor2', 'kor3', 'kor4', 'k', 'sl1', 'sl2', 'sl3', 'sl4', 'mn1', 'mn2', 'mn3', 'mn4', 'inerz', 'sps', 'spsy', 'TT', 'yy', 'xx', 'pylab', 'spsm', 'fnkt', 'typ_fun', 'func', 'fun_arg', 'zz', 'b1234', 'qq', 'dic4', 'qqq', 'e1', 'dd2', 'qqqq', 'func4', 'func5', 'a', 'func3', 'sps1', 'func2', 'kort', 'anfun1', 'math', 'anfun2', 'anfun3', 'mm', 'alp', 'al', 'glb', 'func7', 'res', 'func8', 'hh', 'func9'])
locl_func9_1: dict_keys(['arg1', 'loc1', 'glb1'])
loc_func9: dict_keys(['arg2', 'arg3', 'func9_1', 'loc1', 'glb'])
glob_func9: dict_keys(['__name__', '__doc__', '__package__', '__loader__', '__spec__', '__annotations__', '__builtins__', 'os', 'uspeh', 'sravnenie', 'n', 'm', 'logistfun', 'v', 'w', 'z', 'slozh', 'b1', 'b2', 'b3', 'b4', 'q', 'kor', 'kor2', 'kor3', 'kor4', 'k', 'sl1', 'sl2', 'sl3', 'sl4', 'mn1', 'mn2', 'mn3', 'mn4', 'inerz', 'sps', 'spsy', 'TT', 'yy', 'xx', 'pylab', 'spsm', 'fnkt', 'typ_fun', 'func', 'fun_arg', 'zz', 'b1234', 'qq', 'dic4', 'qqq', 'e1', 'dd2', 'qqqq', 'func4', 'func5', 'a', 'func3', 'sps1', 'func2', 'kort', 'anfun1', 'math', 'anfun2', 'anfun3', 'mm', 'alp', 'al', 'glb', 'func7', 'res', 'func8', 'hh', 'func9'])
6.4 Изучение моделирования системы управления
Была смоделирована система управления, состоящую из реального двигателя, тахогенератора и зоны нечувствительности (их модели представляются пользовательскими функциями). На вход системы подается синусоидальный сигнал, который проходит через отрицательную обратную связь. Модель реального двигателя и тахогенератора представлены интеграторами и усилителями, а зона нечувствительности ограничивает значения выходного сигнала. В результате работы программы вычисляется и выводится список значений, представляющих выходной сигнал системы.
>>>znach=input('k1,T,k2,Xm,A,F,N=').split(',')
k1,T,k2,Xm,A,F,N=0.5,35,0.6,5,1000,5,15
>>>k1=float(znach[0])
>>>T=float(znach[1])
>>>k2=float(znach[2])
>>>Xm=float(znach[3])
>>>A=float(znach[4])
>>>F=float(znach[5])
>>>N=int(znach[6])
>>>import math
>>>vhod=[]
>>>for i in range(N):
vhod.append(A*math.sin((2*i*math.pi)/F))
>>>vhod
[0.0, 951.0565162951535, 587.7852522924733, -587.785252292473, -951.0565162951536, -2.4492935982947065e-13, 951.0565162951535, 587.7852522924734, -587.7852522924728, -951.0565162951538, -4.898587196589413e-13, 951.0565162951528, 587.7852522924736, -587.7852522924726, -951.0565162951538]
>>>def realdvig(xtt,kk1,TT,yti1,ytin1):
#Модель реального двигателя
yp=kk1*xtt #усилитель
yti1=yp+yti1 #Интегратор
ytin1=(yti1+TT*ytin1)/(TT+1)
return [yti1,ytin1]
>>>def tahogen(xtt,kk2,yti2):
#Модель тахогенератора
yp=kk2*xtt #усилитель
yti2=yp+yti2 #интегратор
return yti2
>>>def nechus(xtt,gran):
#зона нечувствительности
if xtt<gran and xtt>(-gran):
ytt=0
elif xtt>=gran:
ytt=xtt-gran
elif xtt<=(-gran):
ytt=xtt+gran
return ytt
>>>yi1=0;yin1=0;yi2=0
>>>vyhod=[]
>>>for xt in vhod:
xt1=xt-yi2 #отрицательная обратная связь
[yi1,yin1]=realdvig(xt1,k1,T,yi1,yin1)
yi2=tahogen(yin1,k2,yi2)
yt=nechus(yin1,Xm)
vyhod.append(yt)
>>>print('y=',vyhod)
y= [0, 8.209118281877132, 29.104924685415277, 40.86232427117668, 38.3075414151359, 34.68635884409398, 42.90679739719954, 57.19526562043458, 60.53754513466764, 47.64611630565597, 31.742316122264157, 25.812753880749888, 24.278160244795345, 10.44509996519298, -10.518946273258612]
7 Завершение работы в IDLE
Был завершен сеанс в среде IDLE.
