22 KiB
Отчет по теме 9. Создание пользовательских классов и объектов
Цель работы: Изучение средств объектно-ориентированного программирования в среде Python.
Терехов Фёдор Валерьевич, А-01-23
Класс в Python, как и в других языках программирования, - это элемент ПО, описывающий абстрактный тип данных и его частичную или полную реализацию. Классы – это основные инструменты объектно-ориентированного программирования (ООП) в языке Python. Они представляют собой шаблоны, образцы, по которым может быть создано множество объектов-экземпляров класса. У каждого класса есть уникальное имя и некоторый набор специфических для него атрибутов: полей (данных) и методов (функций), которые могут использоваться при работе с экземплярами класса.
1. Создание классов и их наследников.
1.1. Создание автономного класса.
class Class1: #Объявление класса
def zad_zn(self,znach): #Метод 1 класса1 – задание значения data
self.data=znach # self - ссылка на экземпляр класса
def otobrazh(self): # Метод 2 класса1
print(self.data)#Отображение данных экземпляра класса
z1=Class1() #Создаём 1-й экземпляр класса
z2=Class1() #Создаём 2-й экземпляр класса
z1.zad_zn('экз.класса 1') #Обращение к методу класса у 1-го экз.
z2.zad_zn(-632.453) #Обращение к методу класса у 2-го экз.
z1.otobrazh() # Обращение ко второму методу класса
z2.otobrazh()
z1.data='Новое значение атрибута у экз.1'
z1.otobrazh()
Ответ программы:
экз.класса 1
-632.453
Новое значение атрибута у экз.1
1.2. Создание класса-наследника.
class Class1: #Объявление класса
def zad_zn(self,znach): #Метод 1 класса1 – задание значения data
self.data=znach # self - ссылка на экземпляр класса
def otobrazh(self): # Метод 2 класса1
print(self.data)#Отображение данных экземпляра класса
z1=Class1() #Создаём 1-й экземпляр класса
z2=Class1() #Создаём 2-й экземпляр класса
z1.zad_zn('экз.класса 1') #Обращение к методу класса у 1-го экз.
z2.zad_zn(-632.453) #Обращение к методу класса у 2-го экз.
z1.data='Новое значение атрибута у экз.1'
class Class2(Class1): #Class2 - наследник класса Class1
def otobrazh(self): # Метод класса Class2 – переопределяет метод родителя
print('значение=',self.data)#Отображение данных экземпляра
z3=Class2()
print(dir(z3))
z3.zad_zn('Совсем новое')
z3.otobrazh()
z1.otobrazh()
del z1,z2,z3
print('После удаления:',dir())
Ответ программы:
['__class__', '__delattr__', '__dict__', '__dir__', '__doc__', '__eq__', '__format__', '__ge__', '__getattribute__', '__gt__', '__hash__', '__init__', '__init_subclass__', '__le__', '__lt__', '__module__', '__ne__', '__new__', '__reduce__', '__reduce_ex__', '__repr__', '__setattr__', '__sizeof__', '__str__', '__subclasshook__', '__weakref__', 'otobrazh', 'zad_zn']
значение= Совсем новое
Новое значение атрибута у экз.1
После удаления: ['Class1', 'Class2', '__annotations__', '__builtins__', '__cached__', '__doc__', '__file__', '__loader__', '__name__', '__package__', '__spec__']
z1 и z3 - независимые объекты, изменение одного не влияет на другой
2. Использование классов, содержащихся в модулях.
Mod3.py:
class Class1: #Объявление класса Class1 в модуле
def zad_zn(self,znach): # 1 Метод класса
self.data=znach # self - ссылка на экземпляр класса Class1
def otobrazh(self): # 2 Метод класса
print(self.data)#Отображение данных экземпляра
class Class2(Class1): #Class2 - наследник класса Class1
def otobrazh(self): # Метод класса Class2
print('значение=',self.data)#Отображение данных экземпляра
def otobrazh(objekt): #Объявление самостоятельной функции
print('значение объекта=',objekt)
Основная программа:
from Mod3 import Class1 #Частичный импорт содержимого модуля
z4=Class1()
z4.otobrazh()
Ответ программы:
Traceback (most recent call last):
File "/Users/fedorterekhov/Library/Mobile Documents/com~apple~CloudDocs/Учёба/3 курс/POAS_labs/python-labs/TEMA9/task2.py", line 1, in <module>
from Mod3 import Class1 #Частичный импорт содержимого модуля
ImportError: cannot import name 'Class1' from 'Mod3' (/Users/fedorterekhov/Library/Mobile Documents/com~apple~CloudDocs/Учёба/3 курс/POAS_labs/python-labs/TEMA9/Mod3.py)
Сообщение об ошибке AttributeError: 'Class1' object has no attribute 'data' указывает на то, что объект класса Class1 не имеет атрибута data.
from Mod3 import Class1
z4=Class1()
z4.data='значение данного data у экз.4'
z4.otobrazh()
Ответ программы:
значение данного data у экз.4
from Mod3 import Class1
z4=Class1()
z4.data='значение данного data у экз.4'
z4.otobrazh()
del z4
import Mod3 #Полный импорт содержимого модуля
z4=Mod3.Class2()
z4.zad_zn('Класс из модуля')
z4.otobrazh()
Mod3.otobrazh('Объект')
Ответ программы:
значение данного data у экз.4
значение= Класс из модуля
значение объекта= Объект
Результаты вывода будут отличаться из-за того, что в первом случае был вызван метод otobrazh() для экземпляра z4, а во втором случае - для модуля Mod3. Также во втором случае z4 явлется экземпляром класса Class2, а в первом Class1.
3. Использование специальных методов.
Имена специальных методов предваряются одним или двумя подчерками и имеют вид: __ <имя специального метода>__
from Mod3 import Class2 #Частичный импорт содержимого модуля Mod3
class Class3(Class2): #Наследник класса Class2, а через него – и класса Class1
def __init__(self,znach): #Конструктор-вызывается при создании нового экземпляра класса
self.data=znach
def __add__(self,drug_zn): #Вызывается, когда экземпляр участвует в операции «+»
return Class3(self.data+drug_zn)
def zad_dr_zn(self,povtor): #А это - обычный метод
self.data*=povtor
print(dir(Class3))
Ответ программы:
['__add__', '__class__', '__delattr__', '__dict__', '__dir__', '__doc__', '__eq__', '__format__', '__ge__', '__getattribute__', '__gt__', '__hash__', '__init__', '__init_subclass__', '__le__', '__lt__', '__module__', '__ne__', '__new__', '__reduce__', '__reduce_ex__', '__repr__', '__setattr__', '__sizeof__', '__str__', '__subclasshook__', '__weakref__', 'otobrazh', 'zad_dr_zn', 'zad_zn']
Метод add - это один из методов, осуществляющих так называемую «перегрузку» операторов.
Проверка работы методов:
from Mod3 import Class2 #Частичный импорт содержимого модуля Mod3
class Class3(Class2): #Наследник класса Class2, а через него – и класса Class1
def __init__(self,znach): #Конструктор-вызывается при создании нового экземпляра класса
self.data=znach
def __add__(self,drug_zn): #Вызывается, когда экземпляр участвует в операции «+»
return Class3(self.data+drug_zn)
def zad_dr_zn(self,povtor): #А это - обычный метод
self.data*=povtor
z5=Class3('abc') #При создании экземпляра срабатывает конструктор
z5.otobrazh()
z6=z5+'def'
z6.otobrazh()
z6.zad_dr_zn(3)
z6.otobrazh()
Ответ программы:
значение= abc
значение= abcdef
значение= abcdefabcdefabcdef
4. Присоединение атрибутов к классу.
from Mod3 import Class2 #Частичный импорт содержимого модуля Mod3
class Class3(Class2): #Наследник класса Class2, а через него – и класса Class1
def __init__(self,znach): #Конструктор-вызывается при создании нового экземпляра класса
self.data=znach
def __add__(self,drug_zn): #Вызывается, когда экземпляр участвует в операции «+»
return Class3(self.data+drug_zn)
def zad_dr_zn(self,povtor): #А это - обычный метод
self.data*=povtor
print("Список атрибутов класса Class3:",dir(Class3))
Class3.fio='Иванов И.И.'
print("\nСписок атрибутов класса Class3 после добавления атрибута:",dir(Class3))
z7=Class3(123)
print("\nСписок атрибутов экземпляра z7:",dir(z7))
print("\nСравнение списков атрибутов экземпляра z7 и класса Class3:",dir(z7)==dir(Class3))
print("\nЗначение атрибута fio экземпляра z7:",z7.fio)
print("\nСравнение значения атрибута fio экземпляра z7 и класса Class3:",z7.fio==Class3.fio)
z7.rozden='1987'
print("\nСписок атрибутов экземпляра z7 после добавления атрибута",dir(z7))
print("\nСравнение списков атрибутов экземпляра z7 и класса Class3 после добавления атрибута",dir(Class3))
Ответ программы:
Список атрибутов класса Class3: ['__add__', '__class__', '__delattr__', '__dict__', '__dir__', '__doc__', '__eq__', '__format__', '__ge__', '__getattribute__', '__gt__', '__hash__', '__init__', '__init_subclass__', '__le__', '__lt__', '__module__', '__ne__', '__new__', '__reduce__', '__reduce_ex__', '__repr__', '__setattr__', '__sizeof__', '__str__', '__subclasshook__', '__weakref__', 'otobrazh', 'zad_dr_zn', 'zad_zn']
Список атрибутов класса Class3 после добавления атрибута: ['__add__', '__class__', '__delattr__', '__dict__', '__dir__', '__doc__', '__eq__', '__format__', '__ge__', '__getattribute__', '__gt__', '__hash__', '__init__', '__init_subclass__', '__le__', '__lt__', '__module__', '__ne__', '__new__', '__reduce__', '__reduce_ex__', '__repr__', '__setattr__', '__sizeof__', '__str__', '__subclasshook__', '__weakref__', 'fio', 'otobrazh', 'zad_dr_zn', 'zad_zn']
Список атрибутов экземпляра z7: ['__add__', '__class__', '__delattr__', '__dict__', '__dir__', '__doc__', '__eq__', '__format__', '__ge__', '__getattribute__', '__gt__', '__hash__', '__init__', '__init_subclass__', '__le__', '__lt__', '__module__', '__ne__', '__new__', '__reduce__', '__reduce_ex__', '__repr__', '__setattr__', '__sizeof__', '__str__', '__subclasshook__', '__weakref__', 'data', 'fio', 'otobrazh', 'zad_dr_zn', 'zad_zn']
Сравнение списков атрибутов экземпляра z7 и класса Class3: False
Значение атрибута fio экземпляра z7: Иванов И.И.
Сравнение значения атрибута fio экземпляра z7 и класса Class3: True
Список атрибутов экземпляра z7 после добавления атрибута ['__add__', '__class__', '__delattr__', '__dict__', '__dir__', '__doc__', '__eq__', '__format__', '__ge__', '__getattribute__', '__gt__', '__hash__', '__init__', '__init_subclass__', '__le__', '__lt__', '__module__', '__ne__', '__new__', '__reduce__', '__reduce_ex__', '__repr__', '__setattr__', '__sizeof__', '__str__', '__subclasshook__', '__weakref__', 'data', 'fio', 'otobrazh', 'rozden', 'zad_dr_zn', 'zad_zn']
Сравнение списков атрибутов экземпляра z7 и класса Class3 после добавления атрибута False
- После первой проверки выяснилось, что список атрибутов экземпляра не совпадает с атрибутами класса, так как у экземпляра z7 есть атрибут data.
- Значение атрибута fio у экземпляра z7 совпадает со значением атрибута класса.
- *Атрибут rozden не появился у Class3, так как z7.rozden='1987' создает атрибут только у экземпляра z7, класс Class3 не меняется.
5. Выявление родительских классов.
from Mod3 import Class2 #Частичный импорт содержимого модуля Mod3
class Class3(Class2): #Наследник класса Class2, а через него – и класса Class1
def __init__(self,znach): #Конструктор-вызывается при создании нового экземпляра класса
self.data=znach
def __add__(self,drug_zn): #Вызывается, когда экземпляр участвует в операции «+»
return Class3(self.data+drug_zn)
def zad_dr_zn(self,povtor): #А это - обычный метод
self.data*=povtor
print("Родительский класс Class3:", Class3.__bases__)
print("\nРодительский класс Class2:", Class2.__bases__)
print("\nЦепочка наследования Class3:", Class3.__mro__)
print("\nЦепочка наследования для встроенного класса ошибок «деление на ноль»:", ZeroDivisionError.__mro__)
Ответ программы:
Родительский класс Class3: (<class 'Mod3.Class2'>,)
Родительский класс Class2: (<class 'Mod3.Class1'>,)
Цепочка наследования Class3: (<class '__main__.Class3'>, <class 'Mod3.Class2'>, <class 'Mod3.Class1'>, <class 'object'>)
Цепочка наследования для встроенного класса ошибок «деление на ноль»: (<class 'ZeroDivisionError'>, <class 'ArithmeticError'>, <class 'Exception'>, <class 'BaseException'>, <class 'object'>)
6. Создание свойства класса.
Свойство (property) класса – это особый атрибут класса, с которым можно производить операции чтения или задания его значения, а также удаление значения этого атрибута.
class Class4:
def __init__(sam,znach):
sam.__prm=znach
def chten(sam):
return sam.__prm
def zapis(sam,znch):
sam.__prm=znch
def stiran(sam):
del sam.__prm
svojstvo=property(chten,zapis,stiran)
exempl=Class4(12)
print(exempl.svojstvo)
exempl.svojstvo=45
print(exempl.svojstvo)
del exempl.svojstvo
#print(exempl.svojstvo)
Ответ программы:
12
45
Если добавить в конце "print(exempl.svojstvo)":
class Class4:
def __init__(sam,znach):
sam.__prm=znach
def chten(sam):
return sam.__prm
def zapis(sam,znch):
sam.__prm=znch
def stiran(sam):
del sam.__prm
svojstvo=property(chten,zapis,stiran)
exempl=Class4(12)
print(exempl.svojstvo)
exempl.svojstvo=45
print(exempl.svojstvo)
del exempl.svojstvo
print(exempl.svojstvo)
Ответ программы:
12
45
Traceback (most recent call last):
File "/Users/fedorterekhov/Library/Mobile Documents/com~apple~CloudDocs/Учёба/3 курс/POAS_labs/python-labs/TEMA9/task5.py", line 17, in <module>
print(exempl.svojstvo)
File "/Users/fedorterekhov/Library/Mobile Documents/com~apple~CloudDocs/Учёба/3 курс/POAS_labs/python-labs/TEMA9/task5.py", line 5, in chten
return sam.__prm
AttributeError: 'Class4' object has no attribute '_Class4__prm'
del exempl.svojstvo вызывает метод stiran(), stiran() выполняет del sam.__prm. После этого атрибут __prm удален из объекта. При попытке print(exempl.svojstvo) снова вызывается chten(). chten() пытается вернуть sam.__prm, но его уже нет.
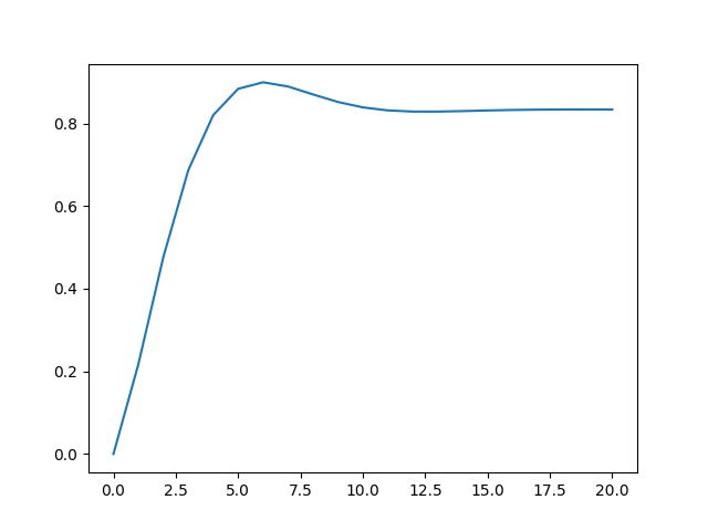
7. Пример представления в виде класса модели системы автоматического регулирования (САР).
Пример представления в виде класса модели системы автоматического регулирования (САР), состоящей из последовательного соединения усилителя и двух инерционных звеньев, охваченных отрицательной обратной связью с усилителем.
Модуль SAU:
class SAU:
def __init__(self,zn_param):
self.param=zn_param
self.ypr=[0,0]
def zdn_zn(self,upr):
self.x=upr
def model(self):
def inerz(x,T,yy):
return (x+T*yy)/(T+1)
y0=self.x-self.ypr[1]*self.param[3] #Обр.связь с усилителем 2
y1=self.param[0]*y0 #Усилитель1
y2=inerz(y1,self.param[1],self.ypr[0]) #Инерционное звено1
y3=inerz(y2,self.param[2],self.ypr[1]) #Инерционное звено2
self.ypr[0]=y2
self.ypr[1]=y3
def otobraz(self):
print('y=',self.ypr[1])
Параметры prm=[2.5,4,1.3,0.8]
Основная программа mainSAU:
###main_SAU
from SAU import SAU
import pylab
prm=[2.5,4,1.3,0.8] #Параметры модели: коэф.усиления, 2 пост.времени, обратная связь
xx=[0]+[1]*20 #Входной сигнал – «ступенька»
SAUe=SAU(prm) # Создаём экземпляр класса
yt=[]
for xt in xx: # Прохождение входного сигнала
SAUe.zdn_zn(xt)
SAUe.model()
SAUe.otobraz()
yt.append(SAUe.ypr[1])
pylab.plot(yt)
pylab.show()
Ответ программы:
y= 0.0
y= 0.2173913043478261
y= 0.4763705103969754
y= 0.686594887811293
y= 0.8199324616478645
y= 0.8837201137353929
y= 0.8994188484874774
y= 0.8892777072047301
y= 0.870097963179993
y= 0.8518346102696789
y= 0.8387499784485772
y= 0.8314204114211459
y= 0.8286051955249649
y= 0.8285656555914835
y= 0.8297915186846528
y= 0.8312697736438287
y= 0.8324765218921963
y= 0.8332456979978418
y= 0.8336163607592184
y= 0.8337101315489143
y= 0.833654237067147
Параметры prm=[5,1,1.5,0.4]
Ответ программы:
y= 0.0
y= 1.0
y= 1.7
y= 1.89
y= 1.813
y= 1.7021000000000002
y= 1.64757
y= 1.6426689999999997
y= 1.6555972999999997
y= 1.6661174099999996
y= 1.6696029969999997
y= 1.6688868749
y= 1.6673399133300002
y= 1.666471876861
y= 1.6663283398036999
y= 1.66648827480429
y= 1.6666432904218929
y= 1.666703820854038
y= 1.6666996874712587
y= 1.6666786349736697
y= 1.6666651382401914
Параметры prm=[10,0.1,0.1,10]
Ответ программы:
y= 0.0
y= 8.264462809917354
y= -673.2463629533501
y= 55525.98301723731
y= -4578814.754542403
y= 377581480.12265354
y= -31136391973.95935
y= 2567591252361.0435
y= -211730532063351.34
y= 1.7459873399478246e+16
y= -1.439788471483156e+18
y= 1.1872885874864076e+20
y= -9.79070341161542e+21
y= 8.073679331590074e+23
y= -6.657774749055506e+25
y= 5.490181463577067e+27
y= -4.5273524021342546e+29
y= 3.73337746832074e+31
y= -3.07864422358515e+33
y= 2.538733448690739e+35
y= -2.0935083937680952e+37


