Вы не можете выбрать более 25 тем Темы должны начинаться с буквы или цифры, могут содержать дефисы(-) и должны содержать не более 35 символов.

9.8 KiB

Отчёт по Теме 5

Таболин Иван, А-01-23

1. Запуск среды IDLE и первоначальная настройка.

import os
os.chdir("C:\\Users\\User\\Desktop\\python-labs\\TEMA5")

2. Ветвление по условию.

Ветвление по условию осуществляются с помощью управляющей инструкции if

porog=5
rashod1=4
rashod2=5

if rashod1>=porog:
    dohod=12
elif rashod2==porog:
    dohod=0
else:
    dohod=-8

dohod
0

4<5 и 5==5 => dohod=0

porog=10
rashod1=11
rashod2=5
dohod
0
if rashod1>=porog:
    dohod=12
elif rashod2==porog:
    dohod=0
else:
    dohod=-8

    
dohod
12

11>10 => 'dohod=12'

if rashod1>=3 and rashod2==4:
    dohod=rashod1
    if rashod2==porog or rashod1<rashod2:
        dohod=porog

dohod
12

Переменная dohod не изменилась, так как не выполнено условие rashod2==4

porog=4
rashod1=3
rashod2=4
if rashod1>=3 and rashod2==4:
    dohod=rashod1
    if rashod2==porog or rashod1<rashod2:
        dohod=porog

        
dohod
4
porog=5
rashod1=7
rashod2=3
if porog==3:
    dohod=1
elif porog==4:
    dohod=2
elif porog==5:
    dohod=3
else:
    dohod=0

dohod
3
dohod=2 if porog>=4 else 0; dohod
2
if porog>=5 : rashod1=6; rashod2=0;rashod1;rashod2

6
0

3. Цикл по перечислению

Цикл по перечислению выполняется с помощью управляющей инструкции for

3.1. Простой цикл

temperature=5
for i in range(3,18,3):
    temperature+=i

3.2. Более сложный цикл

sps=[2,15,14,8]
for k in sps:
    if len(sps)<=10:sps.append(sps[0])
    else:break

    
sps
[2, 15, 14, 8, 2, 2, 2, 2, 2, 2, 2]

Цикл выполняет тело (добавление 2 в конец списка), до тех пор пока длина этого списка не превысит 10. Получается список длиной 11.

sps=[2,15,14,8]
for k in sps[:]:
    if len(sps)<=10:sps.append(sps[0])
    else:break

    
sps
[2, 15, 14, 8, 2, 2, 2, 2]

В этом случае создается копия списка sps[:], затем тело цикло повторяется фиксированное, заранее известное количество раз, равное длине изначального списка len(sps[:])=4. Видно, что в полученном списке добавлено четыре элемента 2.

3.3. Рассмотрел пример

import random as rn
sps5=[]
for i in range(10):
    sps5.append(rn.randint(1,100))
    ss=sum(sps5)
    if ss>500: break
else:
    print(ss)

    
495

for i in range(10):
    sps5.append(rn.randint(1,100))
    ss=sum(sps5)
    if ss>500: break
else:
    print(ss)

    

Цикл может остановиться по двум причинам: либо сумма списка превысила 500, либо диапазон итераций переменной i закончился. При втором применении этой конструкции сумма не выводится, так как она превышает заданное значение 500.

3.4. Пример с символьной строкой

stroka='Это - автоматизированная система'
stroka1=" "
for ss in stroka:
    stroka1+=" "+ss

    
stroka1
'  Э т о   -   а в т о м а т и з и р о в а н н а я   с и с т е м а'

3.5. Запись цикла в строке

import math
sps2=[math.sin(i*math.pi/5+2) for i in range(100)]
import matplotlib.pyplot as plt
pylab.plot(sps2)
plt.plot(sps2)
[<matplotlib.lines.Line2D object at 0x000001E4D54DD950>]
plt.show()

Синусоидальный сигнал

4. Цикл "пока истинно условие"

Этот цикл выполняется с помощью управляющей инструкции while

4.1. Цикл со счетчиком

rashod=300
while rashod:
    print("Расход=",rashod)
    rashod-=50

    
Расход= 300
Расход= 250
Расход= 200
Расход= 150
Расход= 100
Расход= 50

Завершение цикла в данном случае произошло из-за того, что переменная rashod приняла значение 0. Это значение интерпретируется как False.

4.2. Пример с символьной строкой

import math
stroka='Расчет процесса в объекте регулирования'
i=0
sps2=[]
while i<len(stroka):
    r=1-2/(1+math.exp(0.1*i))
    sps2.append(r)
    print('Значение в момент',i,"=",r)
    i+=1

    
Значение в момент 0 = 0.0
Значение в момент 1 = 0.049958374957880025
Значение в момент 2 = 0.09966799462495568
Значение в момент 3 = 0.14888503362331795
Значение в момент 4 = 0.197375320224904
Значение в момент 5 = 0.2449186624037092
Значение в момент 6 = 0.2913126124515909
Значение в момент 7 = 0.3363755443363322
Значение в момент 8 = 0.3799489622552249
Значение в момент 9 = 0.421899005250008
Значение в момент 10 = 0.4621171572600098
Значение в момент 11 = 0.5005202111902354
Значение в момент 12 = 0.5370495669980353
Значение в момент 13 = 0.5716699660851172
Значение в момент 14 = 0.6043677771171636
Значение в момент 15 = 0.6351489523872873
Значение в момент 16 = 0.6640367702678489
Значение в момент 17 = 0.6910694698329307
Значение в момент 18 = 0.7162978701990245
Значение в момент 19 = 0.7397830512740043
Значение в момент 20 = 0.7615941559557649
Значение в момент 21 = 0.7818063576087741
Значение в момент 22 = 0.8004990217606297
Значение в момент 23 = 0.8177540779702878
Значение в момент 24 = 0.8336546070121553
Значение в момент 25 = 0.8482836399575129
Значение в момент 26 = 0.8617231593133063
Значение в момент 27 = 0.874053287886007
Значение в момент 28 = 0.8853516482022625
Значение в момент 29 = 0.8956928738431645
Значение в момент 30 = 0.9051482536448664
Значение в момент 31 = 0.9137854901178277
Значение в момент 32 = 0.9216685544064713
Значение в момент 33 = 0.9288576214547277
Значение в момент 34 = 0.935409070603099
Значение в момент 35 = 0.9413755384972874
Значение в момент 36 = 0.9468060128462683
Значение в момент 37 = 0.9517459571646616
Значение в момент 38 = 0.9562374581277391

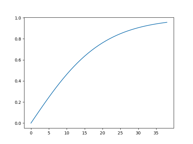
plt.plot(sps2)
[<matplotlib.lines.Line2D object at 0x000001E4D55AEAD0>]
plt.show()

Сигнал на выходе инерционного звена

4.3. Определение, является ли число простым

chislo=267
kandidat=chislo//2
while kandidat>1:
    if chislo%kandidat==0:
        print(chislo,' имеет множитель ',kandidat)
        break
    kandidat -=1
else:
    print(chislo,' является простым.')

    
267  имеет множитель  89

Дополненная программа

for i in range(250,300+1):
    chislo=i
    kandidat=chislo//2
    while kandidat>1:
        if chislo%kandidat==0:
            print(chislo,' имеет множитель ',kandidat)
            break
        kandidat -=1
    else:
        print(chislo,' является простым.')

        
250  имеет множитель  125
251  является простым.
252  имеет множитель  126
253  имеет множитель  23
254  имеет множитель  127
255  имеет множитель  85
256  имеет множитель  128
257  является простым.
258  имеет множитель  129
259  имеет множитель  37
260  имеет множитель  130
261  имеет множитель  87
262  имеет множитель  131
263  является простым.
264  имеет множитель  132
265  имеет множитель  53
266  имеет множитель  133
267  имеет множитель  89
268  имеет множитель  134
269  является простым.
270  имеет множитель  135
271  является простым.
272  имеет множитель  136
273  имеет множитель  91
274  имеет множитель  137
275  имеет множитель  55
276  имеет множитель  138
277  является простым.
278  имеет множитель  139
279  имеет множитель  93
280  имеет множитель  140
281  является простым.
282  имеет множитель  141
283  является простым.
284  имеет множитель  142
285  имеет множитель  95
286  имеет множитель  143
287  имеет множитель  41
288  имеет множитель  144
289  имеет множитель  17
290  имеет множитель  145
291  имеет множитель  97
292  имеет множитель  146
293  является простым.
294  имеет множитель  147
295  имеет множитель  59
296  имеет множитель  148
297  имеет множитель  99
298  имеет множитель  149
299  имеет множитель  23
300  имеет множитель  150