Вы не можете выбрать более 25 тем Темы должны начинаться с буквы или цифры, могут содержать дефисы(-) и должны содержать не более 35 символов.

11 KiB

Протокол по Теме 9

Степанищев Виктор Романович, А-03-23

1. Начало работы

Запуск IDLE, установление рабочего каталога

2. Создание классов и их наследников

2.1. Создание автономного класса


class Class1:               #Объявление класса
	def zad_zn(self,znach): #Метод 1 класса1 – задание значения data
		self.data=znach # self - ссылка на экземпляр класса
	def otobrazh(self):     # Метод 2 класса1
		print(self.data)#Отображение данных экземпляра класса


z1=Class1()   #Создаём 1-й экземпляр класса
z1
<__main__.Class1 object at 0x000001F6FDDA5550>
z2=Class1()   #Создаём 2-й экземпляр класса
z1.zad_zn('экз.класса 1')  #Обращение к методу класса у 1-го экз.
z2.zad_zn(-632.453)         #Обращение к методу класса у 2-го экз.
z1.otobrazh()      # Обращение ко второму методу класса
экз.класса 1
z2.otobrazh()
-632.453
z1.data='Новое значение атрибута у экз.1'
z1.otobrazh()
Новое значение атрибута у экз.1


2.2. Создание класса-наследника


class Class2(Class1):  #Class2 - наследник класса Class1
	def otobrazh(self):     # Метод  класса Class2 – переопределяет метод родителя
		print('значение=',self.data)#Отображение данных экземпляра

z3=Class2()
dir(z3)
['__class__', '__delattr__', '__dict__', '__dir__', '__doc__', '__eq__', '__firstlineno__', '__format__', '__ge__', '__getattribute__', '__getstate__', '__gt__', '__hash__', '__init__', '__init_subclass__', '__le__', '__lt__', '__module__', '__ne__', '__new__', '__reduce__', '__reduce_ex__', '__repr__', '__setattr__', '__sizeof__', '__static_attributes__', '__str__', '__subclasshook__', '__weakref__', 'otobrazh', 'zad_zn']
z3.zad_zn('Совсем новое')
z3.otobrazh()
значение= Совсем новое

При выводе сработал метод Class2


z1.otobrazh()
Новое значение атрибута у экз.1

Нет, не изменилось, т.к. z1 принадлежит к Class1


del  z1,z2,z3

3. Использование классов, содержащихся в модулях


#Mod3.py

class Class1:               #Объявление класса Class1 в модуле
    def zad_zn(self,znach): # 1 Метод класса
        self.data=znach # self - ссылка на экземпляр класса Class1
    def otobrazh(self):     # 2 Метод класса
        print(self.data)#Отображение данных экземпляра
class Class2(Class1):  #Class2 - наследник класса Class1
    def otobrazh(self):     # Метод  класса Class2
        print('значение=',self.data)#Отображение данных экземпляра
def otobrazh(objekt):  #Объявление самостоятельной функции
    print('значение объекта=',objekt)



import os,sys
import importlib as imp
os.chdir('C:\\Users\\Viktor\\Desktop\\python-labs\\TEMA9\\')
os.getcwd()

'C:\\Users\\Viktor\\Desktop\\python-labs\\TEMA9'
from Mod3 import Class1 #Частичный импорт содержимого модуля
z4=Class1()
z4.otobrazh()
Traceback (most recent call last):
  File "<pyshell#7>", line 1, in <module>
    z4.otobrazh()
  File "C:\Users\Viktor\Desktop\python-labs\TEMA9\Mod3.py", line 5, in otobrazh
    print(self.data)#Отображение данных экземпляра
AttributeError: 'Class1' object has no attribute 'data'

Ошибка возникла т.к. z4 не имеет никакого значения


from Mod3 import Class1
z4=Class1()
z4.data='значение данного data у экз.4'
z4.otobrazh()
значение данного data у экз.4


del z4
import Mod3  #Полный импорт содержимого модуля
z4=Mod3.Class2()
z4.zad_zn('Класс из модуля')
z4.otobrazh()
значение= Класс из модуля
Mod3.otobrazh('Объект')
значение объекта= Объект

Это вызвало самостоятельную функцию otobrazh() из модуля,которая принимает любой объект и печатает его с префиксом "значение объекта ="

4. Использование специальных методов


class Class3(Class2):  #Наследник класса Class2, а через него – и класса Class1
    def __init__(self,znach): #Конструктор-вызывается при создании нового экземпляра класса
        self.data=znach
    def __add__(self,drug_zn):  #Вызывается, когда экземпляр участвует в операции «+»
        return Class3(self.data+drug_zn)
    def zad_dr_zn(self,povtor):  #А это - обычный метод
	    self.data*=povtor

z5=Class3('abc') #При создании экземпляра срабатывает конструктор
z5.otobrazh()
значение= abc
z6=z5+'def'
z6.otobrazh()
значение= abcdef
z6.zad_dr_zn(3)
z6.otobrazh()
значение= abcdefabcdefabcde

5. Присоединение атрибутов к классу.


dir(Class3)
['__add__', '__class__', '__delattr__', '__dict__', '__dir__', '__doc__', '__eq__', '__firstlineno__', '__format__', '__ge__', '__getattribute__', '__getstate__', '__gt__', '__hash__', '__init__', '__init_subclass__', '__le__', '__lt__', '__module__', '__ne__', '__new__', '__reduce__', '__reduce_ex__', '__repr__', '__setattr__', '__sizeof__', '__static_attributes__', '__str__', '__subclasshook__', '__weakref__', 'otobrazh', 'zad_dr_zn', 'zad_zn']
Class3.fio='Иванов И.И.'
z7=Class3(123)
dir(z7)==dir(Class3)
False
dir(z7.fio)
['__add__', '__class__', '__contains__', '__delattr__', '__dir__', '__doc__', '__eq__', '__format__', '__ge__', '__getattribute__', '__getitem__', '__getnewargs__', '__getstate__', '__gt__', '__hash__', '__init__', '__init_subclass__', '__iter__', '__le__', '__len__', '__lt__', '__mod__', '__mul__', '__ne__', '__new__', '__reduce__', '__reduce_ex__', '__repr__', '__rmod__', '__rmul__', '__setattr__', '__sizeof__', '__str__', '__subclasshook__', 'capitalize', 'casefold', 'center', 'count', 'encode', 'endswith', 'expandtabs', 'find', 'format', 'format_map', 'index', 'isalnum', 'isalpha', 'isascii', 'isdecimal', 'isdigit', 'isidentifier', 'islower', 'isnumeric', 'isprintable', 'isspace', 'istitle', 'isupper', 'join', 'ljust', 'lower', 'lstrip', 'maketrans', 'partition', 'removeprefix', 'removesuffix', 'replace', 'rfind', 'rindex', 'rjust', 'rpartition', 'rsplit', 'rstrip', 'split', 'splitlines', 'startswith', 'strip', 'swapcase', 'title', 'translate', 'upper', 'zfill']
dir(z7.fio)==dir(Class3.fio)
True
z7.rozden='1987'
dir(z7)
['__add__', '__class__', '__delattr__', '__dict__', '__dir__', '__doc__', '__eq__', '__firstlineno__', '__format__', '__ge__', '__getattribute__', '__getstate__', '__gt__', '__hash__', '__init__', '__init_subclass__', '__le__', '__lt__', '__module__', '__ne__', '__new__', '__reduce__', '__reduce_ex__', '__repr__', '__setattr__', '__sizeof__', '__static_attributes__', '__str__', '__subclasshook__', '__weakref__', 'data', 'fio', 'otobrazh', 'rozden', 'zad_dr_zn', 'zad_zn']
dir(Class3)
['__add__', '__class__', '__delattr__', '__dict__', '__dir__', '__doc__', '__eq__', '__firstlineno__', '__format__', '__ge__', '__getattribute__', '__getstate__', '__gt__', '__hash__', '__init__', '__init_subclass__', '__le__', '__lt__', '__module__', '__ne__', '__new__', '__reduce__', '__reduce_ex__', '__repr__', '__setattr__', '__sizeof__', '__static_attributes__', '__str__', '__subclasshook__', '__weakref__', 'fio', 'otobrazh', 'zad_dr_zn', 'zad_zn']

6. Выявление родительских классов


Class3.__bases__
(<class '__main__.Class2'>,)
Class2.__bases__
(<class '__main__.Class1'>,)
Class1.__bases__
(<class 'object'>,)
Class3.__mro__
(<class '__main__.Class3'>, <class '__main__.Class2'>, <class '__main__.Class1'>, <class 'object'>)
ZeroDivisionError.__mro__
(<class 'ZeroDivisionError'>, <class 'ArithmeticError'>, <class 'Exception'>, <class 'BaseException'>, <class 'object'>)


7. Создание свойства класса.


class Class4:
	def __init__(sam,znach):
		sam.__prm=znach
	def chten(sam):
		return sam.__prm
	def zapis(sam,znch):
		sam.__prm=znch
	def stiran(sam):
		del sam.__prm
	svojstvo=property(chten,zapis,stiran)

exempl=Class4(12)
exempl.svojstvo
12
exempl.svojstvo=45
print(exempl.svojstvo)
45
del exempl.svojstvo
exempl.svojstvo
Traceback (most recent call last):
  File "<pyshell#59>", line 1, in <module>
    exempl.svojstvo
  File "<pyshell#53>", line 5, in chten
    return sam.__prm
AttributeError: 'Class4' object has no attribute '_Class4__prm'

Потому что атрибут __prm больше не существует

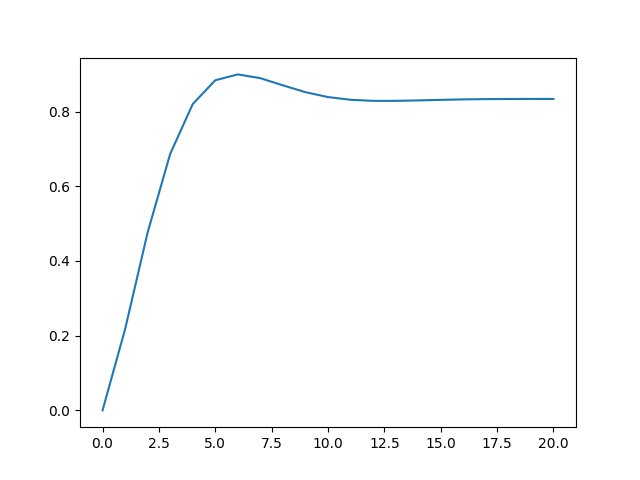
8. Рассмотрите пример представления в виде класса модели системы автоматического регулирования (САР), состоящей из последовательного соединения усилителя и двух инерционных звеньев, охваченных отрицательной обратной связью с усилителем.


# SAU.py

class SAU:
    def __init__(self,zn_param):
        self.param=zn_param
        self.ypr=[0,0]

    def zdn_zn(self,upr):
        self.x=upr
    
    def model(self):
        def inerz(x,T,yy):
            return (x+T*yy)/(T+1)

        y0=self.x-self.ypr[1]*self.param[3] #Обр.связь с усилителем 2
        y1=self.param[0]*y0  #Усилитель1
        y2=inerz(y1,self.param[1],self.ypr[0]) #Инерционное звено1
        y3=inerz(y2,self.param[2],self.ypr[1]) #Инерционное звено2
        self.ypr[0]=y2
        self.ypr[1]=y3

    def otobraz(self):
        print('y=',self.ypr[1])


#testSau.py

prm=[2.5,4,1.3,0.8]
from SAU import *
xx=[0]+[1]*20 
SAUe=SAU(prm)  
yt=[]
for xt in xx:
   SAUe.zdn_zn(xt)
   SAUe.model()
   SAUe.otobraz()
   yt.append(SAUe.ypr[1])
import pylab
pylab.plot(yt)
pylab.show()




y= 0.0
y= 0.2173913043478261
y= 0.4763705103969754
y= 0.686594887811293
y= 0.8199324616478645
y= 0.8837201137353929
y= 0.8994188484874774
y= 0.8892777072047301
y= 0.870097963179993
y= 0.8518346102696789
y= 0.8387499784485772
y= 0.8314204114211459
y= 0.8286051955249649
y= 0.8285656555914835
y= 0.8297915186846528
y= 0.8312697736438287
y= 0.8324765218921963
y= 0.8332456979978418
y= 0.8336163607592184
y= 0.8337101315489143
y= 0.833654237067147

Результат: