форкнуто от main/python-labs
Вы не можете выбрать более 25 тем
Темы должны начинаться с буквы или цифры, могут содержать дефисы(-) и должны содержать не более 35 символов.
8.2 KiB
8.2 KiB
Отчёт по Теме 4
Соловьёва Екатерина А-01-23
1. Запуск IDLE, привязка католога, создание файла отчета.
import os
os.chdir("C:\\Users\\Ekaterina\\OneDrive\\Desktop\\Solovyova\\python-labs\\TEMA5")
2. Ветвление по условию.
porog,rashod1,rashod2 = 5,13,24
if rashod1>=porog:
dohod=12
elif rashod2==porog:
dohod=0
else:
dohod=-8
dohod
12
porog,rashod1,rashod2 = 5,13,4
if rashod1>=3 and rashod2==4:
dohod=rashod1
if rashod2==porog or rashod1<rashod2:
dohod=porog
dohod
13
if porog == 3:
dohod = 1
elif porog == 4:
dohod = 2
elif porog == 5:
dohod = 3
else:
dohod = 0
dohod
3
dohod = 2 if porog >= 4 else 0
dohod
2
porog,rashod1,rashod2 = 5,13,24
if porog >= 5:rashod1 = 6; rashod2 = 0
rashod1,rashod2
(6, 0)
3. Цикл по перечислению.
3.1 Простой цикл.
temperatura = 5
for i in range(3,18,3):
temperatura += i
temperatura
50
3.2 Более сложный цикл.
sps = [2,15,14,8]
for k in sps:
if len(sps) <= 10: sps.append(sps[0])
else: break
sps
[2, 15, 14, 8, 2, 2, 2, 2, 2, 2, 2]
sps = [2,15,14,8]
for k in sps[:]:
if len(sps) <= 10: sps.append(sps[0])
else: break
sps
[2, 15, 14, 8, 2, 2, 2, 2]
Вывод второго цикла отличается от первого из-за того, что работает он по длине копии списка. Следовательно, когда в оригинальный список добавляется новый элемент, длина копии остается такой же.
3.3 Создание списка со случайными числами.
import random as rn
sps5 = []
for i in range(10):
sps5.append(rn.randint(1,100))
ss = sum(sps5)
if ss>500: break
else:
print(ss)
386
for i in range(10):
sps5.append(rn.randint(1,100))
ss = sum(sps5)
if ss>500: break
else:
print(ss)
#Пусто
В первом цикле не достигли 500, во втором — быстро превысили и вышли через break.
3.4 Символьная строка.
stroka = 'Это - автоматизированная система'
stroka1 = ''
for ss in stroka:
stroka1 += '' + ss
stroka1
'Это - автоматизированная система'
3.5 Запись цикла в строке.
import math
sps2 = [math.sin(i*math.pi/5+2)for i in range(100)]
import pylab
pylab.plot(sps2, label = 'Синусоидальный сигнал')
[<matplotlib.lines.Line2D object at 0x0000023CE2346990>]
pylab.show()
4. Цикл while.
4.1 Цикл со счётчиком.
rashod = 300
while rashod:
print('Расход =',rashod)
rashod -= 50
Расход = 300
Расход = 250
Расход = 200
Расход = 150
Расход = 100
Расход = 50
Завершение цикла произошло в тот момент, когда значение rashod стало равнятся нулю, т.к в питоне 0 идентифицируется как False.
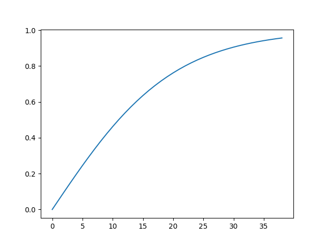
4.2 Символьная строка.
import math
stroka = 'Расчет процесса в объекте регулирования'
i = 0
sps2 = []
while i < len(stroka):
r = 1 -2/(1 + math.exp(0.1*i))
sps2.append(r)
print('Значение в момент', i, '=', r)
i += 1
Значение в момент 0 = 0.0
Значение в момент 1 = 0.049958374957880025
Значение в момент 2 = 0.09966799462495568
Значение в момент 3 = 0.14888503362331795
Значение в момент 4 = 0.197375320224904
Значение в момент 5 = 0.2449186624037092
Значение в момент 6 = 0.2913126124515909
Значение в момент 7 = 0.3363755443363322
Значение в момент 8 = 0.3799489622552249
Значение в момент 9 = 0.421899005250008
Значение в момент 10 = 0.4621171572600098
Значение в момент 11 = 0.5005202111902354
Значение в момент 12 = 0.5370495669980353
Значение в момент 13 = 0.5716699660851172
Значение в момент 14 = 0.6043677771171636
Значение в момент 15 = 0.6351489523872873
Значение в момент 16 = 0.6640367702678489
Значение в момент 17 = 0.6910694698329307
Значение в момент 18 = 0.7162978701990245
Значение в момент 19 = 0.7397830512740043
Значение в момент 20 = 0.7615941559557649
Значение в момент 21 = 0.7818063576087741
Значение в момент 22 = 0.8004990217606297
Значение в момент 23 = 0.8177540779702878
Значение в момент 24 = 0.8336546070121553
Значение в момент 25 = 0.8482836399575129
Значение в момент 26 = 0.8617231593133063
Значение в момент 27 = 0.874053287886007
Значение в момент 28 = 0.8853516482022625
Значение в момент 29 = 0.8956928738431645
Значение в момент 30 = 0.9051482536448664
Значение в момент 31 = 0.9137854901178277
Значение в момент 32 = 0.9216685544064713
Значение в момент 33 = 0.9288576214547277
Значение в момент 34 = 0.935409070603099
Значение в момент 35 = 0.9413755384972874
Значение в момент 36 = 0.9468060128462683
Значение в момент 37 = 0.9517459571646616
Значение в момент 38 = 0.9562374581277391
pylab.plot(sps2, label = 'Сигнал на выходе')
[<matplotlib.lines.Line2D object at 0x0000023CE271BC50>]
pylab.show()
4.3 Цикл определения, является ли число простым.
chislo = 267
kandidat = chislo//2
while kandidat > 1:
if chislo % kandidat == 0:
print(chislo, 'имеет множитель', kandidat)
break
kandidat -= 1
else:
print(chislo, 'Является простым!')
267 имеет множитель 89
Дополнение:
chislo=list(range(250,301))
for i in chislo:
kandidat =i // 2
while kandidat > 1:
if i%kandidat == 0:
print(i, ' имеет множитель ', kandidat)
break
kandidat -= 1
else:
print(i, ' является простым!')
250 имеет множитель 125
251 является простым!
252 имеет множитель 126
253 имеет множитель 23
254 имеет множитель 127
255 имеет множитель 85
256 имеет множитель 128
257 является простым!
258 имеет множитель 129
259 имеет множитель 37
260 имеет множитель 130
261 имеет множитель 87
262 имеет множитель 131
263 является простым!
264 имеет множитель 132
265 имеет множитель 53
266 имеет множитель 133
267 имеет множитель 89
268 имеет множитель 134
269 является простым!
270 имеет множитель 135
271 является простым!
272 имеет множитель 136
273 имеет множитель 91
274 имеет множитель 137
275 имеет множитель 55
276 имеет множитель 138
277 является простым!
278 имеет множитель 139
279 имеет множитель 93
280 имеет множитель 140
281 является простым!
282 имеет множитель 141
283 является простым!
284 имеет множитель 142
285 имеет множитель 95
286 имеет множитель 143
287 имеет множитель 41
288 имеет множитель 144
289 имеет множитель 17
290 имеет множитель 145
291 имеет множитель 97
292 имеет множитель 146
293 является простым!
294 имеет множитель 147
295 имеет множитель 59
296 имеет множитель 148
297 имеет множитель 99
298 имеет множитель 149
299 имеет множитель 23
300 имеет множитель 150

