Вы не можете выбрать более 25 тем Темы должны начинаться с буквы или цифры, могут содержать дефисы(-) и должны содержать не более 35 символов.

29 KiB

Отчет по теме 7

Снегура Дана, А-02-23

1 Запуск интерактивной оболочки IDLE

Была запущена интерактивная оболочка IDLE.

2 Изучение создания простых функций

Было изучено создание различных функций.

2.1 Изучение создания функции без аргументов

Была создана и потом применена функция, которая печатает определенный текст. Был определен класс функции и просмотрено пространство имен, в котором появилось название созданной функции. Просмотрена помощь по функции, в которой был выведен комментарий, созданный при создании функции. Можно сделать вывод, что в описании к функции нужно описать ее концепцию, что делает функция и какие аргументы нужно указывать.

>>>def uspeh():
    """Подтверждение успеха операции"""
    print('Выполнено успешно!')

    
>>>uspeh()
Выполнено успешно!
>>>type(uspeh)
<class 'function'>
>>>dir()
['__annotations__', '__builtins__', '__doc__', '__loader__', '__name__', '__package__', '__spec__', 'os', 'uspeh']
>>>help(uspeh)
Help on function uspeh in module __main__:

uspeh()
    Подтверждение успеха операции

2.2 Изучение создания функции с двумя аргументами

Была создана и применена функция сравнения двух чисел. При передаче в аргументы переменных класса чисел, функция сравнила числа, а при передачи чисел типа строка, функция сравнила переменные посимвольно, то есть первую цифру числа.

>>>def sravnenie(a,b):
    """Сравнение a и b"""
    if a>b:
	    print(a,' больше ',b)
    elif a<b:
	    print(a, ' меньше ',b)
    else:
	    print(a, ' равно ',b)

	    
>>>n,m=16,5;sravnenie(n,m)
16  больше  5
>>>n,m="16","5";sravnenie(n,m)
16  меньше  5

2.3 Изучение создания функции с применением return

Была создана и применена функция, которая возвращает результат вычисления математического выражения.

>>>def logistfun(b,a):
    """Вычисление логистической функции"""
    import math
    return a/(1+math.exp(-b))

>>>v,w=1,0.7;z=logistfun(w,v)
>>>z
0.6681877721681662

2.4 Изучение создания функции сложения обьектов различных типов

Была создана и применена функция сложения различных обьектов. При сложении чисел, фунцкия вернула сумму, при сложении строк, списков и кортежей, функция обьединила их в один обьект, а при передаче в виде аргументов словарей и множеств произошла ошибка.

>>>def slozh(a1,a2,a3,a4):
	""" Сложение значений четырех аргументов"""
	return a1+a2+a3+a4

    
>>>slozh(1,2,3,4)   # Сложение чисел
10
>>>slozh('1','2','3','4')  # Сложение строк
'1234'
>>>b1=[1,2];b2=[-1,-2];b3=[0,2];b4=[-1,-1]
>>>q=slozh(b1,b2,b3,b4)  #Сложение списков
>>>kor1 = ("s", 1, "n")
>>>kor2 = ("e", 2, "g")
>>>kor3 = ("u", 3, "r")
>>>kor4= ("a" , 4, "d")
>>>k=slozh(kor, kor2, kor3, kor4)
>>>k
('s', 1, 'n', 'e', 2, 'g', 'u', 3, 'r', 'a', 4, 'd')
>>>sl1 = {"A": 1, "B": 2}
>>>sl2 = {"D": 5, "E": 6}
>>>sl4 = {"F": 7, "H": 8}
>>>sl=slozh(sl1, sl2, sl3, sl4)
Traceback (most recent call last):
  File "<pyshell#47>", line 1, in <module>
    sl=slozh(sl1, sl2, sl3, sl4)
  File "<pyshell#29>", line 3, in slozh
    return a1+a2+a3+a4
TypeError: unsupported operand type(s) for +: 'dict' and 'dict'
>>>mn1 = {"A", "B"}
>>>mn2 = {"C", "D"}
>>>mn3 = {"E", "F"}
>>>mn4 = {"H", "J"}
>>>mn=slozh(mn1, mn2, mn3, mn4)
Traceback (most recent call last):
  File "<pyshell#55>", line 1, in <module>
    mn=slozh(mn1, mn2, mn3, mn4)
  File "<pyshell#29>", line 3, in slozh
    return a1+a2+a3+a4
TypeError: unsupported operand type(s) for +: 'set' and 'set'

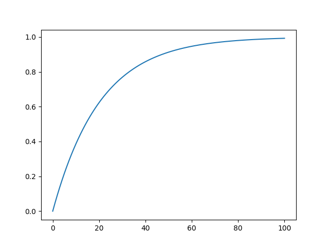
2.5 Изучение создания функции, которая создает список со значениями вычисленных сигналов

Была создана функция, которая вычисляет значение по определенной формуле, далее реализован цикл, в котором созданный ранее список пополняется новыми значениями выходного сигнала, которые зависят от предыдущего значения выходного сигнала. По данным выходного сигнала был построен график.

>>>def inerz(x,T,ypred):
	""" Модель устройства с памятью:
        x- текущее значение вх.сигнала,
	T -постоянная времени,
	ypred - предыдущее значение выхода устройства"""
	y=(x+T*ypred)/(T+1)
	return y

    
>>>sps=[0]+[1]*100
>>>spsy=[] #Заготовили список для значений выхода
>>>TT=20 #Постоянная времени
>>>yy=0  #Нулевое начальное условие
>>>for xx in sps:
	yy=inerz(xx,TT,yy)
	spsy.append(yy)

	
>>>import pylab
>>>spsm = list(range(101))
>>>pylab.plot(spsm, spsy)
[<matplotlib.lines.Line2D object at 0x000001E1619A6850>]
>>>pylab.show()

3 Изучение действий с функциями как с обьектами

3.1 Изучение вывода подсказок по функции

Были выведены атрибуты созданной функции и применен один из них, который показал описание функции, которое также было выведено с помощью функции help.

>>>dir(inerz)
['__annotations__', '__builtins__', '__call__', '__class__', '__closure__', '__code__', '__defaults__', '__delattr__', '__dict__', '__dir__', '__doc__', '__eq__', '__format__', '__ge__', '__get__', '__getattribute__', '__getstate__', '__globals__', '__gt__', '__hash__', '__init__', '__init_subclass__', '__kwdefaults__', '__le__', '__lt__', '__module__', '__name__', '__ne__', '__new__', '__qualname__', '__reduce__', '__reduce_ex__', '__repr__', '__setattr__', '__sizeof__', '__str__', '__subclasshook__', '__type_params__']
>>>inerz.__doc__
'Модель устройства с памятью:\n       x- текущее значение вх.сигнала,\nT -постоянная времени,\nypred - предыдущее значение выхода устройства'
>>>help(inerz)
Help on function inerz in module __main__:

inerz(x, T, ypred)
    Модель устройства с памятью:
           x- текущее значение вх.сигнала,
    T -постоянная времени,
    ypred - предыдущее значение выхода устройства

3.2 Изучение создания ссылки на обьект

Была создана ссылка на функцию и уже по этой ссылке вызвана функция, которая сравнила два числа по величине.

>>>fnkt=sravnenie
>>>v=16
>>>fnkt(v,23)
16  меньше  23

3.3 Изучение применения условия if для применения разных функций

Был создан цикл-условия, в котором при однос условии функция определяется одними инструкциями, а при другом условии - другими. И была вызвана эта функция.

>>>typ_fun=8
>>>if typ_fun==1:
	def func():
		print('Функция 1')
else:
	def func():
		print('Функция 2')

		
>>>func()
Функция 2

4 Изучение работы с аргументами функции

Были рассмотрены различные варианты передачи аргументов функции и работы с ними.

4.1 Изучение функции как аргумента другой функции

Была создана функция, а потом вызвана с передачей в виде первого аргумента - другой функции.

def fun_arg(fff,a,b,c):
	"""fff-имя функции, используемой 
	в качестве аргумента функции fun_arg"""
	return a+fff(c,b)

    
zz=fun_arg(logistfun,-3,1,0.7)
zz
-2.3318122278318336

4.2 Изучение функции, в которой присутствует предопределенный аргумент

Была создана функция, в которой один аргумент уже предопределен, а при вызове функции передается всего один аргумент из двух.

>>>def logistfun(a,b=1):   #Аргумент b – необязательный; значение по умолчанию=1
	"""Вычисление логистической функции"""
	import math
	return b/(1+math.exp(-a))

    
>>>logistfun(0.7)     #Вычисление со значением b по умолчанию
0.6681877721681662
>>>logistfun(0.7,2)  #Вычисление с заданным значением b
logistfun(b=0.5,a=0.8)  # Ссылки на аргументы поменялись местами

4.3 Изучение передачи аргументов функции в произвольном порядке

Функция была вызвана с передачей аргументов не по порядку, а по названию аргументов.

>>>logistfun(b=0.5,a=0.8)  # Ссылки на аргументы поменялись местами
0.34498724056380625

4.4 Изучение передачи аргумента в виде ссылки на список

Была вызвана функция, которой в качестве аргументов была передана ссылка на список.

>>>b1234=[b1,b2,b3,b4]  # Список списков из п.2.4
>>>qq=slozh(*b1234)  #Перед ссылкой на список или кортеж надо ставить звездочку
>>>qq
[1, 2, -1, -2, 0, 2, -1, -1]

4.5 Изучение передачи аргумента в виде ссылки на словарь

Была вызвана функция, которой в качестве аргументов была передана ссылка на словарь. В результате функция взяла в качестве аргументов значения из словаря.

qqq=slozh(**dic4)  #Перед ссылкой на словарь надо ставить две звездочки
qqq
10

4.6 Изучение передачи аргументов в виде ссылки на список и словарь

Была вызвана функция, которой в качестве аргументов была передана ссылка на список и словарь.

>>>e1=(-1,6);dd2={'a3':3,'a4':9}
>>>qqqq=slozh(*e1,**dd2)
>>>qqqq
17

4.7 Изучение функции, в которой в качестве аргумента присутствует кортеж неопределенного размера

Была создана функция, где изначально не определено количество аргументов. Все переданные переменные в функцию, собираются в кортеж, доступный внутри функции.

>>>def func4(*kort7):
	"""Произвольное число аргументов в составе кортежа"""
	smm=0
	for elt in kort7:
		smm+=elt
	return smm

    
>>>func4(-1,2)  #Обращение к функции с 2 аргументами
1
>>>func4(-1,2,0,3,6)  #Обращение к функции с 5 аргументами
10

4.8 Изучение функции, с неопределенным количеством аргументов

Была создана функция где изначально есть два аргумента, а далее не определено количество аргументов. Все переданные переменные в функцию, собираются в кортеж, доступный внутри функции. Также была создана функция, где переданные аргументы собираются в словарь.

>>>def func4(a,b=7,*kort7): #Аргументы: a-позиционный, b- по умолчанию + кортеж
	"""Кортеж - сборка аргументов - должен быть последним!"""
	smm=0
	for elt in kort7:
		smm+=elt
	return a*smm+b

    
>>>func4(-1,2,0,3,6)
-7
>>>def func5(**slovar):
    print(slovar)
>>>func5(a=5, n=8, m=30)
{'a': 5, 'n': 8, 'm': 30}

4.9 Изучение изменения обьектов внутри функции

Были созданы функции, внутри которых передаваемый аргумент как-либо был изменен, и после применения функции, просмотрено значение переменных. Числовая переменная осталась такой же (а созданная внутри функции переменная "a" не имела связи с созданной "а" вне функции), какой была задана, элемент списка изменился, а при попытке передать в функцию кортеж - вышла ошибка, так как передавалась можно сказать ссылка на кортеж и была попытка его изменить.

>>>def func3(b):
	a=5*b+67

	
>>>a #Переменная не изменилась
90
>>>sps1=[1,2,3,4]  #Список – изменяемый тип объекта
>>>def func2(sps):
	sps[1]=99

	
>>>func2(sps1)
>>>print(sps1) #Элемент списка изменился
[1, 99, 3, 4]
>>>kort=(1,2,3,4)   #Кортеж – неизменяемый тип объекта
>>>func2(kort)
Traceback (most recent call last):
  File "<pyshell#146>", line 1, in <module>
    func2(kort)
  File "<pyshell#139>", line 2, in func2
    sps[1]=99
TypeError: 'tuple' object does not support item assignment

5 Изучение специальных типов пользовательских функций

Были изучены и созданы анонимные функции и функции-генераторы.

5.1 Изучение анонимных функций

Были созданы и применены функции без имени без аргументов, с двумя аргументами и с необязательным аргументом.

>>>import math
>>>anfun1=lambda: 1.5+math.log10(17.23)  #Анонимная функция без аргументов
>>>anfun1()   # Обращение к объекту-функции
2.7362852774480286
>>>anfun2=lambda a,b : a+math.log10(b)  #Анонимная функция с 2 аргументами
>>>anfun2(17,234)
19.369215857410143
>>>anfun3=lambda a,b=234: a+math.log10(b) #Функция с необязательным вторым аргументом
>>>anfun3(100)
102.36921585741014

5.2 Изучение функции-генератора

Была создана функция-генератор, которая производит последовательность чисел. Она была выведена с помощью цикла for, а также генерирующиеся значения были выведены поотдельности, с помощью метода next.

>>>def func5(diap,shag):
	""" Итератор, возвращающий значения
	из диапазона от 1 до diap с шагом shag"""
	for j in range(1,diap+1,shag):
		yield j

		
>>>for mm in func5(7,3):
    print(mm)

    
1
4
7
>>>alp=func5(7,3)
>>>print(alp.__next__())
1
>>>print(alp.__next__())
4
>>>print(alp.__next__())
7
>>>print(alp.__next__()) #На данном этапе, сообщается о том, что больше нет значений для выдачи.
Traceback (most recent call last):
  File "<pyshell#165>", line 1, in <module>
    print(alp.__next__())
StopIteration

6 Изучение обьектов в функциях

Были изучены локальные и глобальные обьекты, а также смоделирована система управления.

6.1 Изучение работы с глобальными и локальными обьектами

Была создана функция, внутри которой уже существующей в глобальном пространстве переменной было присвоено определенное новое значение. При выполнении функции глобальная переменная не изменялась. Далее внутри созданной функции была попытка напечатать переменную, которой не существует в пространстве имен функции. Также была создана функция, внутри которой была обьявлена переменная как глобальная и после этого она была изменена внутри функции, что изменило ее в глобальном пространстве.

>>>glb=10
>>>def func7(arg):
	loc1=15
	glb=8
	return loc1*arg

    
>>>res=func7(glb) #Для получения результата здесь использовалось значение переменной glb=10, то есть глобальной переменной, потому что именно она была передана в arg, который использовался в вычислениях.
>>>res
150
>>>glb #Значение переменной не изменилось, так как это глобальная переменная и вне функции она не переопределялась.
10
>>>def func8(arg):
	loc1=15
	print(glb)  
	glb=8
	return loc1*arg

    
>>>res=func8(glb) #В данном случае выведется ошибка, так как до функции print внутри пространства имен функции не существует переменной glb
Traceback (most recent call last):
  File "<pyshell#178>", line 1, in <module>
    res=func8(glb)
  File "<pyshell#177>", line 3, in func8
    print(glb)
UnboundLocalError: cannot access local variable 'glb' where it is not associated with a value
>>>glb=11
>>>def func7(arg):
	loc1=15
	global glb
	print(glb)
	glb=8
	return loc1*arg

    
>>>res=func7(glb)
11
>>>glb #В этом случае значение переменной меняется, так как внутри функции обьявляется именно глобальная переменная glb.
8
>>>res #Однако в виде arg мы передали именно значение glb равное 11, поэтому как аргумент будет использоваться именно это значение, хоть сама переменная glb и была изменена. 
165

6.2 Изучение нахождения локальных и глобальных обьектов

Были выведены локальные и глобальные обьекты в глобальном пространстве видимости и также внутри функции.

>>>globals().keys()
dict_keys(['__name__', '__doc__', '__package__', '__loader__', '__spec__', '__annotations__', '__builtins__', 'os', 'uspeh', 'sravnenie', 'n', 'm', 'logistfun', 'v', 'w', 'z', 'slozh', 'b1', 'b2', 'b3', 'b4', 'q', 'kor', 'kor2', 'kor3', 'kor4', 'k', 'sl1', 'sl2', 'sl3', 'sl4', 'mn1', 'mn2', 'mn3', 'mn4', 'inerz', 'sps', 'spsy', 'TT', 'yy', 'xx', 'pylab', 'spsm', 'fnkt', 'typ_fun', 'func', 'fun_arg', 'zz', 'b1234', 'qq', 'dic4', 'qqq', 'e1', 'dd2', 'qqqq', 'func4', 'func5', 'a', 'func3', 'sps1', 'func2', 'kort', 'anfun1', 'math', 'anfun2', 'anfun3', 'mm', 'alp', 'al', 'glb', 'func7', 'res', 'func8'])
>>>locals().keys() #В данном случае отличий не будет, так как локализация обьектов запрашивается в глобальной области видимости.
dict_keys(['__name__', '__doc__', '__package__', '__loader__', '__spec__', '__annotations__', '__builtins__', 'os', 'uspeh', 'sravnenie', 'n', 'm', 'logistfun', 'v', 'w', 'z', 'slozh', 'b1', 'b2', 'b3', 'b4', 'q', 'kor', 'kor2', 'kor3', 'kor4', 'k', 'sl1', 'sl2', 'sl3', 'sl4', 'mn1', 'mn2', 'mn3', 'mn4', 'inerz', 'sps', 'spsy', 'TT', 'yy', 'xx', 'pylab', 'spsm', 'fnkt', 'typ_fun', 'func', 'fun_arg', 'zz', 'b1234', 'qq', 'dic4', 'qqq', 'e1', 'dd2', 'qqqq', 'func4', 'func5', 'a', 'func3', 'sps1', 'func2', 'kort', 'anfun1', 'math', 'anfun2', 'anfun3', 'mm', 'alp', 'al', 'glb', 'func7', 'res', 'func8'])
>>>def func8(arg):
	loc1=15
	glb=8
	print(globals().keys())  #Перечень глобальных объектов «изнутри» функции
	print(locals().keys())  #Перечень локальных объектов «изнутри» функции
	return loc1*arg

    
>>>hh=func8(glb) #В этом случае глобальные обьекты остались те же, а вот место локализации теперь - это функция, и в ней существуют три локальных обьекта.
dict_keys(['__name__', '__doc__', '__package__', '__loader__', '__spec__', '__annotations__', '__builtins__', 'os', 'uspeh', 'sravnenie', 'n', 'm', 'logistfun', 'v', 'w', 'z', 'slozh', 'b1', 'b2', 'b3', 'b4', 'q', 'kor', 'kor2', 'kor3', 'kor4', 'k', 'sl1', 'sl2', 'sl3', 'sl4', 'mn1', 'mn2', 'mn3', 'mn4', 'inerz', 'sps', 'spsy', 'TT', 'yy', 'xx', 'pylab', 'spsm', 'fnkt', 'typ_fun', 'func', 'fun_arg', 'zz', 'b1234', 'qq', 'dic4', 'qqq', 'e1', 'dd2', 'qqqq', 'func4', 'func5', 'a', 'func3', 'sps1', 'func2', 'kort', 'anfun1', 'math', 'anfun2', 'anfun3', 'mm', 'alp', 'al', 'glb', 'func7', 'res', 'func8'])
dict_keys(['arg', 'loc1', 'glb'])
'glb' in globals().keys()
True

6.3 Изучение глобальных и локальных обьектов внутри вложенных функций

Были выведены глобальные и локальные обьекты внутри функции и внутри вложенной в нее функции. Можно следать вывод, что созданные переменные во вложенной функции не будут доступны для той функции, в которую вложена данная функция, так как в списке локальных обьектов в основной функции их нет. То есть они существуют только в пространстве вложенной функции. Так же и с обьектами основной функции - их не существует для вложенной функции. Сама же основная функция становится локальным обьектом, а вот вложенная функция как обьект существует только внутри основной функции.

>>>def func9(arg2,arg3):
	def func9_1(arg1):
		loc1=15
		glb1=8
		print('glob_func9_1:',globals().keys())
		print('locl_func9_1:',locals().keys())
		return loc1*arg1
	loc1=5
	glb=func9_1(loc1)
	print('loc_func9:',locals().keys())
	print('glob_func9:',globals().keys())
	return arg2+arg3*glb

    
>>>kk=func9(10,1)
glob_func9_1: dict_keys(['__name__', '__doc__', '__package__', '__loader__', '__spec__', '__annotations__', '__builtins__', 'os', 'uspeh', 'sravnenie', 'n', 'm', 'logistfun', 'v', 'w', 'z', 'slozh', 'b1', 'b2', 'b3', 'b4', 'q', 'kor', 'kor2', 'kor3', 'kor4', 'k', 'sl1', 'sl2', 'sl3', 'sl4', 'mn1', 'mn2', 'mn3', 'mn4', 'inerz', 'sps', 'spsy', 'TT', 'yy', 'xx', 'pylab', 'spsm', 'fnkt', 'typ_fun', 'func', 'fun_arg', 'zz', 'b1234', 'qq', 'dic4', 'qqq', 'e1', 'dd2', 'qqqq', 'func4', 'func5', 'a', 'func3', 'sps1', 'func2', 'kort', 'anfun1', 'math', 'anfun2', 'anfun3', 'mm', 'alp', 'al', 'glb', 'func7', 'res', 'func8', 'hh', 'func9'])
locl_func9_1: dict_keys(['arg1', 'loc1', 'glb1'])
loc_func9: dict_keys(['arg2', 'arg3', 'func9_1', 'loc1', 'glb'])
glob_func9: dict_keys(['__name__', '__doc__', '__package__', '__loader__', '__spec__', '__annotations__', '__builtins__', 'os', 'uspeh', 'sravnenie', 'n', 'm', 'logistfun', 'v', 'w', 'z', 'slozh', 'b1', 'b2', 'b3', 'b4', 'q', 'kor', 'kor2', 'kor3', 'kor4', 'k', 'sl1', 'sl2', 'sl3', 'sl4', 'mn1', 'mn2', 'mn3', 'mn4', 'inerz', 'sps', 'spsy', 'TT', 'yy', 'xx', 'pylab', 'spsm', 'fnkt', 'typ_fun', 'func', 'fun_arg', 'zz', 'b1234', 'qq', 'dic4', 'qqq', 'e1', 'dd2', 'qqqq', 'func4', 'func5', 'a', 'func3', 'sps1', 'func2', 'kort', 'anfun1', 'math', 'anfun2', 'anfun3', 'mm', 'alp', 'al', 'glb', 'func7', 'res', 'func8', 'hh', 'func9'])

6.4 Изучение моделирования системы управления

Была смоделирована система управления, состоящую из реального двигателя, тахогенератора и зоны нечувствительности (их модели представляются пользовательскими функциями). На вход системы подается синусоидальный сигнал, который проходит через отрицательную обратную связь. Модель реального двигателя и тахогенератора представлены интеграторами и усилителями, а зона нечувствительности ограничивает значения выходного сигнала. В результате работы программы вычисляется и выводится список значений, представляющих выходной сигнал системы.

>>>znach=input('k1,T,k2,Xm,A,F,N=').split(',')
k1,T,k2,Xm,A,F,N=0.5,35,0.6,5,1000,5,15
>>>k1=float(znach[0])
>>>T=float(znach[1])
>>>k2=float(znach[2])
>>>Xm=float(znach[3])
>>>A=float(znach[4])
>>>F=float(znach[5])
>>>N=int(znach[6])
>>>import math
>>>vhod=[]
>>>for i in range(N):
    vhod.append(A*math.sin((2*i*math.pi)/F))
>>>vhod
[0.0, 951.0565162951535, 587.7852522924733, -587.785252292473, -951.0565162951536, -2.4492935982947065e-13, 951.0565162951535, 587.7852522924734, -587.7852522924728, -951.0565162951538, -4.898587196589413e-13, 951.0565162951528, 587.7852522924736, -587.7852522924726, -951.0565162951538]
>>>def realdvig(xtt,kk1,TT,yti1,ytin1):
    #Модель реального двигателя
    yp=kk1*xtt  #усилитель
    yti1=yp+yti1  #Интегратор
    ytin1=(yti1+TT*ytin1)/(TT+1)
    return [yti1,ytin1]

>>>def tahogen(xtt,kk2,yti2):
    #Модель тахогенератора
    yp=kk2*xtt   #усилитель
    yti2=yp+yti2 #интегратор
    return yti2

>>>def nechus(xtt,gran):
    #зона нечувствительности
    if xtt<gran and xtt>(-gran):
        ytt=0
    elif xtt>=gran:
        ytt=xtt-gran
    elif xtt<=(-gran):
        ytt=xtt+gran
    return ytt

>>>yi1=0;yin1=0;yi2=0
>>>vyhod=[]
>>>for xt in vhod:
    xt1=xt-yi2   #отрицательная обратная связь
    [yi1,yin1]=realdvig(xt1,k1,T,yi1,yin1)
    yi2=tahogen(yin1,k2,yi2)
    yt=nechus(yin1,Xm)
    vyhod.append(yt)

    
>>>print('y=',vyhod)
y= [0, 8.209118281877132, 29.104924685415277, 40.86232427117668, 38.3075414151359, 34.68635884409398, 42.90679739719954, 57.19526562043458, 60.53754513466764, 47.64611630565597, 31.742316122264157, 25.812753880749888, 24.278160244795345, 10.44509996519298, -10.518946273258612]

7 Завершение работы в IDLE

Был завершен сеанс в среде IDLE.