32 KiB
Отчёт по теме 7: Создание пользовательских функций
Симанков Б., А-02-23
1. Запуск интерактивной оболочки IDLE
>>> import os
>>> os.chdir('C:\\Users\\Bogdan\\python-labs\\TEMA7')
Пользовательская функция – это совокупность инструкций, которая выполняется при обращении к функции из любого места программы. Аргументы функции – это ссылки на объекты-источники данных, которые используются при её выполнении. Возвращаемые данные – это результаты вычисления функции, передаваемые в ту часть программы, из которой была вызвана функция.
2. Создание пользовательской функции
Создание функции предполагает выполнение трех операций: формирование функции, ее сохранение и использование. В общем виде функция в языке Python представляется так: def <Имя функции>([<Список аргументов >]): [<отступы>"""<Комментарий по назначению функции>"""] <отступы><Блок инструкций – тело функции> [<отступы>return <Значение или вычисляемое выражение>]
Функция считается оконченной, если в очередной строке нет отступов или их число меньше, чем в отступах в функции. Если при выполнении функции будет выполнена инструкция return, то выполнение функции прекращается с возвратом значения, следующего за этой инструкцией. Если функция не содержит оператора return, она автоматически возвращает значение None.
2.1 Функция без аргументов
>>> def uspeh():
... """Подтверждение успеха операции"""
... print('Выполнено успешно!')
...
...
>>> uspeh()
Выполнено успешно!
>>> type(uspeh)
<class 'function'> # Функция является объектом класса function.
>>> dir() # Имя функции появилось в пространстве имён
['__annotations__', '__builtins__', '__doc__', '__loader__', '__name__', '__package__', '__spec__', 'os', 'uspeh']
>>> help(uspeh)
Help on function uspeh in module __main__:
uspeh()
Подтверждение успеха операции
help вывело справку по функции uspeh в модуле main. Далее выведена документационная строка функции (то описание, которое было указано в тройных кавычках при её определении). Документационная строка позволяет кратко и понятно описывать назначение функции.
2.2 Функция с аргументами
>>> def sravnenie(a,b):
... """Сравнение a и b"""
... if a>b:
... print(a,' больше ',b)
... elif a<b:
... print(a, ' меньше ',b)
... else:
... print(a, ' равно ',b)
...
>>> n,m=16,5;sravnenie(n,m)
16 больше 5
Функция работает с любыми данными, которые можно сравнить. Если нельзя сравнить, вернется TypeError.
>>> n,m='aaa', 'bbbb';sravnenie(n,m)
aaa меньше bbbb
Сравнение строк происходит по алфавиту, так же значение имеет регистр букв (заглавные меньше строчных), более короткая строка считается меньшей ("abc" < "abcd"), но "hi">"hello"
2.3 Функция, содержащая return
>>> def logistfun(b,a):
... """Вычисление логистической функции"""
... import math
... return a/(1+math.exp(-b))
...
>>> v,w=1,0.7;z=logistfun(w,v)
>>> z
0.6681877721681662
Модуль импортированный внутри функции будет доступен только внутри этой же функции.
2.4 Сложение для разных типов аргументов
>>> def slozh(a1,a2,a3,a4):
... """ Сложение значений четырех аргументов"""
... return a1+a2+a3+a4
...
...
>>> slozh(1,2,3,4) # Сложение чисел
10
>>> slozh('1','2','3','4') # Сложение строк
'1234'
>>> b1=[1,2];b2=[-1,-2];b3=[0,2];b4=[-1,-1]
>>> q=slozh(b1,b2,b3,b4) #Сложение списков
>>> q
[1, 2, -1, -2, 0, 2, -1, -1]
>>> c1=(1,2); c2=(-1,-2); c3= (0,2); c4=(-1,-1)
>>> q=slozh(c1,c2,c3,c4) #Сложение кортежей
>>> q
(1, 2, -1, -2, 0, 2, -1, -1)
q = slozh({1,1}, {2,2}, {"abc"}, {3,3}) # Сложение множеств
Traceback (most recent call last):
File "<pyshell#36>", line 1, in <module>
q = slozh({1,1}, {2,2}, {"abc"}, {3,3})
File "<pyshell#26>", line 3, in slozh
return a1+a2+a3+a4
TypeError: unsupported operand type(s) for +: 'set' and 'set'
>>> dict1 = {'a': 1}; dict2 = {'b': 2}; dict3 = {'c': 3}; dict4 = {'d': 4}
>>> slozh(dict1, dict2, dict3, dict4) # Сложение словарей
Traceback (most recent call last):
File "<pyshell#38>", line 1, in <module>
slozh(dict1, dict2, dict3, dict4)
File "<pyshell#26>", line 3, in slozh
return a1+a2+a3+a4
TypeError: unsupported operand type(s) for +: 'dict' and 'dict'
slozh(1, "а", 2, "b") # Сложение числа и строки
Traceback (most recent call last):
File "<pyshell#39>", line 1, in <module>
slozh(1, "а", 2, "b")
File "<pyshell#26>", line 3, in slozh
return a1+a2+a3+a4
TypeError: unsupported operand type(s) for +: 'int' and 'str'
Как видно сложение для множеств и словарей не применимо. Также нельзя складывать числа и строки, но можно складывать числа и логический тип.
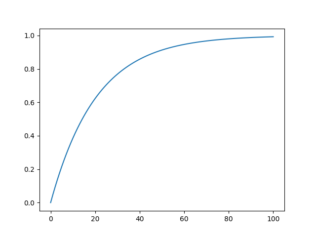
2.5 Функция, реализующая модель некоторого устройства, на вход которого в текущий момент поступает сигнал х, на выходе получается сигнал y:
>>> def inerz(x,T,ypred):
... """ Модель устройства с памятью:
... x- текущее значение вх.сигнала,
... T -постоянная времени,
... ypred - предыдущее значение выхода устройства"""
... y=(x+T*ypred)/(T+1)
... return y
...
>>> sps=[0]+[1]*100 # Список с измерениями значений входного сигнала – в виде «ступеньки»
>>> spsy=[] #Заготовили список для значений выхода
>>> TT=20 #Постоянная времени
>>> yy=0 #Нулевое начальное условие
>>> for xx in sps:
... yy=inerz(xx,TT,yy)
... spsy.append(yy)
>>> import pylab as plt
>>> plt.plot(spsy, label = "Выходной сигнал")
[<matplotlib.lines.Line2D object at 0x000002AC6E77CB90>]
>>> plt.show()
График сохранён в файле Figure_1.png

3. Функции как объекты
3.1 Получение списка атрибутов объекта-функции
>>> dir(inerz)
['__annotations__', '__builtins__', '__call__', '__class__', '__closure__', '__code__', '__defaults__', '__delattr__', '__dict__', '__dir__', '__doc__', '__eq__', '__format__', '__ge__', '__get__', '__getattribute__', '__getstate__', '__globals__', '__gt__', '__hash__', '__init__', '__init_subclass__', '__kwdefaults__', '__le__', '__lt__', '__module__', '__name__', '__ne__', '__new__', '__qualname__', '__reduce__', '__reduce_ex__', '__repr__', '__setattr__', '__sizeof__', '__str__', '__subclasshook__', '__type_params__']
>>> inerz.__doc__
'Модель устройства с памятью:\n x- текущее значение вх.сигнала,\nT -постоянная времени,\nypred - предыдущее значение выхода устройства'
>>> help(inerz)
Help on function inerz in module __main__:
inerz(x, T, ypred)
Модель устройства с памятью:
x- текущее значение вх.сигнала,
T -постоянная времени,
ypred - предыдущее значение выхода устройства
Атрибут doc содержит значение docstring, если при инициализации функции он был задан. Если не был, то inerz.doc будет иметь значение None.
3.2 Сохранение ссылки на объект-функции в другой переменной
>>> fnkt=sravnenie
>>> v=16
>>> fnkt(v,23)
16 меньше 23
Функции можно передавать в переменные, как и любые другие объекты. После этого переменная fnkt ссылается на ту же самую функцию, что и sravnenie.
3.3 Возможность альтернативного определения функции в программе
>>> typ_fun=8
>>> if typ_fun==1:
... def func():
... print('Функция 1')
... else:
... def func():
... print('Функция 2')
...
>>> func()
Функция 2
Программа выводит сообщение "Функция 2", потому что переменная typ_fun не равна 1, и выполняется блок else, в котором функция func определена как выводящая "Функция 2".
>>> tup_fun=1
>>> func()
Функция 2
Сначала у нас выполнялась ветка else, создаётся функция func и вывелось "Функция 2". Эта функция сохранилась в памяти. Потом мы изменили значение typ_fun. Но здесь уже код с if-else не выполняется, функция func остаёся прежней.
4. Аргументы функции
4.1 Возможность использования функции в качестве аргумента другой функции
>>> def fun_arg(fff,a,b,c):
... """fff-имя функции, используемой
... в качестве аргумента функции fun_arg"""
... return a+fff(c,b)
...
>>> zz=fun_arg(logistfun,-3,1,0.7)
>>> zz
-2.3318122278318336
Python передаёт ссылку на объект функции logistfun в переменную fff. Внутри функции выполняется заданная операция.
4.2 Обязательные и необязательные аргументы
>>> def logistfun(a,b=1): #Аргумент b – необязательный; значение по умолчанию=1
... """Вычисление логистической функции"""
... import math
... return b/(1+math.exp(-a))
...
...
>>> logistfun(0.7) #Вычисление со значением b по умолчанию
0.6681877721681662
>>> logistfun(0.7,2) #Вычисление с заданным значением b
1.3363755443363323
4.3 Возможность обращения к функции с произвольным (непозиционным) расположением аргументов
При этом надо в обращении к функции указывать имена аргументов.
>>> logistfun(b=0.5,a=0.8) # Ссылки на аргументы поменялись местами
0.34498724056380625
4.4 Пример со значениями аргументов функции, содержащимися в списке или кортеже
>>> b1234=[b1,b2,b3,b4] # Список списков из п.2.4
>>> b1234
[[1, 2], [-1, -2], [0, 2], [-1, -1]]
>>> qq=slozh(*b1234) #Перед ссылкой на список или кортеж надо ставить звездочку
>>> qq
[1, 2, -1, -2, 0, 2, -1, -1]
Со звёздочкой коллекции передаются как набор аргументов функции. * - "оператор распаковки". Это было бы эквивалентно записи slozh(b1,b2,b3,b4).
4.5 Пример со значениями аргументов функции, содержащимися в словаре
>>> dic4={"a1":1,"a2":2,"a3":3,"a4":4}
>>> qqq=slozh(**dic4) #Перед ссылкой на словарь надо ставить две звездочки
>>> qqq
10
>>> slozh(*dic4)
'a1a2a3a4'
Ключи на входе функции воспринимаются как значения позиционных переменных, а значения, как значения. Если поставить только одну звездочку, python попытается интерпретировать ключи, а не значения словаря как позиционные аргументы.
4.6 Смешанные ссылки
>>> e1=(-1,6);dd2={'a3':3,'a4':9}
>>> qqqq=slozh(*e1,**dd2)
>>> qqqq
17
4.7 Переменное число аргументов у функции
>>> def func4(*kort7):
... """Произвольное число аргументов в составе кортежа"""
... smm=0
... for elt in kort7:
... smm+=elt
... return smm
...
>>> func4(-1,2) #Обращение к функции с 2 аргументами
1
>>> func4(-1,2,0,3,6) #Обращение к функции с 5 аргументами
10
4.8 Комбинация аргументов
>>> def func4(a,b=7,*kort7): #Аргументы: a-позиционный, b- по умолчанию + кортеж
... """Кортеж - сборка аргументов - должен быть последним!"""
... smm=0
... for elt in kort7:
... smm+=elt
... return a*smm+b
...
>>> func4(-1,2,0,3,6)
-7
Если мы не хотим передавать b, придется переопределить функцию так, чтобы именованный параметр b был в конце, а позиционный кортеж - перед ним.
Подобным же образом в списке аргументов функции также можно использовать словарь, предварив его имя двумя звездочками.
>>> def func4(a,b=7,**dct1): #Аргументы: a-позиционный, b- по умолчанию + словарь
... """Словарь - сборка аргументов - должен быть последним!"""
... smm=0
... smm = sum (dct1.values())
... return a*smm + b
...
>>> func4(-1,2, x=3, y=4, z=5)
-10
*args и **kwargs - способы передать не уточненное заранее число элементов: *args — переменное количество позиционных аргументов. Переданные с одной звездочкой аргументы собираются в кортеж. **kwargs — переменное количество именованных аргументов. Все переданные аргументы, которые указываются по имени, собираются в словарь.
*args всегда должно идти перед **kwargs.
4.9 Изменение значений объектов, используемых в качестве аргументов функции
Такое изменение возможно только у объектов изменяемого типа
>>> a=90 # Числовой объект – не изменяемый тип
>>> def func3(b):
... b=5*b+67
...
>>> func3(a)
>>> a
90
Поскольку функция ничего не возвращает то вычисленное значение b = 5*b+67 существует только локально внутри нее и не выносится в глобальную область видимости.
Пример со списком:
>>> sps1=[1,2,3,4] #Список – изменяемый тип объекта
>>> def func2(sps):
... sps[1]=99
...
>>> func2(sps1)
>>> print(sps1)
[1, 99, 3, 4]
Список передается по ссылке, а не по значению, поэтому изменяется именно тот объект, который был передан.
Пример с кортежем:
kort = (1,2,3,4)
func2(kort)
Traceback (most recent call last):
File "<pyshell#113>", line 1, in <module>
func2(kort)
File "<pyshell#109>", line 2, in func2
sps[1]=99
TypeError: 'tuple' object does not support item assignment
Кортеж - неизменяемая коллекция, так что переназначение в таком виде не работает.
5. Специальные типы пользовательских функций
5.1 Анонимные функции
Анонимные функции или по-другому их называют лямбда-функциями – это функции без имени, определяемые по следующей схеме: lambda [<Аргумент1>[,<Аргумент2>,…]]:<Возвращаемое значение или выражение> Анонимная функция возвращает ссылку на объект-функцию, которую можно присвоить другому объекту.
>>> import math
>>> anfun1=lambda: 1.5+math.log10(17.23) #Анонимная функция без аргументов
>>> anfun1() # Обращение к объекту-функции
2.7362852774480286
>>> anfun2=lambda a,b : a+math.log10(b) #Анонимная функция с 2 аргументами
>>> anfun2(17,234)
19.369215857410143
>>> anfun3=lambda a,b=234: a+math.log10(b) #Функция с необязательным вторым аргументом
>>> anfun3(100)
102.36921585741014
Вызов лямбда-функции создает объект класса "функция". Внутри лямбда-функции не могут использоваться многострочные выражения, нельзя использовать if-else.
5.2 Функции-генераторы
Это – такие функции, которые используются в итерационных процессах, позволяя на каждой итерации получать одно из значений. Для этого в функцию включают инструкцию yield приостанавливающую её выполнение и возвращающую очередное значение. Данный оператор в отличие от return не останавливает полностью выполнение программы. Когда выполнение функции возобновляется после yield, оно продолжается с того места, где было приостановлено, до следующего оператора yield (или до конца функции).
>>> def func5(diap,shag):
... """ Итератор, возвращающий значения
... из диапазона от 1 до diap с шагом shag"""
... for j in range(1,diap+1,shag):
... yield j
...
>>> for mm in func5(7,3):
print(mm)
...
...
1
4
7
Здесь при каждом обращении к функции будет генерироваться только одно очередное значение. При программировании задач у таких функций часто используют метод next, активирующий очередную итерацию выполнения функции.
>>> alp=func5(7,3)
...
>>> print(alp.__next__())
1
>>> print(alp.__next__())
4
>>> print(alp.__next__())
7
>>> print(alp.__next__())
Traceback (most recent call last):
File "<pyshell#131>", line 1, in <module>
print(alp.__next__())
StopIteration
next помогает вывести значение, которое yield передает на каждой итерации цикла. Если функция отработала последнюю итерацию, но мы попытаемся сделать вызов, вернется ошибка.
В отличии от функций, которые возвращают список со значениями итераций, функции - генераторы генерируют значения по одному, не храня всё в памяти; а функция, возвращающая список создаёт весь список в памяти. Также генератор можно использовать только один раз - после прохождения всех значений он "опустошается" и больше не производит элементов.
6. Локализация объектов в функциях
По отношению к функции все объекты подразделяются на локальные и глобальные. Локальными являются объекты, которые создаются в функциях присваиванием им некоторых значений. Глобальные – это те объекты, значения которых заданы вне функции. Локализация может быть переопределена путем прямого объявления объектов как глобальных с помощью дескриптора global.
6.1 Примеры на локализацию объектов
Пример 1. Одноименные локальный и глобальный объекты:
>>> glb=10
>>> def func7(arg):
... loc1=15
... glb=8
... return loc1*arg
...
>>> res=func7(glb)
>>> res
150
>>> glb
10
Внутри функции glb принял значение 8, но глобальная переменная при этом после выполнения функции значения не поменяла. Это происходит потому, что локальный glb и глобальный glb - это два разных объекта.
Пример 2. Ошибка в использовании локального объекта.
>>> def func8(arg):
... loc1=15
... print(glb)
... glb=8
... return loc1*arg
...
...
>>> res=func8(glb)
Traceback (most recent call last):
File "<pyshell#9>", line 1, in <module>
res=func8(glb)
File "<pyshell#8>", line 3, in func8
print(glb)
UnboundLocalError: cannot access local variable 'glb' where it is not associated with a value
Переменной glb присваивается значение внутри функции. Поэтому python решает, что glb - это локальная переменная для всей функции. Но когда выполнение доходит до строки 3 print(glb), локальная переменная glb еще не была инициализирована (это происходит только в строке 4), поэтому выходит ошибка.
Пример 3. Переопределение локализации объекта.
>>> glb=11
>>> def func7(arg):
... loc1=15
... global glb
... print(glb)
... glb=8
... return loc1*arg
...
...
>>> res=func7(glb)
11
>>> glb
8
Здесь мы явно указали, что в функции используем глобальную переменную, поэтому она изменилась.
6.2 Выявление локализации объекта с помощью функций locals() и globals() из builtins
Эти функции возвращают словари, ключами в которых будут имена объектов, являющихся, соответственно, локальными или глобальными на уровне вызова этих функций.
>>> globals().keys() #Перечень глобальных объектов
dict_keys(['__name__', '__doc__', '__package__', '__loader__', '__spec__', '__annotations__', '__builtins__', 'os', 'glb', 'func7', 'res', 'func8'])
>>> locals().keys() #Перечень локальных объектов
dict_keys(['__name__', '__doc__', '__package__', '__loader__', '__spec__', '__annotations__', '__builtins__', 'os', 'glb', 'func7', 'res', 'func8'])
Сейчас различий нет, потому что эти методы возвращают объекты на уровне вызова этих функций. Сейчас мы работаем в самом рабочем пространстве, где локальная и глобальная области видимости совпадают.
>>> def func8(arg):
... loc1=15
... glb=8
... print(globals().keys()) #Перечень глобальных объектов «изнутри» функции
... print(locals().keys()) #Перечень локальных объектов «изнутри» функции
... return loc1*arg
...
>>> hh=func8(glb)
dict_keys(['__name__', '__doc__', '__package__', '__loader__', '__spec__', '__annotations__', '__builtins__', 'os', 'glb', 'func7', 'res', 'func8']) # Глобальное glb
dict_keys(['arg', 'loc1', 'glb']) # Локальное glb
>>> 'glb' in globals().keys() # Глобально glb
True
6.3 Локализация объектов при использовании вложенных функций
>>> def func9(arg2,arg3):
... def func9_1(arg1):
... loc1=15
... glb1=8
... print('glob_func9_1:',globals().keys())
... print('locl_func9_1:',locals().keys())
... return loc1*arg1
... loc1=5
... glb=func9_1(loc1)
... print('loc_func9:',locals().keys())
... print('glob_func9:',globals().keys())
... return arg2+arg3*glb
...
...
>>> kk=func9(10,1)
glob_func9_1: dict_keys(['__name__', '__doc__', '__package__', '__loader__', '__spec__', '__annotations__', '__builtins__', 'os', 'glb', 'func7', 'res', 'func8', 'hh', 'func9'])
locl_func9_1: dict_keys(['arg1', 'loc1', 'glb1']) # # Содержит только объекты, определенные внутри func9_1, а также объект, переданный как аргумент функции
loc_func9: dict_keys(['arg2', 'arg3', 'func9_1', 'loc1', 'glb']) # # Содержит все то же, что и locl_func9_1, но еще и arg3, переданный func9, и саму func9_1
glob_func9: dict_keys(['__name__', '__doc__', '__package__', '__loader__', '__spec__', '__annotations__', '__builtins__', 'os', 'glb', 'func7', 'res', 'func8', 'hh', 'func9'])
6.4 Моделирование системы
Моделирование системы, состоящей из последовательного соединения реального двигателя, охваченного отрицательной обратной связью с тахогенератором в ней, и нелинейного звена типа «зона нечувствительности», при подаче на неё синусоидального входного сигнала. Реальный двигатель: последовательное соединение усилителя с коэффициентом усиления k1,интегратора: y(t)=x(t)+y(t-1), и инерционного звена: y(t)=(x(t)+T*y(t-1)) / (T+1) с постоянной времени Т. Тахогенератор: последовательное соединение усилителя с коэффициентом усиления k2 и интегратора: y(t)=x(t)+y(t-1). Нелинейное звено типа «зона нечувствительности»: y=0 при -xm≤ x ≤xm, y=x-xm при x>xm, y=x+xm при x<-xm. Таким образом, система характеризуется параметрами: k1, T, k2, xm. Входной сигнал характеризуется параметрами: A (амплитуда синусоиды) и F (период синусоиды). Еще один параметр задачи : N – время (число тактов) подачи сигнала.
Решение задачи:
>>> znach=input('k1,T,k2,Xm,A,F,N=').split(',') # Запрос и введение параметров задачи
k1,T,k2,Xm,A,F,N=8,5,3,10,2,0.5,1000
>>> k1=float(znach[0]) # Распаковка значений из списка в отдельные объекты
>>> T=float(znach[1])
>>> k2=float(znach[2])
>>> Xm=float(znach[3])
>>> A=float(znach[4])
>>> F=float(znach[5])
>>> N=int(znach[6])
>>> import math
>>> vhod=[]
>>> for i in range(N):
... vhod.append(A*math.sin((2*i*math.pi)/F)) # Создание реализации входного сигнала
...
>>> vhod
[0.0, -9.797174393178826e-16, -1.959434878635765e-15, -2.9391523179536475e-15, -3.91886975727153e-15, -4.898587196589413e-15, -5.878304635907295e-15, -6.858022075225178e-15, -7.83773951454306e-15, -8.817456953860943e-15, -9.797174393178826e-15, -3.919860126290071e-14, -1.175660927181459e-14, 1.5685382719271533e-14, -1.3716044150450356e-14, -4.3117471020172244e-14, -1.567547902908612e-14, 1.1766512962000004e-14, -1.7634913907721887e-14, ...]
# Создание функций реализующие компоненты системы
>>> def realdvig(xtt,kk1,TT,yti1,ytin1):
... #Модель реального двигателя
... yp=kk1*xtt #усилитель
... yti1=yp+yti1 #Интегратор
... ytin1=(yti1+TT*ytin1)/(TT+1)
... return [yti1,ytin1]
...
>>> def tahogen(xtt,kk2,yti2):
... #Модель тахогенератора
... yp=kk2*xtt #усилитель
... yti2=yp+yti2 #интегратор
... return yti2
...
>>> def nechus(xtt,gran):
... #зона нечувствит
... if xtt<gran and xtt>(-gran):
... ytt=0
... elif xtt>=gran:
... ytt=xtt-gran
... elif xtt<=(-gran):
... ytt=xtt+gran
... return ytt
...
# Реализуем соединение компонент в соответствии с заданием
>>> yi1=0;yin1=0;yi2=0
>>> vyhod=[]
>>> for xt in vhod:
... xt1=xt-yi2 #отрицательная обратная связь
... [yi1,yin1]=realdvig(xt1,k1,T,yi1,yin1)
... yi2=tahogen(yin1,k2,yi2)
... yt=nechus(yin1,Xm)
... vyhod.append(yt)
...
>>> print('y=',vyhod)
y= [0, 0, 0, 0, 0, 0, 0, 0, 0, 0, 0, 0, 0, 0, 0, 0, 0, 0, 0, 0, 0, 0, 0, 0, 0, 0, 0, 0, 0, 0, 0, 0, 0, 0, 0, 0, 0, 0, 0, 0, 0, 0, 0, 0, 0, 0, 0, 0, 0, 0, 0, 0, 0, 0, 0, 0, 0, 0, 0, 0, 0, 0, 0, 0, 0, 0, 0, -1.0183086292055208, 0, 26.39885775889784, -36.65029553691161, -34.19982663883278, 196.29963397615063, -151.6919482160481, -388.32493988337274, 1057.8073200868555, -308.3186572590445, -2798.051869998873, 5004.749701095182, 1362.331454336744, ...]