форкнуто от main/python-labs
Вы не можете выбрать более 25 тем
Темы должны начинаться с буквы или цифры, могут содержать дефисы(-) и должны содержать не более 35 символов.
20 KiB
20 KiB
Отчет по теме 7
Шинкаренко Варвара, А-02-23
1. Настроили рабочий каталог
import os
os.chdir('C:\\Users\\LENOVO\\Desktop\\python-labs\\TEMA7')
2. Создание пользовательской функции
2.1. Функция без аргументов.
def uspeh():
"""Подтверждение успеха операции"""
print('Выполнено
успешно!')
uspeh()
Выполнено успешно!
type(uspeh)
<class 'function'>
dir()
['__annotations__', '__builtins__', '__doc__', '__loader__', '__name__', '__package__', '__spec__', 'os', 'uspeh']
help(uspeh)
Help on function uspeh in module __main__:
uspeh()
Подтверждение успеха операции
При выводе команды help(uspeh) вывелись название функции и комментарий по назначению функции.
2.2. Функция с аргументами
def sravnenie(a, b):
"""Сравнения a и b"""
if a > b:
print(a, ' больше ', b)
elif a < b:
print(a, ' меньше ', b)
else:
print(a, ' равно ', b)
m, n = 16, 5; sravnenie(n, m)
5 меньше 16
# Выполнение с аргументами-симвльными строками
m, n = '16', '5'; sravnenie(n, m)
5 больше 16
m, n = 'forty', 'twenty five'; sravnenie(n, m)
twenty five больше forty
2.3. Функция с return
def logistfun(b, a):
"""Вычисление логистической функции"""
import math
return a / (1 + math.exp(-b))
v,w=1,0.7;z=logistfun(w,v)
z
0.6681877721681662
logistfun(10, 2)
1.9999092042625952
2.4. Сложение разных типов аргументов
def slozh(a1, a2, a3, a4):
""" Сложение значений четырех аргументов"""
return a1 + a2 + a3 + a4
slozh(1,2,3,4)
10
slozh('1','2','3','4')
'1234'
b1=[1,2];b2=[-1,-2];b3=[0,2];b4=[-1,-1]
q=slozh(b1,b2,b3,b4)
q
[1, 2, -1, -2, 0, 2, -1, -1]
# Сложение кортежей
slozh((1, 2), (3, 4), (-5, 0), (-7, -3))
(1, 2, 3, 4, -5, 0, -7, -3)
# Сложение словарей
dict1 = {'a': 1}; dict2 = {'b': 2}; dict3 = {'c': 3}; dict4 = {'d': 4}
slozh(dict1, dict2, dict3, dict4)
Traceback (most recent call last):
File "<pyshell#16>", line 1, in <module>
slozh(dict1, dict2, dict3, dict4)
File "<pyshell#8>", line 3, in slozh
return a1 + a2 + a3 + a4
TypeError: unsupported operand type(s) for +: 'dict' and 'dict'
# Сложение множеств
slozh({1,1,1,1}, {2}, {"hehe", True, None}, {6, 6, "a"})
Traceback (most recent call last):
File "<pyshell#14>", line 1, in <module>
slozh({1,1,1,1}, {2}, {"hehe", True, None}, {6, 6, "a"})
File "<pyshell#8>", line 3, in slozh
return a1 + a2 + a3 + a4
TypeError: unsupported operand type(s) for +: 'set' and 'set'
2.5. Функция, реализующая модель некоторого устройства, на вход которого в текущий момент поступает сигнал x, на выходе получается y.
def inerz(x,T,ypred):
""" Модель устройства с памятью:
x- текущее значение вх.сигнала,
T -постоянная времени,
ypred - предыдущее значение выхода устройства"""
y=(x+T*ypred)/(T+1)
return y
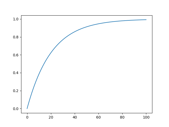
sps = [0] + [1] * 100
spsy = []
TT = 20
yy = 0
for xx in sps:
yy = inerz(xx,TT,yy)
spsy.append(yy)
import pylab as plt
plt.plot(spsy, label = "Выходной сигнал")
[<matplotlib.lines.Line2D object at 0x000001FF9D2687D0>]
plt.show()
3. Функции как объекты
3.1. Получение списка атрибутов объекта-функции
dir(inerz)
['__annotations__', '__builtins__', '__call__', '__class__', '__closure__', '__code__', '__defaults__', '__delattr__', '__dict__', '__dir__', '__doc__', '__eq__', '__format__', '__ge__', '__get__', '__getattribute__', '__getstate__', '__globals__', '__gt__', '__hash__', '__init__', '__init_subclass__', '__kwdefaults__', '__le__', '__lt__', '__module__', '__name__', '__ne__', '__new__', '__qualname__', '__reduce__', '__reduce_ex__', '__repr__', '__setattr__', '__sizeof__', '__str__', '__subclasshook__', '__type_params__']
inerz.__doc__
'Модель устройства с памятью:\nx- текущее значение вх.сигнала,\n T -постоянная времени,\n ypred - предыдущее значение выхода устройства'
help(inerz)
Help on function inerz in module __main__:
inerz(x, T, ypred)
Модель устройства с памятью:
x- текущее значение вх.сигнала,
T -постоянная времени,
ypred - предыдущее значение выхода устройства
3.2. Сохранение ссылки на объект-функцию в другой переменной
fnkt=sravnenie
v=16
fnkt(v,23)
fnkt(v,23)
16 меньше 23
Здесь происходит присвоение функции sravnenie переменной fnkt. Функции можно передавать в переменные, как и любые другие объекты. После этого переменная fnkt ссылается на ту же самую функцию, что и sravnenie.
3.3. Возможность альтернативного определения функции в программе
typ_fun=8
if typ_fun==1:
def func():
print('Функция 1')
else:
def func():
print('Функция 2')
func()
Функция 2
# Программа выводит сообщение "Функция 2", потому что переменная typ_fun не равна 1, и выполняется блок else, в котором функция func определена как выводящая, собственно, "Функция 2". Функция становится доступной только после того, как интерпретатор достигает строки с её определением.
4. Аргементы функции
4.1. Использование функции в качестве аргумента другой функции
def fun_arg(fff,a,b,c):
"""fff-имя функции, используемой
в качестве аргумента функции fun_arg"""
return a+fff(c, b)
zz=fun_arg(logistfun,-3,1,0.7)
zz
-2.3318122278318336
4.2. Обязательные и необязательные аргументы
def logistfun(a,b = 1): # Аргумент b – необязательный; значение по умолчанию = 1
"""Вычисление логистической функции"""
import math
return b/(1+math.exp(-a))
logistfun(0.7)
0.6681877721681662
logistfun(0.7, 2)
1.3363755443363323
4.3. Обращение к функции с произвольным расположением аргументов
logistfun(b = 0.5, a = 0.8)
0.34498724056380625
4.4. Пример со значениями аргументов функции, содержащимися в списке или кортеже
b1234 = [b1, b2, b3, b4]
qq = slozh(*b1234)
b1234
[[1, 2], [-1, -2], [0, 2], [-1, -1]]
qq
[1, 2, -1, -2, 0, 2, -1, -1]
4.5. Пример со значениями аргументов функции, содержащимися в словаре
dic4={"a1":1,"a2":2,"a3":3,"a4":4}
qqq=slozh(**dic4)
qqq
10
qqq=slozh(*dic4)
qqq
'a1a2a3a4'
4.6. Смешанные ссылки
e1=(-1,6);dd2={'a3':3,'a4':9}
qqqq=slozh(*e1,**dd2)
qqqq
17
4.7. Переменное число аргументов у функции
def func4(*kort7):
"""Произвольное число аргументов в составе кортежа"""
smm=0
for elt in kort7:
smm+=elt
return smm
func4(-1,2)
1
func4(-1,2,0,3,6)
10
4.8. Комбинация аргументов
def func4(a,b=7,*kort7): #Аргументы: a-позиционный, b- по умолчанию + кортеж
"""Кортеж - сборка аргументов - должен быть последним!"""
smm=0
for elt in kort7:
smm+=elt
return a*smm+b
func4(-1,2,0,3,6)
-7
4.9. Изменение значений объектов, используемых в качестве аргументов функции
a = 90
def func3(b):
b = 5*b +67
func3(a)
a
90
# Поскольку функция ничего не возвращает (то есть, формально, является процедурой), то вычисленное значение b = 5*b+67 существует только локально внутри нее и не выносится в глобальную область видимости
def func3(b):
b = 5*b +67
print(b)
func3(a)
517
a
90
# В отличие от предыдущего примера с переменной численного типа, список передается по ссылке, а не по значению, поэтому изменяется именно тот объект, который был передан:
sps1=[1,2,3,4]
def func2(sps):
sps[1]=99
func2(sps1)
print(sps1)
[1, 99, 3, 4]
# Кортеж - неизменяемая коллекция, так что переназначение значения в таком виде, как здесь, не работает.
kort = (1, 2, 3, 4)
func2(kort)
Traceback (most recent call last):
File "<pyshell#89>", line 1, in <module>
func2(kort)
File "<pyshell#85>", line 2, in func2
sps[1]=99
TypeError: 'tuple' object does not support item assignment
5. Специальные типы пользовательских функций
5.1. Анонимные функции
anfun1=lambda: 1.5+math.log10(17.23)
anfun1()
2.7362852774480286
anfun2=lambda a,b : a+math.log10(b)
anfun2(17, 234)
19.369215857410143
anfun3=lambda a,b=234: a+math.log10(b)
anfun3(100)
102.36921585741014
5.2. Функции-генераторы
def func5(diap,shag):
""" Итератор, возвращающий значения
из диапазона от 1 до diap с шагом shag"""
for j in range(1,diap+1,shag):
yield j
for mm in func5(7,3):
print(mm)
1
4
7
alp=func5(7,3)
print(alp.__next__())
print(alp.__next__())
4
print(alp.__next__())
7
# __next__ помогает вывести значение, которое yield передает на каждoй итерации цикла. Если функция отработала последнюю итерацию, но мы все попытаемся сделать вызов, вернется ошибка
6. Локализация объектов в функциях
6.1. Примеры локализации
# Одноименные локальный и глобальный объекты
glb = 10
def func7(arg):
loc1=15
glb=8
return loc1*arg
res = func7(glb)
res
150
# Посмотрим, что внутри функции
def func7(arg):
loc1=15
glb=8
print(glb, arg)
return loc1*arg
res = func7(glb)
8 10
# Видно, что внутри объект с именем glb принял значение 8, но глобальная переменная при этом после выполнения функции значения не поменяла. Это происходит потому, что технически, локальный glb и глобальный glb - это два разных объекта.
# Ошибка в использовании локального объекта
def func8(arg):
loc1=15
print(glb)
glb=8
return loc1*arg
res = func8(glb)
Traceback (most recent call last):
File "<pyshell#121>", line 1, in <module>
res = func8(glb)
File "<pyshell#120>", line 3, in func8
print(glb)
UnboundLocalError: cannot access local variable 'glb' where it is not associated with a value
# Ошибка возникает, потому что когда python видит внутри функции переменную, он по умолчанию считает ее локальной. И получается, что вызов локальной переменной glb происходит раньше объявления локальной переменной glb, на что нам и указывает ошибка
# Переопределение локализации объекта
glb = 11
def func7(arg):
loc1=15
global glb
print(glb)
glb=8
return loc1*arg
res = func7(glb)
11
glb
8
# Здесь мы явно указали, что в функции имеем в виду глобальную переменную, так что она изменилась.
6.2. Выявление локализации объекта с помощью locals() и globals() из builtins
# Эти функции возвращают словари, ключами в которых будут имена объектов, являющихся, соответственно, локальными или глобальными на уровне вызова этих функций.
globals().keys()
dict_keys(['__name__', '__doc__', '__package__', '__loader__', '__spec__', '__annotations__',
'__builtins__', '__file__', 'math', 'random', 'pickle', 'task', 't', 'number', 'a',
'func3', 'sps1', 'func2', 'kort', 'anfun1', 'anfun2', 'anfun3',
'func5', 'mm', 'r', 'r1', 'test', 'l', 'alp', 'glb', 'func7', 'res', 'func8'])
locals().keys()
dict_keys(['__name__', '__doc__', '__package__', '__loader__', '__spec__', '__annotations__',
'__builtins__', '__file__', 'math', 'random', 'pickle', 'task', 't', 'number', 'a',
'func3', 'sps1', 'func2', 'kort', 'anfun1', 'anfun2', 'anfun3', 'func5', 'mm', 'r',
'r1', 'test', 'l', 'alp', 'glb', 'func7', 'res', 'func8'])
# Сейчас различий нет, потому что эти методы возвращают объекты на уровне вызова этих функций, но мы вызвали обе самом внешнем уровне, не внутри какой-либо функции, а в самом рабочем пространстве, где локальная и глобальная области видимости совпадают.
glb = 10
def func8(arg):
loc1=15
glb=8
print(globals().keys()) #Перечень глобальных объектов «изнутри» функции
print(locals()) #Перечень локальных объектов «изнутри» функции (для наглядности отобразим
и значения тоже)
return loc1*arg
hh=func8(glb)
dict_keys(['__name__', '__doc__', '__package__', '__loader__', '__spec__', '__annotations__',
'__builtins__', '__file__', 'math', 'random', 'pickle', 'task', 't', 'number', 'a',
'func3', 'sps1', 'func2', 'kort', 'anfun1', 'anfun2', 'anfun3', 'func5', 'mm', 'r',
'r1', 'test', 'l', 'alp', 'glb', 'func7', 'res', 'func8', 'hh']) # Тут глобальное glb
{'arg': 10, 'loc1': 15, 'glb': 8} # Это локальное glb
glb # Снова глобальное glb
10
6.3. Локализация объектов при использовании вложенных функций
def func9(arg2,arg3):
def func9_1(arg1):
loc1=15
glb1=8
print('glob_func9_1:',globals().keys())
print('locl_func9_1:',locals().keys())
return loc1*arg1
loc1=5
glb=func9_1(loc1)
print('loc_func9:',locals().keys())
print('glob_func9:',globals().keys())
return arg2+arg3*glb
kk=func9(10,1)
glob_func9_1: dict_keys(['__name__', '__doc__', '__package__', '__loader__', '__spec__', '__annotations__', '__builtins__', 'os', 'logistfun', 'v', 'w', 'z', 'slozh', 'b1', 'b2', 'b3', 'b4', 'q', 'dict1', 'dict2', 'dict3', 'dict4', 'inerz', 'sps', 'spsy', 'TT', 'yy', 'xx', 'plt', 'sravnenie', 'fnkt', 'typ_fun', 'func', 'fun_arg', 'zz', 'b1234', 'qq', 'dic4', 'qqq', 'e1', 'dd2', 'qqqq', 'func4', 'a', 'func3', 'sps1', 'func2', 'kort', 'anfun1', 'math', 'anfun2', 'anfun3', 'func5', 'mm', 'alp', 'func9'])
locl_func9_1: dict_keys(['arg1', 'loc1', 'glb1']) # Содержит только объекты, определенные внутри func9_1, а также объект, переданный как аргумент функции
loc_func9: dict_keys(['arg2', 'arg3', 'func9_1', 'loc1', 'glb']) # Содержит все то же, что и locl_func9_1, но еще и arg3, переданный func9, и саму func9_1
glob_func9: dict_keys(['__name__', '__doc__', '__package__', '__loader__', '__spec__', '__annotations__', '__builtins__', 'os', 'logistfun', 'v', 'w', 'z', 'slozh', 'b1', 'b2', 'b3', 'b4', 'q', 'dict1', 'dict2', 'dict3', 'dict4', 'inerz', 'sps', 'spsy', 'TT', 'yy', 'xx', 'plt', 'sravnenie', 'fnkt', 'typ_fun', 'func', 'fun_arg', 'zz', 'b1234', 'qq', 'dic4', 'qqq', 'e1', 'dd2', 'qqqq', 'func4', 'a', 'func3', 'sps1', 'func2', 'kort', 'anfun1', 'math', 'anfun2', 'anfun3', 'func5', 'mm', 'alp', 'func9']) # Такой же, как glob_func9_1
6.4. Моделирование системы, состоящей из последовательного соединения раельного двигателя, охваченного отрицательной обратной связью с тахогенератором в ней, и нелинейного звена типа "зона нечувствительности", при подаче на нее синусоидального входного сигнала.
znach=input('k1,T,k2,Xm,A,F,N=').split(',')
k1,T,k2,Xm,A,F,N=10, 0.1, 100, 1, 15, 5, 22
k1 = float(znach[0])
T = float(znach[1])
k2 = float(znach[2])
Xm = float(znach[3])
A = float(znach[4])
F = float(znach[5])
N = int(znach[6])
import math
vhod = []
for i in range(N):
vhod.append(A*math.sin((2*i*math.pi)/F))
vhod
[0.0, 14.265847744427303, 8.816778784387099, -8.816778784387095, -14.265847744427305, -3.67394039744206e-15, 14.265847744427303, 8.8167787843871, -8.816778784387092, -14.265847744427306, -7.34788079488412e-15, 14.265847744427292, 8.816778784387104, -8.816778784387088, -14.265847744427306, -1.1021821192326178e-14, 14.2658477444273, 8.816778784387107, -8.816778784387086, -14.265847744427308, -1.469576158976824e-14, 14.2658477444273]
def realdvig(xtt,kk1,TT,yti1,ytin1):
#Модель реального двигателя
yp=kk1*xtt #усилитель
yti1=yp+yti1 #Интегратор
ytin1=(yti1+TT*ytin1)/(TT+1)
return [yti1,ytin1]
def tahogen(xtt,kk2,yti2):
#Модель тахогенератора
yp=kk2*xtt #усилитель
yti2=yp+yti2 #интегратор
return yti2
def nechus(xtt,gran):
#зона нечувствит
if xtt<gran and xtt>(-gran):
ytt=0
elif xtt>=gran:
ytt=xtt-gran
elif xtt<=(-gran):
ytt=xtt+gran
return ytt
yi1=0;yin1=0;yi2=0
vyhod = []
for xt in vhod:
xt1=xt-yi2 #отрицательная обратная связь
[yi1,yin1]=realdvig(xt1,k1,T,yi1,yin1)
yi2=tahogen(yin1,k2,yi2)
yt=nechus(yin1,Xm)
vyhod.append(yt)
print('y=',vyhod)
y= [0, 128.6895249493391, -117676.93611959639, 106733573.48596653, -96807213021.59416, 87804016061244.64, -7.963812814932213e+16, 7.223167845425189e+19, -6.551403823223646e+22, 5.942114730468773e+25, -5.38949031731037e+28, 4.888260694705697e+31, -4.433646080160227e+34, 4.021311217180005e+37, -3.647324033774328e+40, 3.308118145771545e+43, -3.000458847375359e+46, 2.7214122646437033e+49, -2.468317377734281e+52, 2.238760645117729e+55, -2.030552987772023e+58, 1.841708913876797e+61]