Вы не можете выбрать более 25 тем Темы должны начинаться с буквы или цифры, могут содержать дефисы(-) и должны содержать не более 35 символов.

11 KiB

Отчет по Теме 9

Сарайкина Вера, А-02-23

1. Запуск IDLE

2. Создание классов и их наследников

2.1. Создание автономного класса

class Class1:               #Объявление класса
	def zad_zn(self,znach): #Метод 1 класса1 – задание значения data
		self.data=znach # self - ссылка на экземпляр класса
	def otobrazh(self):     # Метод 2 класса1
		print(self.data)#Отображение данных экземпляра класса

z1=Class1()   #Создаём 1-й экземпляр класса
z2=Class1()   #Создаём 2-й экземпляр класса
z1.zad_zn('экз.класса 1')  #Обращение к методу класса у 1-го экз.
z2.zad_zn(-632.453)         #Обращение к методу класса у 2-го экз.
z1.otobrazh()      # Обращение ко второму методу класса
экз.класса 1
z2.otobrazh()
-632.453
z1.data='Новое значение атрибута у экз.1'
z1.otobrazh()
Новое значение атрибута у экз.1

2.2. Создание класса-наследника

class Class2(Class1):  #Class2 - наследник класса Class1
	def otobrazh(self):     # Метод  класса Class2 – переопределяет метод родителя
		print('значение=',self.data)#Отображение данных экземпляра

z3=Class2()
dir(z3)
['__class__', '__delattr__', '__dict__', '__dir__', '__doc__', '__eq__', '__firstlineno__', '__format__', '__ge__', '__getattribute__', '__getstate__', '__gt__', '__hash__', '__init__', '__init_subclass__', '__le__', '__lt__', '__module__', '__ne__', '__new__', '__reduce__', '__reduce_ex__', '__repr__', '__setattr__', '__sizeof__', '__static_attributes__', '__str__', '__subclasshook__', '__weakref__', 'otobrazh', 'zad_zn']
z3.zad_zn('Совсем новое')
z3.otobrazh()
значение= Совсем новое
z1.otobrazh()
Новое значение атрибута у экз.1

При вызове z3.otobrazh() сработал метод класса Class2, а не родительского Class1.

3. Использование классов, содержащихся в модулях

Mod3:

class Class1:               #Объявление класса Class1 в модуле
	def zad_zn(self,znach): # 1 Метод класса
		self.data=znach # self - ссылка на экземпляр класса Class1
	def otobrazh(self):     # 2 Метод класса
		print(self.data)#Отображение данных экземпляра
class Class2(Class1):  #Class2 - наследник класса Class1
	def otobrazh(self):     # Метод  класса Class2
		print('значение=',self.data)#Отображение данных экземпляра
def otobrazh(objekt):  #Объявление самостоятельной функции
    print('значение объекта=',objekt)

Импортировали первый класс:

from Mod3 import Class1 #Частичный импорт содержимого модуля
z4=Class1()
z4.otobrazh()
Traceback (most recent call last):
  File "<pyshell#65>", line 1, in <module>
    z4.otobrazh()
  File "C:\Users\Вера\Desktop\python-labs\TEMA9\Mod3.py", line 5, in otobrazh
    print(self.data)#Отображение данных экземпляра
AttributeError: 'Class1' object has no attribute 'data'

Ошибка возникает потому, что атрибут data еще не был создан для объекта z4.

from Mod3 import Class1
z4=Class1()
z4.data='значение данного data у экз.4'
z4.otobrazh()
значение данного data у экз.4
del z4
import Mod3  #Полный импорт содержимого модуля
z4=Mod3.Class2()
z4.zad_zn('Класс из модуля')
z4.otobrazh()
значение= Класс из модуля
Mod3.otobrazh('Объект')
значение объекта= Объект

4. Использование специальных методов

Имена специальных методов предваряются одним или двумя подчерками и имеют вид: <имя специального метода>

class Class3(Class2):  #Наследник класса Class2, а через него – и класса Class1
    def __init__(self,znach): #Конструктор-вызывается при создании нового экземпляра класса
        self.data=znach
    def __add__(self,drug_zn):  #Вызывается, когда экземпляр участвует в операции «+»
        return Class3(self.data+drug_zn)
    def zad_dr_zn(self,povtor):  #А это - обычный метод
	    self.data*=povtor

Метод add - это один из методов, осуществляющих так называемую «перегрузку» операторов.

z5=Class3('abc') #При создании экземпляра срабатывает конструктор
z5.otobrazh()
значение= abc
z6=z5+'def'
z6.otobrazh()
значение= abcdef
z6.zad_dr_zn(3)
z6.otobrazh()
значение= abcdefabcdefabcdef

5. Присоединение атрибутов к классу.

dir(Class3)
['__add__', '__class__', '__delattr__', '__dict__', '__dir__', '__doc__', '__eq__', '__firstlineno__', '__format__', '__ge__', '__getattribute__', '__getstate__', '__gt__', '__hash__', '__init__', '__init_subclass__', '__le__', '__lt__', '__module__', '__ne__', '__new__', '__reduce__', '__reduce_ex__', '__repr__', '__setattr__', '__sizeof__', '__static_attributes__', '__str__', '__subclasshook__', '__weakref__', 'fio', 'otobrazh', 'zad_dr_zn', 'zad_zn']
z7=Class3(123)
dir(z7)
['__add__', '__class__', '__delattr__', '__dict__', '__dir__', '__doc__', '__eq__', '__firstlineno__', '__format__', '__ge__', '__getattribute__', '__getstate__', '__gt__', '__hash__', '__init__', '__init_subclass__', '__le__', '__lt__', '__module__', '__ne__', '__new__', '__reduce__', '__reduce_ex__', '__repr__', '__setattr__', '__sizeof__', '__static_attributes__', '__str__', '__subclasshook__', '__weakref__', 'data', 'fio', 'otobrazh', 'zad_dr_zn', 'zad_zn']
dir(z7)==dir(Class3)
False
z7.fio
'Иванов И.И.'
Class3.fio
'Иванов И.И.'
z7.fio == Class3.fio
True
z7.rozden='1987'
dir(z7)
['__add__', '__class__', '__delattr__', '__dict__', '__dir__', '__doc__', '__eq__', '__firstlineno__', '__format__', '__ge__', '__getattribute__', '__getstate__', '__gt__', '__hash__', '__init__', '__init_subclass__', '__le__', '__lt__', '__module__', '__ne__', '__new__', '__reduce__', '__reduce_ex__', '__repr__', '__setattr__', '__sizeof__', '__static_attributes__', '__str__', '__subclasshook__', '__weakref__', 'data', 'fio', 'otobrazh', 'rozden', 'zad_dr_zn', 'zad_zn']
dir(Class3)
['__add__', '__class__', '__delattr__', '__dict__', '__dir__', '__doc__', '__eq__', '__firstlineno__', '__format__', '__ge__', '__getattribute__', '__getstate__', '__gt__', '__hash__', '__init__', '__init_subclass__', '__le__', '__lt__', '__module__', '__ne__', '__new__', '__reduce__', '__reduce_ex__', '__repr__', '__setattr__', '__sizeof__', '__static_attributes__', '__str__', '__subclasshook__', '__weakref__', 'fio', 'otobrazh', 'zad_dr_zn', 'zad_zn']

Атрибут rozden не появился у класса Class3. Атрибуты экземпляра (z7.rozden) создаются в словаре z7.dict. Атрибуты класса (Class3.fio) создаются в словаре Class3.dict. Эти два словаря независимы друг от друга

6. Выявление родительских классов

Такое выявление делается с помощью специального атрибута bases

Class3.__bases__
(<class '__main__.Class2'>,)
Class2.__bases__
(<class '__main__.Class1'>,)
Class1.__bases__
(<class 'object'>,)

Для получения всей цепочки наследования используйте атрибут mro:

Class3.__mro__
(<class '__main__.Class3'>, <class '__main__.Class2'>, <class '__main__.Class1'>, <class 'object'>)
ZeroDivisionError.__mro__
(<class 'ZeroDivisionError'>, <class 'ArithmeticError'>, <class 'Exception'>, <class 'BaseException'>, <class 'object'>)

7. Создание свойства класса

Свойство (property) класса – это особый атрибут класса, с которым можно производить операции чтения или задания его значения, а также удаление значения этого атрибута.

class Class4:
	def __init__(sam,znach):
		sam.__prm=znach
	def chten(sam):
		return sam.__prm
	def zapis(sam,znch):
		sam.__prm=znch
	def stiran(sam):
		del sam.__prm
	svojstvo=property(chten,zapis,stiran)
exempl=Class4(12)
exempl.svojstvo
12
exempl.svojstvo=45
print(exempl.svojstvo)
45
del exempl.svojstvo
exempl.svojstvo
Traceback (most recent call last):
  File "<pyshell#107>", line 1, in <module>
    exempl.svojstvo
  File "<pyshell#101>", line 5, in chten
    return sam.__prm
AttributeError: 'Class4' object has no attribute '_Class4__prm'

exempl.svojstvo → вызывает chten(). chten() пытается вернуть sam.__prm. Python ищет _Class4__prm (после преобразования). Атрибут удален → AttributeError

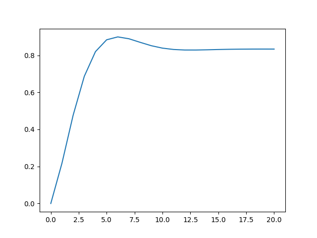
8. Пример модели системы автоматического регулирования (САР)

Модуль SAU.py

class SAU:
    def __init__(self,zn_param):
        self.param=zn_param
        self.ypr=[0,0]

    def zdn_zn(self,upr):
        self.x=upr
    
    def model(self):
        def inerz(x,T,yy):
            return (x+T*yy)/(T+1)

        y0=self.x-self.ypr[1]*self.param[3] #Обр.связь с усилителем 2
        y1=self.param[0]*y0  #Усилитель1
        y2=inerz(y1,self.param[1],self.ypr[0]) #Инерционное звено1
        y3=inerz(y2,self.param[2],self.ypr[1]) #Инерционное звено2
        self.ypr[0]=y2
        self.ypr[1]=y3

    def otobraz(self):
        print('y=',self.ypr[1])

Тестирование

###main_SAU
prm=[2.5,4,1.3,0.8] #Параметры модели: коэф.усиления, 2 пост.времени, обратная связь
from SAU import *
xx=[0]+[1]*20 #Входной сигнал – «ступенька»
SAUe=SAU(prm)   # Создаём экземпляр класса
yt=[]
for xt in xx:   # Прохождение входного сигнала
    SAUe.zdn_zn(xt)
    SAUe.model()
    SAUe.otobraz()
    yt.append(SAUe.ypr[1])

y= 0.0
y= 0.2173913043478261
y= 0.4763705103969754
y= 0.686594887811293
y= 0.8199324616478645
y= 0.8837201137353929
y= 0.8994188484874774
y= 0.8892777072047301
y= 0.870097963179993
y= 0.8518346102696789
y= 0.8387499784485772
y= 0.8314204114211459
y= 0.8286051955249649
y= 0.8285656555914835
y= 0.8297915186846528
y= 0.8312697736438287
y= 0.8324765218921963
y= 0.8332456979978418
y= 0.8336163607592184
y= 0.8337101315489143
y= 0.833654237067147
import pylab
pylab.plot(yt)
[<matplotlib.lines.Line2D object at 0x000001C7B00DFB10>]
pylab.show()