13 KiB
Отчет по теме 9
1. Запуск интерактивной оболочки IDLE.
2. Создание классов и их наследников
2.1. Создание автономного класса
Создаем класс с именем Class1, содержащий 2 функции, реализующие его методы
>>>class Class1: #Объявление класса
def zad_zn(self,znach): #Метод 1 класса1 – задание значения data
self.data=znach # self - ссылка на экземпляр класса
def otobrazh(self): # Метод 2 класса1
print(self.data)#Отображение данных экземпляра класса
>>>z1=Class1() #Создаём 1-й экземпляр класса
>>>z2=Class1() #Создаём 2-й экземпляр класса
>>>z1.zad_zn('экз.класса 1') #Обращение к методу класса у 1-го экз.
>>>z2.zad_zn(-632.453) #Обращение к методу класса у 2-го экз.
>>>z1.otobrazh() # Обращение ко второму методу класса
экз.класса 1
>>>z2.otobrazh()
-632.453
>>>z1.data='Новое значение атрибута у экз.1'
>>>z1.otobrazh()
Новое значение атрибута у экз.1
2.2. Создание класса-наследника
>>>class Class2(Class1): #Class2 - наследник класса Class1
def otobrazh(self): # Метод класса Class2 – переопределяет метод родителя
print('значение=',self.data)#Отображение данных экземпляра
>>>z3 = Class2() # Экземпляр второго класса
>>>z3
<__main__.Class2 object at 0x0000020A3F1C6770>
>>>dir(z3)
['__class__', '__delattr__', '__dict__', '__dir__', '__doc__', '__eq__', '__format__', '__ge__', '__getattribute__', '__gt__', '__hash__', '__init__', '__init_subclass__', '__le__', '__lt__', '__module__', '__ne__', '__new__', '__reduce__', '__reduce_ex__', '__repr__', '__setattr__', '__sizeof__', '__str__', '__subclasshook__', '__weakref__', 'otobrazh', 'zad_zn']
>>>z3.zad_zn('Совсем новое')
>>>z3.otobrazh()
значение= Совсем новое
При вызове z3.otobrazh() сработал метод класса Class2, потому что z3 принадлежит классу Class2.
>>>z1.otobrazh()
>>>Новое значение атрибута у экз.1
Как видим значение не изменилось. Удаление экземпляров классов инструкцией:
>>>del z1, z2, z3
3. Использование классов, содержащихся в модулях
Создадим модуль с именем Mod3, в который запишите следующее:
>>>class Class1: #Объявление класса Class1 в модуле
def zad_zn(self,znach): # 1 Метод класса
self.data=znach # self - ссылка на экземпляр класса Class1
def otobrazh(self): # 2 Метод класса
print(self.data)#Отображение данных экземпляра
>>>class Class2(Class1): #Class2 - наследник класса Class1
def otobrazh(self): # Метод класса Class2
print('значение=',self.data)#Отображение данных экземпляра
>>>def otobrazh(objekt): #Объявление самостоятельной функции
print('значение объекта=',objekt)
Импортируем первый класс из модуля с помощью обычной инструкции:
>>>from Mod3 import Class1 #Частичный импорт содержимого модуля
>>>z4 = Class1()
>>>z4.otobrazh()
Traceback (most recent call last):
File "<pyshell#32>", line 1, in <module>
z4.otobrazh()
File "D:\test\Mod3.py", line 5, in otobrazh
print(self.data)#Отображение данных экземпляра
AttributeError: 'Class1' object has no attribute 'data'
Данная ошибка возникает потому, что метод otobrazh() пытается обратиться к self.data, а Атрибут data еще не был создан для экземпляра z4. Мы не вызывали метод zad_zn(), который создает атрибут data.
>>>from Mod3 import Class1
>>>z4 = Class1()
>>>z4.data = 'значение данного data у экз.4'
>>>z4.otobrazh()
значение данного data у экз.4
Удаление экземпляра z4 и после этого импорт модуля целиком.
>>> z4
>>>dir(z4)
Traceback (most recent call last):
File "<pyshell#29>", line 1, in <module>
dir(z4)
NameError: name 'z4' is not defined
>>>import Mod3 #Полный импорт содержимого модуля
>>>z4 = Mod3.Class2()
Здесь otobrazh - это уже просто функция, глобально определенная в модуле mod3. Она определена вне пользовательского класса, поэтому атрибута data в ее зоне доступа нет. Так что эта функция принимает один обязательный параметр - выводимую переменную.
4. Использование специальных методов
Имена специальных методов предваряются одним или двумя подчерками и имеют вид: __<имя специального метода>
>>>class Class3(Class2): #Наследник класса Class2, а через него – и класса Class1
def __init__(self,znach): #Конструктор-вызывается при создании нового экземпляра класса
self.data=znach
def __add__(self,drug_zn): #Вызывается, когда экземпляр участвует в операции «+»
return Class3(self.data+drug_zn)
def zad_dr_zn(self,povtor): #А это - обычный метод
self.data*=povtor
Метод add - это один из методов, осуществляющих так называемую «перегрузку» операторов.
Для иллюстрации работы этих методов создадим экземпляр класса Class3 и отобразим его:
>>>z5=Class3('abc') #При создании экземпляра срабатывает конструктор
>>>z5.otobrazh()
значение= abc
>>>z6 = z5 + 'def'
>>>z6.otobrazh()
значение= abcdef
>>>z6.zad_dr_zn(3)
>>>z6.otobrazh()
значение= abcdefabcdefabcdef
5. Присоединение атрибутов к классу.
>>>dir(Class3)
['__add__', '__class__', '__delattr__', '__dict__', '__dir__', '__doc__', '__eq__', '__format__', '__ge__', '__getattribute__', '__gt__', '__hash__', '__init__', '__init_subclass__', '__le__', '__lt__', '__module__', '__ne__', '__new__', '__reduce__', '__reduce_ex__', '__repr__', '__setattr__', '__sizeof__', '__str__', '__subclasshook__', '__weakref__', 'otobrazh', 'zad_dr_zn', 'zad_zn']
>>>Class3.fio='Иванов И.И.'
>>>dir(Class3)
['__add__', '__class__', '__delattr__', '__dict__', '__dir__', '__doc__', '__eq__', '__format__', '__ge__', '__getattribute__', '__gt__', '__hash__', '__init__', '__init_subclass__', '__le__', '__lt__', '__module__', '__ne__', '__new__', '__reduce__', '__reduce_ex__', '__repr__', '__setattr__', '__sizeof__', '__str__', '__subclasshook__', '__weakref__', 'fio', 'otobrazh', 'zad_dr_zn', 'zad_zn'] # Появился атрибут fio
>>>dir(z7)
['__add__', '__class__', '__delattr__', '__dict__', '__dir__', '__doc__', '__eq__', '__format__', '__ge__', '__getattribute__', '__gt__', '__hash__', '__init__', '__init_subclass__', '__le__', '__lt__', '__module__', '__ne__', '__new__', '__reduce__', '__reduce_ex__', '__repr__', '__setattr__', '__sizeof__', '__str__', '__subclasshook__', '__weakref__', 'data', 'fio', 'otobrazh', 'zad_dr_zn', 'zad_zn']
>>>dir(z7)==dir(Class3)
False # Список атрибутов класса не совпадает со списком атрибутов экземпляра
>>>print(z7.fio)
Иванов И.И.
>>>z7.fio == Class3.fio
True # Видим совпадение значений
>>>dir(z7)
['__add__', '__class__', '__delattr__', '__dict__', '__dir__', '__doc__', '__eq__', '__format__', '__ge__', '__getattribute__', '__gt__', '__hash__', '__init__', '__init_subclass__', '__le__', '__lt__', '__module__', '__ne__', '__new__', '__reduce__', '__reduce_ex__', '__repr__', '__setattr__', '__sizeof__', '__str__', '__subclasshook__', '__weakref__', 'data', 'fio', 'otobrazh', 'rozden', 'zad_dr_zn', 'zad_zn']
>>>dir(Class3)
['__add__', '__class__', '__delattr__', '__dict__', '__dir__', '__doc__', '__eq__', '__format__', '__ge__', '__getattribute__', '__gt__', '__hash__', '__init__', '__init_subclass__', '__le__', '__lt__', '__module__', '__ne__', '__new__', '__reduce__', '__reduce_ex__', '__repr__', '__setattr__', '__sizeof__', '__str__', '__subclasshook__', '__weakref__', 'fio', 'otobrazh', 'zad_dr_zn', 'zad_zn']
Атрибут rozden у класса не появился.
6. Выявление родительских классов.
>>> Class3.__bases__ # Вывод родительского класса
(<class '__main__.Class2'>,)
>>> Class2.__bases__
(<class '__main__.Class1'>,)
>>> Class1.__bases__
(<class 'object'>,)
>>> Class3.__mro__ # Получение всей цепочки наследования
(<class '__main__.Class3'>, <class '__main__.Class2'>, <class '__main__.Class1'>, <class 'object'>)
>>> ZeroDivisionError.__mro__ # Получение всю цепочку наследования для встроенного класса ошибок «деление на ноль»
7. Создание свойства класса.
Свойство (property) класса – это особый атрибут класса, с которым можно производить операции чтения или задания его значения, а также удаление значения этого атрибута.
class Class4:
def __init__(sam,znach):
sam.__prm=znach
def chten(sam):
... return sam.__prm
... def zapis(sam,znch):
... sam.__prm=znch
... def stiran(sam):
... del sam.__prm
... svojstvo=property(chten,zapis,stiran)
...
...
>>> exempl=Class4(12)
>>> exempl.svojstvo
12
>>> exempl.svojstvo=45
>>> print(exempl.svojstvo)
45
>>> del exempl.svojstvo
>>> exempl.svojstvo
Traceback (most recent call last):
File "<pyshell#70>", line 1, in <module>
exempl.svojstvo
File "<pyshell#64>", line 5, in chten
return sam.__prm
AttributeError: 'Class4' object has no attribute '_Class4__prm'
Такой вывод происходит, потому что этот атрибут уже удален.
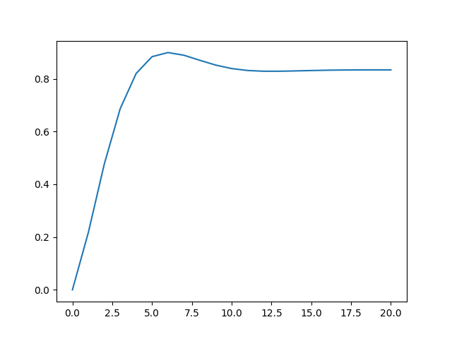
8. Пример представления в виде класса модели системы автоматического регулирования (САР), состоящей из последовательного соединения усилителя и двух инерционных звеньев, охваченных отрицательной обратной связью с усилителем.
Создание модуля SAU.py с классом:
>>>class SAU:
def __init__(self,zn_param):
self.param=zn_param
self.ypr=[0,0]
def zdn_zn(self,upr):
self.x=upr
def model(self):
def inerz(x,T,yy):
return (x+T*yy)/(T+1)
y0=self.x-self.ypr[1]*self.param[3] #Обр.связь с усилителем 2
y1=self.param[0]*y0 #Усилитель1
y2=inerz(y1,self.param[1],self.ypr[0]) #Инерционное звено1
y3=inerz(y2,self.param[2],self.ypr[1]) #Инерционное звено2
self.ypr[0]=y2
self.ypr[1]=y3
def otobraz(self):
print('y=',self.ypr[1])
Тестирование класса:
###main_SAU
>>>prm=[2.5,4,1.3,0.8] #Параметры модели: коэф.усиления, 2 пост.времени, обратная связь
>>>from SAU import *
>>>xx=[0]+[1]*20 #Входной сигнал – «ступенька»
>>>SAUe=SAU(prm) # Создаём экземпляр класса
>>>yt=[]
>>>for xt in xx: # Прохождение входного сигнала
SAUe.zdn_zn(xt)
SAUe.model()
SAUe.otobraz()
yt.append(SAUe.ypr[1])
>>>import pylab
>>>pylab.plot(yt)
>>>pylab.show()
============================= RESTART: D:/test/main_SAU.py =============================
y= 0.0
y= 0.2173913043478261
y= 0.4763705103969754
y= 0.686594887811293
y= 0.8199324616478645
y= 0.8837201137353929
y= 0.8994188484874774
y= 0.8892777072047301
y= 0.870097963179993
y= 0.8518346102696789
y= 0.8387499784485772
y= 0.8314204114211459
y= 0.8286051955249649
y= 0.8285656555914835
y= 0.8297915186846528
y= 0.8312697736438287
y= 0.8324765218921963
y= 0.8332456979978418
y= 0.8336163607592184
y= 0.8337101315489143
y= 0.833654237067147
