форкнуто от main/python-labs
Вы не можете выбрать более 25 тем
Темы должны начинаться с буквы или цифры, могут содержать дефисы(-) и должны содержать не более 35 символов.
14 KiB
14 KiB
Отчет по теме 7
Лыкова Елизавета, А-01-23
1. Запуск IDLE, привязка католога, создание файла отчета.
import os
os.chdir("C:\\Users\\Home\\Desktop\\python-labs\\TEMA7")
2. Создание пользовательской функции.
2. 1 Функция без аругментов.
def uspeh():
'''Подтверждение успеха операции'''
print('Выполнено успешно!')
type(uspeh)
<class 'function'>
dir()
['__annotations__', '__builtins__', '__doc__', '__loader__', '__name__', '__package__', '__spec__', 'os', 'uspeh']
help(uspeh)
Help on function uspeh in module __main__:
uspeh()
Подтверждение успеха операции
2.2 Функция с аргументами.
def sravnenie(a,b):
'''Сравнение a и b'''
if a > b:
print(a, 'больше', b)
elif a < b:
print(a, 'меньше',b)
else:
print(a,'равно',b)
n,m = 16,5; sravnenie(n,m)
16 больше 5
sravnenie('a','b')
a меньше b
2.3 Функция с return.
def logistfun(b,a):
'''Вычисление логистической функции'''
import math
return a/(1+math.exp(-b))
v,w = 1, 0.7; z = logistfun(w,v)
z
0.6681877721681662
2.4. Сложение для разных типов аргументов.
def slozh(a1,a2,a3,a4):
'''Сложение значений четырех аргументов'''
return a1 + a2 + a3 + a4
slozh(1,2,3,4)
10
slozh('1','2','3','4')
'1234'
b1 = [1,2]; b2 = [-1,-1]; b3= [0,2]; b4 = [-1,-1]
q = slozh(b1,b2,b3,b4)
q
[1, 2, -1, -1, 0, 2, -1, -1]
k1 = (0, 1); k2 = (2,3); k3 = (4,5); k4 = (6,7)
qk = slozh(k1,k2,k3,k4)
qk
(0, 1, 2, 3, 4, 5, 6, 7)
s1 = {'aaa':1,'bbb':2}; s2 = {'ccc':3,'ddd':4}; s3 = {'eee':5,'fff':6}; s4 = {'ggg':7,'hhh':8}
qs = slozh(s1,s2,s3,s4)
Traceback (most recent call last):
File "<pyshell#47>", line 1, in <module>
qs = slozh(s1,s2,s3,s4)
File "<pyshell#37>", line 3, in slozh
return a1 + a2 + a3 + a4
TypeError: unsupported operand type(s) for +: 'dict' and 'dict'
m1 = {'a','b'}; m2 = {'c','d'}; m3 = {'e','f'}; m4 = {'g','h'}
qm = slozh(m1,m2,m3,m4)
Traceback (most recent call last):
File "<pyshell#50>", line 1, in <module>
qm = slozh(m1,m2,m3,m4)
File "<pyshell#37>", line 3, in slozh
return a1 + a2 + a3 + a4
TypeError: unsupported operand type(s) for +: 'set' and 'set'
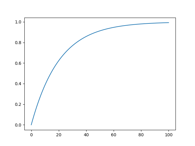
2.5 На вход функции поступает сигнал x, а на выходе получает сигнал y.
def inerz(x,T,ypred):
''' Модель устройства с памятью:
x- текущее значение вх.сигнала,
T -постоянная времени,
ypred - предыдущее значение выхода устройства'''
y = (x + T*ypred)/(T+1)
return y
sps = [0]+[1]*100
spsy=[]
TT = 20
yy = 0
for xx in sps:
yy = inerz(xx,TT,yy)
spsy.append(yy)
import pylab as plt
plt.plot(spsy,label = 'Выходной сигнал')
[<matplotlib.lines.Line2D object at 0x000001D2BEDF2AD0>]
plt.show()
3. Функции как объекты.
3.1 Получение списка атрибутов объекта-функции.
dir(inerz)
['__annotations__', '__builtins__', '__call__', '__class__', '__closure__', '__code__', '__defaults__', '__delattr__', '__dict__', '__dir__', '__doc__', '__eq__', '__format__', '__ge__', '__get__', '__getattribute__', '__getstate__', '__globals__', '__gt__', '__hash__', '__init__', '__init_subclass__', '__kwdefaults__', '__le__', '__lt__', '__module__', '__name__', '__ne__', '__new__', '__qualname__', '__reduce__', '__reduce_ex__', '__repr__', '__setattr__', '__sizeof__', '__str__', '__subclasshook__', '__type_params__']
inerz.__doc__
'Модель устройства с памятью:\nx- текущее значение вх.сигнала,\nT -постоянная времени,\nypred - предыдущее значение выхода устройства'
help(inerz)
Help on function inerz in module __main__:
inerz(x, T, ypred)
Модель устройства с памятью:
x- текущее значение вх.сигнала,
T -постоянная времени,
ypred - предыдущее значение выхода устройства
3.2 Сохранение ссылки на объект-функцию в другой переменной.
fnkt = sravnenie
v = 16
fnkt(v,23)
16 меньше 23
3.3 Возможность альтернативного определения функции в программе.
typ_fun = 8
if typ_fun == 1:
def func():
print('Функция1')
else:
def func():
print('Функция2')
func()
Функция2
Программа выводит сообщение "Функция 2", потому что переменная typ_fun не равна 1, и выполняется блок else, в котором функция func определена как выводящая "Функция 2".
4. Аргументы функции.
4.1 Функция в качестве аргумента другой функции.
def fun_arg(fff,a,b,c):
'''fff-имя функции, используемой
в качестве аргумента функции fun_arg'''
return a + fff(c,b)
zz = fun_arg(logistfun,-3,1,0.7)
zz
-2.3318122278318336
4.2 Обязательные и необязательные аргументы.
def logistfun(a,b=1):
'''Вычисление логистической функции'''
import math
return b/(1+math.exp(-a))
logistfun(0.7)
0.6681877721681662
logistfun(0.7,2)
1.3363755443363323
4.3 Функция с произвольным положением элементов.
logistfun(b = 0.5, a = 0.8)
0.34498724056380625
4.4 Аргументы функции, содержащиеся в списке или кортеже.
b1234 = [b1,b2,b3,b4]
qq = slozh(*b1234)
qq
[1, 2, -1, -1, 0, 2, -1, -1]
4.5 Аргументы функции, содержащиеся в словаре.
dic4={"a1":1,"a2":2,"a3":3,"a4":4}
qqq = slozh(**dic4)
qqq
10
4.6 Смешанные ссылки.
e1=(-1,6);dd2={'a3':3,'a4':9}
qqqq=slozh(*e1,**dd2)
qqqq
17
4.7 Переменное число аргументов у функции.
def func4(*kort7):
'''Произвольное число аргументов в составе кортежа'''
smm = 0
for elt in kort7:
smm += elt
return smm
func4(-1,2)
1
func4(-1,2,0,3,6)
10
4.8 Комбинация аргументов.
def func4(a,b=7,*kort7):
'''Кортеж - сборка аргументов - должен быть последним!'''
smm = 0
for elt in kort7:
smm += elt
return a*smm + b
func4(-1,2,0,3,6)
-7
def func4(a,b=7,**dicc):
'''Словарь - сборка аргументов - должен быть последним!'''
smm = 0
smm = sum(dicc.values())
return a*smm + b
func4(-1,2,x=3,y=4,z=5)
-10
4.9 Изменение значений объектов, используемых в качестве аргументов функции.
a = 90
def func3(b):
b = 5*b + 67
func3(a)
a
90
sps1 = [1,2,3,4]
def dunc2(sps):
sps[1] = 99
dunc2(sps1)
print(sps1)
[1, 99, 3, 4]
kort = (1,2,3,4)
dunc(kort)
Traceback (most recent call last):
File "<pyshell#198>", line 1, in <module>
dunc(kort)
NameError: name 'dunc' is not defined. Did you mean: 'func'?
5. Специальные типы пользовательских функций.
5.1 Анонимные функции.
anfun1 = lambda: 1.5 + math.log10(17.23)
anfun1()
2.7362852774480286
anfun2 = lambda a,b: a+math.log10(b)
anfun2(17,234)
19.369215857410143
anfun3 = lambda a,b = 234: a+math.log10(b)
anfun3(100)
102.36921585741014
5.2 Функции генераторы.
def func5(diap,shag):
'''Итератор, возвращающий значения
из диапазона от 1 до diap с шагом shag'''
for j in range(1,diap+1,shag):
yield j
for mm in func5(7,3):
print(mm)
1
4
7
alp=func5(7,3)
print(alp.__next__())
1
print(alp.__next__())
4
print(alp.__next__())
7
print(alp.__next__())
Traceback (most recent call last):
File "<pyshell#12>", line 1, in <module>
print(alp.__next__())
StopIteration
Функции - генераторы генерируют значения по одному, не храня всё в памяти. Генератор можно использовать только один раз - после прохождения всех значений он "опустошается" и больше не производит элементов.
6. Локализация объектов в функциях.
6.1 Локализация объектов.
glb = 10
def func7(arg):
locl = 15
glb = 8
return locl*arg
res = func7(glb)
res
150
glb
10
Глобальное значение glb не изменилось.
def func8(arg):
locl=15
print(glb)
glb=8
return locl*arg
res = func8(glb)
Traceback (most recent call last):
File "<pyshell#30>", line 1, in <module>
res = func8(glb)
File "<pyshell#29>", line 3, in func8
print(glb)
UnboundLocalError: cannot access local variable 'glb' where it is not associated with a value
Локальная переменная была инициализирована только после той строки, где функция её выводит.
glb = 11
def func7(arg):
locl = 15
global glb
print(glb)
glb = 8
return locl*arg
res = func7(glb)
11
glb
8
6.2 Выявление локализации объекта.
globals().keys()
dict_keys(['__name__', '__doc__', '__package__', '__loader__', '__spec__', '__annotations__', '__builtins__', 'func5', 'mm', 'alp', 'glb', 'func7', 'res', 'func8'])
locals().keys()
dict_keys(['__name__', '__doc__', '__package__', '__loader__', '__spec__', '__annotations__', '__builtins__', 'func5', 'mm', 'alp', 'glb', 'func7', 'res', 'func8'])
Различий нет, поскольку эти методы возвращают обхекты на уровне вызова этиъ функций.
def func8(arg):
locl = 15
glb = 8
print(globals().keys())
print(locals().keys())
return locl*arg
hh = func8(glb)
dict_keys(['__name__', '__doc__', '__package__', '__loader__', '__spec__', '__annotations__', '__builtins__', 'func5', 'mm', 'alp', 'glb', 'func7', 'res', 'func8'])
dict_keys(['arg', 'locl', 'glb'])
def func8(arg):
locl = 15
glb = 8
print(globals().keys())
print(locals().keys())
return locl*arg
hh = func8(glb)
dict_keys(['__name__', '__doc__', '__package__', '__loader__', '__spec__', '__annotations__', '__builtins__', 'func5', 'mm', 'alp', 'glb', 'func7', 'res', 'func8'])
dict_keys(['arg', 'locl', 'glb'])
'glb' in globals().keys()
True
6.3 Локализация при использовании вложенных функций.
def func9(arg2,arg3):
def func9_1(arg1):
locl = 15
glbl = 8
print('glob_func9_1:',globals().keys())
print('locl_func9_1:',locals().keys())
return locl*arg1
locl = 5
glb = func9_1(locl)
print('loc_func9:',locals().keys())
print('glob_func9:',globals().keys())
return arg2+arg3*glb
kk = func9(10,1)
glob_func9_1: dict_keys(['__name__', '__doc__', '__package__', '__loader__', '__spec__', '__annotations__', '__builtins__', 'func5', 'mm', 'alp', 'glb', 'func7', 'res', 'func8', 'hh', 'func9', 'locl'])
locl_func9_1: dict_keys(['arg1', 'locl', 'glbl'])
loc_func9: dict_keys(['arg2', 'arg3', 'func9_1', 'locl', 'glb'])
glob_func9: dict_keys(['__name__', '__doc__', '__package__', '__loader__', '__spec__', '__annotations__', '__builtins__', 'func5', 'mm', 'alp', 'glb', 'func7', 'res', 'func8', 'hh', 'func9', 'locl'])
6.4
znach = input('k1,T,k2,Xm,A,F,N=').split(',')
k1,T,k2,Xm,A,F,N=4,2,8,6,9,0.5,1000
k1=float(znach[0])
T=float(znach[1])
k2=float(znach[2])
Xm=float(znach[3])
A=float(znach[4])
F=float(znach[5])
N=int(znach[6])
import math
vhod=[]
for i in range(N):
vhod.append(A*math.sin((2*i*math.pi)/F))
vhod
[0.0, -9.797174393178826e-16, -1.959434878635765e-15, -2.9391523179536475e-15, -3.91886975727153e-15, -4.898587196589413e-15, -5.878304635907295e-15, -6.858022075225178e-15, -7.83773951454306e-15, -8.817456953860943e-15, -9.797174393178826e-15, -3.919860126290071e-14, -1.175660927181459e-14, 1.5685382719271533e-14, -1.3716044150450356e-14, -4.3117471020172244e-14, -1.567547902908612e-14, 1.1766512962000004e-14, -1.7634913907721887e-14, ...]
Создание функций, реализующих компоненты системы.
def realdvig(xtt,kk1,TT,yti1,ytin1):
yp=kk1*xtt #усилитель
yti1=yp+yti1 #Интегратор
ytin1=(yti1+TT*ytin1)/(TT+1)
return [yti1,ytin1]
def tahogen(xtt,kk2,yti2):
yp=kk2*xtt
yti2=yp+yti2
return yti2
def nechus(xtt,gran):
if xtt<gran and xtt>(-gran):
ytt=0
elif xtt>=gran:
ytt=xtt-gran
elif xtt<=(-gran):
ytt=xtt+gran
return ytt
Соединение компонент.
yi1=0;yin1=0;yi2=0
vyhod=[]
for xt in vhod:
xt1=xt-yi2 #отрицательная обратная связь
[yi1,yin1]=realdvig(xt1,k1,T,yi1,yin1)
yi2=tahogen(yin1,k2,yi2)
yt=nechus(yin1,Xm)
vyhod.append(yt)
print('y=',vyhod)
y= [0, 0, 0, 0, 0, 0, 0, 0, 0, 0, 0, 0, 0, 0, 0, 0, 0, 0, 0, 0, 0, 0, 0, 0, 0, 0, 0, 0, 0, 0, 0, 0, 0, 0, 0, 0, 0, 0, 0, 0, 0, 0, 0, 0, 0, 0, 0, 0, 0, 0, 0, 0, 0, 0, 0, 0, 0, 0, 0, 0, 0, 0, 0, 0, 0, 0, 0, -1.0183086292055208, 0, 26.39885775889784, -36.65029553691161, -34.19982663883278, 196.29963397615063, -151.6919482160481, -388.32493988337274, 1057.8073200868555, -308.3186572590445, -2798.051869998873, 5004.749701095182, 1362.331454336744, ...]
