форкнуто от main/python-labs
Вы не можете выбрать более 25 тем
Темы должны начинаться с буквы или цифры, могут содержать дефисы(-) и должны содержать не более 35 символов.
9.1 KiB
9.1 KiB
Отчет по теме 9
Лыкова Елизавета, А-01-23
1. Запуск IDLE, привязка католога, создание файла отчета.
import os
os.chdir("C:\\Users\\Home\\Desktop\\python-labs\\TEMA9")
2. Создание классов и их наследников.
2.1 Автономный класс.
class Class1:
def zad_zn(self,znach):
self.data = znach
def otobrazh(self):
print(self.data)
z1 = Class1()
z2 = Class1()
z1.zad_zn('экз.класса 1')
z2.zad_zn(-632.453)
z1.otobrazh()
экз.класса 1
z2.otobrazh()
-632.453
z1.data='Новое значение атрибута у экз.1'
z1.otobrazh()
Новое значение атрибута у экз.1
2.2 Класс-наследник.
class Class2(Class1):
def otobrazh(self):
print('значение=', self.data)
z3 = Class2()
dir(z3)
['__class__', '__delattr__', '__dict__', '__dir__', '__doc__', '__eq__', '__firstlineno__', '__format__', '__ge__', '__getattribute__', '__getstate__', '__gt__', '__hash__', '__init__', '__init_subclass__', '__le__', '__lt__', '__module__', '__ne__', '__new__', '__reduce__', '__reduce_ex__', '__repr__', '__setattr__', '__sizeof__', '__static_attributes__', '__str__', '__subclasshook__', '__weakref__', 'otobrazh', 'zad_zn']
z3.zad_zn('Совсем новое')
z3.otobrazh()
значение= Совсем новое
z1.otobrazh()
Новое значение атрибута у экз.1
del z1,z2,z3
Метод с одинаковым именем в разных классах будет вести себя по-разному, т.к. в дочернем классе методы могут быть переопределены.
3. Использование классов, содержащихся в модулях.
class Class1:
def zad_zn(self,znach):
self.data=znach
def otobrazh(self):
print(self.data)
class Class2(Class1):
def otobrazh(self):
print('значение=', self.data)
def otobrazh(objekt):
print('значение объекта=', objekt)
Модуль
Traceback (most recent call last):
File "<pyshell#33>", line 1, in <module>
z4.otobrazh()
File "C:\Users\Home\Desktop\python-labs\TEMA9\Mod3.py", line 5, in otobrazh
print(self.data)
AttributeError: 'Class1' object has no attribute 'data'
Ошибка произошла из-за того, что мы пытаемся напечатать значение несуществующего объекта.
from Mod3 import Class1
z4 = Class1()
z4.data = 'значение данного data у экз.4'
z4.otobrazh()
значение данного data у экз.4
del z4
import Mod3
z4 = Mod3.Class2()
z4.zad_zn("Класс из модуля")
z4.otobrazh()
значение= Класс из модуля
Mod3.otobrazh('Объект')
значение объекта= Объект
В первом случае ototbrazh - это метод класса Class2 и соответсвующего ему экземпляра класса z2. Он не принимает значимых параметров, кроме формального self. Во втором же ototbrazh - это просто функция, что глобально определена в Mod3.
4. Специальные методы.
class Class3(Class2):
def __init__(self,znach):
self.data=znach
def __add__(self,drug_zn):
return Class3(self.data+drug_zn)
def zad_dr_zn(self,povtor):
self.data*=povtor
z5 = Class3('abc')
z5.otobrazh()
значение= abc
z6 = z5+'def'
z6.otobrazh()
значение= abcdef
z6.zad_dr_zn(3)
z6.otobrazh()
значение= abcdefabcdefabcdef
5. Присоединение атрибутов к классу.
dir(Class3)
['__add__', '__class__', '__delattr__', '__dict__', '__dir__', '__doc__', '__eq__', '__firstlineno__', '__format__', '__ge__', '__getattribute__', '__getstate__', '__gt__', '__hash__', '__init__', '__init_subclass__', '__le__', '__lt__', '__module__', '__ne__', '__new__', '__reduce__', '__reduce_ex__', '__repr__', '__setattr__', '__sizeof__', '__static_attributes__', '__str__', '__subclasshook__', '__weakref__', 'otobrazh', 'zad_dr_zn', 'zad_zn']
Class3.fio = 'Иванов.И.И.'
dir(Class3)
['__add__', '__class__', '__delattr__', '__dict__', '__dir__', '__doc__', '__eq__', '__firstlineno__', '__format__', '__ge__', '__getattribute__', '__getstate__', '__gt__', '__hash__', '__init__', '__init_subclass__', '__le__', '__lt__', '__module__', '__ne__', '__new__', '__reduce__', '__reduce_ex__', '__repr__', '__setattr__', '__sizeof__', '__static_attributes__', '__str__', '__subclasshook__', '__weakref__', 'fio', 'otobrazh', 'zad_dr_zn', 'zad_zn']
z7 = Class3(123)
dir(z7)
['__add__', '__class__', '__delattr__', '__dict__', '__dir__', '__doc__', '__eq__', '__firstlineno__', '__format__', '__ge__', '__getattribute__', '__getstate__', '__gt__', '__hash__', '__init__', '__init_subclass__', '__le__', '__lt__', '__module__', '__ne__', '__new__', '__reduce__', '__reduce_ex__', '__repr__', '__setattr__', '__sizeof__', '__static_attributes__', '__str__', '__subclasshook__', '__weakref__', 'data', 'fio', 'otobrazh', 'zad_dr_zn', 'zad_zn']
dir(z7)==dir(Class3)
False
z7.rozden='1987'
dir(z7)
['__add__', '__class__', '__delattr__', '__dict__', '__dir__', '__doc__', '__eq__', '__firstlineno__', '__format__', '__ge__', '__getattribute__', '__getstate__', '__gt__', '__hash__', '__init__', '__init_subclass__', '__le__', '__lt__', '__module__', '__ne__', '__new__', '__reduce__', '__reduce_ex__', '__repr__', '__setattr__', '__sizeof__', '__static_attributes__', '__str__', '__subclasshook__', '__weakref__', 'data', 'fio', 'otobrazh', 'rozden', 'zad_dr_zn', 'zad_zn']
dir(Class3)
['__add__', '__class__', '__delattr__', '__dict__', '__dir__', '__doc__', '__eq__', '__firstlineno__', '__format__', '__ge__', '__getattribute__', '__getstate__', '__gt__', '__hash__', '__init__', '__init_subclass__', '__le__', '__lt__', '__module__', '__ne__', '__new__', '__reduce__', '__reduce_ex__', '__repr__', '__setattr__', '__sizeof__', '__static_attributes__', '__str__', '__subclasshook__', '__weakref__', 'fio', 'otobrazh', 'zad_dr_zn', 'zad_zn']
6. Выявление родительских классов.
Class3.__bases__
(<class '__main__.Class2'>,)
Class2.__bases__
(<class '__main__.Class1'>,)
Class1.__bases__
(<class 'object'>,)
object.__bases__
()
Class3.__mro__
(<class '__main__.Class3'>, <class '__main__.Class2'>, <class '__main__.Class1'>, <class 'object'>)
ZeroDivisionError.__mro__
(<class 'ZeroDivisionError'>, <class 'ArithmeticError'>, <class 'Exception'>, <class 'BaseException'>, <class 'object'>)
7. Создание свойства класса.
class Class4:
def __init__(sam,znach):
sam.__prm=znach
def chten(sam):
return sam.__prm
def zapis(sam,znch):
sam.__prm=znch
def stiran(sam):
del sam.__prm
svojstvo=property(chten,zapis,stiran)
exempl=Class4(12)
exempl.svojstvo
12
exempl.svojstvo=45
print(exempl.svojstvo)
45
del exempl.svojstvo
exempl.svojstvo
Traceback (most recent call last):
File "<pyshell#56>", line 1, in <module>
exempl.svojstvo
File "<pyshell#50>", line 5, in chten
return sam.__prm
AttributeError: 'Class4' object has no attribute '_Class4__prm'
Такой вывод, потому что атрибут уже удален.
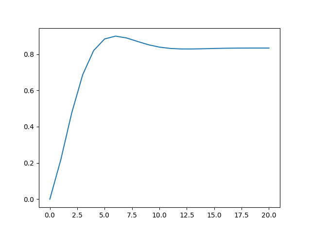
8. Пример представления в виде класса модели системы автоматического регулирования (САР), состоящей из последовательного соединения усилителя и двух инерционных звеньев, охваченных отрицательной обратной связью с усилителем.
class SAU:
def __init__(self,zn_param):
self.param=zn_param
self.ypr=[0,0]
def zdn_zn(self,upr):
self.x=upr
def model(self):
def inerz(x,T,yy):
return(x+T*yy)/(T+1)
y0=self.x-self.ypr[1]*self.param[3]
y1=self.param[0]*y0
y2=inerz(y1,self.param[1],self.ypr[0])
y3=inerz(y2,self.param[2],self.ypr[1])
self.ypr[0]=y2
self.ypr[1]=y3
def otobraz(self):
print('y=',self.ypr[1])
Модуль SAU
###main_SAU
prm = [2.5,4,1.3,0.8]
from SAU import*
xx = [0]+[1]*20
SAUe = SAU(prm)
yt=[]
for xt in xx:
SAUe.zdn_zn(xt)
SAUe.model()
SAUe.otobraz()
yt.append(SAUe.ypr[1])
import pylab
pylab.plot(yt)
pylab.show()
Модуль main_SAU
import main_SAU.py
y= 0.0
y= 0.2173913043478261
y= 0.4763705103969754
y= 0.686594887811293
y= 0.8199324616478645
y= 0.8837201137353929
y= 0.8994188484874774
y= 0.8892777072047301
y= 0.870097963179993
y= 0.8518346102696789
y= 0.8387499784485772
y= 0.8314204114211459
y= 0.8286051955249649
y= 0.8285656555914835
y= 0.8297915186846528
y= 0.8312697736438287
y= 0.8324765218921963
y= 0.8332456979978418
y= 0.8336163607592184
y= 0.8337101315489143
y= 0.833654237067147
