26 KiB
Отчет по теме 7
Лазарев Данил А-01-23
1 Запуск интерактивной оболочки IDLE
import os
os.chdir("C:\\Users\\Dannyan\\OneDrive\\Рабочий стол\\python-labs\\TEMA6")
2 Изучение создания простых функций
2.1 Изучение создания функции без аргументов
Была создана и применена функция, организующая вывод определенного текста. Был определен класс функции и просмотрено пространство имен, в котором появилось название созданной функции.
def uspeh():
"""Подтверждение успеха операции"""
print('Выполнено успешно!')
uspeh()
>> Выполнено успешно!
type(uspeh)
>> <class 'function'>
dir()
>> ['__annotations__', '__builtins__', '__doc__', '__loader__', '__name__', '__package__', '__spec__', 'os', 'uspeh']
Просмотрена помощь по функции, созданной ранее
help(uspeh)
Help on function uspeh in module __main__:
uspeh()
Подтверждение успеха операции
Можно сделать вывод, что в описании к функции нужно описать ее концепцию, что делает функция и какие аргументы нужно указывать.
2.2 Пример функции с двумя аргументами
Была создана и применена функция сравнения двух чисел. При передаче в аргументы переменных класса чисел, функция сравнила числа, а при передачи чисел типа строка, функция сравнила переменные посимвольно, то есть первую цифру числа.
def sravnenie(a,b):
"""Сравнение a и b"""
if a>b:
print(a,' больше ',b)
elif a<b:
print(a, ' меньше ',b)
else:
print(a, ' равно ',b)
n,m=16,5;sravnenie(n,m)
>> 16 больше 5
n,m="16","5";sravnenie(n,m)
>> 16 меньше 5
2.3 Пример функции, содержащей return
Была создана и применена функция, реализующая возвращение результата вычисления математического выражения.
def logistfun(b,a):
"""Вычисление логистической функции"""
import math
return a/(1+math.exp(-b))
v,w=1,0.7;z=logistfun(w,v)
z
>> 0.6681877721681662
2.4 Изучение функций сложения обьектов для различных типов аргументовв
Была создана и применена функция сложения различных обьектов. При сложении чисел, фунцкия вернула сумму, при сложении строк, списков и кортежей, функция обьединила их в один объект В случае же словарей и множеств, результатом программы стала ошибка.
def slozh(a1,a2,a3,a4):
""" Сложение значений четырех аргументов"""
return a1+a2+a3+a4
slozh(1,2,3,4) # Сложение чисел
>> 10
slozh('1','2','3','4') # Сложение строк
>> '1234'
b1=[1,2];b2=[-1,-2];b3=[0,2];b4=[-1,-1]
q=slozh(b1,b2,b3,b4) #Сложение списков
q
>> [1, 2, -1, -2, 0, 2, -1, -1]
kor1 = ("a", 1)
kor2 = ("b", 2)
kor3 = ("c", 3)
kor4 = ("d", 4)
k=slozh(kor, kor2, kor3, kor4)
k
>> ('a', 1, 'b', 2, 'c', 3, 'd', 4)
sl1 = {"A": 1, "B": 2}
sl2 = {"B": 3, "C": 4}
sl3 = {"D": 5, "E": 6}
sl4 = {"F": 7, "H": 8}
sl=slozh(sl1, sl2, sl3, sl4)
Traceback (most recent call last):
File "<pyshell#9>", line 1, in <module>
sl=slozh(sl1, sl2, sl3, sl4)
File "<pyshell#8>", line 2, in slozh
return a1+a2+a3+a4
TypeError: unsupported operand type(s) for +: 'dict' and 'dict'
mn1 = {"A", "B"}
mn2 = {"C", "D"}
mn3 = {"E", "F"}
mn4 = {"H", "J"}
mn=slozh(mn1, mn2, mn3, mn4)
Traceback (most recent call last):
Traceback (most recent call last):
File "<pyshell#14>", line 1, in <module>
mn=slozh(mn1, mn2, mn3, mn4)
File "<pyshell#8>", line 2, in slozh
return a1+a2+a3+a4
TypeError: unsupported operand type(s) for +: 'set' and 'set'
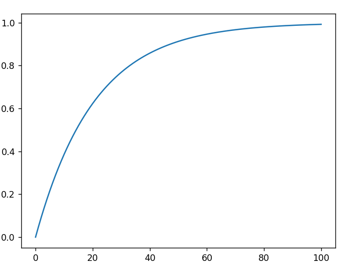
2.5 Изучение создания функции, которая создает список значений вычисленных сигналов
Была создана функция, которая вычисляет значение в соответствии с моделью некоторого устройства, далее реализован цикл, в котором созданный ранее список пополняется новыми значениями выходного сигнала
def inerz(x,T,ypred):
""" Модель устройства с памятью:
x- текущее значение вх.сигнала,
T -постоянная времени,
ypred - предыдущее значение выхода устройства"""
y=(x+T*ypred)/(T+1)
return y
sps=[0]+[1]*100
spsy=[] #Заготовили список для значений выхода
TT=20 #Постоянная времени
yy=0 #Нулевое начальное условие
for xx in sps:
yy=inerz(xx,TT,yy)
spsy.append(yy)
import pylab
spsm = list(range(101))
pylab.plot(spsm, spsy)
[<matplotlib.lines.Line2D object at 0x000001E1619A6850>]
pylab.show()
Представим результат в виде графика:

3 Функции как обьекты
3.1 Получение списка атрибутов объекта-функции
Выведены атрибуты созданной функции и применен один из них,содержащий описание функции
dir(inerz)
>> ['__annotations__', '__builtins__', '__call__', '__class__', '__closure__', '__code__', '__defaults__', '__delattr__', '__dict__', '__dir__', '__doc__', '__eq__', '__format__', '__ge__', '__get__', '__getattribute__', '__getstate__', '__globals__', '__gt__', '__hash__', '__init__', '__init_subclass__', '__kwdefaults__', '__le__', '__lt__', '__module__', '__name__', '__ne__', '__new__', '__qualname__', '__reduce__', '__reduce_ex__', '__repr__', '__setattr__', '__sizeof__', '__str__', '__subclasshook__', '__type_params__']
inerz.__doc__
>> 'Модель устройства с памятью:\n x- текущее значение вх.сигнала,\nT -постоянная времени,\nypred - предыдущее значение выхода устройства'
help(inerz)
Help on function inerz in module __main__:
inerz(x, T, ypred)
Модель устройства с памятью:
x- текущее значение вх.сигнала,
T -постоянная времени,
ypred - предыдущее значение выхода устройства
3.2 Сохранение ссылки на объект-функцию в другой переменной
Здесь происходит присвоение функции sravnenie переменной fnkt. Функции можно передавать в переменные, как и любые другие объекты. После этого переменная fnkt ссылается на ту же самую функцию, что и sravnenie.
fnkt=sravnenie
v=16
fnkt(v,23)
>> 16 меньше 23
3.3 Изучение возможности альтернативного определения функции в программе.
Был создан цикл-условие, в котором в зависимости от выполнения того иили иного условия функция будет отличаться по функционалу.
typ_fun=8
if typ_fun==1:
def func():
print('Функция 1')
else:
def func():
print('Функция 2')
func()
>> Функция 2
4 Аргументы функции.
4.1 Изучение возможности использования функции в качестве аргумента другой функции
def fun_arg(fff,a,b,c):
"""fff-имя функции, используемой
в качестве аргумента функции fun_arg"""
return a+fff(c,b)
zz=fun_arg(logistfun,-3,1,0.7)
zz
>> -2.3318122278318336
4.2 Обязательные и необязательные аргументы
def logistfun(a,b=1): #Аргумент b – необязательный; значение по умолчанию=1
"""Вычисление логистической функции"""
import math
return b/(1+math.exp(-a))
logistfun(0.7) #Вычисление со значением b по умолчанию
>> 0.6681877721681662
logistfun(0.7,2) #Вычисление с заданным значением b
>> 1.3363755443363323
4.3 Изучение передачи аргументов функции в произвольном порядке
logistfun(b=0.5,a=0.8) # Ссылки на аргументы поменялись местами
>>0.34498724056380625
4.4 Пример со значениями аргументов функции, содержащимися в списке или кортеже.
В данном случае '*' - оператор распаковки, благодаря ему происходит передача набора аргументов функции.
b1234=[b1,b2,b3,b4] # Список списков из п.2.4
qq=slozh(*b1234) #Перед ссылкой на список или кортеж надо ставить звездочку
qq
>> [1, 2, -1, -2, 0, 2, -1, -1]
4.5 Пример со значениями аргументов функции, содержащимися в словаре
dic4={"a1":1,"a2":2,"a3":3,"a4":4}
qqq=slozh(**dic4) #Перед ссылкой на словарь надо ставить две звездочки
qqq
>> 10
В результате функция выделила в качестве аргументов значения из словаря.
4.6 Изучение cмешанных ссылок
e1=(-1,6);dd2={'a3':3,'a4':9}
qqqq=slozh(*e1,**dd2)
qqqq
>> 17
4.7 Переменное число аргументов у функции
def func4(*kort7):
"""Произвольное число аргументов в составе кортежа"""
smm=0
for elt in kort7:
smm+=elt
return smm
func4(-1,2) #Обращение к функции с 2 аргументами
>> 1
func4(-1,2,0,3,6) #Обращение к функции с 5 аргументами
>> 10
4.8 Комбинация аргументов
def func4(a,b=7,*kort7): #Аргументы: a-позиционный, b- по умолчанию + кортеж
"""Кортеж - сборка аргументов - должен быть последним!"""
smm=0
for elt in kort7:
smm+=elt
return a*smm+b
func4(-1,2,0,3,6)
>> -7
Произведем аналогичное для словаря:
def func5(**slovar):
print(slovar)
func5(a=5, n=8, m=30)
>> {'a': 5, 'n': 8, 'm': 30}
4.9 Изменение значений объектов, используемых в качестве аргументов функции
a=90 # Числовой объект – не изменяемый тип
def func3(b):
a=5*b+67
a #Переменная не изменилась
>> 90
sps1=[1,2,3,4] #Список – изменяемый тип объекта
def func2(sps):
sps[1]=99
func2(sps1)
print(sps1) #Элемент списка изменился
>>[1, 99, 3, 4]
kort=(1,2,3,4) #Кортеж – неизменяемый тип объекта
func2(kort)
>>
Traceback (most recent call last):
File "<pyshell#146>", line 1, in <module>
func2(kort)
File "<pyshell#139>", line 2, in func2
sps[1]=99
TypeError: 'tuple' object does not support item assignment
5 Специальные типы пользовательских функций
Были изучены и созданы анонимные функции и функции-генераторы.
5.1 Анонимные функции.
Анонимные функции или по-другому их называют лямбда-функциями – это функции без имени (поэтому их и называют анонимными)
import math
anfun1=lambda: 1.5+math.log10(17.23) #Анонимная функция без аргументов
anfun1() # Обращение к объекту-функции
>> 2.7362852774480286
anfun2=lambda a,b : a+math.log10(b) #Анонимная функция с 2 аргументами
anfun2(17,234)
>> 19.369215857410143
anfun3=lambda a,b=234: a+math.log10(b) #Функция с необязательным вторым аргументом
anfun3(100)
>> 102.36921585741014
5.2 Функции-генераторы
Это – такие функции, которые используются в итерационных процессах, позволяя на каждой итерации получать одно из значений
def func5(diap,shag):
""" Итератор, возвращающий значения
из диапазона от 1 до diap с шагом shag"""
for j in range(1,diap+1,shag):
yield j
for mm in func5(7,3):
print(mm)
>> 1
>> 4
>> 7
alp=func5(7,3)
print(alp.__next__())
>> 1
print(alp.__next__())
>> 4
print(alp.__next__())
>> 7
print(alp.__next__()) #На данном этапе больше нет значений для вывода
>>
Traceback (most recent call last):
File "<pyshell#165>", line 1, in <module>
print(alp.__next__())
StopIteration
6 Локализация объектов в функциях
По отношению к функции все объекты подразделяются на локальные и глобальные. Локальными являются объекты, которые создаются в функциях присваиванием им некоторых значений. Они записываются в пространство имен, создаваемое в функции. Глобальные – это те объекты, значения которых заданы вне функции
6.1 Примеры на локализацию с глобальными и локальными обьектами
Пример 1
glb=10
def func7(arg):
loc1=15
glb=8
return loc1*arg
res=func7(glb)
res
>> 150
glb
>> 10
Обратим внимание на то, что переменная glb не претерпела изменений в результате преобразований внутри функции. В данном случае glb глобальная переменная, над которой не производилось никаких действий в основной программе. Все изменения происходят со значением arg.Значение результата обусловлено передачей в arg именно переменной glb=10.
Пример 2
def func8(arg):
loc1=15
print(glb)
glb=8
return loc1*arg
res=func8(glb)
>>
Traceback (most recent call last):
File "<pyshell#178>", line 1, in <module>
res=func8(glb)
File "<pyshell#177>", line 3, in func8
print(glb)
UnboundLocalError: cannot access local variable 'glb' where it is not associated with a value
В данном случае выведется ошибка в силу того, что на момент обращения команды print к glb, данной переменной еще не существует.
Пример 3
glb=11
def func7(arg):
loc1=15
global glb
print(glb)
glb=8
return loc1*arg
res=func7(glb)
>> 11
glb #В этом случае значение переменной меняется, так как внутри функции обьявляется именно глобальная переменная glb.
>> 8
res #Однако в виде arg мы передали именно значение glb равное 11, поэтому как аргумент будет использоваться именно это значение, хоть сама переменная glb и была изменена.
>> 165
В данном случае наблюдаем изменение глобальной переменной в связи с объевлением переменной glb как глобальной. Однако результат функции будет рассчитан именно для первоначального значения переменной glb.
6.2 Выявление локализации объекта с помощью функций locals() и globals() из builtins
Данные функции возвращают словари, ключами в которых будут имена объектов, являющихся, соответственно, локальными или глобальными на уровне вызова этих функций.
globals().keys()
>> dict_keys(['__name__', '__doc__', '__package__', '__loader__', '__spec__', '__annotations__', '__builtins__', 'os', 'uspeh', 'sravnenie', 'n', 'm', 'logistfun', 'v', 'w', 'z', 'slozh', 'b1', 'b2', 'b3', 'b4', 'q', 'kor', 'kor2', 'kor3', 'kor4', 'k', 'sl1', 'sl2', 'sl3', 'sl4', 'mn1', 'mn2', 'mn3', 'mn4', 'inerz', 'sps', 'spsy', 'TT', 'yy', 'xx', 'pylab', 'spsm', 'fnkt', 'typ_fun', 'func', 'fun_arg', 'zz', 'b1234', 'qq', 'dic4', 'qqq', 'e1', 'dd2', 'qqqq', 'func4', 'func5', 'a', 'func3', 'sps1', 'func2', 'kort', 'anfun1', 'math', 'anfun2', 'anfun3', 'mm', 'alp', 'al', 'glb', 'func7', 'res', 'func8'])
locals().keys() >> dict_keys(['__name__', '__doc__', '__package__', '__loader__', '__spec__', '__annotations__', '__builtins__', 'os', 'uspeh', 'sravnenie', 'n', 'm', 'logistfun', 'v', 'w', 'z', 'slozh', 'b1', 'b2', 'b3', 'b4', 'q', 'kor', 'kor2', 'kor3', 'kor4', 'k', 'sl1', 'sl2', 'sl3', 'sl4', 'mn1', 'mn2', 'mn3', 'mn4', 'inerz', 'sps', 'spsy', 'TT', 'yy', 'xx', 'pylab', 'spsm', 'fnkt', 'typ_fun', 'func', 'fun_arg', 'zz', 'b1234', 'qq', 'dic4', 'qqq', 'e1', 'dd2', 'qqqq', 'func4', 'func5', 'a', 'func3', 'sps1', 'func2', 'kort', 'anfun1', 'math', 'anfun2', 'anfun3', 'mm', 'alp', 'al', 'glb', 'func7', 'res', 'func8'])
def func8(arg):
loc1=15
glb=8
print(globals().keys()) # глобальные объекты функции
print(locals().keys()) #локальные объекты функции
return loc1*arg
hh=func8(glb) >> dict_keys(['__name__', '__doc__', '__package__', '__loader__', '__spec__', '__annotations__', '__builtins__', 'os', 'uspeh', 'sravnenie', 'n', 'm', 'logistfun', 'v', 'w', 'z', 'slozh', 'b1', 'b2', 'b3', 'b4', 'q', 'kor', 'kor2', 'kor3', 'kor4', 'k', 'sl1', 'sl2', 'sl3', 'sl4', 'mn1', 'mn2', 'mn3', 'mn4', 'inerz', 'sps', 'spsy', 'TT', 'yy', 'xx', 'pylab', 'spsm', 'fnkt', 'typ_fun', 'func', 'fun_arg', 'zz', 'b1234', 'qq', 'dic4', 'qqq', 'e1', 'dd2', 'qqqq', 'func4', 'func5', 'a', 'func3', 'sps1', 'func2', 'kort', 'anfun1', 'math', 'anfun2', 'anfun3', 'mm', 'alp', 'al', 'glb', 'func7', 'res', 'func8'])
>> dict_keys(['arg', 'loc1', 'glb'])
'glb' in globals().keys()
True
В данном случае глобальные обьекты не изменятся, однако локальные объекты будут принадлежать переменной hh
6.3 Локализация объектов при использовании вложенных функций
def func9(arg2,arg3):
def func9_1(arg1):
loc1=15
glb1=8
print('glob_func9_1:',globals().keys())
print('locl_func9_1:',locals().keys())
return loc1*arg1
loc1=5
glb=func9_1(loc1)
print('loc_func9:',locals().keys())
print('glob_func9:',globals().keys())
return arg2+arg3*glb
kk=func9(10,1)
>> glob_func9_1: dict_keys(['__name__', '__doc__', '__package__', '__loader__', '__spec__', '__annotations__', '__builtins__', 'os', 'uspeh', 'sravnenie', 'n', 'm', 'logistfun', 'v', 'w', 'z', 'slozh', 'b1', 'b2', 'b3', 'b4', 'q', 'kor', 'kor2', 'kor3', 'kor4', 'k', 'sl1', 'sl2', 'sl3', 'sl4', 'mn1', 'mn2', 'mn3', 'mn4', 'inerz', 'sps', 'spsy', 'TT', 'yy', 'xx', 'pylab', 'spsm', 'fnkt', 'typ_fun', 'func', 'fun_arg', 'zz', 'b1234', 'qq', 'dic4', 'qqq', 'e1', 'dd2', 'qqqq', 'func4', 'func5', 'a', 'func3', 'sps1', 'func2', 'kort', 'anfun1', 'math', 'anfun2', 'anfun3', 'mm', 'alp', 'al', 'glb', 'func7', 'res', 'func8', 'hh', 'func9'])
>> locl_func9_1: dict_keys(['arg1', 'loc1', 'glb1'])
>> loc_func9: dict_keys(['arg2', 'arg3', 'func9_1', 'loc1', 'glb'])
>> glob_func9: dict_keys(['__name__', '__doc__', '__package__', '__loader__', '__spec__', '__annotations__', '__builtins__', 'os', 'uspeh', 'sravnenie', 'n', 'm', 'logistfun', 'v', 'w', 'z', 'slozh', 'b1', 'b2', 'b3', 'b4', 'q', 'kor', 'kor2', 'kor3', 'kor4', 'k', 'sl1', 'sl2', 'sl3', 'sl4', 'mn1', 'mn2', 'mn3', 'mn4', 'inerz', 'sps', 'spsy', 'TT', 'yy', 'xx', 'pylab', 'spsm', 'fnkt', 'typ_fun', 'func', 'fun_arg', 'zz', 'b1234', 'qq', 'dic4', 'qqq', 'e1', 'dd2', 'qqqq', 'func4', 'func5', 'a', 'func3', 'sps1', 'func2', 'kort', 'anfun1', 'math', 'anfun2', 'anfun3', 'mm', 'alp', 'al', 'glb', 'func7', 'res', 'func8', 'hh', 'func9'])
Нетрудно заметить, что при использовании вложенных функций , информация содержащаяся в каждой из таких функций будет недоступна для функций находящихся на уровнях выше.
6.4 Изучение моделирования системы управления
Моделирование САУ
znach=input('k1,T,k2,Xm,A,F,N=').split(',')
k1,T,k2,Xm,A,F,N=7,5,2,9,2,0.5,100
k1=float(znach[0])
T=float(znach[1])
k2 = float(znach[2])
Xm=float(znach[3])
A=float(znach[4])
F=float(znach[5])
N=int(znach[6])
import math
vhod=[]
for i in range(N):
vhod.append(A*math.sin((2*i*math.pi)/F))
vhod
>> [0.0, -9.797174393178826e-16, -1.959434878635765e-15, -2.9391523179536475e-15, -3.91886975727153e-15, -4.898587196589413e-15, -5.878304635907295e-15, -6.858022075225178e-15, -7.83773951454306e-15, -8.817456953860943e-15, -9.797174393178826e-15, -3.919860126290071e-14, -1.175660927181459e-14, 1.5685382719271533e-14, -1.3716044150450356e-14, -4.3117471020172244e-14, -1.567547902908612e-14, 1.1766512962000004e-14, -1.7634913907721887e-14, -4.7036340777443775e-14, -1.9594348786357652e-14, 7.847643204728474e-15, -7.839720252580143e-14, -5.0955210534715306e-14, -2.351321854362918e-14, 3.928773447456944e-15, 3.1370765438543066e-14, -5.487408029198684e-14, -2.743208830090071e-14, 9.903690185413723e-18, -8.623494204034449e-14, -5.879295004925836e-14, -3.135095805817224e-14, -3.908966067086117e-15, 2.3533025924000007e-14, -6.27118198065299e-14, -3.5269827815443773e-14, -7.827835824357647e-15, -9.407268155488755e-14, -6.663068956380142e-14, -3.9188697572715304e-14, -1.254335433032452e-13, 1.5695286409456948e-14, -7.054955932107296e-14, -1.5679440505160285e-13, -1.5665575338900706e-14, -1.0191042106943061e-13, 3.9218408643271543e-14, -4.702643708725836e-14, -1.3327128281778828e-13, 7.857546894913888e-15, -7.838729883561601e-14, 6.274153087708613e-14, -2.3503314853443768e-14, -1.0974816058397367e-13, 3.138066912872848e-14, -5.486417660180142e-14, -1.4110902233233133e-13, 1.9807380370827447e-17, -8.622503835015907e-14, -1.7246988408068898e-13, -3.134105436798683e-14, -1.1758590009851672e-13, 2.3542929614185422e-14, -6.270191611634448e-14, -1.4894676184687438e-13, -7.817932134172233e-15, -9.406277786470214e-14, 4.7066051848000014e-14, -3.917879388252989e-14, -1.254236396130598e-13, 1.570519009964236e-14, -7.053965563088755e-14, -1.5678450136141745e-13, -1.5655671648715294e-14, -1.019005173792452e-13, -1.881453631097751e-13, -4.701653339707295e-14, -1.3326137912760285e-13, 7.867450585099301e-15, -7.837739514543061e-14, -1.646222408759605e-13, -2.508670866064904e-13, 1.1763541854944381e-13, 3.1390572818913897e-14, -5.485427291161601e-14, -1.4109911864214592e-13, -2.2734396437267583e-13, -3.135888101032057e-13, 5.491369505272849e-14, -3.133115067780141e-14, -1.1757599640833132e-13, -2.0382084213886122e-13, -2.900656878693911e-13, 7.843681728654309e-14, -7.80802844398682e-15, -9.405287417451672e-14, -1.8029771990504662e-13, -2.6654256563557655e-13, 1.0195993952035768e-13]
def realdvig(xtt,kk1,TT,yti1,ytin1):
#Модель реального двигателя
yp=kk1*xtt #усилитель
yti1=yp+yti1 #Интегратор
ytin1=(yti1+TT*ytin1)/(TT+1)
return [yti1,ytin1]
def tahogen(xtt,kk2,yti2):
#Модель тахогенератора
yp=kk2*xtt #усилитель
yti2=yp+yti2 #интегратор
return yti2
def nechus(xtt,gran):
#зона нечувствительности
if xtt<gran and xtt>(-gran):
ytt=0
elif xtt>=gran:
ytt=xtt-gran
elif xtt<=(-gran):
ytt=xtt+gran
return ytt
yi1=0;yin1=0;yi2=0
vyhod=[]
for xt in vhod:
xt1=xt-yi2 #отрицательная обратная связь
[yi1,yin1]=realdvig(xt1,k1,T,yi1,yin1)
yi2=tahogen(yin1,k2,yi2)
yt=nechus(yin1,Xm)
vyhod.append(yt)
print('y=',vyhod)
y= [0, 0, 0, 0, 0, 0, 0, 0, 0, 0, 0, 0, 0, 0, 0, 0, 0, 0, 0, 0, 0, 0, 0, 0, 0, 0, 0, 0, 0, 0, 0, 0, 0, 0, 0, 0, 0, 0, 0, 0, 0, 0, 0, 0, 0, 0, 0, 0, 0, 0, 0, 0, 0, 0, 0, 0, 0, 0, 0, 0, 0, 0, 0, 0, 0, 0, 0, 0, 0, 0, 0, 0, 0, 0, 0, 0, 0, 0, 0, 7.327992097271526, -10.579864814161954, -37.13542021354209, 33.751922812053664, 119.08719463033788, -79.40771369492599, -341.1431068516527, 158.42167861925762, 934.7526961682643, -257.3673839435987, -2501.3394829044555, 232.60386253758892, 6584.067732394343, 551.3073303432211, -17091.023735765313, -4540.941638469293, 43783.01525142554, 19770.165548493114, -110671.74259494596, -71582.46671726667, 275826.55151830014]
7 Завершение работы в IDLE
Был завершен сеанс в среде IDLE.