Вы не можете выбрать более 25 тем Темы должны начинаться с буквы или цифры, могут содержать дефисы(-) и должны содержать не более 35 символов.

27 KiB

Отчет по теме 7

Криви Анстасия, А-02-23

Создание пользовательских функций

1. Запуск интерактивной оболочки IDLE

2. Создание пользовательской функции

Пользовательская функция – это совокупность инструкций, которая выполняется при обращении к функции из любого места программы. Как и при использовании других языков программирования, в виде функции оформляются инструкции, которые могут многократно потребоваться при выполнении данной программы или могут быть использованы в других программах.

Аргументы функции – это ссылки на объекты-источники данных, которые используются при её выполнении.

Возвращаемые данные – это результаты вычисления функции, передаваемые в ту часть программы, из которой была вызвана функция. Функция является объектом класса function.

-Создание функции предполагает выполнение трех операций:

  • формирование функции;
  • ее сохранение;
  • использование.

В общем виде функция в языке Python представляется так:
def <Имя функции>([<Список аргументов >]):
<отступы> """<Комментарий по назначению функции>"""
<отступы> <Блок инструкций – тело функции>
<отступы> return <Значение или вычисляемое выражение>

  • Именование функций должно производиться по тем же правилам задания
  • совокупность латинских букв, цифр, знаков подчеркивания.

Имя должно начинаться с буквы или знака подчеркивания и не должно совпадать с зарезервированными идентификаторами или ключевыми словами, а также не должно содержать пробелов. Желательно использовать мнемонические имена, отражающие назначение функции. Функция считается оконченной, если в очередной строке нет отступов или их число меньше, чем в отступах в функции. Если при выполнении функции будет выполнена инструкция return, то выполнение функции прекращается с возвратом значения, следующего за этой инструкцией. Однако наличие этой инструкции в функции является необязательным.

2.1. Функция без аргументов.

Функции могут быть без аргументов:

def uspeh():
	"""Подтверждение успеха операции""" 	#описание работы функции
	print('Выполнено успешно!')   
uspeh()
Выполнено успешно!

type(uspeh) 	#определение класса объекта, пользовательской функции
<class 'function'>

Появление имени функции в пространстве имён и вызов инструкции help.

dir()
['__annotations__', '__builtins__', '__doc__', '__loader__', '__name__', '__package__', '__spec__', 'uspeh']

help(uspeh)
Help on function uspeh in module __main__:

uspeh()
    Подтверждение успеха операции

Исходя из вывода после функции help, ясно что комментарий в начале функции выступает в качестве описания её работы. Данная справочная информация о функции должна быть составлена так, чтобы было возможно понять как работать с функцией.

2.2. Функция с аргументами.

Пример функции и её применение.

def sravnenie(a,b):
	"""Сравнение a и b"""
	if a>b:
		print(a,' больше ',b)
	elif a<b:
		print(a, ' меньше ',b)
	else:
		print(a, ' равно ',b)


n,m=16,5;sravnenie(n,m)
16  больше  5

Данную функцию можно применять для аргументов - символьным строками. Каждый символ имеет свой ASCII-код, и при выполнении этой функции сравниваются коды составляющих их символов, где "А" имеет код 65, "а" - 97 и тд.

sravnenie('A','a')
A  меньше  a
sravnenie('A','A')
A  равно  A
sravnenie('As','A')
As  больше  A
sravnenie('Aa','A')
Aa  больше  A
sravnenie('A','a')
A  меньше  a
sravnenie('Aa','a')
Aa  меньше  a
sravnenie('=','<')
=  больше  <

2.3. Пример функции, содержащей return, возвращающая значение.

def logistfun(b,a):
	"""Вычисление логистической функции"""
	import math
	return a/(1+math.exp(-b))

v,w=1,0.7; z=logistfun(w,v); z
0.6681877721681662

logistfun(w,v) 		#без присваения
0.6681877721681662

2.4. Сложение для разных типов аргументов.

def slozh(a1,a2,a3,a4):
	""" Сложение значений четырех аргументов"""
	return a1+a2+a3+a4

slozh(1,2,3,4)   # Сложение чисел
10
slozh('1','2','3','4')  # Сложение строк
'1234'
b1=[1,2];b2=[-1,-2];b3=[0,2];b4=[-1,-1]
q=slozh(b1,b2,b3,b4); q  #Сложение списков
[1, 2, -1, -2, 0, 2, -1, -1]

Данная функция может работать и с кортежами, но вот при работе со словарями и множествами уже получается ошибка:

slozh((1, -1), (-3, 2), (1, -1), (1, 3))	#Сложение кортежей
(1, -1, -3, 2, 1, -1, 1, 3) 

slozh({"A" : 41, "B" : 542}, {"A" : 354, "D" : 4}, {"D" : 11, "A" : 546}, {"W" : 7, "G" : 809})		#Сложение словарей
Traceback (most recent call last):
  File "<pyshell#27>", line 1, in <module>
    slozh({"A" : 41, "B" : 542}, {"A" : 354, "D" : 4}, {"D" : 11, "A" : 546}, {"W" : 7, "G" : 809})
  File "<pyshell#25>", line 3, in slozh
    return a1+a2+a3+a4
TypeError: unsupported operand type(s) for +: 'dict' and 'dict'


slozh({1, 2}, {3, 4}, {5, 6}, {7, 8}) # Сложение множеств
Traceback (most recent call last):
  File "<pyshell#28>", line 1, in <module>
    slozh({1, 2}, {3, 4}, {5, 6}, {7, 8})
  File "<pyshell#25>", line 3, in slozh
    return a1+a2+a3+a4
TypeError: unsupported operand type(s) for +: 'set' and 'set'

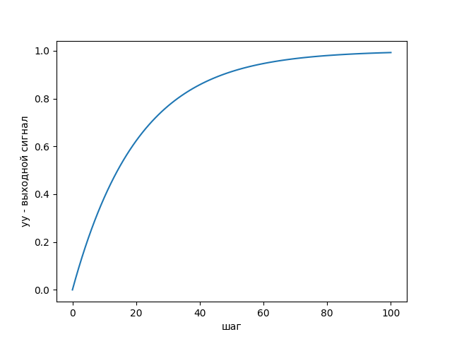
2.5. Функция, реализующая модель некоторого устройства.

На вход этой функции в текущий момент поступает сигнал х, на выходе получается сигнал y.

Функция реализует модель устройства, преобразующего вид входного сигнала.

def inerz(x,T,ypred):
	""" Модель устройства с памятью:
x- текущее значение вх.сигнала,
	T -постоянная времени,
	ypred - предыдущее значение выхода устройства"""
	y=(x+T*ypred)/(T+1)
	return y

    
sps=[0]+[1]*100
spsy=[]
TT=20
yy=0
for xx in sps:
    yy=inerz(xx,TT,yy)
    spsy.append(yy)

    
yy
0.9923955100021263

Построение графика зависимости выходной величины от шага.

pylab.plot(spsy)
[<matplotlib.lines.Line2D object at 0x000001ECA0F90CD0>]
pylab.xlabel('шаг')
Text(0.5, 0, 'шаг')
pylab.ylabel('yy - выходной сигнал')
Text(0, 0.5, 'yy - выходной сигнал')
pylab.show()

График работы устройства

3. Функции как объекты.

3.1. Атрибуты объекта-функции.

dir(inerz)
['__annotations__', '__builtins__', '__call__', '__class__', '__closure__', '__code__', '__defaults__', '__delattr__', '__dict__', '__dir__', '__doc__', '__eq__', '__format__', '__ge__', '__get__', '__getattribute__', '__getstate__', '__globals__', '__gt__', '__hash__', '__init__', '__init_subclass__', '__kwdefaults__', '__le__', '__lt__', '__module__', '__name__', '__ne__', '__new__', '__qualname__', '__reduce__', '__reduce_ex__', '__repr__', '__setattr__', '__sizeof__', '__str__', '__subclasshook__', '__type_params__']
inerz.__doc__ # Использование атрибута объекта-функции
'Модель устройства с памятью:\n    x - текущее значение вх. сигнала,\n    T - постоянная времени,\n    ypred - предыдущее значение выхода устройства'

help(inerz)
Help on function inerz in module __main__:

inerz(x, T, ypred)
    Модель устройства с памятью:
    x- текущее значение вх.сигнала,
            T -постоянная времени,
            ypred - предыдущее значение выхода устройства

3.2. Ссылка на объект-функцию.

Ссылку на объект-функцию можно присваивать переменным, а затем обращаться к ним как к самой функции:

fnkt = sravnenie
v = 16
fnkt(v, 23)
16 меньше 23

3.3. Альтернативное определение функций.

typ_fun=8
if typ_fun==1:
	def func():
		print('Функция 1')
else:
	def func():
		print('Функция 2')

func()
Функция 2

Определение функции выполняется во время выполнения кода. Так как условие if ложно, интерпретатор доходит только до блока else, и функция переопределяется именно в этой ветке. Исходное определение функции, если бы оно было в блоке if, игнорируется.

4. Аргументы функции.

4.1. Использование фунции в качестве аргумента.

В качестве аргумента функции может выступать и другая функция:

  def fun_arg(fff,a,b,c):
	"""fff-имя функции, используемой 
	в качестве аргумента функции fun_arg"""
	return a+fff(c,b)

zz = fun_arg(logistfun, -3, 1, 0.7)
zz
-2.3318122278318336

4.2. Обязательные и необязательные аргументы.

Аргументы функции могут иметь некоторое значение, заданное по умолчанию:

def logistfun(a,b=1):   #Аргумент b – необязательный; значение по умолчанию=1
	"""Вычисление логистической функции"""
	import math
	return b/(1+math.exp(-a))

logistfun(0.7)     #Вычисление со значением b по умолчанию
0.6681877721681662
logistfun(0.7,2)  #Вычисление с заданным значением b
1.3363755443363323

4.3. Расположение аргументов функции.

К функции можно обращаться с произвольным расположением аргументов, при этом необходимо указать их имена:

logistfun(b = 0.5, a = 0.8) 	#Ссылки на аргументы поменялись местами
0.34498724056380625

logistfun(0.8, 0.5)
0.34498724056380625

4.4. Аргументы функции, содержащиеся в списке или кортеже.

Аргументы функции могут содержаться в списке или кортеже, в таком случае при их передаче в функцию необходима распаковка с помощью оператора " * ".

b1234 = [b1, b2, b3, b4]	#Список списков из п.2.4
qq=slozh(*b1234); qq 	#Перед ссылкой на список или кортеж надо ставить звездочку
    [1, 2, -1, -2, 0, 2, -1, -1]
slozh(b1, b2, b3, b4)		#аналогично
    [1, 2, -1, -2, 0, 2, -1, -1]

4.5. Аргументы функции, содержащиеся в словаре.

Имена ключей словаря с аргументами не должны совпадать с именами остальных переданных аргументов, иначе произойдет ошибка.

dic4 = {"a1" : 1, "a2" : 2, "a3" : 3, "a4" : 4}
slozh(**dic4)    #Перед ссылкой на словарь надо ставить две звездочки   
10

4.6. Смешанные ссылки.

Данные способы передачи аргументов в функцию можно комбинировать:

e1=(-1,6);dd2={'a3':3,'a4':9}
qqqq=slozh(*e1,**dd2); qqqq
12

4.7. Переменное число аргументов у функции.

def func4(*kort7):
	"""Произвольное число аргументов в составе кортежа"""
	smm=0
	for elt in kort7:
		smm+=elt
	return smm

func4(-1,2)  #Обращение к функции с 2 аргументами
1
func4(-1,2,0,3,6)  #Обращение к функции с 5 аргументами
10

4.8. Комбинация аргументов.

Данные способы передачи аргументов также можно комбинировать:

def func4(a,b=7,*kort7): #Аргументы: a-позиционный, b- по умолчанию + кортеж
	"""Кортеж - сборка аргументов - должен быть последним!"""
	smm=0
	for elt in kort7:
		smm+=elt
	return a*smm+b

func4(-1,2,0,3,6)
-7

Пример реализации аналогичной функции для произвольного количества аргументов, переданного в виде словаря:

def func4(a,b=7,*kort7): #Аргументы: a-позиционный, b- по умолчанию + кортеж
	"""Кортеж - сборка аргументов - должен быть последним!"""
	smm=0
	for elt in kort7:
		smm+=elt
	return a*smm+b
func4(-1, 2, **{"a1" : 0, "a2" : 3, "a3" : 6})
-7

4.9. Изменение значений объектов с помощью функций.

С помощью функций можно изменять значения переменных - объектов изменяемого типа:

a=90    # Числовой объект – не изменяемый тип
def func3(b):
	b=5*b+67

func3(a)
a # Числовой объект является неизменяемым
90


sps1 = [1, 2, 3, 4]
def func2(sps):
	sps[1] = 99 
func2(sps1)
sps1 # Список - изменяемый объект
[1, 99, 3, 4]


kort = (1, 2, 3, 4)
func2(kort) # Кортеж также является неизменяемым
    Traceback (most recent call last):
      File "<pyshell#55>", line 1, in <module>
        func2(kort)
      File "<pyshell#51>", line 2, in func2
        sps[1] = 99
    TypeError: 'tuple' object does not support item assignment

5. Специальные типы пользовательских функций.

5.1. Анонимные функции.

Это лямбда-функция - это функции без имени, определяемые по следующей схеме:
lambda [<Список аргументов >]: <Возвращаемое значение или выражение>
Анонимная функция возвращает ссылку на объект-функцию, которую можно присвоить другому объекту.

anfun1 = lambda: 1.5 + math.log10(12.23)  #Анонимная функция без аргументов
anfun1()
2.5874264570362855

anfun2 = lambda a, b: a + math.log10(b)	 #Анонимная функция с 2 аргументами
anfun2(17, 234)
19.369215857410143

anfun3 = lambda a, b = 234: a + math.log10(b)	#Функция с необязательным вторым аргументом
anfun3(100)
102.36921585741014

5.2. Функции-генераторы.

Это функции, использующиеся в итерационных процессах, позволяющие на каждой из итераций получать значение с помощью инструкции yield, приостанавливающей выполнение функции.

def func5(diap,shag):
	""" Итератор, возвращающий значения
	из диапазона от 1 до diap с шагом shag"""
	for j in range(1,diap+1,shag):
		yield j
		
for mm in func5(7,3):
	print(mm) 
1
4
7

При каждом обращении к функции будет генерироваться только одно очередное значение.

При работе с такими функциями часто используют метод next, активирующий очередную итерацию выполнения функции:

alp = func5(7, 3)
print(alp.__next__())
1
print(alp.__next__())
4
print(alp.__next__())
7
print(alp.__next__()) # При отсутствии следующих итераций будет ошибка
    Traceback (most recent call last):
      File "<pyshell#78>", line 1, in <module>
        print(alp.__next__())
    StopIteration

6. Локализация объектов.

По отношению к функции все объекты подразделяются на локальные и глобальные. Локальными являются объекты, которые создаются в функциях присваиванием им некоторых значений. Они записываются в пространство имен, создаваемое в функции. Глобальные – это те объекты, значения которых заданы вне функции. Они определены в пространствах имен вне функции.

6.1. Примеры на локализацию объектов в функциях.

Локальный и глобальный объекты могут иметь одинаковое имя:

glb=10
def func7(arg):
	loc1=15
	glb=8
	return loc1*arg

res=func7(glb); res
150
glb # Значение не изменилось, т.к. операции проводились над локальной переменной
10

При использовании локального объекта до его определения будет ошибка:

def func8(arg):
     loc1 = 15
     print(glb)
     glb = 8
     return loc1 * arg
 
func8(glb)
    Traceback (most recent call last):
       File "<pyshell#97>", line 1, in <module>
         func8(glb)
       File "<pyshell#96>", line 3, in func8
         print(glb)
     UnboundLocalError: cannot access local variable 'glb' where it is not associated with a value

Локализацию объекта можно переопределить с помощью дескриптора global:

glb = 11
def func7(arg):
     loc1 = 15
     global glb
     print(glb)
     glb = 8
     return loc1 * arg 
func7(glb)
11
165
glb # Значение изменилось
8

6.2. Выявление локализации объекта с помощью функций locals() и globals() из builtins.

Эти функции возвращают словари, ключами в которых будут имена объектов, являющихся, соответственно, локальными или глобальными на уровне вызова этих функций.

globals().keys()
dict_keys(['__name__', '__doc__', '__package__', '__loader__', '__spec__', '__annotations__', '__builtins__', 'func4', 'a', 'func3', 'sps1', 'func2', 'kort', 'anfun1', 'math', 'anfun2', 'anfun3', 'func5', 'mm', 'alp', 'glb', 'func7', 'func8'])

locals().keys()
dict_keys(['__name__', '__doc__', '__package__', '__loader__', '__spec__', '__annotations__', '__builtins__', 'func4', 'a', 'func3', 'sps1', 'func2', 'kort', 'anfun1', 'math', 'anfun2', 'anfun3', 'func5', 'mm', 'alp', 'glb', 'func7', 'func8'])

globals().keys() и locals().keys() возвращают одинаковые перечни, поскольку ссылаются на один и тот же словарь пространства имен.

Пример просмотра локальных и глобальных объектов изнутри функциии:

glb=10
def func8(arg):
	loc1=15
	glb=8
	print(globals().keys())  #Перечень глобальных объектов «изнутри» функции
	print(locals().keys())  #Перечень локальных объектов «изнутри» функции
	return loc1*arg

func8(glb)
dict_keys(['__name__', '__doc__', '__package__', '__loader__', '__spec__', '__annotations__', '__builtins__', 'func4', 'a', 'func3', 'sps1', 'func2', 'kort', 'anfun1', 'math', 'anfun2', 'anfun3', 'func5', 'mm', 'alp', 'glb', 'func7', 'func8'])
dict_keys(['arg', 'loc1', 'glb'])
150

"glb" in globals().keys()	#проверка наличия объекта в перечне глобальных
True

6.3. Локализация объектов во вложенных функциях.

Локальные переменные будут различаться на разных уровнях вложенных функций:

def func9(arg2,arg3):
	def func9_1(arg1):
		loc1=15
		glb1=8
		print('glob_func9_1:',globals().keys())
		print('locl_func9_1:',locals().keys())
		return loc1*arg1
	loc1=5
	glb=func9_1(loc1) 	#вызов вложенной функции func9_1. glb=15*5=75
	print('loc_func9:',locals().keys())
	print('glob_func9:',globals().keys())
	return arg2+arg3*glb
 
kk=func9(10, 1);kk

glob_func9_1: dict_keys(['__name__', '__doc__', '__package__', '__loader__', '__spec__', '__annotations__', '__builtins__', 'func4', 'a', 'func3', 'sps1', 'func2', 'kort', 'anfun1', 'math', 'anfun2', 'anfun3', 'func5', 'mm', 'alp', 'glb', 'func7', 'func8', 'func9']) 	#перечень глобальных объектов
locl_func9_1: dict_keys(['arg1', 'loc1', 'glb1'])	#перечень локальных объектов в функции func9_1
loc_func9: dict_keys(['arg2', 'arg3', 'func9_1', 'loc1', 'glb'])	#перечень локальных объектов в функции func9
glob_func9: dict_keys(['__name__', '__doc__', '__package__', '__loader__', '__spec__', '__annotations__', '__builtins__', 'uspeh', 'sravnenie', 'n', 'm', 'logistfun', 'v', 'w', 'slozh', 'inerz', 'sps', 'spsy', 'TT', 'yy', 'xx', 'pylab', 'fun_arg', 'zz', 'func8', 'glb', 'func9'])	#перечень глобальных объектов (не изменился)
85

6.4. Моделирование системы

Моделирование системы, состоящей из последовательного соединения реального двигателя, охваченного отрицательной обратной связью с тахогенератором в ней, и нелинейного звена типа "зона нечувствительности", при подаче на нее синусоидального входного сигнала.

znach = input("k1, T, k2, Xm, A, F, N = ").split(",")	#запрос параметров задачи
k1, T, k2, Xm, A, F, N = 7, 4, 2, 5, 2, 0.01, 100	#ввод значений

Распаковка введенного списка по значениям-парметрам задачи

k1 = float(znach[0])
T = float(znach[1])
k2 = float(znach[2])
Xm = float(znach[3])
A = float(znach[4])
F = float(znach[5])
N = int(znach[6])

Реализация входного сигнала

import math
vhod=[]
 for i in range(N):
		vhod.append(A*math.sin((2*i*math.pi)/F))

vhod
[0.0, 7.857546894913888e-15, 1.5715093789827776e-14, -2.038010347584904e-13, 3.143018757965555e-14, -6.428332918551267e-13, -4.076020695169808e-13, -1.081865548951763e-12, ..., -7.666359036382766e-12, -6.521633112271693e-12, -5.376907188160619e-12, -1.8784096492416397e-11, -3.0874553399384703e-12]

Создание функций, реализующих компоненты системы

def realdvig(xtt,kk1,TT,yti1,ytin1):
		#Модель реального двигателя
		yp=kk1*xtt  #усилитель
		yti1=yp+yti1  #Интегратор
		ytin1=(yti1+TT*ytin1)/(TT+1)
            return [yti1,ytin1]

def tahogen(xtt,kk2,yti2):
		#Модель тахогенератора
		yp=kk2*xtt   #усилитель
		yti2=yp+yti2 #интегратор
		return yti2

def nechus(xtt,gran):
	#зона нечувствит
	if xtt<gran and xtt>(-gran):
		ytt=0
	elif xtt>=gran:
		ytt=xtt-gran
	elif xtt<=(-gran):
		ytt=xtt+gran
	return ytt

Соединение компонент в соответствии с заданием и получение выходного сигнала:

yi1=0;yin1=0;yi2=0
vyhod=[]
for xt in vhod:
		xt1=xt-yi2   #отрицательная обратная связь
		[yi1,yin1]=realdvig(xt1,k1,T,yi1,yin1)
		yi2=tahogen(yin1,k2,yi2)
		yt=nechus(yin1,Xm)
		vyhod.append(yt)

print('y=',vyhod)
y = [0, 0, 0, 0, 0, 0, 0, 0, 0, 0, 0, 0, 0, 0, 0, 0, 0, 0, 0, 0, 0, 0, 0, 0, 0, 0, 0, 0, 0, 0, 0, 0, 0, 0, 0, 0, 0, 0, 0, 0, 0, 0, 0, 0, 0, 0, 0, 0, 0, 0, 0, 0, 0, 0, 0, 0, 0, 0, 0, 0, 0, 0, 0, 0, 0, 2.0750309723388316, 0, -12.800524758874488, 11.328734010636943, 37.9986846091337, -51.695128234754044, -93.73359277523646, 176.80628109766909, 206.3512386278131, -546.6832050741272, -399.06819555417735, 1598.4573240949626, 604.2307443815814, -4487.243599090263, -296.234076116122, 12162.217953139934, -2805.586281370296, -31870.75393905672, 17036.29869407474, 80623.4912164512, -69802.97975583967, -195996.03820751337, 245998.54033834403, 453751.31553486304, -796405.0354457049, -982958.5881199688, 2433666.144586724, 1918572.300755354, -7113910.846421458, -3041359.0662945407, 20031038.041300073, 2216408.8952286365, -54513798.16041583, 10262153.3054456, 143509014.33326405]

7. Завершение работы со средой.