Вы не можете выбрать более 25 тем Темы должны начинаться с буквы или цифры, могут содержать дефисы(-) и должны содержать не более 35 символов.

14 KiB

Отчет по теме 7

Корнеев Максим, А-03-23

2 Создание пользовательской функции.

2.1 Первый пример: функция – без аргументов.

>>> def uspeh():
... 	"""Подтверждение успеха операции"""
... 	print('Выполнено успешно!')
>>> uspeh()
Выполнено успешно!
>>> dir()
['__annotations__', '__builtins__', '__doc__', '__loader__', '__name__', '__package__', '__spec__', 'uspeh']
>>> help(uspeh)
Help on function uspeh in module __main__:
>>> uspeh()
    Подтверждение успеха операции

2.2 Пример функции с аргументами.

>>> def sravnenie(a,b):
... 	"""Сравнение a и b"""
... 	if a>b:
... 	    print(a,' больше ',b)
... 	elif a<b:
... 		print(a, ' меньше ',b)
... 	else:
... 		print(a, ' равно ',b)
>>> n,m=16,5;sravnenie(n,m)
16  больше  5
>>> n,m='a','5';sravnenie(n,m)
a  больше  5

2.3 Пример функции, содержащей return.

>>> def logistfun(b,a):
... 	"""Вычисление логистической функции"""
... 	import math
... 	return a/(1+math.exp(-b))  
>>> v,w=1,0.7;z=logistfun(w,v)
>>> z
0.6681877721681662

2.4 Сложение для разных типов аргументов

>>> def slozh(a1,a2,a3,a4):
... 	""" Сложение значений четырех аргументов"""
... 	return a1+a2+a3+a4
>>> slozh(1,2,3,4)
10
>>> slozh('1','2','3','4')
'1234'
>>> b1=[1,2];b2=[-1,-2];b3=[0,2];b4=[-1,-1]
>>> q=slozh(b1,b2,b3,b4)
>>> q
[1, 2, -1, -2, 0, 2, -1, -1]
>>> b1=(1,2);b2=(-1,-2);b3=(0,2);b4=(-1,-1)
>>> q=slozh(b1,b2,b3,b4)
>>> q
(1, 2, -1, -2, 0, 2, -1, -1)
>>> b1={1,2};b2={-1,-2};b3={0,2};b4={-1,-1}
>>> q=slozh(b1,b2,b3,b4)
Traceback (most recent call last):
  File "<pyshell#25>", line 1, in <module>
    q=slozh(b1,b2,b3,b4)
  File "<pyshell#15>", line 3, in slozh
    return a1+a2+a3+a4
TypeError: unsupported operand type(s) for +: 'set' and 'set'
>>> b1={'a':1,'b':2};b2={'a':-1,'b':-2};b3={'a':0,'b':2};b4={'a':-1,'b':-1}
>>> q=slozh(b1,b2,b3,b4)
Traceback (most recent call last):
  File "<pyshell#29>", line 1, in <module>
    q=slozh(b1,b2,b3,b4)
  File "<pyshell#15>", line 3, in slozh
    return a1+a2+a3+a4
TypeError: unsupported operand type(s) for +: 'dict' and 'dict'

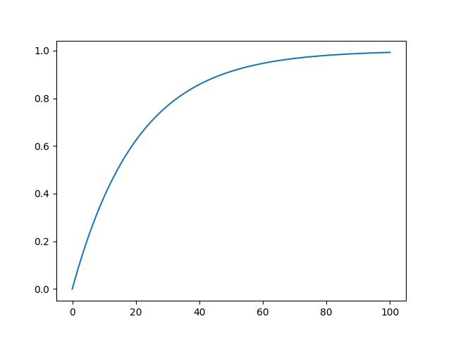
2.4 Функция, реализующая модель некоторого устройства, на вход которого в текущий момент поступает сигнал х, на выходе получается сигнал y:

>>> def inerz(x,T,ypred):
... 	""" Модель устройства с памятью:
... x- текущее значение вх.сигнала,
... 	T -постоянная времени,
... 	ypred - предыдущее значение выхода устройства"""
... 	y=(x+T*ypred)/(T+1)
... 	return y
>>> sps=[0]+[1]*100
>>> spsy=[]
>>> TT=20
>>> yy=0
>>> for xx in sps:
>>> 	yy=inerz(xx,TT,yy)
>>> 	spsy.append(yy)
>>> arr = [i for i in range(101)]
>>> plt.plot(arr, spsy)
[<matplotlib.lines.Line2D object at 0x12016c550>]
>>> plt.show()

график

3 Функции как объекты.

3.1 Получение списка атрибутов объекта-функции.

>>> dir(inerz)
['__annotations__', '__builtins__', '__call__', '__class__', '__closure__', '__code__', '__defaults__', '__delattr__', '__dict__', '__dir__', '__doc__', '__eq__', '__format__', '__ge__', '__get__', '__getattribute__', '__getstate__', '__globals__', '__gt__', '__hash__', '__init__', '__init_subclass__', '__kwdefaults__', '__le__', '__lt__', '__module__', '__name__', '__ne__', '__new__', '__qualname__', '__reduce__', '__reduce_ex__', '__repr__', '__setattr__', '__sizeof__', '__str__', '__subclasshook__', '__type_params__']
>>> inerz.__doc__
'Модель устройства с памятью:\nx- текущее значение вх.сигнала,\n        T -постоянная времени,\n        ypred - предыдущее значение выхода устройства'
>>> help(inerz)
Help on function inerz in module __main__:

inerz(x, T, ypred)
    Модель устройства с памятью:
    x- текущее значение вх.сигнала,
            T -постоянная времени,
            ypred - предыдущее значение выхода устройства

3.2 Сохранение ссылки на объект-функцию в другой переменной.

>>> fnkt=sravnenie
>>> v=16
>>> fnkt(v,23)
16  меньше  23

3.3 Возможность альтернативного определения функции в программе.

>>> typ_fun=8
>>> if typ_fun==1:
... 	def func():
... 	    print('Функция 1')
>>> else:
... 	def func():
... 	    print('Функция 2')

>>> func()
Функция 2

4 Аргументы функции.

4.1 Изучите возможность использования функции в качестве аргумента другой функции

>>> def fun_arg(fff,a,b,c):
... 	"""fff-имя функции, используемой
... 	в качестве аргумента функции fun_arg"""
... 	return a+fff(c,b)    
>>> zz=fun_arg(logistfun,-3,1,0.7)
>>> zz
-2.3318122278318336

4.2 Обязательные и необязательные аргументы.

>>> def logistfun(a,b=1):   #Аргумент b – необязательный; значение по умолчанию=1
... 	"""Вычисление логистической функции"""
... 	import math
... 	return b/(1+math.exp(-a))
>>> logistfun(0.7)
0.6681877721681662
>>> logistfun(0.7,2)
1.3363755443363323
>>> logistfun(b=0.5,a=0.8)
0.34498724056380625

4.3 Пример со значениями аргументов функции, содержащимися в списке или кортеже.

>>> b1=[1,2];b2=[-1,-2];b3=[0,2];b4=[-1,-1]
>>> b1234=[b1,b2,b3,b4]
>>> qq=slozh(*b1234)
>>> qq
[1, 2, -1, -2, 0, 2, -1, -1]

4.4 Пример со значениями аргументов функции, содержащимися в словаре

>>> dic4={"a1":1,"a2":2,"a3":3,"a4":4}
>>> qqq=slozh(**dic4)
>>> qqq
10

4.5 Смешанные ссылки

>>> e1=(-1,6);dd2={'a3':3,'a4':9}
>>> qqqq=slozh(*e1,**dd2)

4.6 Переменное число аргументов у функции.

>>> def func4(*kort7):
... 	"""Произвольное число аргументов в составе кортежа"""
... 	smm=0
... 	for elt in kort7:
... 		smm+=elt
... 	return smm
>>> func4(-1,2)
1
>>> func4(-1,2,0,3,6)
10

4.7 Комбинация аргументов

>>> def func4(a,b=7,*kort7): #Аргументы: a-позиционный, b- по умолчанию + кортеж
... 	"""Кортеж - сборка аргументов - должен быть последним!"""
... 	smm=0
... 	for elt in kort7:
... 		smm+=elt
... 	return a*smm+b
>>> func4(-1,2,0,3,6)
-7

4.8 Изменение значений объектов, используемых в качестве аргументов функции.

>>> a=90
>>> def func3(b):
	    b=5*b+67
>>> func3(a)
>>> a
90
>>> sps1=[1,2,3,4]
>>> def func2(sps):
    	sps[1]=99	
>>> func2(sps1)
>>> print(sps1)
[1, 99, 3, 4]
>>> kort=(1,2,3,4)
>>> func2(kort)
Traceback (most recent call last):
  File "<pyshell#109>", line 1, in <module>
    func2(kort)
  File "<pyshell#105>", line 2, in func2
    sps[1]=99
TypeError: 'tuple' object does not support item assignment

5 Специальные типы пользовательских функций

5.1 Анонимные функции.

>>> anfun1=lambda: 1.5+math.log10(17.23)
>>> anfun1()
2.7362852774480286
>>> anfun2=lambda a,b : a+math.log10(b)
>>> anfun2(17,234)
19.369215857410143
>>> anfun3=lambda a,b=234: a+math.log10(b)
>>> anfun3(100)
102.36921585741014

5.2 Функции-генераторы.

>>> def func5(diap,shag):
	    """ Итератор, возвращающий значения
	    из диапазона от 1 до diap с шагом shag"""
	    for j in range(1,diap+1,shag):
		    yield j
>>> for mm in func5(7,3):
>>> 	print(mm)
1
4
7
>>> alp=func5(7,3)
>>> print(alp.__next__())
1
>>> print(alp.__next__())
4
>>> print(alp.__next__())
7
>>> print(alp.__next__())
Traceback (most recent call last):
  File "<pyshell#128>", line 1, in <module>
    print(alp.__next__())
StopIteration

6 Локализация объектов в функциях.

6.1 Примеры на локализацию объектов.

>>> glb=10
>>> def func7(arg):
    	loc1=15
    	glb=8
    	return loc1*arg
>>> res=func7(glb)
>>> def func8(arg):
    	loc1=15
    	print(glb)  
    	glb=8
    	return loc1*arg
>>> res=func8(glb)
Traceback (most recent call last):
  File "<pyshell#136>", line 1, in <module>
    res=func8(glb)
  File "<pyshell#135>", line 3, in func8
    print(glb)
UnboundLocalError: cannot access local variable 'glb' where it is not associated with a value
>>> glb=11
>>> def func7(arg):
    	loc1=15
    	global glb
    	print(glb)
    	glb=8
    	return loc1*arg 
>>> res=func7(glb)
11
>>> glb
8

6.2 Выявление локализации объекта с помощью функций locals() и globals() из builtins.

>>> globals().keys()
dict_keys(['__name__', '__doc__', '__package__', '__loader__', '__spec__', '__annotations__', '__builtins__', 'uspeh', 'sravnenie', 'n', 'm', 'logistfun', 'v', 'w', 'z', 'slozh', 'b1', 'b2', 'b3', 'b4', 'q', 'inerz', 'sps', 'spsy', 'TT', 'yy', 'xx', 'matplotlib', 'plt', 'arr', 'fnkt', 'typ_fun', 'func', 'fun_arg', 'zz', 'b1234', 'qq', 'dic4', 'qqq', 'e1', 'dd2', 'qqqq', 'func4', 'a', 'func3', 'sps1', 'func2', 'kort', 'anfun1', 'math', 'anfun2', 'anfun3', 'func5', 'mm', 'alp', 'glb', 'func7', 'res', 'func8'])
>>> locals().keys()
>>> dict_keys(['__name__', '__doc__', '__package__', '__loader__', '__spec__', '__annotations__', '__builtins__', 'uspeh', 'sravnenie', 'n', 'm', 'logistfun', 'v', 'w', 'z', 'slozh', 'b1', 'b2', 'b3', 'b4', 'q', 'inerz', 'sps', 'spsy', 'TT', 'yy', 'xx', 'matplotlib', 'plt', 'arr', 'fnkt', 'typ_fun', 'func', 'fun_arg', 'zz', 'b1234', 'qq', 'dic4', 'qqq', 'e1', 'dd2', 'qqqq', 'func4', 'a', 'func3', 'sps1', 'func2', 'kort', 'anfun1', 'math', 'anfun2', 'anfun3', 'func5', 'mm', 'alp', 'glb', 'func7', 'res', 'func8'])
>>> def func8(arg):
	    loc1=15
	    glb=8
	    print(globals().keys())  #Перечень глобальных объектов «изнутри» функции
	    print(locals().keys())  #Перечень локальных объектов «изнутри» функции
	    return loc1*arg
>>> hh=func8(glb)
dict_keys(['__name__', '__doc__', '__package__', '__loader__', '__spec__', '__annotations__', '__builtins__', 'func8', 'glb'])
dict_keys(['arg', 'loc1', 'glb'])
>>> 'glb' in globals().keys()
True

6.3 Локализация объектов при использовании вложенных функций.

>>> def func9(arg2,arg3):
>>> 	def func9_1(arg1):
    		loc1=15
          	glb1=8
       		print('glob_func9_1:',globals().keys())
    		print('locl_func9_1:',locals().keys())
    		return loc1*arg1
    loc1=5
	glb=func9_1(loc1)
	print('loc_func9:',locals().keys())
	print('glob_func9:',globals().keys())
	return arg2+arg3*glb
>>> kk=func9(10,1)
glob_func9_1: dict_keys(['__name__', '__doc__', '__package__', '__loader__', '__spec__', '__annotations__', '__builtins__', 'func8', 'glb', 'hh', 'func9'])
locl_func9_1: dict_keys(['arg1', 'loc1', 'glb1'])
loc_func9: dict_keys(['arg2', 'arg3', 'func9_1', 'loc1', 'glb'])
glob_func9: dict_keys(['__name__', '__doc__', '__package__', '__loader__', '__spec__', '__annotations__', '__builtins__', 'func8', 'glb', 'hh', 'func9'])

6.4 Большой пример

>>> znach=input('k1,T,k2,Xm,A,F,N=').split(',')
>>> k1,T,k2,Xm,A,F,N=2,20,5,0,3,31,10
>>> k1=float(znach[0])
>>> T=float(znach[1])
>>> k2=float(znach[2])
>>> Xm=float(znach[3])
>>> A=float(znach[4])
>>> F=float(znach[5])
>>> N=int(znach[6])
>>> for i in range(N):
        vhod.append(A*math.sin((2*i*math.pi)/F))
>>> vhod
[0.0, 0.6038955602659801, 1.1830675653399556, 1.713804645284377, 2.17437836168736, 2.5459327724842526, 2.813256396441241, 2.9654049729843344, 2.9961495215131584, 2.904231356598613]
>>> def realdvig(xtt,kk1,TT,yti1,ytin1):
        #Модель реального двигателя
        yp=kk1*xtt  #усилитель
        yti1=yp+yti1  #Интегратор
        ytin1=(yti1+TT*ytin1)/(TT+1)
        return [yti1,ytin1]

>>> def tahogen(xtt,kk2,yti2):
		#Модель тахогенератора
		yp=kk2*xtt   #усилитель
		yti2=yp+yti2 #интегратор
		return yti2
>>> def nechus(xtt,gran):
        #зона нечувствит
        if xtt<gran and xtt>(-gran):
            ytt=0
        elif xtt>=gran:
            ytt=xtt-gran
        elif xtt<=(-gran):
            ytt=xtt+gran
        return ytt

>>> yi1=0;yin1=0;yi2=0
>>> vyhod=[]
>>> for xt in vhod:
		xt1=xt-yi2   #отрицательная обратная связь
		[yi1,yin1]=realdvig(xt1,k1,T,yi1,yin1)
		yi2=tahogen(yin1,k2,yi2)
		yt=nechus(yin1,Xm)
		vyhod.append(yt)
>>> print('y=',vyhod)
y= [0.0, 0.0575138628824743, 0.19757451809698162, 0.37271445071909315, 0.44764431066344834, 0.24935818305562138, -0.3024162461562951, -1.0323481238173855, -1.4374313649904746, -0.8573979371237693]