форкнуто от main/python-labs
Вы не можете выбрать более 25 тем
Темы должны начинаться с буквы или цифры, могут содержать дефисы(-) и должны содержать не более 35 символов.
9.2 KiB
9.2 KiB
Тема 9 Создание пользовательских классов и объектов
Выполнил: Корнеев М.А.
1 Создание классов и их наследников
1.1 Создание автономного класса
>>> class Class1:
... def zad_zn(self, znach):
... self.data = znach
... def otobrazh(self):
... print(self.data)
>>> z1 = Class1()
>>> z2 = Class1()
>>> z1.zad_zn('экз.класса 1')
>>> z2.zad_zn(-632.453)
>>> z1.otobrazh()
экз.класса 1
>>> z2.otobrazh()
-632.453
>>> z1.data = 'Новое значение атрибута у экз. 1'
>>> z1.otobrazh()
Новое значение атрибута у экз. 1
1.2 Создание класса-наследника
>>> class Class2(Class1):
... def otobrazh(self):
... print('значение =', self.data)
...
>>> z3 = Class2()
>>> z3
<__main__.Class2 object at 0x000001BFF0556BA0>
>>> dir(z3)
['__class__', '__delattr__', '__dict__', '__dir__', '__doc__', '__eq__', '__firstlineno__', '__format__', '__ge__', '__getattribute__', '__getstate__', '__gt__', '__hash__', '__init__', '__init_subclass__', '__le__', '__lt__', '__module__', '__ne__', '__new__', '__reduce__', '__reduce_ex__', '__repr__', '__setattr__', '__sizeof__', '__static_attributes__', '__str__', '__subclasshook__', '__weakref__', 'otobrazh', 'zad_zn']
>>> z3.zad_zn('Совсем новое')
>>> z3.otobrazh()
значение = Совсем новое
>>> z1.otobrazh()
Новое значение атрибута у экз. 1
>>> del z1, z2, z3
2 Использование классов, содержащихся в модулях
Содержимое файла Mod3.py
>>> class Class1:
... def zad_zn(self,znach):
... self.data=znach
... def otobrazh(self):
... print(self.data)
>>> class Class2(Class1):
... def otobrazh(self):
... print('значение=',self.data)
>>> def otobrazh(objekt):
... print('значение объекта=',objekt)
>>> from Mod3 import Class1
>>> z4=Class1()
>>> z4.otobrazh()
Traceback (most recent call last):
File "<pyshell#37>", line 1, in <module>
z4.otobrazh()
File "/Users/maksimkorneev/Desktop/Лабы/ПОАС/python-labs/TEMA9/Mod3.py", line 5, in otobrazh
print(self.data)
AttributeError: 'Class1' object has no attribute 'data'
Ошибка возникла потому, что otobrazh было вызвано раньше, чем метод, инициализирующий атрибут data. Мы пытаемся напечатать значение несуществующего объекта.
>>> import mod3
>>> z4 = mod3.Class2()
>>> z4.zad_zn('Класс из модуля')
>>> z4.otobrazh()
значение = Класс из модуля
>>> mod3.otobrazh('Объект')
значение объекта = Объект
Здесь otobrazh - это уже просто функция, глобально определенная в модуле Mod3. Эта функция принимает один обязательный параметр - выводимую переменную.
3 Использование специальных методов
class Class3(Class2):
def __init__(self,znach):
self.data=znach
def __add__(self,drug_zn):
return Class3(self.data + drug_zn)
def zad_dr_zn(self,povtor):
self.data *= povtor
>>> z5 = Class3('abc')
>>> z5.otobrazh()
значение = abc
>>> z6 = z5 + 'def'
>>> z6.otobrazh()
значение = abcdef
>>> z6.zad_dr_zn(3)
>>> z6.otobrazh()
значение = abcdefabcdefabcdef
4 Присоединение атрибутов к классу
>>> dir(Class3)
['__add__', '__class__', '__delattr__', '__dict__', '__dir__', '__doc__', '__eq__', '__firstlineno__', '__format__', '__ge__', '__getattribute__', '__getstate__', '__gt__', '__hash__', '__init__', '__init_subclass__', '__le__', '__lt__', '__module__', '__ne__', '__new__', '__reduce__', '__reduce_ex__', '__repr__', '__setattr__', '__sizeof__', '__static_attributes__', '__str__', '__subclasshook__', '__weakref__', 'otobrazh', 'zad_dr_zn', 'zad_zn']
>>> Class3.fio='Иванов И.И.'
>>> dir(Class3)
['__add__', '__class__', '__delattr__', '__dict__', '__dir__', '__doc__', '__eq__', '__firstlineno__', '__format__', '__ge__', '__getattribute__', '__getstate__', '__gt__', '__hash__', '__init__', '__init_subclass__', '__le__', '__lt__', '__module__', '__ne__', '__new__', '__reduce__', '__reduce_ex__', '__repr__', '__setattr__', '__sizeof__', '__static_attributes__', '__str__', '__subclasshook__', '__weakref__', 'fio', 'otobrazh', 'zad_dr_zn', 'zad_zn']
>>> z7 = Class3(123)
>>> dir(z7)
['__add__', '__class__', '__delattr__', '__dict__', '__dir__', '__doc__', '__eq__', '__firstlineno__', '__format__', '__ge__', '__getattribute__', '__getstate__', '__gt__', '__hash__', '__init__', '__init_subclass__', '__le__', '__lt__', '__module__', '__ne__', '__new__', '__reduce__', '__reduce_ex__', '__repr__', '__setattr__', '__sizeof__', '__static_attributes__', '__str__', '__subclasshook__', '__weakref__', 'data', 'fio', 'otobrazh', 'zad_dr_zn', 'zad_zn']
>>> dir(z7)==dir(Class3)
False
>>> z7.rozden='1987'
>>> dir(z7)
['__add__', '__class__', '__delattr__', '__dict__', '__dir__', '__doc__', '__eq__', '__firstlineno__', '__format__', '__ge__', '__getattribute__', '__getstate__', '__gt__', '__hash__', '__init__', '__init_subclass__', '__le__', '__lt__', '__module__', '__ne__', '__new__', '__reduce__', '__reduce_ex__', '__repr__', '__setattr__', '__sizeof__', '__static_attributes__', '__str__', '__subclasshook__', '__weakref__', 'data', 'fio', 'otobrazh', 'rozden', 'zad_dr_zn', 'zad_zn']
>>> dir(Class3)
['__add__', '__class__', '__delattr__', '__dict__', '__dir__', '__doc__', '__eq__', '__firstlineno__', '__format__', '__ge__', '__getattribute__', '__getstate__', '__gt__', '__hash__', '__init__', '__init_subclass__', '__le__', '__lt__', '__module__', '__ne__', '__new__', '__reduce__', '__reduce_ex__', '__repr__', '__setattr__', '__sizeof__', '__static_attributes__', '__str__', '__subclasshook__', '__weakref__', 'fio', 'otobrazh', 'zad_dr_zn', 'zad_zn']
5 Выявление родительских классов
>>> Class3.__bases__
(<class '__main__.Class2'>,)
>>> Class2.__bases__
(<class '__main__.Class1'>,)
>>> Class1.__bases__
(<class 'object'>,)
>>> Class3.__mro__
(<class '__main__.Class3'>, <class '__main__.Class2'>, <class '__main__.Class1'>, <class 'object'>)
>>> ZeroDivisionError.__mro__
(<class 'ZeroDivisionError'>, <class 'ArithmeticError'>, <class 'Exception'>, <class 'BaseException'>, <class 'object'>)
6 Создание свойства класса.
class Class4:
def __init__(sam,znach):
sam.__prm=znach
def chten(sam):
return sam.__prm
def zapis(sam,znch):
sam.__prm=znch
def stiran(sam):
del sam.__prm
svojstvo=property(chten,zapis,stiran)
>>> from Mod3 import Class4
>>> exempl=Class4(12)
>>> exempl.svojstvo
12
>>> exempl.svojstvo=45
>>> print(exempl.svojstvo)
45
>>> del exempl.svojstvo
>>> exempl.svojstvo
Traceback (most recent call last):
File "<pyshell#84>", line 1, in <module>
exempl.svojstvo
File "<pyshell#77>", line 5, in chten
return sam.__prm
AttributeError: 'Class4' object has no attribute '_Class4__prm'
Такой вывод происходит, потому что этот атрибут уже удален.
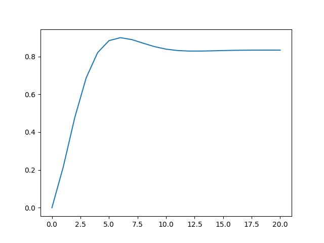
7 Пример
Содержимое файла SAU.py
>>> class SAU:
... def __init__(self, zn_param):
... self.param = zn_param
... self.ypr = [0, 0]
...
... def zdn_zn(self, upr):
... self.x = upr
...
... def model(self):
... def inerz(x, T, yy):
... return (x + T * yy) / (T + 1)
... y0 = self.x - self.ypr[1] * self.param[3] # Обр.связь с усилителем 2
... y1 = self.param[0] * y0 # Усилитель1
... y2 = inerz(y1, self.param[1], self.ypr[0]) # Инерционное звено1
... y3 = inerz(y2, self.param[2], self.ypr[1]) # Инерционное звено2
... self.ypr[0] = y2
... self.ypr[1] = y3
... def otobraz(self):
... print('y=', self.ypr[1])
>>> prm=[2.5,4,1.3,0.8] #Параметры модели: коэф.усиления, 2 пост.времени, обратная связь
>>> from SAU import *
>>> xx=[0]+[1]*20 #Входной сигнал – «ступенька»
>>> SAUe=SAU(prm) # Создаём экземпляр класса
>>> yt=[]
>>> for xt in xx: # Прохождение входного сигнала
... SAUe.zdn_zn(xt)
... SAUe.model()
... SAUe.otobraz()
... yt.append(SAUe.ypr[1])
y= 0.0
y= 0.2173913043478261
y= 0.4763705103969754
y= 0.686594887811293
y= 0.8199324616478645
y= 0.8837201137353929
y= 0.8994188484874774
y= 0.8892777072047301
y= 0.870097963179993
y= 0.8518346102696789
y= 0.8387499784485772
y= 0.8314204114211459
y= 0.8286051955249649
y= 0.8285656555914835
y= 0.8297915186846528
y= 0.8312697736438287
y= 0.8324765218921963
y= 0.8332456979978418
y= 0.8336163607592184
y= 0.8337101315489143
y= 0.833654237067147
>>> import pylab
>>> pylab.plot(yt)
>>> pylab.show()
Полученный график:
