Вы не можете выбрать более 25 тем Темы должны начинаться с буквы или цифры, могут содержать дефисы(-) и должны содержать не более 35 символов.

24 KiB

Отчёт по теме 7

Киреев Юрий А-02-23

1. Запуск интерактивной оболочки IDLE

Создал файл отчёта

2. Создание пользовательской функции.

2.1. Функция без аргументов.

Пример:

>>> def uspeh():
>>>	"""Подтверждение успеха операции"""
>>>	print('Выполнено успешно!')
>>> uspeh()
Выполнено успешно!

Определим класс объекта:

>>> type(uspeh)
<class 'function'>

Класс - функция. Убедимся, что имя функции появилось в пространстве имен:

>>> dir()
['__annotations__', '__builtins__', '__doc__', '__loader__', '__name__', '__package__', '__spec__', 'uspeh']

Введём функцию:

>>> help(uspeh)
Help on function uspeh in module __main__:

uspeh()
    Подтверждение успеха операции

Функция help вернула описание, которое мы написали в комментарии по назначению функции.

2.2. Функция с аргументами

Пример:

>>> def sravnenie(a, b):
>>>	"""Сравнение a и b"""
>>>	if a > b:
>>>		print(a, ' больше ', b)
>>>	elif a < b:
>>>		print(a, ' меньше ', b)
>>>	else:
>>>		print(a, ' равно ',b)

>>> n, m = 16, 5; sravnenie(n,m)
16  больше  5

Проверим, можно ли эту функцию выполнить с аргументами - символьными строками.

>>> sravnenie('abc','abcde')
abc  меньше  abcde

2.3. Функция, содержащая return.

Пример:

>>> def logistfun(b, a):
	"""Вычисление логистической функции"""
	import math
	return a / (1 + math.exp(-b))

>>> v, w = 1, 0.7; z = logistfun(w, v)
>>> z
0.6681877721681662

2.4. Сложение для разных типов аргументов.

>>> def slozh(a1, a2, a3, a4):
	""" Сложение значений четырех аргументов"""
	return a1 + a2 + a3 + a4

>>> slozh(1, 2, 3, 4) # Сложение чисел
10
>>> slozh('1','2','3','4') # Сложение строк
'1234'
>>> b1 = [1, 2]; b2 = [-1, -2]; b3 = [0, 2]; b4 = [-1, -1]
>>> q = slozh(b1, b2, b3, b4) #Сложение списков
>>> q
[1, 2, -1, -2, 0, 2, -1, -1]
>>> slozh((1, 2), (3, 4), (5, 6), (7, -8)) #Сложение кортежей
(1, 2, 3, 4, 5, 6, 7, 8)
>>> slozh({1,2,3}, {"Oleg", "Horoshaya", "Rabota"}, {True, False}, {16}) #Сложение множеств
Traceback (most recent call last):
  File "<pyshell#17>", line 1, in <module>
    slozh({1,2,3}, {"Oleg", "Horoshaya", "Rabota"}, {True, False}, {16})
  File "<pyshell#16>", line 3, in slozh
    return a1+a2+a3+a4
TypeError: unsupported operand type(s) for +: 'set' and 'set'

Невозможно выполнить данную функцию для сложения множеств. Для объединения множеств применияется операция union.

>>> dict1 = {'a': 1}; dict2 = {'b': 2}; dict3 = {'c': 3}; dict4 = {'d': 4} #Сложение словарей
>>> slozh(dict1, dict2, dict3, dict4)
Traceback (most recent call last):
  File "<pyshell#19>", line 1, in <module>
    slozh(dict1, dict2, dict3, dict4)
  File "<pyshell#16>", line 3, in slozh
    return a1+a2+a3+a4
TypeError: unsupported operand type(s) for +: 'dict' and 'dict'

Словари также нельзя складывать с использованием данной функции.

2.5. Функция, реализующая модель устройства.

>>> def inerz(x,T,ypred):
>>>	""" Модель устройства с памятью:
>>>     x - текущее значение вх.сигнала,
>>>	T - постоянная времени,
>>>	ypred - предыдущее значение выхода устройства"""
>>>	y = (x + T * ypred) / (T + 1)
>>>	return y

>>> sps = [0] + [1] * 100 #Создаем список с измерениями значений входного сигнала – в виде «ступеньки»:
>>> spsy = [] #Заготовили список для значений выхода
>>> TT = 20 #Постоянная времени
>>> yy = 0 #Нулевое начальное условие
>>> for xx in sps:
>>>	yy = inerz(xx,TT,yy)
>>>	spsy.append(yy)

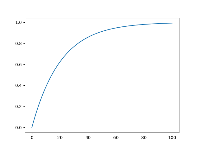
>>> import pylab as plt
>>> plt.plot(spsy, label="Выходной сигнал")
[<matplotlib.lines.Line2D object at 0x000002F63915A440>]
plt.show()

Представим выходной сигнал в виде графика: График выходных значений

3. Функции как объекты.

3.1. Получение списка атрибутов объекта-функции.

>>> dir(inerz)
['__annotations__', '__builtins__', '__call__', '__class__', '__closure__', '__code__', '__defaults__', '__delattr__', '__dict__', '__dir__', '__doc__', '__eq__', '__format__', '__ge__', '__get__', '__getattribute__', '__globals__', '__gt__', '__hash__', '__init__', '__init_subclass__', '__kwdefaults__', '__le__', '__lt__', '__module__', '__name__', '__ne__', '__new__', '__qualname__', '__reduce__', '__reduce_ex__', '__repr__', '__setattr__', '__sizeof__', '__str__', '__subclasshook__']
>>> inerz.__doc__
' Модель устройства с памятью:\nx- текущее значение вх.сигнала,\n\tT -постоянная времени,\n\typred - предыдущее значение выхода устройства'
>>> help(inerz)
Help on function inerz in module __main__:

inerz(x, T, ypred)
    Модель устройства с памятью:
    x- текущее значение вх.сигнала,
            T -постоянная времени,
            ypred - предыдущее значение выхода устройства

3.2. Сохранение ссылки на объект-функцию в другой переменной.

>>> fnkt = sravnenie
>>> v = 16
>>> fnkt(v, 23)
16  меньше  23

Выполнена операция функции sravnenie, т.к. ссылка на функцию была сохранена в переменной fnkt.

3.3. Возможность альтернативного определения функции в программе.

>>> typ_fun = 8
>>> if typ_fun == 1:
>>>	def func():
>>>		print("Функция 1")
>>> else:
>>>	def func():
>>>		print('Функция 2')

>>> func()
Функция 2

Результат обусловлен тем, что typ_fun не равен единице.

4. Аргументы функции.

4.1. Использование функции в качестве аргумента другой функции

>>> def fun_arg(fff,a,b,c):
>>>	"""fff-имя функции, используемой 
>>>	в качестве аргумента функции fun_arg"""
>>>	return a+fff(c,b)

>>> zz=fun_arg(logistfun,-3,1,0.7)
>>> print(zz)
-2.3318122278318336

4.2. Обязательные и необязательные аргументы.

>>> def logistfun(a,b=1):   #Аргумент b – необязательный; значение по умолчанию=1
>>>	"""Вычисление логистической функции"""
>>>	import math
>>>	return b/(1+math.exp(-a))

>>> logistfun(0.7)     #Вычисление со значением b по умолчанию
0.6681877721681662
>>> logistfun(0.7,2)  #Вычисление с заданным значением b
1.3363755443363323

4.3. Обращение к функции с произвольным расположением аргументов.

>>> logistfun(b=0.5,a=0.8)  # Ссылки на аргументы поменялись местами
0.34498724056380625

4.4. Пример со значениями аргументов функции, содержащимися в списке или кортеже.

>>> b1234 = [b1, b2, b3, b4]
>>> qq = slozh(*b1234)
>>> print(qq)
[1, 2, -1, -2, 0, 2, -1, -1]

4.5. Пример со значениями аргументов функции, содержащимися в словаре

>>> dic4={"a1":1,"a2":2,"a3":3,"a4":4}
>>> qqq=slozh(**dic4)  #Перед ссылкой на словарь надо ставить две звездочки
>>> print(qqq)
10

4.6. Смешанные ссылки

>>> e1 = (-1, 6); dd2 = {'a3': 3, 'a4': 9}
>>> qqqq = slozh(*e1,**dd2)
>>> print(qqqq)
17

4.7. Переменное число аргументов у функции.

Пример:

>>> def func4(*kort7):
>>>	"""Произвольное число аргументов в составе кортежа"""
>>>	smm = 0
>>>	for elt in kort7:
>>>		smm += elt
>>>	return smm

>>> func4(-1,2) #Обращение к функции с 2 аргументами
1
>>> func4(-1,2,0,3,6) #Обращение к функции с 5 аргументами
10

4.8. Комбинация аргументов

>>> def func4(a, b = 7, *kort7): #Аргументы: a - позиционный, b - по умолчанию + кортеж
>>>	"""Кортеж - сборка аргументов - должен быть последним!"""
>>>	smm=0
>>>	for elt in kort7:
>>>		smm += elt
>>>	return a * smm + b

>>> func4(-1,2,0,3,6)
-7

Подобным же образом в списке аргументов функции также можно использовать словарь:

>>> def func4(a,b=7,**slov7):
>>>	smm=0
>>>	for key, value in slov7.items():
>>>		smm+=value
>>>	return a*smm+b

>>> func4(-1,2,x=0,y=3,z=6)
-7

4.9. Изменение значений объектов, используемых в качестве аргументов функции.

>>> a=90 # Числовой объект – не изменяемый тип
>>> def func3(b):
>>> 	b = 5*b+67
	
>>> func3(a)
>>> print(a)
90

Значение a не изменилось, т.к. все изменения произошли локально внутри функции. Пример со списком:

>>> sps1=[1,2,3,4] #Список – изменяемый тип объекта
>>> def func2(sps):
>>>	sps[1] = 99
	
>>> func2(sps1)
>>> print(sps1)
[1, 99, 3, 4]

Список sps1 изменился. Попробуем применить эту функцию к кортежу.

>>> kort = (1,2,3,4) #Кортеж – неизменяемый тип объекта
>>> func2(kort)
Traceback (most recent call last):
  File "<pyshell#78>", line 1, in <module>
    func2(kort)
  File "<pyshell#75>", line 2, in func2
    sps[1]=99
TypeError: 'tuple' object does not support item assignment

Кортеж не изменился, более того - эту функцию к кортежу применить нельзя.

5. Специальные типы пользовательских функций

5.1. Анонимные функции

Примеры:

>>> anfun1=lambda: 1.5+math.log10(17.23)  #Анонимная функция без аргументов
>>> anfun1()   # Обращение к объекту-функции
2.7362852774480286
>>> anfun2=lambda a,b : a+math.log10(b)  #Анонимная функция с 2 аргументами
>>> anfun2(17,234)
19.369215857410143
>>> anfun3=lambda a,b=234: a+math.log10(b) #Функция с необязательным вторым аргументом
>>> anfun3(100)
102.36921585741014

5.2. Функции-генераторы

Пример:

>>> def func5(diap,shag):
>>>	""" Итератор, возвращающий значения
>>>	из диапазона от 1 до diap с шагом shag"""
>>>	for j in range(1,diap+1,shag):
>>>		yield j

>>> for mm in func5(7,3):
>>>	print(mm)

1
4
7

При программировании задач у таких функций часто используют метод next, активирующий очередную итерацию выполнения функции. Например:

>>> alp=func5(7,3)
>>> print(alp.__next__())
1
>>> print(alp.__next__())
4
>>> print(alp.__next__())
7
>>> print(alp.__next__())
Traceback (most recent call last):
  File "<pyshell#94>", line 1, in <module>
    print(alp.__next__())
StopIteration

После выдачи значения 7 генератор завершил работу, при попытке получить следующее значение возникла ошибка StopIteration - как раз для завершенных итераторов.

6. Локализация объектов в функциях.

Все объекты - переменные, коллекции, функции и т.д. - могут быть определены глобально или локально. Глобально - значит вне всяких функций.Локальные переменные определены внутри функции, и если хочется использовать такую переменную в другой функции, то нужно обрабатывать доступ к ним из других функций.

6.1. Примеры на локализацию объектов

Пример 1. Одноименные локальный и глобальный объекты.

>>> glb=10
>>> def func7(arg):
>>>	loc1=15
>>>	glb=8
>>>	return loc1*arg

>>> res=func7(glb)
>>> print(res,glb)
150 10

При получении результата использовалось глобальное значение glb и локальное loc1. Также видим, что glb не изменилось после выполнения функции. Пример 2. Ошибка в использовании локального объекта.

>>> def func8(arg):
>>>	loc1=15
>>>	print(glb)  
>>>	glb=8
>>>	return loc1*arg

>>> res=func8(glb)
Traceback (most recent call last):
  File "<pyshell#100>", line 1, in <module>
    res=func8(glb)
  File "<pyshell#99>", line 3, in func8
    print(glb)
UnboundLocalError: local variable 'glb' referenced before assignment

Внутри функции glb считается локальной переменной, и обращение к ней происходит до того, как её объявили. Вследствие чего и возникла такая ошибка. Пример 3. Переопределение локализации объекта.

>>> glb=11
>>> def func7(arg):
>>>	loc1=15
>>>	global glb
>>>	print(glb)
>>>	glb=8
>>>	return loc1*arg

>>> res=func7(glb)
11
>>> print(glb)
8

Значение glb изменилось после завершения работы функции, так как ключевое слово global позволяет функции изменять глобальную переменную, а не создавать локальную с тем же именем.

6.2. Выявление локализации объекта с помощью функций locals() и globals().

Примеры

>>> globals().keys() #Перечень глобальных объектов
dict_keys(['__name__', '__doc__', '__package__', '__loader__', '__spec__', '__annotations__', '__builtins__', 'inerz', 'sps', 'spsy', 'TT', 'yy', 'xx', 'plt', 'sravnenie', 'fnkt', 'v', 'typ_fun', 'func', 'logistfun', 'fun_arg', 'zz', 'b1', 'b2', 'b3', 'b4', 'b1234', 'slozh', 'qq', 'dic4', 'qqq', 'e1', 'dd2', 'qqqq', 'func4', 'a', 'func3', 'kort', 'func2', 'anfun1', 'math', 'anfun2', 'anfun3', 'func5', 'mm', 'alp', 'glb', 'func7', 'res', 'func8'])
>>> locals().keys()
dict_keys(['__name__', '__doc__', '__package__', '__loader__', '__spec__', '__annotations__', '__builtins__', 'inerz', 'sps', 'spsy', 'TT', 'yy', 'xx', 'plt', 'sravnenie', 'fnkt', 'v', 'typ_fun', 'func', 'logistfun', 'fun_arg', 'zz', 'b1', 'b2', 'b3', 'b4', 'b1234', 'slozh', 'qq', 'dic4', 'qqq', 'e1', 'dd2', 'qqqq', 'func4', 'a', 'func3', 'kort', 'func2', 'anfun1', 'math', 'anfun2', 'anfun3', 'func5', 'mm', 'alp', 'glb', 'func7', 'res', 'func8'])

Различий нет, потому что эти функции вызваны в основном рабочем пространстве, а не внутри какой либо функции или файле с программой.

>>> def func8(arg):
>>>	loc1=15
>>>	glb=8
>>>	print(globals().keys())  #Перечень глобальных объектов «изнутри» функции
>>>	print(locals().keys())  #Перечень локальных объектов «изнутри» функции
>>>	return loc1*arg

>>> hh=func8(glb)
dict_keys(['__name__', '__doc__', '__package__', '__loader__', '__spec__', '__annotations__', '__builtins__', 'inerz', 'sps', 'spsy', 'TT', 'yy', 'xx', 'plt', 'sravnenie', 'fnkt', 'v', 'typ_fun', 'func', 'logistfun', 'fun_arg', 'zz', 'b1', 'b2', 'b3', 'b4', 'b1234', 'slozh', 'qq', 'dic4', 'qqq', 'e1', 'dd2', 'qqqq', 'func4', 'a', 'func3', 'kort', 'func2', 'anfun1', 'math', 'anfun2', 'anfun3', 'func5', 'mm', 'alp', 'glb', 'func7', 'res', 'func8'])
dict_keys(['arg', 'loc1', 'glb'])

Полученные списки: первый - глобальные переменные, второй - локальные переменные данной функции.

>>> 'glb' in globals().keys()
True

6.3. Локализация объектов при использовании вложенных функций.

Пример:

>>> def func9(arg2,arg3):
>>> 	def func9_1(arg1):
>>>		loc1=15
>>>		glb1=8
>>>		print('glob_func9_1:',globals().keys())
>>>		print('locl_func9_1:',locals().keys())
>>>		return loc1*arg1
>>>	loc1=5
>>>	glb=func9_1(loc1)
>>>	print('loc_func9:',locals().keys())
>>>	print('glob_func9:',globals().keys())
>>>	return arg2+arg3*glb

>>> kk=func9(10,1)
glob_func9_1: dict_keys(['__name__', '__doc__', '__package__', '__loader__', '__spec__', '__annotations__', '__builtins__', 'inerz', 'sps', 'spsy', 'TT', 'yy', 'xx', 'plt', 'sravnenie', 'fnkt', 'v', 'typ_fun', 'func', 'logistfun', 'fun_arg', 'zz', 'b1', 'b2', 'b3', 'b4', 'b1234', 'slozh', 'qq', 'dic4', 'qqq', 'e1', 'dd2', 'qqqq', 'func4', 'a', 'func3', 'kort', 'func2', 'anfun1', 'math', 'anfun2', 'anfun3', 'func5', 'mm', 'alp', 'glb', 'func7', 'res', 'func8', 'hh', 'func9'])
locl_func9_1: dict_keys(['arg1', 'loc1', 'glb1'])
loc_func9: dict_keys(['arg2', 'arg3', 'func9_1', 'loc1', 'glb'])
glob_func9: dict_keys(['__name__', '__doc__', '__package__', '__loader__', '__spec__', '__annotations__', '__builtins__', 'inerz', 'sps', 'spsy', 'TT', 'yy', 'xx', 'plt', 'sravnenie', 'fnkt', 'v', 'typ_fun', 'func', 'logistfun', 'fun_arg', 'zz', 'b1', 'b2', 'b3', 'b4', 'b1234', 'slozh', 'qq', 'dic4', 'qqq', 'e1', 'dd2', 'qqqq', 'func4', 'a', 'func3', 'kort', 'func2', 'anfun1', 'math', 'anfun2', 'anfun3', 'func5', 'mm', 'alp', 'glb', 'func7', 'res', 'func8', 'hh', 'func9'])

glob_func9_1 и glob_func9: #перечень глобальных переменных.
locl_func9_1: #перечень локальных переменных вложенной функции func9_1
loc_func9: #перечень локальных переменных функции func9

6.4. Моделирование САУ

>>> znach=input('k1,T,k2,Xm,A,F,N=').split(',')
k1,T,k2,Xm,A,F,N=9,8,7,10,5,0.5,100
>>> k1=float(znach[0])
>>> T=float(znach[1])
>>> k2=float(znach[2])
>>> Xm=float(znach[3])
>>> A=float(znach[4])
>>> F=float(znach[5])
>>> N=int(znach[6])
>>> vhod=[]
>>> for i in range(N):
	vhod.append(A*math.sin((2*i*math.pi)/F))

>>> vhod
[0.0, -2.4492935982947065e-15, -4.898587196589413e-15, -7.347880794884118e-15, -9.797174393178826e-15, -1.2246467991473532e-14, -1.4695761589768237e-14, -1.7145055188062946e-14, -1.9594348786357652e-14, -2.2043642384652358e-14, -2.4492935982947064e-14, -9.799650315725178e-14, -2.9391523179536473e-14, 3.921345679817883e-14, -3.429011037612589e-14, -1.0779367755043061e-13, -3.9188697572715304e-14, 2.941628240500001e-14, -4.4087284769304716e-14, -1.1759085194360943e-13, -4.898587196589413e-14, 1.9619108011821187e-14, -1.9599300631450355e-13, -1.2738802633678826e-13, -5.878304635907295e-14, 9.82193361864236e-15, 7.842691359635766e-14, -1.371852007299671e-13, -6.858022075225178e-14, 2.475922546353431e-17, -2.1558735510086123e-13, -1.469823751231459e-13, -7.837739514543061e-14, -9.772415167715291e-15, 5.883256481000002e-14, -1.5677954951632475e-13, -8.817456953860943e-14, -1.9569589560894117e-14, -2.3518170388721885e-13, -1.6657672390950356e-13, -9.797174393178826e-14, -3.13583858258113e-13, 3.9238216023642374e-14, -1.763738983026824e-13, -3.919860126290071e-13, -3.9163938347251766e-14, -2.547760526735765e-13, 9.804602160817887e-14, -1.175660927181459e-13, -3.331782070444707e-13, 1.964386723728472e-14, -1.9596824708904002e-13, 1.5685382719271532e-13, -5.875828713360942e-14, -2.743704014599342e-13, 7.84516728218212e-14, -1.3716044150450357e-13, -3.5277255583082833e-13, 4.951845092706862e-17, -2.155625958753977e-13, -4.3117471020172245e-13, -7.835263591996706e-14, -2.939647502462918e-13, 5.885732403546355e-14, -1.5675479029086122e-13, -3.7236690461718595e-13, -1.9544830335430582e-14, -2.351569446617553e-13, 1.1766512962000005e-13, -9.794698470632473e-14, -3.135590990326495e-13, 3.92629752491059e-14, -1.7634913907721887e-13, -3.919612534035436e-13, -3.9139179121788235e-14, -2.54751293448113e-13, -4.703634077744377e-13, -1.1754133349268239e-13, -3.331534478190071e-13, 1.9668626462748253e-14, -1.9594348786357651e-13, -4.1155560218990125e-13, -6.27167716516226e-13, 2.9408854637360953e-13, 7.847643204728475e-14, -1.3713568227904e-13, -3.527477966053648e-13, -5.683599109316896e-13, -7.839720252580142e-13, 1.3728423763182123e-13, -7.832787669450353e-14, -2.939399910208283e-13, -5.09552105347153e-13, -7.251642196734778e-13, 1.9609204321635773e-13, -1.9520071109967048e-14, -2.351321854362918e-13, -4.5074429976261655e-13, -6.663564140889414e-13, 2.548998488008942e-13]

>>> def realdvig(xtt,kk1,TT,yti1,ytin1):
>>>		#Модель реального двигателя
>>>		yp=kk1*xtt  #усилитель
>>>		yti1=yp+yti1  #Интегратор
>>>		ytin1=(yti1+TT*ytin1)/(TT+1)
>>>		return [yti1,ytin1]

>>> def tahogen(xtt,kk2,yti2):
>>>		#Модель тахогенератора
>>>		yp=kk2*xtt   #усилитель
>>>		yti2=yp+yti2 #интегратор
>>>		return yti2

>>> def nechus(xtt,gran):
>>>     #зона нечувствительности
>>>	if xtt<gran and xtt>(-gran):
>>>		ytt=0
>>>	elif xtt>=gran:
>>>		ytt=xtt-gran
>>>	elif xtt<=(-gran):
>>>		ytt=xtt+gran
>>>	return ytt

>>> yi1=0;yin1=0;yi2=0
>>> vyhod=[]
>>> for xt in vhod:
>>>	xt1 = xt - yi2   #отрицательная обратная связь
>>>	[yi1,yin1] = realdvig(xt1,k1,T,yi1,yin1)
>>>	yi2 = tahogen(yin1,k2,yi2)
>>>	yt = nechus(yin1,Xm)
>>>	vyhod.append(yt)

>>> print('y=',vyhod)
y= [0, 0, 0, 0, 0, 0, 0, 0, 0, 0, 0, 0, 0, 0, 0, 0, 0, 0, 0, 0, 0, 0, 0, 0, 0, 0, 0, 0, 0, 0, 0, 0, 0, -11.221682976576965, 56.517593465421044, -198.4938430808908, 643.506543727202, -2038.3616992400925, 6410.418726006248, -20114.26644793458, 63067.832981055835, -197702.20103251687, 619702.3868992503, -1942426.7361789877, 6088395.773097905, -19083589.56721709, 59815939.53001698, -187488089.6939353, 587665784.8763827, -1841989359.093071, 5773561877.442508, -18096747684.33722, 56722744717.96331, -177792707487.408, 557276397506.7018, -1746736340307.673, 5474999221529.676, -17160927945422.51, 53789495857764.4, -168598683814381.4, 528458497902730.1, -1656409040019924.2, 5191875840294872.0, -1.6273501345243368e+16, 5.1007931271830376e+16, -1.5988010185603117e+17, 5.011308306794939e+17, -1.5707527487295396e+18, 4.923393346795263e+18, -1.5431965385305592e+19, 4.837020706628768e+19, -1.5161237556062686e+20, 4.75216332889284e+20, -1.4895259190397258e+21, 4.6687946308614147e+21, -1.4633946966973882e+22, 4.58688849615756e+22, -1.4377219026189537e+23, 4.5064192665721635e+23, -1.4124994944530019e+24, 4.4273617340261656e+24, -1.3877195709376152e+25, 4.349691132673771e+25, -1.3633743694252021e+26, 4.273383131144217e+26, -1.339456263450744e+27, 4.198413824919648e+27, -1.3159577603427e+28, 4.124759728846688e+28, -1.292871498875825e+29, 4.052397769779404e+29, -1.270190246965166e+30, 3.981305279351331e+30, -1.2479068994005175e+31, 3.911459986874298e+31, -1.2260144756206116e+32, 3.8428400123618285e+32, -1.2045061175263658e+33, 3.7754238596749417e+33, -1.1833750873324914e+34]

7. Завершил сеанс работы с IDLE.