13 KiB
Отчёт по теме 9
Киреев Юрий А-02-23
1. Запуск интеративной оболчки IDLE
2. Создание классов и их наследников
2.1. Создание автономного класса
Создадим класс с именем Class1, содержащий 2 функции, реализующие его методы:
>>> class Class1: #Объявление класса
>>> def zad_zn(self,znach): #Метод 1 класса1 – задание значения data
>>> self.data=znach # self - ссылка на экземпляр класса
>>> def otobrazh(self): # Метод 2 класса1
>>> print(self.data) #Отображение данных экземпляра класса
Создадим 2 экземпляра этого класса:
>>> z1=Class1() #Создаём 1-й экземпляр класса
>>> z2=Class1() #Создаём 2-й экземпляр класса
>>> z1.zad_zn('экз.класса 1') #Обращение к методу класса у 1-го экз.
>>> z2.zad_zn(-632.453) #Обращение к методу класса у 2-го экз.
>>> z1.otobrazh() # Обращение ко второму методу класса
экз.класса 1
>>> z2.otobrazh()
-632.453
>>> z1.data='Новое значение атрибута у экз.1'
>>> z1.otobrazh()
Новое значение атрибута у экз.1
2.2. Создание класса-наследника
В объявлении класса после его имени в скобках перечисляются его «родительские классы»
>>> class Class2(Class1): #Class2 - наследник класса Class1
>>> def otobrazh(self): # Метод класса Class2 – переопределяет метод родителя
>>> print('значение=',self.data)#Отображение данных экземпляра
>>> z3=Class2()
>>> dir(z3)
['__class__', '__delattr__', '__dict__', '__dir__', '__doc__', '__eq__', '__format__', '__ge__', '__getattribute__', '__gt__', '__hash__', '__init__', '__init_subclass__', '__le__', '__lt__', '__module__', '__ne__', '__new__', '__reduce__', '__reduce_ex__', '__repr__', '__setattr__', '__sizeof__', '__str__', '__subclasshook__', '__weakref__', 'otobrazh', 'zad_zn']
>>> z3.zad_zn('Совсем новое')
>>> z3.otobrazh() #сработал метод второго класса
значение= Совсем новое
>>> z1.otobrazh() #значение не изменилось
Новое значение атрибута у экз.1
>>> del z1,z2,z3
3. Использование классов, содержащихся в модулях
Создал модуль с именем Mod3, в который запишисал следующее:
class Class1: #Объявление класса Class1 в модуле
def zad_zn(self,znach): # 1 Метод класса
self.data=znach # self - ссылка на экземпляр класса Class1
def otobrazh(self): # 2 Метод класса
print(self.data)#Отображение данных экземпляра
class Class2(Class1): #Class2 - наследник класса Class1
def otobrazh(self): # Метод класса Class2
print('значение=',self.data)#Отображение данных экземпляра
def otobrazh(objekt): #Объявление самостоятельной функции
print('значение объекта=',objekt)
Импортировал первый класс из модуля с помощью обычной инструкции
>>> from Mod3 import Class1 #Частичный импорт содержимого модуля
>>> z4=Class1()
>>> z4.otobrazh()
Traceback (most recent call last):
File "<pyshell#28>", line 1, in <module>
z4.otobrazh()
File "C:\Users\user\Desktop\ПОАС\python-labs\TEMA9\Mod3.py", line 5, in otobrazh
print(self.data)#Отображение данных экземпляра
AttributeError: 'Class1' object has no attribute 'data' #ошибка возникла, так как было совершено обращение к методу otobrazh() без инициализации data в методе zad_zn()
А теперь попробуем сделать так:
>>> from Mod3 import Class1
>>> z4=Class1()
>>> z4.data='значение данного data у экз.4'
>>> z4.otobrazh()
значение данного data у экз.4
>>> del z4
Импортируем модуль целиком:
>>> import Mod3 #Полный импорт содержимого модуля
>>> z4=Mod3.Class2()
>>> z4.zad_zn('Класс из модуля')
>>> z4.otobrazh() #обращение к методу класса
значение= Класс из модуля
>>> Mod3.otobrazh('Объект') #обращение к функции модуля
значение объекта= Объект
4. Использование специальных методов
Для примера создам класс, содержащий два специальных метода:
>>> class Class3(Class2): #Наследник класса Class2, а через него – и класса Class1
>>> def __init__(self,znach): #Конструктор-вызывается при создании нового экземпляра класса
>>> self.data=znach
>>> def __add__(self,drug_zn): #Вызывается, когда экземпляр участвует в операции «+»
>>> return Class3(self.data+drug_zn)
>>> def zad_dr_zn(self,povtor): #А это - обычный метод
>>> self.data*=povtor
Для иллюстрации работы этих методов создам экземпляр класса Class3 и отображу его:
>>> z5=Class3('abc') #При создании экземпляра срабатывает конструктор
>>> z5.otobrazh()
значение= abc
>>> z6=z5+'def'
>>> z6.otobrazh()
значение= abcdef
>>> z6.zad_dr_zn(3)
>>> z6.otobrazh()
значение= abcdefabcdefabcdef
5. Присоединение атрибутов к классу
>>> dir(Class3)
['__add__', '__class__', '__delattr__', '__dict__', '__dir__', '__doc__', '__eq__', '__format__', '__ge__', '__getattribute__', '__gt__', '__hash__', '__init__', '__init_subclass__', '__le__', '__lt__', '__module__', '__ne__', '__new__', '__reduce__', '__reduce_ex__', '__repr__', '__setattr__', '__sizeof__', '__str__', '__subclasshook__', '__weakref__', 'otobrazh', 'zad_dr_zn', 'zad_zn']
>>> Class3.fio='Иванов И.И.'
>>> dir(Class3)
['__add__', '__class__', '__delattr__', '__dict__', '__dir__', '__doc__', '__eq__', '__format__', '__ge__', '__getattribute__', '__gt__', '__hash__', '__init__', '__init_subclass__', '__le__', '__lt__', '__module__', '__ne__', '__new__', '__reduce__', '__reduce_ex__', '__repr__', '__setattr__', '__sizeof__', '__str__', '__subclasshook__', '__weakref__', 'fio', 'otobrazh', 'zad_dr_zn', 'zad_zn']
>>> z7=Class3(123)
>>> dir(z7)
['__add__', '__class__', '__delattr__', '__dict__', '__dir__', '__doc__', '__eq__', '__format__', '__ge__', '__getattribute__', '__gt__', '__hash__', '__init__', '__init_subclass__', '__le__', '__lt__', '__module__', '__ne__', '__new__', '__reduce__', '__reduce_ex__', '__repr__', '__setattr__', '__sizeof__', '__str__', '__subclasshook__', '__weakref__', 'data', 'fio', 'otobrazh', 'zad_dr_zn', 'zad_zn']
>>> dir(z7)==dir(Class3)
False
>>> z7.rozden='1987'
>>> dir(z7)
['__add__', '__class__', '__delattr__', '__dict__', '__dir__', '__doc__', '__eq__', '__format__', '__ge__', '__getattribute__', '__gt__', '__hash__', '__init__', '__init_subclass__', '__le__', '__lt__', '__module__', '__ne__', '__new__', '__reduce__', '__reduce_ex__', '__repr__', '__setattr__', '__sizeof__', '__str__', '__subclasshook__', '__weakref__', 'data', 'fio', 'otobrazh', 'rozden', 'zad_dr_zn', 'zad_zn']
>>> dir(Class3) #атрибут rozden не появился
['__add__', '__class__', '__delattr__', '__dict__', '__dir__', '__doc__', '__eq__', '__format__', '__ge__', '__getattribute__', '__gt__', '__hash__', '__init__', '__init_subclass__', '__le__', '__lt__', '__module__', '__ne__', '__new__', '__reduce__', '__reduce_ex__', '__repr__', '__setattr__', '__sizeof__', '__str__', '__subclasshook__', '__weakref__', 'fio', 'otobrazh', 'zad_dr_zn', 'zad_zn']
6. Выявление родительских классов
Такое выявление делается с помощью специального атрибута bases, например, выведу родительский класс для созданного класса Class3 и Class2:
>>> Class3.__bases__
(<class '__main__.Class2'>,)
>>> Class2.__bases__
(<class '__main__.Class1'>,)
>>> Class1.__bases__
(<class 'object'>,)
>>> Class3.__mro__
(<class '__main__.Class3'>, <class '__main__.Class2'>, <class '__main__.Class1'>, <class 'object'>)
>>> ZeroDivisionError.__mro__
(<class 'ZeroDivisionError'>, <class 'ArithmeticError'>, <class 'Exception'>, <class 'BaseException'>, <class 'object'>)
7. Создание свойства класса.
Свойство (property) класса – это особый атрибут класса, с которым можно производить операции чтения или задания его значения, а также удаление значения этого атрибута. Создадим, например, новый класс с определенным в нем свойством:
>>> class Class4:
>>> def __init__(sam,znach):
>>> sam.__prm=znach
>>> def chten(sam):
>>> return sam.__prm
>>> def zapis(sam,znch):
>>> sam.__prm=znch
>>> def stiran(sam):
>>> del sam.__prm
>>> svojstvo=property(chten,zapis,stiran)
Теперь попробуем некоторые операции с этим свойством
>>> exempl=Class4(12)
>>> exempl.svojstvo
12
>>> exempl.svojstvo=45
>>> print(exempl.svojstvo)
45
>>> del exempl.svojstvo
>>> exempl.svojstvo
Traceback (most recent call last):
File "<pyshell#67>", line 1, in <module>
exempl.svojstvo
File "<pyshell#61>", line 5, in chten
return sam.__prm
AttributeError: 'Class4' object has no attribute '_Class4__prm' # Вызывается метод chten, который пытается вернуть sam.__prm но __prm уже удален
8. Класс модели системы автоматического регулирования (САР)
Создадим модуль SAU.py с классом:
class SAU:
def __init__(self,zn_param):
self.param=zn_param
self.ypr=[0,0]
def zdn_zn(self,upr):
self.x=upr
def model(self):
def inerz(x,T,yy):
return (x+T*yy)/(T+1)
y0=self.x-self.ypr[1]*self.param[3] #Обр.связь с усилителем 2
y1=self.param[0]*y0 #Усилитель1
y2=inerz(y1,self.param[1],self.ypr[0]) #Инерционное звено1
y3=inerz(y2,self.param[2],self.ypr[1]) #Инерционное звено2
self.ypr[0]=y2
self.ypr[1]=y3
def otobraz(self):
print('y=',self.ypr[1])
Тестирование класса произведите с помощью следующей программы:
prm=[2.5,4,1.3,0.8] #Параметры модели: коэф.усиления, 2 пост.времени, обратная связ
from SAU import *
xx=[0]+[1]*20 #Входной сигнал – «ступенька»
SAUe=SAU(prm) # Создаём экземпляр класса
yt=[]
for xt in xx: # Прохождение входного сигнала
SAUe.zdn_zn(xt)
SAUe.model()
SAUe.otobraz()
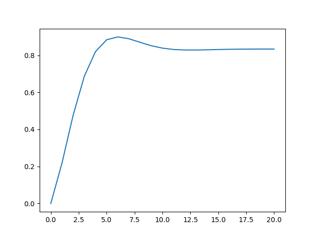
yt.append(SAUe.ypr[1])
y= 0.0
y= 0.2173913043478261
y= 0.4763705103969754
y= 0.686594887811293
y= 0.8199324616478645
y= 0.8837201137353929
y= 0.8994188484874774
y= 0.8892777072047301
y= 0.870097963179993
y= 0.8518346102696789
y= 0.8387499784485772
y= 0.8314204114211459
y= 0.8286051955249649
y= 0.8285656555914835
y= 0.8297915186846528
y= 0.8312697736438287
y= 0.8324765218921963
y= 0.8332456979978418
y= 0.8336163607592184
y= 0.8337101315489143
y= 0.833654237067147
import pylab
pylab.plot(yt)
[<matplotlib.lines.Line2D object at 0x0000016F4C9EB2B0>]
pylab.show()
Запустим программу с другими параметрами:
prm=[5,1,3,0.4]
...
y= 0.0
y= 0.625
y= 1.25
y= 1.640625
y= 1.796875
y= 1.806640625
y= 1.7578125
y= 1.705322265625
y= 1.671142578125
y= 1.656646728515625
y= 1.65496826171875
y= 1.6587257385253906
y= 1.6631126403808594
y= 1.666090488433838
y= 1.6674232482910156
y= 1.6676393151283264
y= 1.6673555970191956
y= 1.6669908538460732
y= 1.6667325049638748
y= 1.6666109347715974
y= 1.6665862454101443
pylab.plot(yt)
[<matplotlib.lines.Line2D object at 0x0000016F4F649CF0>]
pylab.show()
