70 KiB
Отчёт по Теме 6
Ходюк Максим Романович А-01-23
Пункт 1
Запустил интерактивную оболочку IDLE и выставил рабочий каталог
import os
os.chdir('D:\\POAS\\Hodyuk\\Tema7\\')
Пункт 2 - Создание пользовательской функции
2.1. Функция без аргументов
Пример:
def uspeh():
"""Подтверждение успеха операции"""
print('Выполнено успешно!')
uspeh()
Выполнено успешно!
Определил класс объекта - это объект класса function
type(uspeh)
<class 'function'>
Вывел список атрибутов объекта для того, чтобы убедиться в наличии файла в пространстве
dir(uspeh)
['__annotations__', '__builtins__', '__call__', '__class__', '__closure__', '__code__', '__defaults__', '__delattr__', '__dict__', '__dir__', '__doc__', '__eq__', '__format__', '__ge__', '__get__', '__getattribute__', '__getstate__', '__globals__', '__gt__', '__hash__', '__init__', '__init_subclass__', '__kwdefaults__', '__le__', '__lt__', '__module__', '__name__', '__ne__', '__new__', '__qualname__', '__reduce__', '__reduce_ex__', '__repr__', '__setattr__', '__sizeof__', '__str__', '__subclasshook__', '__type_params__']
Вызвал помощь по этой функции
help(uspeh)
Help on function uspeh in module __main__:
uspeh()
Подтверждение успеха операции
Видно, что help вернуло имя функции и то описание, которое было указано в тройных кавычках при её определении. Это называется docstring или документ-строка. Они используются для написания документации. Она должна быть первой строкой внутри блока.
2.2. Функция с аргументами-пример
def sravnenie(a,b):
"""Сравнение a и b"""
if a>b:
print(a,' больше ',b)
elif a<b:
print(a, ' меньше ',b)
else:
print(a, ' равно ',b)
n,m=16,5;sravnenie(n,m)
16 больше 5
Проверил возможность вызова функции с аргументами - строками:
a,b='15','3'
sravnenie(a,b)
15 меньше 3
2.3. Пример функции, содержащей return
def logistfun(b,a):
"""Вычисление логистической функции"""
import math
return a/(1+math.exp(-b))
v,w=1,0.7;z=logistfun(w,v)
z
0.6681877721681662
2.4. Сложение для разных типов аргументов
def slozh(a1,a2,a3,a4):
""" Сложение значений четырех аргументов"""
return a1+a2+a3+a4
slozh(1,2,3,4)
10
slozh('1','2','3','4')
'1234'
b1=[1,2];b2=[-1,-2];b3=[0,2];b4=[-1,-1]
q=slozh(b1,b2,b3,b4)
q
[1, 2, -1, -2, 0, 2, -1, -1]
Изучил возможность сложения кортежей, словарей и множеств
k1=(1,2);k2=(34,1)
q1=slozh(k1,k2,k1,k2)
q1
(1, 2, 34, 1, 1, 2, 34, 1)
s1={1,2,3,4,5};s2={5,4,6,7,8}
s3={13,45,12,41}
q2=slozh(s1,s2,s3,s1)
Traceback (most recent call last):
File "<pyshell#27>", line 1, in <module>
q2=slozh(s1,s2,s3,s1)
File "<pyshell#14>", line 3, in slozh
return a1+a2+a3+a4
TypeError: unsupported operand type(s) for +: 'set' and 'set'
d1={"name":'Maxim',"surname":'Khodiuk'}
d2={'age':'20','rrrrr':'12441'}
q3=slozh(d1,d2,d1,d2)
Traceback (most recent call last):
File "<pyshell#31>", line 1, in <module>
q3=slozh(d1,d2,d1,d2)
File "<pyshell#14>", line 3, in slozh
return a1+a2+a3+a4
TypeError: unsupported operand type(s) for +: 'dict' and 'dict'
Как можно заметить, кортежи можно складывать с помощью этой функции, как списки, а для словарей и множеств функция неприменима
2.5. Функция, реализующая модель устройства с памятью
def inerz(x,T,ypred):
""" Модель устройства с памятью:
x- текущее значение вх.сигнала,
T -постоянная времени,
ypred - предыдущее значение выхода устройства"""
y=(x+T*ypred)/(T+1)
return y
sps=[0]+[1]*100
spsy=[]
TT=20
yy=0
for xx in sps:
yy=inerz(xx,TT,yy)
spsy.append(yy)
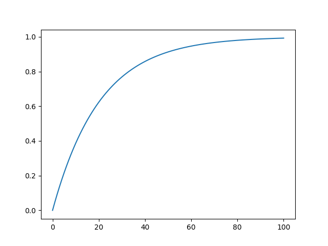
yy
0.9923955100021263
Отобразил выходной сигнал на графике:
import pylab as plt
plt.plot(spsy, label = "Выходной сигнал")
[<matplotlib.lines.Line2D object at 0x0000023B7BE32490>]
plt.show()
Полученный график:
Пункт 3 - Функции как объекты
3.1. Получение списка атрибутов объекта-функции
dir(inerz)
['__annotations__', '__builtins__', '__call__', '__class__', '__closure__', '__code__', '__defaults__', '__delattr__', '__dict__', '__dir__', '__doc__', '__eq__', '__format__', '__ge__', '__get__', '__getattribute__', '__getstate__', '__globals__', '__gt__', '__hash__', '__init__', '__init_subclass__', '__kwdefaults__', '__le__', '__lt__', '__module__', '__name__', '__ne__', '__new__', '__qualname__', '__reduce__', '__reduce_ex__', '__repr__', '__setattr__', '__sizeof__', '__str__', '__subclasshook__', '__type_params__']
inerz.__doc__
'Модель устройства с памятью:\nx- текущее значение вх.сигнала,\n T -постоянная времени,\n ypred - предыдущее значение выхода устройства'
help(inerz)
Help on function inerz in module __main__:
inerz(x, T, ypred)
Модель устройства с памятью:
x- текущее значение вх.сигнала,
T -постоянная времени,
ypred - предыдущее значение выхода устройства
3.2. Сохранение ссылки на объект-функцию в другой переменной
fnkt=sravnenie
v=16
fnkt(v,23)
16 меньше 23
С помощью этих оперций выполняется пользовательская функция sravnenie, определённая выше
3.3. Возможность альтернативного определения функции в программе
typ_fun=8
if typ_fun==1:
def func():
print('Функция 1')
else:
def func():
print('Функция 2')
func()
Функция 2
Пункт 4 - Аргументы функции
4.1. Изучите возможность использования функции в качестве аргумента другой функции
def fun_arg(fff,a,b,c):
"""fff-имя функции, используемой
в качестве аргумента функции fun_arg"""
return a+fff(c,b)
zz=fun_arg(logistfun,-3,1,0.7)
zz
-2.3318122278318336
4.2. Обязательные и необязательные аргументы
def logistfun(a,b=1): #Аргумент b – необязательный; значение по умолчанию=1
"""Вычисление логистической функции"""
import math
return b/(1+math.exp(-a))
logistfun(0.7)
0.6681877721681662
logistfun(0.7,2)
1.3363755443363323
4.3. Изучите возможность обращения к функции с произвольным (непозиционным) расположением аргументов
logistfun(b=0.5,a=0.8)
0.34498724056380625
4.4. Пример со значениями аргументов функции, содержащимися в списке или кортеже.
b1234=[b1,b2,b3,b4]
qq=slozh(*b1234)
qq
[1, 2, -1, -2, 0, 2, -1, -1]
4.5. Пример со значениями аргументов функции, содержащимися в словаре
dic4={"a1":1,"a2":2,"a3":3,"a4":4}
qqq=slozh(**dic4)
qqq
10
4.6. Смешанные ссылки
e1=(-1,6);dd2={'a3':3,'a4':9}
qqqq=slozh(*e1,**dd2)
qqqq
17
4.7. Переменное число аргументов у функции.
def func4(*kort7):
"""Произвольное число аргументов в составе кортежа"""
smm=0
for elt in kort7:
smm+=elt
return smm
func4(-1,2) #Обращение к функции с 2 аргументами
1
func4(-1,2,0,3,6) #Обращение к функции с 5 аргументами
10
4.8. Комбинация аргументов
Пример:
def func4(a,b=7,*kort7): #Аргументы: a-позиционный, b- по умолчанию + кортеж
"""Кортеж - сборка аргументов - должен быть последним!"""
smm=0
for elt in kort7:
smm+=elt
return a*smm+b
func4(-1,2,0,3,6)
-7
Переопределил функцию, чтобы вместо кортежа таким же образом использовался словарь:
def func4(a,b=7,**diction): #Аргументы: a-позиционный, b- по умолчанию + словарь
"""Кортеж - сборка аргументов - должен быть последним!"""
smm=0
for elt in diction.values():
smm+=elt
return a*smm+b
func4(2, x=3, y=4, z=5)
31
4.9. Изменение значений объектов, используемых в качестве аргументов функции
Такое изменение возможно только у объектов изменяемого типа Пример с числовым объектом
a=90
def func3(b):
b=5*b+67
func3(a)
a
90
Пример со списком
sps1=[1,2,3,4]
def func2(sps):
sps[1]=99
func2(sps1)
sps1
[1, 99, 3, 4]
В отличие от предыдущего примера с переменной численного типа, список передается по ссылке, а не по значению, поэтому изменяется именно тот объект, который был передан.
Пример с кортежем
kort=(1,2,3,4)
func2(kort)
Traceback (most recent call last):
File "<pyshell#94>", line 1, in <module>
func2(kort)
File "<pyshell#90>", line 2, in func2
sps[1]=99
TypeError: 'tuple' object does not support item assignment
Для кортежа невозможно переопределение элемента обычным присваиванием, т.к. это неизменяемый объект
Пункт 5 - Специальные типы пользовательских функций
5.1. Анонимные функции
Анонимные функции или по-другому их называют лямбда-функциями – это функции без имени (поэтому их и называют анонимными), определяемые по следующей схеме: lambda [<Аргумент1>[,<Аргумент2>,…]]:<Возвращаемое значение или выражение> Анонимная функция возвращает ссылку на объект-функцию, которую можно присвоить другому объекту. Примеры:
import math
anfun1=lambda: 1.5+math.log10(17.23) #Анонимная функция без аргументов
anfun1() # Обращение к объекту-функции
2.7362852774480286
anfun2=lambda a,b : a+math.log10(b) #Анонимная функция с 2 аргументами
anfun2(17,234)
19.369215857410143
anfun3=lambda a,b=234: a+math.log10(b) #Функция с необязательным вторым аргументом
anfun3(100)
102.36921585741014
5.2. Функции - генераторы
Это – такие функции, которые используются в итерационных процессах, позволяя на каждой итерации получать одно из значений. Для этого в функцию включают инструкцию yield приостанавливающую её выполнение и возвращающую очередное значение.
def func5(diap,shag):
""" Итератор, возвращающий значения
из диапазона от 1 до diap с шагом shag"""
for j in range(1,diap+1,shag):
yield j
for mm in func5(7,3):
print(mm)
1
4
7
При каждом обращении к функции генерируется одно значение, поэтому мужно использовать метод next
alp=func5(7,3)
print(alp.__next__())
1
print(alp.__next__())
4
print(alp.__next__())
7
При попытке повторного выполнения инструкции выдаёт ошибку, так как в функции закончились итерации для тех параметров, которые ей дали
print(alp.__next__())
Traceback (most recent call last):
File "<pyshell#110>", line 1, in <module>
print(alp.__next__())
StopIteration
Пункт 6 - локализация объектов в функциях
6.1. Примеры на локализацию объектов
glb=10
def func7(arg):
loc1=15
glb=8
return loc1*arg
res=func7(glb)
res
150
glb
10
Значение glb не изменилось после завершения работы функции, так как внутри функции создаётся локальное знаечие с тем же именем, и оно не влияет на глобальную переменную glb
Ошибка в использовании локального обьекта
def func8(arg):
loc1=15
print(glb)
glb=8
return loc1*arg
res=func8(glb)
Traceback (most recent call last):
File "<pyshell#117>", line 1, in <module>
res=func8(glb)
File "<pyshell#116>", line 3, in func8
print(glb)
UnboundLocalError: cannot access local variable 'glb' where it is not associated with a value
Если в функции есть присваивание переменной, то эта переменная считается локальной для всей функции, даже если присваивание происходит после обращения к переменной, поэтому функция при попытке запуска выдаёт ошибку
Переопределение локализации объекта
glb=11
def func7(arg):
loc1=15
global glb
print(glb)
glb=8
return loc1*arg
res=func7(glb)
11
glb
8
С помощью инструкции global glb мы указываем функции, что обьект с именем glb она должна использовать из поля глобальных переменных, поэтому же далее происходит переопределение глобальной переменной
6.2. Выявление локализации объекта с помощью функций locals() и globals() из builtins. Ввёл следующие инструкции:
globals().keys()
dict_keys(['__name__', '__doc__', '__package__', '__loader__', '__spec__', '__annotations__', '__builtins__', 'os', 'uspeh', 'sravnenie', 'n', 'm', 'a', 'b', 'logistfun', 'v', 'w', 'z', 'slozh', 'b1', 'b2', 'b3', 'b4', 'q', 'k1', 'k2', 'q1', 's1', 's2', 's3', 'd1', 'd2', 'inerz', 'sps', 'spsy', 'TT', 'yy', 'xx', 'fnkt', 'typ_fun', 'func', 'fun_arg', 'zz', 'b1234', 'qq', 'dic4', 'qqq', 'e1', 'dd2', 'qqqq', 'func4', 'func3', 'sps1', 'func2', 'kort', 'anfun1', 'math', 'anfun2', 'anfun3', 'func5', 'mm', 'alp', 'glb', 'func7', 'res', 'func8'])
locals().keys()
dict_keys(['__name__', '__doc__', '__package__', '__loader__', '__spec__', '__annotations__', '__builtins__', 'os', 'uspeh', 'sravnenie', 'n', 'm', 'a', 'b', 'logistfun', 'v', 'w', 'z', 'slozh', 'b1', 'b2', 'b3', 'b4', 'q', 'k1', 'k2', 'q1', 's1', 's2', 's3', 'd1', 'd2', 'inerz', 'sps', 'spsy', 'TT', 'yy', 'xx', 'fnkt', 'typ_fun', 'func', 'fun_arg', 'zz', 'b1234', 'qq', 'dic4', 'qqq', 'e1', 'dd2', 'qqqq', 'func4', 'func3', 'sps1', 'func2', 'kort', 'anfun1', 'math', 'anfun2', 'anfun3', 'func5', 'mm', 'alp', 'glb', 'func7', 'res', 'func8'])
Так как я нахожусь не внутри функции, а в рабочем пространстве, то список глобальных переменных совпадает со списком локальных
def func8(arg):
loc1=15
glb=8
print(globals().keys()) #Перечень глобальных объектов «изнутри» функции
print(locals().keys()) #Перечень локальных объектов «изнутри» функции
return loc1*arg
hh=func8(glb)
dict_keys(['__name__', '__doc__', '__package__', '__loader__', '__spec__', '__annotations__', '__builtins__', 'os', 'uspeh', 'sravnenie', 'n', 'm', 'a', 'b', 'logistfun', 'v', 'w', 'z', 'slozh', 'b1', 'b2', 'b3', 'b4', 'q', 'k1', 'k2', 'q1', 's1', 's2', 's3', 'd1', 'd2', 'inerz', 'sps', 'spsy', 'TT', 'yy', 'xx', 'fnkt', 'typ_fun', 'func', 'fun_arg', 'zz', 'b1234', 'qq', 'dic4', 'qqq', 'e1', 'dd2', 'qqqq', 'func4', 'func3', 'sps1', 'func2', 'kort', 'anfun1', 'math', 'anfun2', 'anfun3', 'func5', 'mm', 'alp', 'glb', 'func7', 'res', 'func8'])
dict_keys(['arg', 'loc1', 'glb'])
'glb' in globals().keys()
True
Теперь списки различаются, так каквызов происходил внутри функции, и как локальные объекты были выведены объекты, созданные внутри функции
6.3. Локализация объектов при использовании вложенных функций
def func9(arg2,arg3):
def func9_1(arg1):
loc1=15
glb1=8
print('glob_func9_1:',globals().keys())
print('locl_func9_1:',locals().keys())
return loc1*arg1
loc1=5
glb=func9_1(loc1)
print('loc_func9:',locals().keys())
print('glob_func9:',globals().keys())
return arg2+arg3*glb
kk=func9(10,1)
glob_func9_1: dict_keys(['__name__', '__doc__', '__package__', '__loader__', '__spec__', '__annotations__', '__builtins__', 'os', 'uspeh', 'sravnenie', 'n', 'm', 'a', 'b', 'logistfun', 'v', 'w', 'z', 'slozh', 'b1', 'b2', 'b3', 'b4', 'q', 'k1', 'k2', 'q1', 's1', 's2', 's3', 'd1', 'd2', 'inerz', 'sps', 'spsy', 'TT', 'yy', 'xx', 'fnkt', 'typ_fun', 'func', 'fun_arg', 'zz', 'b1234', 'qq', 'dic4', 'qqq', 'e1', 'dd2', 'qqqq', 'func4', 'func3', 'sps1', 'func2', 'kort', 'anfun1', 'math', 'anfun2', 'anfun3', 'func5', 'mm', 'alp', 'glb', 'func7', 'res', 'func8', 'hh', 'func9'])
locl_func9_1: dict_keys(['arg1', 'loc1', 'glb1'])
loc_func9: dict_keys(['arg2', 'arg3', 'func9_1', 'loc1', 'glb'])
glob_func9: dict_keys(['__name__', '__doc__', '__package__', '__loader__', '__spec__', '__annotations__', '__builtins__', 'os', 'uspeh', 'sravnenie', 'n', 'm', 'a', 'b', 'logistfun', 'v', 'w', 'z', 'slozh', 'b1', 'b2', 'b3', 'b4', 'q', 'k1', 'k2', 'q1', 's1', 's2', 's3', 'd1', 'd2', 'inerz', 'sps', 'spsy', 'TT', 'yy', 'xx', 'fnkt', 'typ_fun', 'func', 'fun_arg', 'zz', 'b1234', 'qq', 'dic4', 'qqq', 'e1', 'dd2', 'qqqq', 'func4', 'func3', 'sps1', 'func2', 'kort', 'anfun1', 'math', 'anfun2', 'anfun3', 'func5', 'mm', 'alp', 'glb', 'func7', 'res', 'func8', 'hh', 'func9'])
6.4. Большой пример - моделирование системы
Реальный двигатель: последовательное соединение усилителя с коэффициентом усиления k1,интегратора: y(t)=x(t)+y(t-1), и инерционного звена: y(t)=(x(t)+T*y(t-1)) / (T+1) с постоянной времени Т. Тахогенератор: последовательное соединение усилителя с коэффициентом усиления k2 и интегратора: y(t)=x(t)+y(t-1). Нелинейное звено типа «зона нечувствительности»: y=0 при -xm≤ x ≤xm, y=x-xm при x>xm, y=x+xm при x<-xm. Таким образом, система характеризуется параметрами: k1, T, k2, xm. Входной сигнал характеризуется параметрами: A (амплитуда синусоиды) и F (период синусоиды). Еще один параметр задачи : N – время (число тактов) подачи сигнала. Решение задачи:
znach=input('k1,T,k2,Xm,A,F,N=').split(',')
k1,T,k2,Xm,A,F,N=8,5,3,10,2,0.5,1000
k1=float(znach[0])
T=float(znach[1])
k2=float(znach[2])
Xm=float(znach[3])
A=float(znach[4])
F=float(znach[5])
N=int(znach[6])
import math
vhod=[]
for i in range(N):
vhod.append(A*math.sin((2*i*math.pi)/F))
vhod
[0.0, 11.755705045849464, 19.02113032590307, 19.021130325903073, 11.755705045849465, 2.4492935982947065e-15, 0.0, -9.797174393178826e-16, -1.959434878635765e-15, -2.9391523179536475e-15, -3.91886975727153e-15, -4.898587196589413e-15, -5.878304635907295e-15, -6.858022075225178e-15, -7.83773951454306e-15, -8.817456953860943e-15, -9.797174393178826e-15, -3.919860126290071e-14, -1.175660927181459e-14, 1.5685382719271533e-14, -1.3716044150450356e-14, -4.3117471020172244e-14, -1.567547902908612e-14, 1.1766512962000004e-14, -1.7634913907721887e-14, -4.7036340777443775e-14, -1.9594348786357652e-14, 7.847643204728474e-15, -7.839720252580143e-14, -5.0955210534715306e-14, -2.351321854362918e-14, 3.928773447456944e-15, 3.1370765438543066e-14, -5.487408029198684e-14, -2.743208830090071e-14, 9.903690185413723e-18, -8.623494204034449e-14, -5.879295004925836e-14, -3.135095805817224e-14, -3.908966067086117e-15, 2.3533025924000007e-14, -6.27118198065299e-14, -3.5269827815443773e-14, -7.827835824357647e-15, -9.407268155488755e-14, -6.663068956380142e-14, -3.9188697572715304e-14, -1.254335433032452e-13, 1.5695286409456948e-14, -7.054955932107296e-14, -1.5679440505160285e-13, -1.5665575338900706e-14, -1.0191042106943061e-13, 3.9218408643271543e-14, -4.702643708725836e-14, -1.3327128281778828e-13, 7.857546894913888e-15, -7.838729883561601e-14, 6.274153087708613e-14, -2.3503314853443768e-14, -1.0974816058397367e-13, 3.138066912872848e-14, -5.486417660180142e-14, -1.4110902233233133e-13, 1.9807380370827447e-17, -8.622503835015907e-14, -1.7246988408068898e-13, -3.134105436798683e-14, -1.1758590009851672e-13, 2.3542929614185422e-14, -6.270191611634448e-14, -1.4894676184687438e-13, -7.817932134172233e-15, -9.406277786470214e-14, 4.7066051848000014e-14, -3.917879388252989e-14, -1.254236396130598e-13, 1.570519009964236e-14, -7.053965563088755e-14, -1.5678450136141745e-13, -1.5655671648715294e-14, -1.019005173792452e-13, -1.881453631097751e-13, -4.701653339707295e-14, -1.3326137912760285e-13, 7.867450585099301e-15, -7.837739514543061e-14, -1.646222408759605e-13, -2.508670866064904e-13, 1.1763541854944381e-13, 3.1390572818913897e-14, -5.485427291161601e-14, -1.4109911864214592e-13, -2.2734396437267583e-13, -3.135888101032057e-13, 5.491369505272849e-14, -3.133115067780141e-14, -1.1757599640833132e-13, -2.0382084213886122e-13, -2.900656878693911e-13, 7.843681728654309e-14, -7.80802844398682e-15, -9.405287417451672e-14, -1.8029771990504662e-13, -2.6654256563557655e-13, 1.0195993952035768e-13, 1.5715093789827776e-14, -7.052975194070213e-14, -1.5677459767123202e-13, -2.4301944340176195e-13, 1.2548306175417226e-13, 3.923821602364237e-14, -4.7006629706887536e-14, -1.3325147543741745e-13, -2.1949632116794735e-13, -3.0574116689847725e-13, 6.276133825745696e-14, -2.348350747307294e-14, -1.0972835320360284e-13, -1.9597319893413275e-13, -2.8221804466466265e-13, 8.628446049127156e-14, 3.9614760741654893e-17, -8.620523096978826e-14, -1.7245007670031815e-13, -2.5869492243084805e-13, -3.4493976816137795e-13, 2.356273699455625e-14, -6.268210873597365e-14, -1.4892695446650357e-13, -2.3517180019703345e-13, -3.2141664592756335e-13, 4.7085859228370845e-14, -3.915898650215906e-14, -1.2540383223268897e-13, -2.1164867796321887e-13, -2.9789352369374875e-13, 7.060898146218544e-14, -1.5635864268344467e-14, -1.0188070999887437e-13, -1.8812555572940427e-13, -2.743704014599342e-13, 9.413210369600003e-14, 7.887257965470129e-15, -7.835758776505978e-14, -1.6460243349558967e-13, -2.508472792261196e-13, -3.370921249566495e-13, 3.141038019928472e-14, -5.483446553124518e-14, -1.410793112617751e-13, -2.27324156992305e-13, -3.135690027228349e-13, 5.4933502433099316e-14, -3.131134329743059e-14, -1.175561890279605e-13, -2.038010347584904e-13, -2.900458804890203e-13, -3.762907262195502e-13, -7.788221063615992e-15, -9.40330667941459e-14, -1.802779125246758e-13, -2.665227582552057e-13, -3.527676039857356e-13, 1.5734901170198603e-14, -7.05099445603313e-14, -1.5675479029086122e-13, -2.429996360213911e-13, -3.29244481751921e-13, -4.154893274824509e-13, -5.017341732129808e-13, -5.879790189435107e-13, 2.3527083709888763e-13, 1.490259913683577e-13, 6.278114563782779e-14, -2.3463700092702113e-14, -1.0970854582323201e-13, -1.9595339155376192e-13, -2.8219823728429185e-13, -3.6844308301482175e-13, -4.5468792874535165e-13, -5.409327744758815e-13, -6.271776202064114e-13, 1.9607223583598687e-13, 1.0982739010545698e-13, 2.3582544374927077e-14, -6.266230135560282e-14, -1.4890714708613274e-13, -2.3515199281666264e-13, -3.2139683854719255e-13, -4.0764168427772245e-13, -4.938865300082523e-13, -5.801313757387822e-13, 2.431184803036161e-13, 1.5687363457308617e-13, 7.062878884255627e-14, -1.561605688797364e-14, -1.0186090261850355e-13, -1.8810574834903344e-13, -2.7435059407956334e-13, -3.6059543981009325e-13, -4.4684028554062315e-13, -5.330851312711531e-13, -6.19329977001683e-13, 2.0391987904071535e-13, 1.1767503331018545e-13, 3.143018757965555e-14, -5.481465815087435e-14, -1.4105950388140426e-13, -2.2730434961193417e-13, -3.1354919534246404e-13, -3.99794041072994e-13, -4.860388868035239e-13, -5.722837325340538e-13, 2.5096612350834453e-13, 1.6472127777781465e-13, 7.847643204728474e-14, -7.768413683245164e-15, -9.401325941377507e-14, -1.8025810514430496e-13, -2.665029508748349e-13, -3.527477966053648e-13, -4.389926423358947e-13, -5.252374880664246e-13, -6.114823337969545e-13, 2.1176752224544383e-13, 1.2552267651491393e-13, 3.927783078438402e-14, -4.696701494614588e-14, -1.3321186067667578e-13, -2.194567064072057e-13, -3.057015521377356e-13, -3.919463978682655e-13, -4.781912435987954e-13, -5.644360893293253e-13, -6.506809350598552e-13, 1.7256892098254313e-13, 8.632407525201321e-14, 7.922952148330979e-17, -8.61656162090466e-14, -1.724104619395765e-13, -2.586553076701064e-13, -3.449001534006363e-13, -4.311449991311662e-13, -5.173898448616961e-13, -6.03634690592226e-13, -6.898795363227559e-13, 1.333703197196424e-13, 4.71254739891125e-14, -3.9119371741417404e-14, -1.253642174719473e-13, -2.116090632024772e-13, -2.9785390893300714e-13, -3.8409875466353704e-13, -4.703436003940669e-13, -5.565884461245968e-13, -6.428332918551267e-13, 1.804165641872716e-13, 9.417171845674169e-14, 7.926872726211783e-15, -7.831797300431812e-14, -1.6456281873484803e-13, -2.5080766446537794e-13, -3.3705251019590784e-13, -4.2329735592643774e-13, -5.095422016569676e-13, -5.957870473874975e-13, -6.820318931180275e-13, 1.4121796292437088e-13, 5.497311719384097e-14, -3.127172853668893e-14, -1.1751657426721883e-13, -2.0376141999774873e-13, -2.9000626572827864e-13, -3.7625111145880854e-13, -4.624959571893385e-13, -5.487408029198684e-13, -6.349856486503983e-13, 1.8826420739200006e-13, 1.0201936166147017e-13, 1.5774515930940257e-14, -7.047032979958965e-14, -1.5671517553011956e-13, -2.4296002126064943e-13, -3.2920486699117934e-13, -4.1544971272170924e-13, -5.016945584522392e-13, -5.879394041827691e-13, -6.74184249913299e-13, 1.4906560612909936e-13, 6.282076039856944e-14, -2.342408533196046e-14, -1.0966893106249037e-13, -1.9591377679302026e-13, -2.821586225235502e-13, -3.684034682540801e-13, -4.5464831398461e-13, -5.408931597151399e-13, -6.271380054456698e-13, -7.133828511761997e-13, 1.0986700486619863e-13, 2.362215913566873e-14, -6.262268659486118e-14, -1.4886753232539108e-13, -2.35112378055921e-13, -3.213572237864509e-13, -4.076020695169808e-13, -4.938469152475107e-13, -5.800917609780406e-13, -6.663366067085705e-13, -7.525814524391004e-13, 7.066840360329792e-14, -1.5576442127231985e-14, -1.0182128785776189e-13, -1.880661335882918e-13, -2.743109793188217e-13, -3.605558250493516e-13, -4.468006707798815e-13, -5.330455165104114e-13, -6.192903622409413e-13, -7.055352079714712e-13, 1.177146480709271e-13, 3.1469802340397206e-14, -5.47750433901327e-14, -1.410198891206626e-13, -2.272647348511925e-13, -3.1350958058172243e-13, -3.9975442631225234e-13, -4.859992720427822e-13, -5.722441177733121e-13, -6.58488963503842e-13, -7.447338092343719e-13, -8.309786549649018e-13, -7.728798922503509e-15, -1.0034683464259616e-12, -1.8021849038356333e-13, -1.1759580378870214e-12, -3.5270818184462313e-13, 4.705416741977753e-13, -5.251978733056829e-13, 2.980519827367154e-13, -6.976875647667428e-13, 1.2556229127565559e-13, -8.701772562278026e-13, -4.692740018540423e-14, -1.0426669476888623e-12, -2.1941709164646403e-13, -1.2151566391499221e-12, -3.9190678310752383e-13, 4.313430729348745e-13, -5.643964745685837e-13, 2.588533814738147e-13, -7.368861660296435e-13, 8.636369001275487e-14, -9.093758574907033e-13, -8.612600144830495e-14, -1.081865548951763e-12, -2.5861569290936473e-13, -1.2543552404128228e-12, -4.3110538437042454e-13, 3.9214447167197375e-13, -6.035950758314844e-13, 2.1965478021091397e-13, -7.760847672925442e-13, 4.7165088749854154e-14, -9.48574458753604e-13, -1.2532460271120565e-13, -1.1210641502146637e-12, -2.978142941722655e-13, 5.254355618701329e-13, -4.703039856333253e-13, 3.5294587040907305e-13, -6.427936770943851e-13, 1.8045617894801324e-13, -8.152833685554449e-13, 7.966487486953439e-15, -9.877730600165046e-13, -1.6452320397410637e-13, -1.1602627514775644e-12, -3.370128954351662e-13, 4.862369606072322e-13, -5.09502586896226e-13, 3.1374726914617235e-13, -6.819922783572858e-13, 1.4125757768511254e-13, -8.544819698183456e-13, -3.123211377594728e-14, -1.0269716612794055e-12, -2.037218052370071e-13, -1.1994613527404653e-12, -3.762114966980669e-13, 4.4703835934433145e-13, -5.487011881591267e-13, 2.7454866788327165e-13, -7.211908796201865e-13, 1.0205897642221182e-13, -8.936805710812463e-13, -7.043071503884799e-14, -1.0661702625423062e-12, -2.429204064999078e-13, -1.238659954003366e-12, -4.1541009796096763e-13, 4.078397580814307e-13, -5.878997894220274e-13, 2.353500666203709e-13, -7.603894808830872e-13, 6.28603751593111e-14, -9.328791723441471e-13, -1.096293163017487e-13, -1.105368863805207e-12, -2.821190077628085e-13, -1.2778585552662667e-12, -4.5460869922386833e-13, 3.6864115681853e-13, -6.270983906849281e-13, 1.961514653574702e-13, -7.99588082145988e-13, 2.3661773896410386e-14, -9.720777736070478e-13, -1.4882791756464942e-13, -1.1445674650681076e-12, -3.213176090257092e-13, 5.019322470166891e-13, -4.938073004867691e-13, 3.294425555556293e-13, -6.662969919478289e-13, 1.5695286409456947e-13, -8.387866834088887e-13, -1.5536827366490327e-14, -1.0112763748699485e-12, -1.8802651882755014e-13, -1.1837660663310083e-12, -3.6051621028860993e-13, 4.627336457537884e-13, -5.330059017496698e-13, 2.9024395429272855e-13, -7.054955932107296e-13, 1.1775426283166877e-13, -8.779852846717894e-13, -5.4735428629391043e-14, -1.0504749761328492e-12, -2.2722512009045084e-13, -1.222964667593909e-12, -3.997148115515107e-13, 4.2353504449088766e-13, -5.722045030125705e-13, 2.5104535302982785e-13, -7.446941944736303e-13, 7.855566156876804e-14, -9.1718388593469e-13, -9.393402989229176e-14, -1.08967357739575e-12, -2.6642372135335157e-13, -1.2621632688568097e-12, -4.389134128144114e-13, 3.8433644322798696e-13, -6.114031042754712e-13, 2.1184675176692715e-13, -7.83892795736531e-13, 3.935706030586734e-14, -9.563824871975908e-13, -1.3313263115519246e-13, -1.1288721786586506e-12, -3.0562232261625227e-13, -1.3013618701197104e-12, -4.781120140773121e-13, 3.4513784196508626e-13, -6.506017055383719e-13, 1.7264815050402642e-13, -8.230913969994317e-13, 1.5845904296661957e-16, -9.955810884604915e-13, -1.723312324180932e-13, -1.1680707799215513e-12, -3.44820923879153e-13, -1.3405604713826111e-12, -5.173106153402128e-13, 3.059392407021855e-13, -6.898003068012726e-13, 1.3344954924112572e-13, -8.622899982623324e-13, -3.9040142219934095e-14, -1.0347796897233922e-12, -2.1152983368099391e-13, -1.207269381184452e-12, -3.840195251420537e-13, -1.3797590726455118e-12, -5.565092166031135e-13, 2.667406394392848e-13, -7.289989080641733e-13, 9.4250947978225e-14, -9.014885995252332e-13, -7.823874348283481e-14, -1.073978290986293e-12, -2.507284349438946e-13, -1.2464679824473527e-12, -4.232181264049544e-13, 4.000317296374439e-13, -5.957078178660143e-13, 2.275420381763841e-13, -7.681975093270741e-13, 5.5052346715324286e-14, -9.406872007881338e-13, -1.1743734474573553e-13, -1.1131768922491936e-12, -2.899270362067953e-13, -1.2856665837102534e-12, -4.624167276678552e-13, 3.608331283745432e-13, -6.34906419128915e-13, 1.8834343691348338e-13, -8.073961105899748e-13, 1.5853745452423566e-14, -9.798858020510345e-13, -1.5663594600863623e-13, -1.1523754935120943e-12, -3.2912563746969607e-13, -1.3248651849731541e-12, -5.016153289307559e-13, 3.2163452711164246e-13, -6.741050203918157e-13, 1.4914483565058265e-13, -8.465947118528755e-13, -2.3344855810477147e-14, -1.0190844033139352e-12, -1.9583454727153696e-13, -1.191574094774995e-12, -3.6832423873259677e-13, -1.364063786236055e-12, -5.408139301936566e-13, 2.8243592584874176e-13, -7.133036216547164e-13, 1.0994623438768194e-13, -8.857933131157762e-13, -6.254345707337787e-14, -1.058283004576836e-12, -2.3503314853443766e-13, -1.230772696037896e-12, -4.0752283999549747e-13, -1.4032623874989557e-12, -5.800125314565573e-13, 2.4323732458584106e-13, -7.525022229176171e-13, 7.074763312478123e-14, -9.24991914378677e-13, -1.0174205833627858e-13, -1.0974816058397368e-12, -2.742317497973384e-13, -1.2699712973007966e-12, -4.467214412583982e-13, 3.765284147840001e-13, -6.19211132719458e-13, 2.0403872332294033e-13, -7.917008241805178e-13, 3.1549031861880515e-14, -9.641905156415777e-13, -1.409406595991793e-13, -1.1366802071026375e-12, -3.134303510602391e-13, -1.3091698985636973e-12, -4.859200425212989e-13, 3.373298135210994e-13, -6.584097339823587e-13, 1.648401220600396e-13, -8.308994254434185e-13, -7.6495694010202e-15, -1.0033891169044784e-12, -1.8013926086208e-13, -1.1758788083655382e-12, -3.526289523231398e-13, -1.348368499826598e-12, -5.251186437841997e-13, 2.981312122581987e-13, -6.976083352452595e-13, 1.2564152079713888e-13, -8.700980267063193e-13, -4.684817066392092e-14, -1.042587718167379e-12, -2.1933786212498073e-13, -1.2150774096284389e-12, -3.918275535860405e-13, -1.3875671010894987e-12, -5.643172450471004e-13, 2.5893261099529796e-13, -7.368069365081602e-13, 8.644291953423818e-14, -9.0929662796922e-13, -8.604677192682162e-14, -1.0817863194302798e-12, -2.5853646338788146e-13, -1.2542760108913396e-12, -4.3102615484894126e-13, -1.4267657023523994e-12, -6.035158463100011e-13, 2.1973400973239726e-13, -7.760055377710609e-13, 4.724431827133746e-14, -9.484952292321207e-13, -1.2524537318972235e-13, -1.1209849206931805e-12, -2.9773506465078216e-13, -1.2934746121542403e-12, -4.70224756111842e-13, -1.4659643036153001e-12, -6.427144475729018e-13, 1.8053540846949656e-13, -8.152041390339616e-13, 8.045717008436748e-15, -9.876938304950214e-13, -1.6444397445262305e-13, -1.1601835219560812e-12, -3.3693366591368286e-13, -1.332673213417141e-12, -5.094233573747427e-13, -1.5051629048782008e-12, -6.819130488358025e-13, 1.4133680720659584e-13, -8.544027402968623e-13, -3.115288425446397e-14, -1.026892431757922e-12, -2.0364257571552378e-13, -1.1993821232189819e-12, -3.761322671765836e-13, -1.3718718146800417e-12, -5.486219586376434e-13, 2.746278974047549e-13, -7.211116500987032e-13, 1.0213820594369512e-13, -8.93601341559763e-13, -7.035148551736468e-14, -1.0660910330208228e-12, -2.428411769784245e-13, -1.2385807244818826e-12, -4.153308684394843e-13, -1.4110704159429424e-12, -5.878205599005441e-13, 2.354292961418542e-13, -7.603102513616039e-13, 6.293960468079441e-14, -9.327999428226637e-13, -1.095500867802654e-13, -1.1052896342837235e-12, -2.820397782413252e-13, -1.2777793257447833e-12, -4.54529469702385e-13, -1.450269017205843e-12, -6.270191611634449e-13, 1.9623069487895352e-13, -7.995088526245047e-13, 2.3741003417893698e-14, -9.719985440855644e-13, -1.4874868804316612e-13, -1.1444882355466242e-12, -3.212383795042259e-13, -1.316977927007684e-12, -4.937280709652858e-13, -1.4894676184687438e-12, -6.662177624263456e-13, -1.6619573099298036e-12, 9.802819496584512e-13, -1.5457597845007018e-14, -1.011197145348465e-12, -2.0069366928519232e-12, 6.353025667363315e-13, -3.6043698076712665e-13, -1.3561765282705847e-12, -2.351916075774043e-12, 2.9032318381421187e-13, -7.054163636892463e-13, -1.7011559111927043e-12, 9.410833483955505e-13, -5.4656199107907735e-14, -1.0503957466113658e-12, -2.046135294114824e-12, 5.961039654734308e-13, -3.9963558203002735e-13, -1.3953751295334856e-12, -2.3911146770369437e-12, 2.5112458255131117e-13, -7.44614964952147e-13, -1.7403545124556052e-12, 9.018847471326497e-13, -9.385480037080845e-14, -1.0895943478742667e-12, -2.0853338953777246e-12, 5.569053642105301e-13, -4.3883418329292806e-13, -1.4345737307963863e-12, -2.4303132782998442e-12, 2.1192598128841045e-13, -7.838135662150477e-13, -1.779553113718506e-12, 8.62686145869749e-13, -1.3305340163370917e-13, -1.1287929491371674e-12, -2.1245324966406255e-12, 5.177067629476294e-13, -4.780327845558288e-13, -1.473772332059287e-12, -2.469511879562745e-12, 1.7272738002550975e-13, -8.230121674779484e-13, -1.8187517149814066e-12, 8.234875446068483e-13, -1.722520028966099e-13, -1.167991550400068e-12, -2.163731097903526e-12, 4.785081616847287e-13, -5.172313858187295e-13, -1.5129709333221877e-12, -2.5087104808256456e-12, 1.3352877876260902e-13, -8.622107687408491e-13, -1.8579503162443073e-12, 7.842889433439475e-13, -2.114506041595106e-13, -1.2071901516629688e-12, -2.202929699166427e-12, 4.3930956042182793e-13, -5.564299870816303e-13, -1.5521695345850884e-12, 1.0900697250031664e-12, 9.433017749970831e-14, -9.014093700037499e-13, -1.897148917507208e-12, 7.450903420810468e-13, -2.506492054224113e-13, -1.2463887529258695e-12, -2.2421283004293274e-12, 4.0011095915892723e-13, -5.95628588344531e-13, -1.591368135847989e-12, 1.0508711237402657e-12, 5.5131576236807595e-14, -9.406079712666506e-13, -1.9363475187701087e-12, 7.058917408181461e-13, -2.8984780668531204e-13, -1.2855873541887702e-12, -2.2813269016922283e-12, 3.609123578960265e-13, -6.348271896074317e-13, -1.6305667371108898e-12, 1.011672522477365e-12, 1.5932974973906878e-14, -9.798065725295513e-13, -1.9755461200330092e-12, 6.666931395552454e-13, -3.2904640794821275e-13, -1.3247859554516709e-12, -2.320525502955129e-12, 3.217137566331258e-13, -6.740257908703324e-13, -1.6697653383737905e-12, 9.724739212144643e-13, -2.3265626288993838e-14, -1.019005173792452e-12, -2.01474472129591e-12, 6.274945382923447e-13, -3.6824500921111345e-13, -1.3639845567145716e-12, -2.3597241042180297e-12, 2.825151553702251e-13, -7.132243921332331e-13, -1.7089639396366912e-12, 9.332753199515636e-13, -6.246422755189456e-14, -1.0582037750553527e-12, -2.053943322558811e-12, 5.88295937029444e-13, -4.074436104740142e-13, -1.4031831579774723e-12, -2.3989227054809306e-12, 2.4331655410732433e-13, -7.524229933961338e-13, -1.748162540899592e-12, 8.940767186886629e-13, -1.0166282881479527e-13, -1.0974023763182534e-12, -2.0931419238217115e-12, 5.490973357665433e-13, -4.466422117369149e-13, -1.442381759240373e-12, -2.438121306743831e-12, 2.0411795284442363e-13, -7.916215946590345e-13, -1.7873611421624926e-12, 8.548781174257622e-13, -1.4086143007769598e-13, -1.136600977581154e-12, -2.1323405250846124e-12, 5.098987345036425e-13, -4.858408129998156e-13, -1.4815803605032737e-12, -2.477319908006732e-12, 1.6491935158152293e-13, -8.308201959219353e-13, -1.8265597434253933e-12, 8.156795161628614e-13, -1.800600313405967e-13, -1.1757995788440548e-12, -2.171539126347513e-12, 4.707001332407418e-13, -5.250394142627163e-13, -1.5207789617661744e-12, -2.5165185092696325e-12, 1.257207503186222e-13, -8.70018797184836e-13, -1.8657583446882942e-12, 7.764809148999607e-13, -2.192586326034974e-13, -1.2149981801069555e-12, -2.210737727610414e-12, 4.315015319778411e-13, -5.64238015525617e-13, -1.559977563029075e-12, -2.5557171105325334e-12, 8.652214905572149e-14, -9.092173984477367e-13, -1.9049569459511947e-12, 7.3728231363706e-13, -2.5845723386639814e-13, -1.2541967813698562e-12, -2.2499363288733143e-12, 3.923029307149404e-13, -6.034366167885177e-13, -1.599176164291976e-12, -2.594915711795434e-12, 4.732354779282077e-14, -9.484159997106375e-13, -1.9441555472140956e-12, 6.980837123741593e-13, -2.9765583512929884e-13, -1.293395382632757e-12, -2.2891349301362152e-12, 3.531043294520397e-13, -6.426352180514184e-13, -1.6383747655548767e-12, 1.0038644940333781e-12, 8.124946529920059e-15, -9.876146009735382e-13, -1.983354148476996e-12, 6.588851111112586e-13, -3.3685443639219954e-13, -1.3325939838956578e-12, -2.3283335313991157e-12, 3.1390572818913894e-13, -6.818338193143192e-13, -1.6775733668177774e-12, 9.646658927704774e-13, -3.1073654732980654e-14, -1.0268132022364389e-12, -2.022552749739897e-12, 6.196865098483579e-13, -3.760530376551003e-13, -1.3717925851585585e-12, -2.3675321326620166e-12, 2.7470712692623824e-13, -7.210324205772199e-13, -1.716771968080678e-12, 9.254672915075767e-13, -7.027225599588137e-14, -1.0660118034993396e-12, -2.0617513510027975e-12, 5.804879085854571e-13, -4.15251638918001e-13, -1.4109911864214592e-12, -2.406730733924917e-12, 2.3550852566333754e-13, -7.602310218401207e-13, -1.7559705693435788e-12, 8.86268690244676e-13, -1.0947085725878209e-13, -1.1052104047622403e-12, -2.1009499522656984e-12, 5.412893073225564e-13, -4.544502401809017e-13, -1.4501897876843599e-12, -2.445929335187818e-12, 1.9630992440043681e-13, -7.994296231030214e-13, -1.7951691706064795e-12, 8.470700889817753e-13, -1.486694585216828e-13, -1.144409006025141e-12, -2.140148553528599e-12, 5.020907060596557e-13, -4.936488414438024e-13, -1.4893883889472606e-12, -2.4851279364507185e-12, 1.571113231375361e-13, -8.386282243659221e-13, -1.83436777186938e-12, 8.078714877188746e-13, -1.8786805978458353e-13, -1.1836076072880417e-12, -2.1793471547915e-12, 4.62892104796755e-13, -5.328474427067031e-13, -1.5285869902101613e-12, -2.5243265377136194e-12, 1.179127218746354e-13, -8.778268256288228e-13, -1.873566373132281e-12, 7.686728864559739e-13, -2.2706666104748423e-13, -1.2228062085509424e-12, -2.2185457560544007e-12, 4.236935035338543e-13, -5.720460439696038e-13, -1.567785591473062e-12, -2.5635251389765203e-12, 7.871412061173467e-14, -9.170254268917235e-13, -1.9127649743951816e-12, 7.294742851930732e-13, -2.6626526231038493e-13, -1.262004809813843e-12, -2.2577443573173012e-12, 3.8449490227095355e-13, -6.112446452325045e-13, -1.6069841927359627e-12, -2.602723740239421e-12, 3.9515519348833955e-14, -9.562240281546242e-13, -1.9519635756580825e-12, 6.902756839301725e-13, -3.054638635732857e-13, -1.3012034110767438e-12, -2.296942958580202e-12, 3.4529630100805285e-13, -6.504432464954052e-13, -1.6461827939988634e-12, -2.6419223415023217e-12, 3.1691808593323915e-16, -9.954226294175249e-13, -1.991162176920983e-12, 6.510770826672717e-13, -3.446624648361864e-13, -1.3404020123396445e-12, -2.3361415598431026e-12, 3.0609769974515215e-13, -6.89641847758306e-13, -1.685381395261764e-12, -2.6811209427652222e-12, -3.888168317696748e-14, -1.0346212306804256e-12, -2.030360778183884e-12, 6.11878481404371e-13, -3.838610660990871e-13, -1.3796006136025452e-12, -2.3753401611060035e-12, 2.6689909848225145e-13, -7.288404490212067e-13, -1.7245799965246648e-12, -2.720319544028123e-12, -7.808028443986819e-14, -1.0738198319433263e-12, -2.0695593794467844e-12, 5.726798801414703e-13, -4.2305966736198783e-13, -1.4187992148654459e-12, -2.414538762368904e-12, 2.277004972193507e-13, -7.680390502841074e-13, -1.7637785977875655e-12, -2.7595181452910236e-12, -1.1727888570276892e-13, -1.113018433206227e-12, -2.1087579807096853e-12, 5.334812788785696e-13, -4.622582686248885e-13, -1.4579978161283466e-12, -2.453737363631805e-12, 1.8850189595645e-13, -8.072376515470081e-13, -1.8029771990504664e-12, 8.392620605377885e-13, -1.5647748696566962e-13, -1.1522170344691279e-12, -2.147956581972586e-12, 4.942826776156689e-13, -5.014568698877892e-13, -1.4971964173912475e-12, -2.4929359648947054e-12, 1.4930329469354927e-13, -8.464362528099088e-13, -1.842175800313367e-12, 8.000634592748878e-13, -1.9567608822857034e-13, -1.1914156357320286e-12, -2.1871551832354867e-12, 4.550840763527682e-13, -5.406554711506899e-13, -1.5363950186541482e-12, -2.5321345661576063e-12, 1.1010469343064857e-13, -8.856348540728095e-13, -1.8813744015762676e-12, 7.608648580119871e-13, -2.3487468949147107e-13, -1.2306142369949293e-12, -2.226353784498387e-12, 4.1588547508986746e-13, -5.798540724135906e-13, -1.5755936199170489e-12]
def realdvig(xtt,kk1,TT,yti1,ytin1):
#Модель реального двигателя
yp=kk1*xtt #усилитель
yti1=yp+yti1 #Интегратор
ytin1=(yti1+TT*ytin1)/(TT+1)
return [yti1,ytin1]
def tahogen(xtt,kk2,yti2):
#Модель тахогенератора
yp=kk2*xtt #усилитель
yti2=yp+yti2 #интегратор
return yti2
def nechus(xtt,gran):
#зона нечувствит
if xtt<gran and xtt>(-gran):
ytt=0
elif xtt>=gran:
ytt=xtt-gran
elif xtt<=(-gran):
ytt=xtt+gran
return ytt
yi1=0;yin1=0;yi2=0
vyhod=[]
for xt in vhod:
xt1=xt-yi2 #отрицательная обратная связь
[yi1,yin1]=realdvig(xt1,k1,T,yi1,yin1)
yi2=tahogen(yin1,k2,yi2)
yt=nechus(yin1,Xm)
vyhod.append(yt)
print('y=',vyhod)
y= [0, 5.674273394465951, 0, -21.765407367302817, 53.36608561531802, -2.0598024552006873, -171.37763158253293, 286.5717814062553, 117.62343720012268, -1080.9001201356014, 1169.530792129754, 1629.3005938769927, -5957.016238648836, 3562.993021526456, 13099.635272846857, -29785.069407932577, 2769.3810996017614, 87125.60319899053, -133889.11117103748, -73819.8279147629, 515802.09835581545, -516473.83295161504, -834449.3137675928, 2780659.502563011, -1449282.7770696115, -6419649.861726477, 13671598.496335695, -38850.928679049015, -41761991.45820836, 60218961.25800031, 41077476.646989405, -243309315.65799543, 224503381.5906898, 421135473.77134085, -1292758203.3567333, 572276108.5181881, 3130645990.4895196, -6255788484.416885, -573072649.0538635, 19959559077.749134, -26971115580.24443, -22236749917.924076, 114498815719.68755, -96759881525.37495, -210974271751.16605, 599578680913.7666, -217543637650.76416, -1520887464983.4578, 2854133977014.2104, 544590568727.00555, -9513785823075.615, 12025620257811.377, 11794030701374.203, -53756178025033.25, 41286142707033.73, 105011000493041.14, -277406029481535.66, 78016152002860.0, 736239735024972.6, -1298161120771411.2, -383771192497560.0, 4523029159158431.0, -5335278439667503.0, -6156728905225041.0, 2.517945052784129e+16, -1.7404147234937636e+16, -5.197097038783707e+16, 1.2802673351884472e+17, -2.527872410020135e+16, -3.552219199232153e+17, 5.885244487766586e+17, 2.3958099280563798e+17, -2.1449279549470134e+18, 2.3539703406036956e+18, 3.173159976492421e+18, -1.176671417664019e+19, 7.227715219270185e+18, 2.5589870028968972e+19, -5.893435076571778e+19, 6.540185165478647e+18, 1.7085294437299647e+20, -2.6588088784787037e+20, -1.399633282009097e+20, 1.014683704139546e+21, -1.0321295195002697e+21, -1.6183082117892326e+21, 5.485941385871113e+21, -2.944884318328571e+21, -1.2542068834097328e+22, 2.7057056310215664e+22, -5.751190695992144e+20, -8.19329019411238e+22, 1.1966958337542207e+23, 7.839395868033837e+22, -4.7885592574579015e+23, 4.493393430353712e+23, 8.180482006811227e+23, -2.551674420343792e+24, 1.169941074447572e+24, 6.121240701295547e+24, -1.2387685700324824e+25, -8.960576577028528e+23, 3.918026305259915e+25, -5.3643891224428765e+25, -4.264287642651654e+25, 2.254506183065786e+26, -1.940146269073215e+26, -4.103869811144316e+26, 1.1840326649751765e+27, -4.486850152553229e+26, -2.975943739731287e+27, 5.655121624513342e+27, 9.643038979717658e+26, -1.8685298662778708e+28, 2.394063939907823e+28, 2.2700303716795094e+28, -1.0589647495278515e+29, 8.296227703269427e+28, 2.0451819643327963e+29, -5.480843637199986e+29, 1.631851313784979e+29, 1.4416074803394817e+30, -2.573772713838723e+30, -7.055641719446932e+29, 8.887891671121637e+30, -1.0632513085988334e+31, -1.1884415999291888e+31, 4.962509662107745e+31, -3.506459763146893e+31, -1.0132857375223602e+32, 2.5307651024575708e+32, -5.426689664031137e+31, -6.959997927018522e+32, 1.1676085743977885e+33, 4.485670298739268e+32, -4.216950893831894e+33, 4.6966044418048937e+33, 6.139636393007614e+33, -2.320131338151518e+34, 1.4609672265251487e+34, 4.994191503542009e+34, -1.1655912139992336e+35, 1.4981928426499894e+34, 3.349636697650625e+35, -5.278753583631755e+35, -2.6489692759437878e+35, 1.9958504292994618e+36, -2.061996492567008e+36, -3.137352676465705e+36, 1.0822110793804895e+37, -5.977852532669672e+36, -2.4499261392419855e+37, 5.354183737311303e+37, -2.115656999403651e+36, -1.6072601765601372e+38, 2.3777363707468654e+38, 1.4943708966273266e+38, -9.423446515190303e+38, 8.990478852338203e+38, 1.588560779330234e+39, -5.0360691461079855e+39, 2.388458496606877e+39, 1.1966783459688467e+40, -2.4527194315678205e+40, -1.305980443705618e+39, 7.69018149092055e+40, -1.0667549814058993e+41, -8.170507563028109e+40, 4.438754290345723e+41, -3.888707139767432e+41, -7.980728741445598e+41, 2.3379697813021116e+42, -9.23496008780924e+41, -5.822234801681687e+42, 1.120357144312952e+43, 1.685546113515953e+42, -3.6694523315515413e+43, 4.765179710133338e+43, 4.3662920651082125e+43, -2.085903024594143e+44, 1.6663072871754214e+44, 3.982240569305408e+44, -1.0827685950485884e+45, 3.4015814967319623e+44, 2.8223851262862907e+45, -5.1021782090030186e+45, -1.2903539681989234e+45, 1.74632091254787e+46, -2.1184615238697207e+46, -2.2928468196295566e+46, 9.779486113676964e+46, -7.060526883502403e+46, -1.97520539554104e+47, 5.0021706398716e+47, -1.157028598699291e+47, -1.363525950412596e+48, 2.3161687884571394e+48, 8.374532313419857e+47, -8.289750497795186e+48, 9.368307620896707e+48, 1.1874186795859325e+49, -4.5743496999056425e+49, 2.950983806068822e+49, 9.74496699232303e+49, -2.3050376390481765e+50, 3.364680314424658e+49, 6.566301583472513e+50, -1.047879796377132e+51, -5.004483238658109e+50, 3.9253943001385076e+51, -4.118330983500374e+51, -6.080038922840425e+51, 2.1346756616096916e+52, -1.2123054744122248e+52, -4.7847819543816186e+52, 1.0593956596552567e+53, -6.104520463038675e+51, -3.152567516543702e+53, 4.723612364694731e+53, 2.845094614780697e+53, -1.8542716286883182e+54, 1.7982593665860806e+54, 3.0838463000501456e+54, -9.938405351528316e+54, 4.8697655821377134e+54, 2.3390893008289967e+55, -4.8557421188312455e+55, -1.6672519839606265e+54, 1.509239946570289e+56, -2.1209650613289907e+56, -1.5640743858366209e+56, 8.738360235828608e+56, -7.791359464009883e+56, -1.551576990906194e+57, 4.61606569944558e+57, -1.8971512956041494e+57, -1.13891461794052e+58, 2.2193128747121778e+58, 2.8981135271016756e+57, -7.205376425678104e+58, 9.482869618324158e+58, 8.392498707688566e+58, -4.108338116256617e+59, 3.3453006151094473e+59, 7.752092484697337e+59, -2.1388524635985933e+60, 7.068782628715231e+59, 5.524922969970917e+60, -1.0113129218955625e+61, -2.345411945414611e+60, 3.4308760995174476e+61, -4.2200063655727614e+61, -4.421113167662857e+61, 1.9270379086731903e+62, -1.4209145792063573e+62, -3.849460178026329e+62, 9.886007342808661e+62, -2.4525435745451944e+62, -2.6709268892208976e+63, 4.5939269358704864e+63, 1.558511648194728e+63, -1.629450782623256e+64, 1.8682500515310786e+64, 2.2954529975586522e+64, -9.017904286754019e+64, 5.956555383999185e+64, 1.9011307647977213e+65, -4.557892685226625e+65, 7.442390419704039e+64, 1.2870377248970296e+66, -2.0798321473408617e+66, -9.436098409968735e+65, 7.719628644819509e+66, -8.223133965748482e+66, -1.177836162697619e+67, 4.2102803010817766e+67, -2.456358414547462e+67, -9.343192788160716e+67, 2.0959247609215543e+68, -1.584240121112442e+67, -6.18290408067442e+68, 9.382456093851435e+68, 5.409525428879077e+68, -3.648341598452477e+69, 3.595729758314423e+69, 5.9846866635797e+69, -1.9611031795058507e+70, 9.91681412328441e+69, 4.5713707195973956e+70, -9.612002255327678e+70, -1.4991811077040008e+69, 2.961638607643711e+71, -4.2162670673228618e+71, -2.9912178844040907e+71, 1.7201165217702163e+72, -1.5605000951677338e+72, -3.015662104058562e+72, 9.11303647665746e+72, -3.8905270245839834e+72, -2.2275534162454052e+73, 4.3957058985634896e+73, 4.876083096150116e+72, -1.4147053270924657e+74, 1.8867694905908313e+74, 1.6119504923585227e+74, -8.090915321904216e+74, 6.713174471424551e+74, 1.508702938538137e+75, -4.2245762308330585e+75, 1.4648956391555838e+75, 1.0813744151988421e+76, -2.0042903407428926e+76, -4.2325173973390565e+75, 6.739713284336305e+76, -8.404569476387687e+76, -8.519947485556098e+76, 3.796855174046287e+77, -2.858059163271349e+77, -7.500540397436532e+77, 1.953616754410479e+78, -5.172470377684287e+77, -5.2312348341511545e+78, 9.110446702567556e+78, 2.8900658732672347e+78, -3.202563042078455e+79, 3.7248432081008976e+79, 4.4353565255304354e+79, -1.7776300369786616e+80, 1.201543570342064e+80, 3.708158977004892e+80, -9.011660024900095e+80, 1.6264657323221194e+80, 2.5223682526195194e+81, -4.1274588254170125e+81, -1.7754078996386933e+81, 1.517983962787344e+82, -1.6414940854663337e+82, -2.280831459358753e+82, 8.303274232818221e+82, -4.9728477845531956e+82, -1.8241101755002158e+83, 4.146160800032622e+83, -3.872977807502501e+82, -1.212467320212855e+84, 1.8633380151177823e+84, 1.0270770212010129e+84, -7.177547331892646e+84, 7.187714843270206e+84, 1.1610356418899327e+85, -3.869394484734697e+85, 2.0171747574231773e+85, 8.932544443873762e+85, -1.902492994159345e+86, 5.661204604830941e+83, 5.811088616042097e+86, -8.38011075946145e+86, -5.71472275290321e+86, 3.3856712416986025e+87, -3.1243662778293005e+87, -5.859589549804023e+87, 1.7989223917064998e+88, -7.965494335289524e+87, -4.356117834583891e+88, 8.705371289513827e+88, 7.962565265167851e+87, -2.777338758179303e+89, 3.7533410849308633e+89, 3.093693466601865e+89, -1.5932667569333899e+90, 1.3466047157393632e+90, 2.935480305676604e+90, -8.343395229372167e+90, 3.0281842155793875e+90, 2.1162405948213663e+91, -3.9717460872271105e+91, -7.572557997937333e+90, 1.3238321828049457e+92, -1.6735148405963674e+92, -1.640889823433571e+92, 7.4802711879336e+92, -5.745872557263313e+92, -1.4611280037210376e+93, 3.8602379519392265e+93, -1.0860923137782725e+93, -1.0244466842197485e+94, 1.806498911258848e+94, 5.337680686358172e+93, -6.293765413615172e+94, 7.424760558904565e+94, 8.565960508114981e+94, -3.503778659455896e+95, 2.422215680443262e+95, 7.231321507041499e+95, -1.7815599122277028e+96, 3.519854690915257e+95, 4.9427868442538855e+96, -8.189845829396689e+96, -3.332623559471283e+96, 2.9846638734652575e+97, -3.2758953889668503e+97, -4.414944338735301e+97, 1.63737093269905e+98, -1.005938880233382e+98, -3.5606391551531294e+98, 8.201058472216878e+98, -9.111462040391623e+97, -2.377368465049359e+99, 3.699990402986102e+99, 1.9470649196445757e+99, -1.4119357201756076e+100, 1.4363735618818307e+100, 2.251648174909866e+100, -7.633865469226066e+100, 4.0987592159056275e+100, 1.74514623118045e+101, -3.765161849720864e+101, 8.052880951860989e+99, 1.1400769847467635e+102, -1.665327652219592e+102, -1.0906122976086279e+102, 6.663318907084614e+102, -6.253345641492037e+102, -1.1382124085158784e+103, 3.5507498899234523e+103, -1.6284205856593553e+103, -8.517352696956523e+103, 1.72383246164771e+104, 1.2445446512779904e+103, -5.4518628317893696e+104, 7.465155114786561e+104, 5.932665305127161e+104, -3.1371742188570324e+105, 2.700088766864841e+105, 5.710083131037036e+105, -1.6476312213563643e+106, 6.245549872112857e+105, 4.140876032790224e+106, -7.869528021948994e+106, -1.3407575724907001e+106, 2.6000355253761655e+107, -3.331633428770422e+107, -3.158252198478508e+107, 1.4735679646092855e+108, -1.1545981581807659e+108, -2.845671070953743e+108, 7.626851308435813e+108, -2.2717021357824353e+108, -2.0059343556544114e+109, 3.5816149268417804e+109, 9.812990224478168e+108, -1.2367433960812544e+110, 1.4796554666788607e+110, 1.6534925969619923e+110, -6.905442104333665e+110, 4.8800817520563497e+110, 1.4098994064959026e+111, -3.521691283488052e+111, 7.555815594183499e+110, 9.68458110872665e+111, -1.6248304854870064e+112, -6.239542659740703e+111, 5.867876363995653e+112, -6.536003119969911e+112, -8.542295219001905e+112, 3.2285249712085026e+113, -2.033334001340238e+113, -6.949034856575888e+113, 1.621986881225292e+114, -2.0868656645428957e+113, -4.6609169271187654e+114, 7.345889659871077e+114, 3.685001730421875e+114, -2.7772305217747365e+115, 2.8695926189472822e+115, 4.365173480162625e+115, -1.5059308145528097e+116, 8.320057405138517e+115, 3.408906598221551e+116, -7.45068201808942e+116, 2.953828762750647e+115, 2.2364627524435507e+117, -3.308865479698278e+117, -2.078942373845222e+117, 1.3112793009051127e+118, -1.2511800080054285e+118, -2.2102799908944025e+118, 7.0078727614788725e+118, -3.324421586011468e+118, -1.6651068839342283e+119, 3.4131265176495645e+119, 1.8126895439915982e+118, -1.0700740230476382e+120, 1.484508515519932e+120, 1.1367098728870445e+120, -6.176579245627736e+120, 5.411873221800182e+120, 1.110428412364629e+121, -3.2533809440410936e+121, 1.2854581035589473e+121, 8.101338406928002e+121, -1.559060053760744e+122, -2.343320038300205e+121, 5.105992348407675e+122, -6.631322441062853e+122, -6.074713417705491e+122, 2.902568578716374e+123, -2.319016633869541e+123, -5.540889588537992e+123, 1.5067222692543413e+124, -4.735234766757294e+123, -3.9272227942680583e+124, 7.10009108882663e+124, 1.794551617187313e+124, -2.4299905452146266e+125, 2.948116128902667e+125, 3.1900519382848346e+125, -1.360836239275161e+126, 9.826381063536206e+125, 2.748323175511608e+126, -6.960775521102497e+126, 1.6109080618833125e+126, 1.89729446303358e+127, -3.223150316799934e+127, -1.164867526666014e+127, 1.1535158345104824e+128, -1.30373299288462e+128, -1.6520926942180643e+128, 6.36532598637213e+128, -4.1070772935898295e+128, -1.3559356366319267e+129, 3.207589353225546e+129, -4.686156555438202e+128, -9.136799707660272e+129, 1.4582232534741791e+130, 6.961681550275457e+129, -5.462191499101636e+130, 5.731294380106934e+130, 8.45947401666923e+130, -2.970466428231729e+131, 1.6872922935008e+131, 6.657692300922779e+131, -1.4742142490605147e+132, 8.513970144959299e+130, 4.3867160375470794e+132, -6.573386455220936e+132, -3.9580088178264564e+132, 2.5802304199342593e+133, -2.5025820097713256e+133, -4.2907695099103494e+133, 1.3829641804230829e+134, -6.778015086651144e+133, -3.2547001801781166e+134, 6.757091050334009e+134, 2.3109299786437216e+133, -2.100076811521422e+135, 2.951555734872327e+135, 2.1759808898614416e+135, -1.2159523674099074e+136, 1.0843125025878678e+136, 2.1588401342290275e+136, -6.423440469676437e+136, 2.640700608834994e+136, 1.5847390654020525e+137, -3.0883357777980956e+137, -4.028540495714465e+136, 1.0026174353129985e+138, -1.3196539094626204e+138, -1.167621437259226e+138, 5.7168166314635824e+138, -4.6556738285684263e+138, -1.0786242748289078e+139, 2.9763093942072707e+139, -9.840023794120965e+138, -7.687675837596033e+139, 1.407321931746702e+140, 3.2617110470344863e+139, -4.774031093278232e+140, 5.872681606070992e+140, 6.151096962245335e+140, -2.6815123316540726e+141, 1.977528664170244e+141, 5.356174189732686e+141, -1.3756873268853844e+142, 3.414494861184192e+141, 3.7164896537005937e+142, -6.392842664704298e+142, -2.1677813959478833e+142, 2.2673733445901153e+143, -2.5999307518277236e+143, -3.1937248247702866e+143, 1.254863875426436e+144, -8.29008797377743e+143, -2.6452704729273197e+144, 6.342558907611218e+144, -1.0364381288883496e+144, -1.7908704664032942e+145, 2.894278954141672e+145, 1.312625953169471e+145, -1.074186621174492e+146, 1.1443740500368546e+146, 1.638780094186438e+146, -5.8587297609612e+146, 3.418749511654944e+146, 1.300038834412113e+147, -2.916605990002218e+147, 2.208325558748655e+146, 8.603343686828665e+147, -1.3056626108634935e+148, -7.525492241573298e+147, 5.0766863643885906e+148, -5.00405500308672e+148, -8.326890488232842e+148, 2.7289424214826724e+149, -1.3802666117915862e+149, -6.360776284216346e+149, 1.3375735314265526e+150, 2.0682338144082393e+148, -4.1210568353235984e+150, 5.867391349015438e+150, 4.1614302687983195e+150, -2.3935592940408872e+151, 2.1717203837861027e+151, 4.1959368587584393e+151, -1.2681146770348527e+152, 5.415273261872526e+151, 3.099518663104349e+152, -6.116940207650125e+152, -6.776800875304084e+151, 1.968539954177277e+153, -2.6256602738362253e+153, -2.24264289895801e+153, 1.1258627407495343e+154, -9.342734473053395e+153, -2.099201861722363e+154, 5.878683648781607e+154, -2.0391538317400263e+154, -1.5046811811156222e+155, 2.7891260371640334e+155, 5.885732869719509e+154, -9.37823925150105e+155, 1.1696022059129385e+156, 1.1853756674161813e+156, -5.2833974320451355e+156, 3.9776303958702904e+156, 1.0436304079785173e+157, -2.718553367544109e+157, 7.201003738479385e+156, 7.279050550610461e+157, -1.2677954445593466e+158, -4.019770970228902e+157, 4.456348677902501e+158, -5.183630735958e+158, -6.171008196641408e+158, 2.4736148756888392e+159, -1.6722510638624377e+159, -5.159597443717511e+159, 1.2540212251044298e+160, -2.2648636628570154e+159, -3.50978895992162e+160, 5.743735117590786e+160, 2.4696742840303157e+160, -2.112273777821215e+161, 2.284384191515899e+161, 3.1734213744238835e+161, -1.1554244262387942e+162, 6.921148133918829e+161, 2.5381163022149115e+162, -5.7696288768280805e+162, 5.396858948862339e+161, 1.6871140379353367e+163, -2.5930183559632277e+163, -1.4288088612966138e+163, 9.987587652360769e+163, -1.0002877260932617e+164, -1.615421765295451e+164, 5.384391633456789e+164, -2.807571969989437e+164, -1.2429061861976634e+165, 2.647442378682523e+165, -8.230609434960904e+162, -8.085999120643993e+165, 1.166181591481332e+166, 7.950353579905972e+165, -4.711192088326248e+166, 4.3481144746401395e+166, 8.152908146781996e+166, -2.50326915105579e+167, 1.1087147099765696e+167, 6.061292920074609e+167, -1.2114138592571055e+168, -1.1063571705522543e+167, 3.864619704589595e+168, -5.223205959254847e+168, -4.3041086906542874e+168, 2.2170525784267593e+169, -1.8740661872613134e+169, -4.0844053815543506e+169, 1.1610193259865879e+170, -4.215199608416352e+169, -2.9446453634451893e+170, 5.526988924585907e+170, 1.0529672564689146e+170, -1.842097006764714e+171, 2.328904316549281e+171, 2.282950920104153e+171, -1.040893508989019e+172, 7.996642081718552e+171, 2.0330203577788985e+172, -5.371706230024511e+172, 1.5119898210947459e+172, 1.425474545360391e+173, -2.5138931077144317e+173, -7.423910102029767e+172, 8.757733253608951e+173, -1.0332557025097866e+174, -1.191796465551217e+174, 4.875588854303263e+174, -3.3711095073087174e+174, -1.0061772907574546e+175, 2.4791351123579605e+175, -4.9011064800680135e+174, -6.877712285911173e+175, 1.1396905321879472e+176, 4.635751013564736e+175, -4.153155061243009e+176, 4.55888941132287e+176, 6.142688434568406e+176, -2.2784470821559963e+177, 1.4000454642406606e+177, 4.954363213682587e+177, -1.141225088906811e+178, 1.2693620209597846e+177, 3.3080382691130705e+178, -5.148895426976869e+178, -2.7086105510818578e+178, 1.964713200579471e+179, -1.9989438726356267e+179, -3.132851562727179e+179, 1.0622771484026274e+180, -5.704749124621194e+179, -2.4282559614284653e+180, 5.239462678567719e+180, -1.1275298823819883e+179, -1.5863901957759737e+181, 2.3174779151494657e+181, 1.5172535387083706e+181, -9.272062065371653e+181, 8.702627902335831e+181, 1.5836810903856248e+182, -4.941000551520421e+182, 2.2665700609401436e+182, 1.1851403974945642e+183, -2.3988325259543986e+183, -1.7285560796036e+182, 7.586168609744287e+183, -1.0388608861769373e+184, -8.2537856272207985e+183, 4.365418070459617e+184, -3.757695653424789e+184, -7.944952061165124e+184, 2.2927480872541762e+185, -8.693601899379049e+184, -5.761820682847341e+185, 1.0951041375868123e+186, 1.864173390798513e+185, -3.6179163193952715e+186, 4.636376249737225e+186, 4.394019009593836e+186, -2.05049557766548e+187, 1.606871125529473e+187, 3.959473478123048e+187, -1.061312170727672e+188, 3.1624386547692726e+187, 2.791170735394298e+188, -4.9841096415048815e+188, -1.3647908247316579e+188, 1.7209190619028533e+189, -2.059137155750293e+189, -2.300523385426572e+189, 9.609075583250827e+189, -6.791806782447018e+189, -1.9617529797002826e+190, 4.9006165835737694e+190, -1.0520286335058949e+190, -1.3475738300190076e+191, 2.2610951525882282e+191, 8.679168159055961e+190, -8.165134883807643e+191, 9.095791815850853e+191, 1.1885199918249048e+192, -4.49257904833992e+192, 2.829938229517732e+192, 9.669049520989853e+192, -2.2570875593485385e+193, 2.9068379943581177e+192, 6.485523185670143e+193, -1.022250681456778e+194, -5.1262340452614644e+193, 3.864522721304423e+194, -3.993489663999417e+194, -6.07350881925093e+194, 2.0955501660878218e+195, -1.1579969806354953e+195, -4.743263033763692e+195, 1.0368090626158813e+196, -4.1240179101168873e+194, -3.111982544171294e+196, 4.6046276646495285e+196, 2.8921876931146924e+196, -1.8246544867841965e+197, 1.7412324884717733e+197, 3.075323035967013e+197, -9.751708916873073e+197, 4.627159380833028e+197, 2.316897369732884e+198, -4.749598509316594e+198, -2.515981100155782e+197, 1.4889874961306496e+199, -2.0658591252579866e+199, -1.5814308527153803e+199, 8.594783242298118e+199, -7.531647446488449e+199, -1.545035900248794e+200, 4.5272131395453544e+200, -1.7892902160134988e+200, -1.1272593036979192e+201, 2.169547673546618e+201, 3.2577833938893846e+200, -7.104917945159677e+201, 9.228285092271303e+201, 8.451597195600065e+201, -4.038972192855662e+202, 3.2273987305275304e+202, 7.7095937616329846e+202, -2.0966732830691618e+203, 6.591770546891866e+202, 5.464555004516462e+203, -9.880347386998005e+203, -2.4957605149719055e+203, 3.381310946989229e+204, -4.102688916411427e+204, -4.4383388324056046e+204, 1.8936324870728035e+205, -1.367571622644395e+205, -3.8240479751428153e+205, 9.686274037279009e+205, -2.2428347953150025e+205, -2.640013015082887e+206, 4.48529396612062e+206, 1.6202888468040575e+206, -1.6051131743495458e+207, 1.814329508103439e+207, 2.2986081093784479e+207, -8.857515794508648e+207, 5.716088058670428e+207, 1.8866779474722934e+208, -4.463540737238845e+208, 6.5266367174174e+207, 1.27135659718318e+209, -2.029254737281411e+209, -9.684317596816887e+208, 7.600646850031716e+209, -7.975982246953675e+209, -1.1770105445040028e+210, 4.133494805278293e+210, -2.3483810080601407e+210, -9.26371709175862e+210, 2.0514598299610678e+211, -1.1874366115729234e+210, -6.104001699525891e+211, 9.147534937500541e+211, 5.5062607206873345e+211, -3.590406542374158e+212, 3.482766018711605e+212, 5.9700454845581596e+212, -1.9244434567193935e+213, 9.434024051830843e+212, 4.528716868917964e+213, -9.402945641492011e+213, -3.203063977213234e+212, 2.9222143232085213e+214, -4.1074138078085907e+214, -3.027280952589477e+214, 1.6920109868184398e+215, -1.5090223812483687e+215, -3.003776599441866e+215, 8.938474871693195e+215, -3.675668402837394e+215, -2.2050800354073113e+216, 4.297644521372934e+216, 5.599891192479568e+215, -1.39512727256232e+217, 1.836455096304329e+217, 1.624474207748466e+217, -7.955039559653353e+217, 6.479327512519942e+217, 1.5007951900926064e+218, -4.141668355084473e+218, 1.369769866728263e+218, 1.0697046760786126e+219, -1.9583997828096242e+219, -4.535985673710502e+218, 6.643018312824066e+219, -8.172591670979965e+219, -8.558024024196762e+219, 3.7313787744862846e+220, -2.7521848030298586e+220, -7.452629797111654e+220, 1.9143376550115125e+221, -4.753747185361451e+220, -5.171349058164502e+221, 8.896187863131233e+221, 3.0152327160054437e+221, -3.155039668549339e+222, 3.61816654430038e+222, 4.443514207448249e+222, -1.7461743750615089e+223, 1.1537801942772584e+223, 3.680680957461243e+223, -8.826020280995398e+223, 1.4433579364956992e+223, 2.4919370621293785e+224, -4.027657045632744e+224, -1.8259524510654996e+224, 1.4947310866371552e+225, -1.592570367928611e+225, -2.2801135060378265e+225, 8.152595977051391e+225, -4.7582012637329275e+225, -1.808911571948015e+226, 4.058633502355747e+226, -3.078249995314091e+225, -1.1971319816785361e+227, 1.8169601036963138e+227, 1.0469130802027795e+227, -7.0642355214921934e+227, 6.9639733142804075e+227, 1.1585753424154355e+228, -3.797417076750465e+228, 1.9211167859577467e+228, 8.8506220730634e+228, -1.8613218078420012e+229, -2.8530711504760145e+227, 5.73436249042284e+229, -8.165109181348954e+229, -5.789448189141095e+229, 3.330661611294752e+230, -3.0223447945186663e+230, -5.838149385609319e+230, 1.764631174467294e+231, -7.537586002592458e+230, -4.312810547077774e+231, 8.51216121767147e+231, 9.418412047079814e+230, -2.739192010851471e+232, 3.6539131262105446e+232, 3.120100148750619e+232, -1.56665451858134e+233, 1.3002296591956106e+233, 2.920819126217913e+233, -8.18044683726031e+233, 2.8385283562189364e+233, 2.0936924422286993e+234, -3.8812859806968915e+234, -8.184688387785799e+233, 1.3049719962290638e+235, -1.6276494703176937e+235, -1.649206677805076e+235, 7.351949708477327e+235, -5.535764744341425e+235, -1.452114591904544e+236, 3.7830000980861255e+236, -1.0025082647168144e+236, -1.0128502779313838e+237, 1.7642442030182755e+237, 5.591068155693012e+236, -6.2009843911557386e+237, 7.213733784012118e+237, 8.585857974708917e+237, -3.442094472048917e+238, 2.327359239469036e+238, 7.179154310642314e+238, -1.7450383394374228e+239, 3.1538351646146257e+238, 4.883750995181614e+239, -7.992930821140301e+239, -3.4354304321027343e+239, 2.939227685647867e+240, -3.1790617531234734e+240, -4.415320985758821e+240, 1.6078062229754445e+241, -9.632768100292897e+240, -3.5316037317135825e+241, 8.028781032890157e+241, -7.520319288267028e+240, -2.3475715280503916e+242, 3.608440383153424e+242, 1.9876743003864914e+242, -1.3897770645568696e+243, 1.3920634604760685e+243, 2.2476376599617806e+243, -7.492560718355652e+243, 3.9076732952469035e+243, 1.72942411211285e+244, -3.68408773606047e+244, 1.194416770685685e+242]
