11 KiB
Отчёт к Теме 9
Ходюк Максим Романович, А-01-23
Пункт 1
Запустил интерактивную оболочку IDLE и выставил рабочий каталог
import os,sys,importlib as imp
os.chdir('D:\\POAS\\Hodyuk\\Tema9\\')
Пункт 2
2.1. Создание автономного класса
Создал класс , содержащий 2 функции, реализующие его методы
class Class1: #Объявление класса
def zad_zn(self,znach): #Метод 1 класса1 – задание значения data
self.data=znach # self - ссылка на экземпляр класса
def otobrazh(self): # Метод 2 класса1
print(self.data)#Отображение данных экземпляра класса
Создал 2 экземпляра этого класса и задал разные значения атрибута у двух экземпляра:
z1=Class1()
z2=Class1()
z1.zad_zn('экз.класса 1')
z2.zad_zn(-632.453)
z1.otobrazh()
экз.класса 1
z2.otobrazh()
-632.453
z1.data='Новое значение атрибута у экз.1'
z1.otobrazh()
Новое значение атрибута у экз.1
2.2. Создание класса-наследника
В объявлении класса после его имени в скобках перечисляются его «родительские классы»
class Class2(Class1): #Class2 - наследник класса Class1
def otobrazh(self): # Метод класса Class2 – переопределяет метод родителя
print('значение=',self.data)#Отображение данных экземпляра
Создаю экземпляр второго класса и смотрю список его атрибутов:
z3=Class2()
dir(z3)
['__class__', '__delattr__', '__dict__', '__dir__', '__doc__', '__eq__', '__firstlineno__', '__format__', '__ge__', '__getattribute__', '__getstate__', '__gt__', '__hash__', '__init__', '__init_subclass__', '__le__', '__lt__', '__module__', '__ne__', '__new__', '__reduce__', '__reduce_ex__', '__repr__', '__setattr__', '__sizeof__', '__static_attributes__', '__str__', '__subclasshook__', '__weakref__', 'otobrazh', 'zad_zn']
z3.zad_zn('Совсем новое')
z3.otobrazh()
значение= Совсем новое
Сработал метод класса Class2
z1.otobrazh()
Новое значение атрибута у экз.1
del z1,z2,z3
Значение у объекта z1 не изменилось
Пункт 3
Создал модуль с именем Mod3.py
Импортирую первый класс из модуля и выполняю инструкцию
from Mod3 import Class1
z4=Class1()
z4.otobrazh()
Traceback (most recent call last):
File "<pyshell#22>", line 1, in <module>
z4.otobrazh()
File "D:\POAS\Hodyuk\Tema9\Mod3.py", line 5, in otobrazh
print(self.data)#Отображение данных экземпляра
AttributeError: 'Class1' object has no attribute 'data'
Инструкция выдаёт ошибку, так как до вызова функции zad_zn у класса не существует объекта data
Пробую сделать так:
from Mod3 import Class1
z4=Class1()
z4.data='значение данного data у экз.4'
z4.otobrazh()
значение данного data у экз.4
del z4
После удаления экземпляра z4 и импортирую модуль целиком
import Mod3
z4=Mod3.Class2()
z4.zad_zn('Класс из модуля')
z4.otobrazh()
значение= Класс из модуля
Mod3.otobrazh('Объект')
значение объекта= Объект
Разница в том, что в первом случае я импортирую только Class1, и создаю экземпляр именно Class1, а во втором импортирую весь модуль, и создаю экземпляр Class2, а далее я вызываю отдельную функцию из модуля
Пункт 4
Использование специальных методом Создаю класс, содержащий 2 специальных метода
class Class3(Class2): #Наследник класса Class2, а через него – и класса Class1
def __init__(self,znach): #Конструктор-вызывается при создании нового экземпляра класса
self.data=znach
def __add__(self,drug_zn): #Вызывается, когда экземпляр участвует в операции «+»
return Class3(self.data+drug_zn)
def zad_dr_zn(self,povtor): #А это - обычный метод
self.data*=povtor
Метод add - это один из методов, осуществляющих так называемую «перегрузку» операто-ров. Создаю экземпляр класса Class3 и отображаю его
z5=Class3('abc')
z5.otobrazh()
значение= abc
z6=z5+'def'
z6.otobrazh()
значение= abcdef
z6.zad_dr_zn(3)
z6.otobrazh()
значение= abcdefabcdefabcdef
Пункт 5
Присоединение атрибутов к классу
Вывожу список атрибутов класса
dir(Class3)
['__add__', '__class__', '__delattr__', '__dict__', '__dir__', '__doc__', '__eq__', '__firstlineno__', '__format__', '__ge__', '__getattribute__', '__getstate__', '__gt__', '__hash__', '__init__', '__init_subclass__', '__le__', '__lt__', '__module__', '__ne__', '__new__', '__reduce__', '__reduce_ex__', '__repr__', '__setattr__', '__sizeof__', '__static_attributes__', '__str__', '__subclasshook__', '__weakref__', 'otobrazh', 'zad_dr_zn', 'zad_zn']
Class3.fio='Иванов И.И.'
dir(Class3)
['__add__', '__class__', '__delattr__', '__dict__', '__dir__', '__doc__', '__eq__', '__firstlineno__', '__format__', '__ge__', '__getattribute__', '__getstate__', '__gt__', '__hash__', '__init__', '__init_subclass__', '__le__', '__lt__', '__module__', '__ne__', '__new__', '__reduce__', '__reduce_ex__', '__repr__', '__setattr__', '__sizeof__', '__static_attributes__', '__str__', '__subclasshook__', '__weakref__', 'fio', 'otobrazh', 'zad_dr_zn', 'zad_zn']
Убедился в том, что после задания нового атрибута класса он появился при выполнении функции dir Создаю новый экземпляр
z7=Class3(123)
dir(z7)==dir(Class3)
False
z7.fio
'Иванов И.И.'
z7.rozden='1987'
dir(z7)
['__add__', '__class__', '__delattr__', '__dict__', '__dir__', '__doc__', '__eq__', '__firstlineno__', '__format__', '__ge__', '__getattribute__', '__getstate__', '__gt__', '__hash__', '__init__', '__init_subclass__', '__le__', '__lt__', '__module__', '__ne__', '__new__', '__reduce__', '__reduce_ex__', '__repr__', '__setattr__', '__sizeof__', '__static_attributes__', '__str__', '__subclasshook__', '__weakref__', 'data', 'fio', 'otobrazh', 'rozden', 'zad_dr_zn', 'zad_zn']
dir(Class3)
['__add__', '__class__', '__delattr__', '__dict__', '__dir__', '__doc__', '__eq__', '__firstlineno__', '__format__', '__ge__', '__getattribute__', '__getstate__', '__gt__', '__hash__', '__init__', '__init_subclass__', '__le__', '__lt__', '__module__', '__ne__', '__new__', '__reduce__', '__reduce_ex__', '__repr__', '__setattr__', '__sizeof__', '__static_attributes__', '__str__', '__subclasshook__', '__weakref__', 'fio', 'otobrazh', 'zad_dr_zn', 'zad_zn']
В объекте z7 появился атрибут rozden, а у Class3 нет
Пункт 6
Выявление родительских классов
Проверяю родительские классы для Class3, Class2 и Class1
Class3.__bases__
(<class '__main__.Class2'>,)
Class2.__bases__
(<class '__main__.Class1'>,)
Class1.__bases__
(<class 'object'>,)
Получение полной цепочки наследования:
Class3.__mro__
(<class '__main__.Class3'>, <class '__main__.Class2'>, <class '__main__.Class1'>, <class 'object'>)
ZeroDivisionError.__mro__
(<class 'ZeroDivisionError'>, <class 'ArithmeticError'>, <class 'Exception'>, <class 'BaseException'>, <class 'object'>)
Пункт 7
Создание свойства класса Создаю класс с определённым в нём свойством
class Class4:
def __init__(sam,znach):
sam.__prm=znach
def chten(sam):
return sam.__prm
def zapis(sam,znch):
sam.__prm=znch
def stiran(sam):
del sam.__prm
svojstvo=property(chten,zapis,stiran)
Пробую некоторые операции с этим свойством
exempl=Class4(12)
exempl.svojstvo
12
exempl.svojstvo=45
print(exempl.svojstvo)
45
del exempl.svojstvo
exempl.svojstvo
Traceback (most recent call last):
File "<pyshell#61>", line 1, in <module>
exempl.svojstvo
File "<pyshell#55>", line 5, in chten
return sam.__prm
AttributeError: 'Class4' object has no attribute '_Class4__prm'
Ошибка возникает потому, что мы удаляем все атрибуты обьекта exempl, а после пытаемся вывести значение __prm, которое не задаём заново
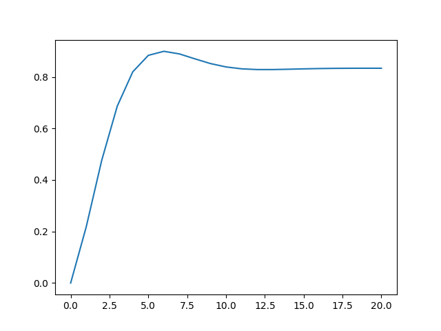
Создаю модуль SAU.py
Тестирую этот класс с помощью следующей программы:
prm=[2.5,4,1.3,0.8]
from SAU import *
xx=[0]+[1]*20
SAUe=SAU(prm)
yt=[]
for xt in xx: # Прохождение входного сигнала
SAUe.zdn_zn(xt)
SAUe.model()
SAUe.otobraz()
yt.append(SAUe.ypr[1])
y= 0.0
y= 0.2173913043478261
y= 0.4763705103969754
y= 0.686594887811293
y= 0.8199324616478645
y= 0.8837201137353929
y= 0.8994188484874774
y= 0.8892777072047301
y= 0.870097963179993
y= 0.8518346102696789
y= 0.8387499784485772
y= 0.8314204114211459
y= 0.8286051955249649
y= 0.8285656555914835
y= 0.8297915186846528
y= 0.8312697736438287
y= 0.8324765218921963
y= 0.8332456979978418
y= 0.8336163607592184
y= 0.8337101315489143
y= 0.833654237067147
import pylab
pylab.plot(yt)
[<matplotlib.lines.Line2D object at 0x000001F6E6DB2710>]
pylab.show()
Пункт 9
Закончил сеанс работы с IDLE
