форкнуто от main/python-labs
Вы не можете выбрать более 25 тем
Темы должны начинаться с буквы или цифры, могут содержать дефисы(-) и должны содержать не более 35 символов.
11 KiB
11 KiB
Отчет по теме 9
Капитонов Михаил, А-02-23
1 Начало работы
Запустил среду IDLE, установил рабочую папку
2 Создание классов и их наследников
2.1 Создание автономного класса
>>> class Class1: #Объявление класса
... def zad_zn(self,znach): #Метод 1 класса1 – задание значения data
... self.data=znach # self - ссылка на экземпляр класса
... def otobrazh(self): # Метод 2 класса1
... print(self.data)#Отображение данных экземпляра класса
...
>>> z1=Class1()
>>> z2=Class1()
>>> z1.zad_zn('экз.класса 1')
>>> z2.zad_zn(-632.453)
>>> z1.otobrazh()
экз.класса 1
>>> z2.otobrazh()
-632.453
>>> z1.data='Новое значение атрибута у экз.1'
>>> z1.otobrazh()
Новое значение атрибута у экз.1
2.2 Создание класса-наследника
>>> class Class2(Class1): #Class2 - наследник класса Class1
... def otobrazh(self): # Метод класса Class2 – переопределяет метод родителя
... print('значение=',self.data)#Отображение данных экземпляра
...
>>> z3=Class2()
>>> dir(z3)
['__class__', '__delattr__', '__dict__', '__dir__', '__doc__', '__eq__', '__firstlineno__', '__format__', '__ge__', '__getattribute__', '__getstate__', '__gt__', '__hash__', '__init__', '__init_subclass__', '__le__', '__lt__', '__module__', '__ne__', '__new__', '__reduce__', '__reduce_ex__', '__repr__', '__setattr__', '__sizeof__', '__static_attributes__', '__str__', '__subclasshook__', '__weakref__', 'otobrazh', 'zad_zn']
>>> z3.zad_zn('Совсем новое')
>>> z3.otobrazh()
значение= Совсем новое
>>> z1.otobrazh()
Новое значение атрибута у экз.1
>>> del z1,z2,z3
3 Использование классов, содержащихся в модулях
Содержимое Mod3
class Class1: #Объявление класса Class1 в модуле
def zad_zn(self,znach): # 1 Метод класса
self.data=znach # self - ссылка на экземпляр класса Class1
def otobrazh(self): # 2 Метод класса
print(self.data)#Отображение данных экземпляра
class Class2(Class1): #Class2 - наследник класса Class1
def otobrazh(self): # Метод класса Class2
print('значение=',self.data)#Отображение данных экземпляра
def otobrazh(objekt): #Объявление самостоятельной функции
print('значение объекта=',objekt)
>>> from Mod3 import Class1 #Частичный импорт содержимого модуля
>>> z4=Class1()
>>> z4.otobrazh()
Traceback (most recent call last):
File "<pyshell#20>", line 1, in <module>
z4.otobrazh()
File "C:\Users\Wks\Desktop\ПО\python-labs\TEMA9\Mod3.py", line 5, in otobrazh
print(self.data)#Отображение данных экземпляра
AttributeError: 'Class1' object has no attribute 'data'
>>> # Параметру data обьекта не было присвоено значение
>>> from Mod3 import Class1
>>> z4=Class1()
>>> z4.data='значение данного data у экз.4'
>>> z4.otobrazh()
значение данного data у экз.4
>>> del z4
>>> import Mod3
>>> z4=Mod3.Class2()
>>> z4.zad_zn('Класс из модуля')
>>> z4.otobrazh()
значение= Класс из модуля
>>> Mod3.otobrazh('Объект')
значение объекта= Объект
>>> # Вызывается самостоятельная функция из модуля, а не метод класса
4 Использование специальных методов
>>> class Class3(Class2): #Наследник класса Class2, а через него – и класса Class1
... def __init__(self,znach): #Конструктор-вызывается при создании нового экземпляра класса
... self.data=znach
... def __add__(self,drug_zn): #Вызывается, когда экземпляр участвует в операции «+»
... return Class3(self.data+drug_zn)
... def zad_dr_zn(self,povtor): #А это - обычный метод
... self.data*=povtor
...
>>> z5=Class3('abc')
>>> z5.otobrazh()
значение= abc
>>> z6=z5+'def'
>>> z6.otobrazh()
значение= abcdef
>>> z6.zad_dr_zn(3)
>>> z6.otobrazh()
значение= abcdefabcdefabcdef
5 Присоединение атрибутов к классу
>>> dir(Class3)
['__add__', '__class__', '__delattr__', '__dict__', '__dir__', '__doc__', '__eq__', '__firstlineno__', '__format__', '__ge__', '__getattribute__', '__getstate__', '__gt__', '__hash__', '__init__', '__init_subclass__', '__le__', '__lt__', '__module__', '__ne__', '__new__', '__reduce__', '__reduce_ex__', '__repr__', '__setattr__', '__sizeof__', '__static_attributes__', '__str__', '__subclasshook__', '__weakref__', 'otobrazh', 'zad_dr_zn', 'zad_zn']
>>> Class3.fio='Иванов И.И.'
>>> dir(Class3)
['__add__', '__class__', '__delattr__', '__dict__', '__dir__', '__doc__', '__eq__', '__firstlineno__', '__format__', '__ge__', '__getattribute__', '__getstate__', '__gt__', '__hash__', '__init__', '__init_subclass__', '__le__', '__lt__', '__module__', '__ne__', '__new__', '__reduce__', '__reduce_ex__', '__repr__', '__setattr__', '__sizeof__', '__static_attributes__', '__str__', '__subclasshook__', '__weakref__', 'fio', 'otobrazh', 'zad_dr_zn', 'zad_zn']
>>> z7=Class3(123)
>>> dir(z7)==dir(Class3)
False
>>> z7.fio
'Иванов И.И.'
>>> z7.rozden='1987'
>>> dir(z7)
['__add__', '__class__', '__delattr__', '__dict__', '__dir__', '__doc__', '__eq__', '__firstlineno__', '__format__', '__ge__', '__getattribute__', '__getstate__', '__gt__', '__hash__', '__init__', '__init_subclass__', '__le__', '__lt__', '__module__', '__ne__', '__new__', '__reduce__', '__reduce_ex__', '__repr__', '__setattr__', '__sizeof__', '__static_attributes__', '__str__', '__subclasshook__', '__weakref__', 'data', 'fio', 'otobrazh', 'rozden', 'zad_dr_zn', 'zad_zn']
>>> dir(Class3)
['__add__', '__class__', '__delattr__', '__dict__', '__dir__', '__doc__', '__eq__', '__firstlineno__', '__format__', '__ge__', '__getattribute__', '__getstate__', '__gt__', '__hash__', '__init__', '__init_subclass__', '__le__', '__lt__', '__module__', '__ne__', '__new__', '__reduce__', '__reduce_ex__', '__repr__', '__setattr__', '__sizeof__', '__static_attributes__', '__str__', '__subclasshook__', '__weakref__', 'fio', 'otobrazh', 'zad_dr_zn', 'zad_zn']
6 Выявление родительских классов
>>> Class3.__bases__
(<class '__main__.Class2'>,)
>>> Class2.__bases__
(<class '__main__.Class1'>,)
>>> Class1.__bases__
(<class 'object'>,)
>>> Class3.__mro__
(<class '__main__.Class3'>, <class '__main__.Class2'>, <class '__main__.Class1'>, <class 'object'>)
>>> ZeroDivisionError.__mro__
(<class 'ZeroDivisionError'>, <class 'ArithmeticError'>, <class 'Exception'>, <class 'BaseException'>, <class 'object'>)
7 Создание свойства класса
>>> class Class4:
... def __init__(sam,znach):
... sam.__prm=znach
... def chten(sam):
... return sam.__prm
... def zapis(sam,znch):
... sam.__prm=znch
... def stiran(sam):
... del sam.__prm
... svojstvo=property(chten,zapis,stiran)
...
>>> exempl=Class4(12)
>>> exempl.svojstvo
12
>>> exempl.svojstvo=45
>>> print(exempl.svojstvo)
45
>>> del exempl.svojstvo
>>> exempl.svojstvo
Traceback (most recent call last):
File "<pyshell#61>", line 1, in <module>
exempl.svojstvo
File "<pyshell#55>", line 5, in chten
return sam.__prm
AttributeError: 'Class4' object has no attribute '_Class4__prm'
>>> # Свойство было удалено
8 Пример представления в виде класса модели системы автоматического регулирования (САР)
class SAU:
def __init__(self,zn_param):
self.param=zn_param
self.ypr=[0,0]
def zdn_zn(self,upr):
self.x=upr
def model(self):
def inerz(x,T,yy):
return (x+T*yy)/(T+1)
y0=self.x-self.ypr[1]*self.param[3] #Обр.связь с усилителем 2
y1=self.param[0]*y0 #Усилитель1
y2=inerz(y1,self.param[1],self.ypr[0]) #Инерционное звено1
y3=inerz(y2,self.param[2],self.ypr[1]) #Инерционное звено2
self.ypr[0]=y2
self.ypr[1]=y3
def otobraz(self):
print('y=',self.ypr[1])
Проверка работы:
prm=[2.5,4,1.3,0.8] #Параметры модели: коэф.усиления, 2 пост.времени, обратная связь
from SAU import *
xx=[0]+[1]*20 #Входной сигнал – «ступенька»
SAUe=SAU(prm) # Создаём экземпляр класса
yt=[]
for xt in xx: # Прохождение входного сигнала
SAUe.zdn_zn(xt)
... SAUe.model()
... SAUe.otobraz()
... yt.append(SAUe.ypr[1])
...
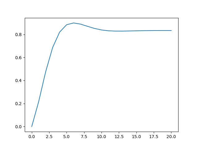
y= 0.0
y= 0.2173913043478261
y= 0.4763705103969754
y= 0.686594887811293
y= 0.8199324616478645
y= 0.8837201137353929
y= 0.8994188484874774
y= 0.8892777072047301
y= 0.870097963179993
y= 0.8518346102696789
y= 0.8387499784485772
y= 0.8314204114211459
y= 0.8286051955249649
y= 0.8285656555914835
y= 0.8297915186846528
y= 0.8312697736438287
y= 0.8324765218921963
y= 0.8332456979978418
y= 0.8336163607592184
y= 0.8337101315489143
y= 0.833654237067147
>>> import pylab
>>> pylab.plot(yt)
[<matplotlib.lines.Line2D object at 0x0000028C363DA710>]
>>> pylab.show()
>>> prm=[5.5,2,6.3,0.9]
>>> SAUe=SAU(prm)
>>> yt=[]
>>> for xt in xx: # Прохождение входного сигнала
... SAUe.zdn_zn(xt)
... SAUe.model()
... SAUe.otobraz()
... yt.append(SAUe.ypr[1])
...
y= 0.0
y= 0.2511415525114155
y= 0.5785429828402243
y= 0.8608684291527201
y= 1.0405548889736682
y= 1.1123698572088563
y= 1.1026104028422206
y= 1.0485692602883017
y= 0.9837333929415083
y= 0.9303020862487426
y= 0.8979490324812144
y= 0.8865131776531742
y= 0.8902188772938274
y= 0.9016293565437798
y= 0.9143726153161045
y= 0.9244204691700071
y= 0.9301876457452414
y= 0.931925085592902
y= 0.9308720026158589
y= 0.9284995249411967
y= 0.9260125207356777
>>> pylab.plot(yt)
[<matplotlib.lines.Line2D object at 0x0000028C385FB110>]
>>> pylab.show()

