Вы не можете выбрать более 25 тем Темы должны начинаться с буквы или цифры, могут содержать дефисы(-) и должны содержать не более 35 символов.

13 KiB

Отчет по теме 9

Грудинин Егор, А-03-23

1 Создание классов и их наследников

>>> class Class1:               #Объявление класса
		def zad_zn(self,znach): #Метод 1 класса1 – задание значения data
			self.data=znach # self - ссылка на экземпляр класса
		def otobrazh(self):     # Метод 2 класса1
			print(self.data)#Отображение данных экземпляра класса

		
>>> z1=Class1()   #Создаём 1-й экземпляр класса
>>> z2=Class1()   #Создаём 2-й экземпляр класса
>>> z1.zad_zn('экз.класса 1')  #Обращение к методу класса у 1-го экз.
>>> z2.zad_zn(-632.453)         #Обращение к методу класса у 2-го экз.

>>> z1.otobrazh()      # Обращение ко второму методу класса
экз.класса 1
>>> z2.otobrazh()
-632.453
>>> z1.data='Новое значение атрибута у экз.1'
>>> z1.otobrazh()
Новое значение атрибута у экз.1
>>> class Class2(Class1):  #Class2 - наследник класса Class1
		def otobrazh(self):     # Метод  класса Class2 – переопределяет метод родителя
			print('значение=',self.data)#Отображение данных экземпляра

>>> z3=Class2()
>>> dir(z3)
['__class__', '__delattr__', '__dict__', '__dir__', '__doc__', '__eq__', '__firstlineno__', '__format__', '__ge__', '__getattribute__', '__getstate__', '__gt__', '__hash__', '__init__', '__init_subclass__', '__le__', '__lt__', '__module__', '__ne__', '__new__', '__reduce__', '__reduce_ex__', '__repr__', '__setattr__', '__sizeof__', '__static_attributes__', '__str__', '__subclasshook__', '__weakref__', 'otobrazh', 'zad_zn']
>>> z3.zad_zn('Совсем новое')
>>> z3.otobrazh()
значение= Совсем новое
>>> z1.otobrazh()
Новое значение атрибута у экз.1

При вызове z3.otobrazh выполнился метод, определенный в классе Class2, несмотря на наличие одноименного метода в родительском классе, так как метод дочернего класса переопределяет родительский.

2 Использование классов, содержащихся в модулях

Содержимое модуля Mod3:

class Class1:  # Объявление класса Class1 в модуле
    def zad_zn(self, znach):  # 1 Метод класса
        self.data = znach  # self - ссылка на экземпляр класса Class1
    def otobrazh(self):  # 2 Метод класса
        print(self.data)  # Отображение данных экземпляра

class Class2(Class1):  # Class2 - наследник класса Class1
    def otobrazh(self):  # Метод класса Class2
        print('значение=', self.data)  # Отображение данных экземпляра

def otobrazh(objekt):  # Объявление самостоятельной функции
    print('значение объекта=', objekt)
>>> from Mod3 import Class1
>>> z4=Class1()
>>> z4.otobrazh()
Traceback (most recent call last):
  File "<pyshell#25>", line 1, in <module>
    z4.otobrazh()
  File "C:\Users\grudi\AppData\Roaming\Microsoft\Windows\Libraries\MPEI.library-ms\Mod3.py", line 5, in otobrazh
    print(self.data)#Отображение данных экземпляра
AttributeError: 'Class1' object has no attribute 'data'

Ошибка возникает, так как мы не присвоили значения атрибуту data с помощью метода класса otobrazh().

>>> from Mod3 import Class1
>>> z4=Class1()
>>> z4.data='значение данного data у экз.4'
>>> z4.otobrazh()
значение данного data у экз.4
>>> del z4
>>> import Mod3
>>> z4=Mod3.Class2()
>>> z4.zad_zn('Класс из модуля')
>>> z4.otobrazh()
значение= Класс из модуля
>>> Mod3.otobrazh('Объект')
значение объекта= Объект

Команда z4.otobrazh() вызывает метод класса Class2, поскольку z4 является экземпляром этого класса. Инструкция Mod3.otobrazh('Объект') вызывает самостоятельную функцию, объявленную в модуле Mod3, которая не является методом классов Class1 или Class2.

3 Использование специальных методов

>>> class Class3(Class2):  #Наследник класса Class2, а через него – и класса Class1
    	def __init__(self,znach): #Конструктор-вызывается при создании нового экземпляра класса
        	self.data=znach
    	def __add__(self,drug_zn):  #Вызывается, когда экземпляр участвует в операции «+»
        	return Class3(self.data+drug_zn)
    	def zad_dr_zn(self,povtor):  #А это - обычный метод
	    	self.data*=povtor

	    
>>> z5=Class3('abc')
>>> z5.otobrazh()
значение= abc
>>> z6=z5+'def'
>>> z6.otobrazh()
значение= abcdef
>>> z6.zad_dr_zn(3)
>>> z6.otobrazh()
значение= abcdefabcdefabcdef

4 Присоединение атрибутов к классу

>>> class Class3(Class2):  #Наследник класса Class2, а через него – и класса Class1
    	def __init__(self,znach): #Конструктор-вызывается при создании нового экземпляра класса
        	self.data=znach
    	def __add__(self,drug_zn):  #Вызывается, когда экземпляр участвует в операции «+»
        	return Class3(self.data+drug_zn)
    	def zad_dr_zn(self,povtor):  #А это - обычный метод
	    	self.data*=povtor

	    
>>> z5=Class3('abc')
>>> z5.otobrazh()
значение= abc
>>> z6=z5+'def'
>>> z6.otobrazh()
значение= abcdef
>>> z6.zad_dr_zn(3)
>>> z6.otobrazh()
значение= abcdefabcdefabcdef
>>> dir(Class3)
['__add__', '__class__', '__delattr__', '__dict__', '__dir__', '__doc__', '__eq__', '__firstlineno__', '__format__', '__ge__', '__getattribute__', '__getstate__', '__gt__', '__hash__', '__init__', '__init_subclass__', '__le__', '__lt__', '__module__', '__ne__', '__new__', '__reduce__', '__reduce_ex__', '__repr__', '__setattr__', '__sizeof__', '__static_attributes__', '__str__', '__subclasshook__', '__weakref__', 'otobrazh', 'zad_dr_zn', 'zad_zn']
>>> Class3.fio='Иванов И.И.'
>>> z7=Class3(123)
>>> dir(Class3)
['__add__', '__class__', '__delattr__', '__dict__', '__dir__', '__doc__', '__eq__', '__firstlineno__', '__format__', '__ge__', '__getattribute__', '__getstate__', '__gt__', '__hash__', '__init__', '__init_subclass__', '__le__', '__lt__', '__module__', '__ne__', '__new__', '__reduce__', '__reduce_ex__', '__repr__', '__setattr__', '__sizeof__', '__static_attributes__', '__str__', '__subclasshook__', '__weakref__', 'fio', 'otobrazh', 'zad_dr_zn', 'zad_zn']

>>> dir(z7)
['__add__', '__class__', '__delattr__', '__dict__', '__dir__', '__doc__', '__eq__', '__firstlineno__', '__format__', '__ge__', '__getattribute__', '__getstate__', '__gt__', '__hash__', '__init__', '__init_subclass__', '__le__', '__lt__', '__module__', '__ne__', '__new__', '__reduce__', '__reduce_ex__', '__repr__', '__setattr__', '__sizeof__', '__static_attributes__', '__str__', '__subclasshook__', '__weakref__', 'data', 'fio', 'otobrazh', 'zad_dr_zn', 'zad_zn']
>>> dir(z7) == dir(Class3)
False
>>> z7.fio
'Иванов И.И.'
>>> Class3.fio
'Иванов И.И.'

Значение атрибута fio у экземпляра z7 совпадает со значением атрибута класса Class3.

>>> z7.rozden='1987'
>>> dir(z7)
['__add__', '__class__', '__delattr__', '__dict__', '__dir__', '__doc__', '__eq__', '__firstlineno__', '__format__', '__ge__', '__getattribute__', '__getstate__', '__gt__', '__hash__', '__init__', '__init_subclass__', '__le__', '__lt__', '__module__', '__ne__', '__new__', '__reduce__', '__reduce_ex__', '__repr__', '__setattr__', '__sizeof__', '__static_attributes__', '__str__', '__subclasshook__', '__weakref__', 'data', 'fio', 'otobrazh', 'rozden', 'zad_dr_zn', 'zad_zn']
>>> dir(Class3)
['__add__', '__class__', '__delattr__', '__dict__', '__dir__', '__doc__', '__eq__', '__firstlineno__', '__format__', '__ge__', '__getattribute__', '__getstate__', '__gt__', '__hash__', '__init__', '__init_subclass__', '__le__', '__lt__', '__module__', '__ne__', '__new__', '__reduce__', '__reduce_ex__', '__repr__', '__setattr__', '__sizeof__', '__static_attributes__', '__str__', '__subclasshook__', '__weakref__', 'fio', 'otobrazh', 'zad_dr_zn', 'zad_zn']

Теперь можем заметить, что z7.rozden='1987' создает новый атрибут только у экземпляра z7, а не у самого класса Class3.

5 Выявление родительских классов

>>> Class3.__bases__
(<class '__main__.Class2'>,)
>>> Class2.__bases__
(<class '__main__.Class1'>,)
>>> Class1.__bases__
(<class 'object'>,)
>>> Class3.__mro__
(<class '__main__.Class3'>, <class '__main__.Class2'>, <class '__main__.Class1'>, <class 'object'>)
>>> ZeroDivisionError.__mro__
(<class 'ZeroDivisionError'>, <class 'ArithmeticError'>, <class 'Exception'>, <class 'BaseException'>, <class 'object'>)

6 Создание свойства класса.

>>> class Class4:
		def __init__(sam,znach):
			sam.__prm=znach
		def chten(sam):
			return sam.__prm
		def zapis(sam,znch):
			sam.__prm=znch
		def stiran(sam):
			del sam.__prm
		svojstvo=property(chten,zapis,stiran)

>>> exempl=Class4(12)
>>> exempl.svojstvo
12
>>> exempl.svojstvo=45
>>> print(exempl.svojstvo)
45
>>> del exempl.svojstvo
>>> exempl.svojstvo
Traceback (most recent call last):
  File "<pyshell#17>", line 1, in <module>
    exempl.svojstvo
  File "<pyshell#11>", line 5, in chten
    return sam.__prm
AttributeError: 'Class4' object has no attribute '_Class4__prm'

Видим, что exempl.svojstvo вызывает метод chten, exempl.svojstvo=45 - метод zapis, а del exempl.svojstvo - удаление.

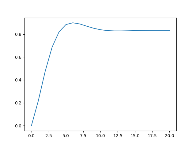
7 Представления в виде класса модели системы автоматического регулирования (САР)

Содержимое модуля SAU:

class SAU:
    def __init__(self, zn_param):
        self.param = zn_param
        self.ypr = [0, 0]
    
    def zdn_zn(self, upr):
        self.x = upr
    
    def model(self):
        def inerz(x, T, yy):
            return (x + T * yy) / (T + 1)
        
        y0 = self.x - self.ypr[1] * self.param[3]  # Обр.связь с усилителем 2
        y1 = self.param[0] * y0  # Усилитель1
        y2 = inerz(y1, self.param[1], self.ypr[0])  # Инерционное звено1
        y3 = inerz(y2, self.param[2], self.ypr[1])  # Инерционное звено2
        self.ypr[0] = y2
        self.ypr[1] = y3
    
    def otobraz(self):
        print('y=', self.ypr[1])

Содержимое модуля main_SAU.py:

prm = [4, 1.3, 0.3]  # Параметры модели: коэф.усиления, 2 пост.времени, обратная связь
from SAU import *
xx = [0] + [1] * 20  # Входной сигнал - «ступенька»
SAUe = SAU(prm)  # Создаём экземпляр класса
yt = []
for xt in xx:  # Прохождение входного сигнала
    SAUe.zdn_zn(xt)
    SAUe.model()
    SAUe.otobraz()
    yt.append(SAUe.ypr[1])
import pylab
pylab.plot(yt)
pylab.show()

Результат вызова программы main_SAU.py:

y= 0.0
y= 0.2173913043478261
y= 0.4763705103969754
y= 0.686594887811293
y= 0.8199324616478645
y= 0.8837201137353929
y= 0.8994188484874774
y= 0.8892777072047301
y= 0.870097963179993
y= 0.8518346102696789
y= 0.8387499784485772
y= 0.8314204114211459
y= 0.8286051955249649
y= 0.8285656555914835
y= 0.8297915186846528
y= 0.8312697736438287
y= 0.8324765218921963
y= 0.8332456979978418
y= 0.8336163607592184
y= 0.8337101315489143
y= 0.833654237067147

img.png

Результат вызова программы main_SAU.py при других параметрах:

y= 0.0
y= 0.13392857142857142
y= 0.31150350765306123
y= 0.48237614311907795
y= 0.6233184628564087
y= 0.7278078571941651
y= 0.7983952660632807
y= 0.841607792159931
y= 0.8648697568601125
y= 0.8748780189025931
y= 0.8769323119338304
y= 0.8748306723342303
y= 0.8710536606893424
y= 0.867059038449276
y= 0.8635836565401162
y= 0.8609016510709495
y= 0.8590212297399084
y= 0.8578211023084384
y= 0.8571364936325719
y= 0.856807408748047
y= 0.8567011566332686

img2.png