16 KiB
Отчёт по теме 9: Создание пользовательских классов и объектов
Филиппов Даниил Юрьевич, А-01-23
1. Запуск интерактивной оболочки IDLE
>>> import os
>>> os.chdir('C:\\Users\\danii\\Desktop\\FilippovDY\\python-labs\\TEMA9')
2. Создание классов и их наследников
Класс - это элемент ПО, описывающий абстрактный тип данных и его частичную или полную реализацию. Он представляет собой шаблоны, образцы, по которым может быть создано множество объектов-экземпляров класса. У каждого класса есть уникальное имя и некоторый набор специфических для него атрибутов: полей (данных) и методов (функций), которые могут использоваться при работе с экземплярами класса.
2.1 Создание автономного класса
>>> class Class1: #Объявление класса
... def zad_zn(self,znach): #Метод 1 класса1 – задание значения data
... self.data=znach # self - ссылка на экземпляр класса
... def otobrazh(self): # Метод 2 класса1
... print(self.data)#Отображение данных экземпляра класса
...
У этого класса есть два метода: zad_zn (устанавливает значение свойства объекта) и otobrazh (выводит это значение на экран). Еще у него есть один атрибут - data. self — это обязательный первый параметр всех методов в классе, ссылающийся на конкретный экземпляр класса и нужный для определения обращения к атрибутам и методам.
>>> z1=Class1() #Создаём 1-й экземпляр класса
>>> z2=Class1() #Создаём 2-й экземпляр класса
>>> z1.zad_zn('экз.класса 1') #Обращение к методу класса у 1-го экз.
>>> z2.zad_zn(-632.453) #Обращение к методу класса у 2-го экз.
>>> z1.otobrazh() # Обращение ко второму методу класса
экз.класса 1
>>> z2.otobrazh()
-632.453
>>> z1.data='Новое значение атрибута у экз.1'
>>> z1.otobrazh()
Новое значение атрибута у экз.1
2.2 Создание класса-наследника
>>> class Class2(Class1): #Class2 - наследник класса Class1
... def otobrazh(self): # Метод класса Class2 – переопределяет метод родителя
... print('значение=',self.data)#Отображение данных экземпляра
...
...
>>> z3=Class2()
>>> dir(z3)
['__class__', '__delattr__', '__dict__', '__dir__', '__doc__', '__eq__', '__firstlineno__', '__format__', '__ge__', '__getattribute__', '__getstate__', '__gt__', '__hash__', '__init__', '__init_subclass__', '__le__', '__lt__', '__module__', '__ne__', '__new__', '__reduce__', '__reduce_ex__', '__repr__', '__setattr__', '__sizeof__', '__static_attributes__', '__str__', '__subclasshook__', '__weakref__', 'otobrazh', 'zad_zn']
Объекты с нижними подчеркиваниями - встроенные атрибуты и методы, которые есть у каждого класса. Кроме этого, есть унаследованные от родительского класса методы, один из которых переопределен. При создании дочернего класса атрибуты и методы родительского класса переносятся дочернему. В дочернем классе методы могут быть переопределены. То есть метод с одинаковым именем в разных классах будет вести себя по-разному.
>>> z3
<__main__.Class2 object at 0x000001FAB6A8E7B0>
>>> z3.zad_zn('Совсем новое')
>>> z3.otobrazh()
значение= Совсем новое
>>> z1.otobrazh()
Новое значение атрибута у экз.1
>>> del z1,z2,z3
3. Использование классов, содержащихся в модулях
Создадим модуль Mod3 со следующим содержанием:
class Class1: #Объявление класса Class1 в модуле
def zad_zn(self,znach): # 1 Метод класса
self.data=znach # self - ссылка на экземпляр класса Class1
def otobrazh(self): # 2 Метод класса
print(self.data)#Отображение данных экземпляра
class Class2(Class1): #Class2 - наследник класса Class1
def otobrazh(self): # Метод класса Class2
print('значение=',self.data)#Отображение данных экземпляра
def otobrazh(objekt): #Объявление самостоятельной функции
print('значение объекта=',objekt)
>>> from Mod3 import Class1 #Частичный импорт содержимого модуля
>>> z4=Class1()
>>> z4.otobrazh()
Traceback (most recent call last):
File "<pyshell#4>", line 1, in <module>
z4.otobrazh()
File "C:\Users\danii\Desktop\FilippovDY\python-labs\TEMA9\Mod3.py", line 5, in otobrazh
print(self.data)#Отображение данных экземпляра
AttributeError: 'Class1' object has no attribute 'data'
Ошибка возникла потому, что otobrazh было вызвано раньше, чем метод, инициализирующий атрибут data, то есть мы пытаемся напечатать значение несуществующего объекта.
>>> import sys
>>> sys.modules.pop('Mod3')
<module 'Mod3' from 'C:\\Users\\danii\\Desktop\\FilippovDY\\python-labs\\TEMA9\\Mod3.py'>
>>> from Mod3 import Class1
>>> z4=Class1()
>>> z4.data='значение данного data у экз.4'
>>> z4.otobrazh()
значение данного data у экз.4
Здесь otobrazh - это метод класса Class2 и соответствующего ему экземпляра класса z2. Этот метод не принимает значимых параметров, кроме формального self.
>>> del z4
>>> import Mod3 #Полный импорт содержимого модуля
>>> z4=Mod3.Class2()
>>> z4.zad_zn('Класс из модуля')
>>> z4.otobrazh()
значение= Класс из модуля
>>> Mod3.otobrazh('Объект')
значение объекта= Объект
Здесь otobrazh - это уже просто функция, глобально определенная в модуле mod3. Она определена вне пользовательского класса, поэтому атрибута data в ее зоне доступа нет. Так что эта функция принимает один обязательный параметр - выводимую переменную.
4. Использование специальных методов
Имена специальных методов предваряются одним или двумя подчерками и имеют вид: __<имя специального метода>__
>>> class Class3(Class2): #Наследник класса Class2, а через него – и класса Class1
... def __init__(self,znach): #Конструктор-вызывается при создании нового экземпляра класса
... self.data=znach
... def __add__(self,drug_zn): #Вызывается, когда экземпляр участвует в операции «+»
... return Class3(self.data+drug_zn)
... def zad_dr_zn(self,povtor): #А это - обычный метод
... self.data*=povtor
...
Метод add - это один из методов, осуществляющих так называемую «перегрузку» операторов. Для иллюстрации работы этих методов создадим экземпляр класса Class3 и отобразим его.
>>> z5=Class3('abc') #При создании экземпляра срабатывает конструктор
>>> z5.otobrazh()
значение= abc
>>> z6=z5+'def'
>>> z6.otobrazh()
значение= abcdef
>>> z6.zad_dr_zn(3)
>>> z6.otobrazh()
значение= abcdefabcdefabcdef
5. Присоединение атрибутов к классу
>>> dir(Class3)
['__add__', '__class__', '__delattr__', '__dict__', '__dir__', '__doc__', '__eq__', '__firstlineno__', '__format__', '__ge__', '__getattribute__', '__getstate__', '__gt__', '__hash__', '__init__', '__init_subclass__', '__le__', '__lt__', '__module__', '__ne__', '__new__', '__reduce__', '__reduce_ex__', '__repr__', '__setattr__', '__sizeof__', '__static_attributes__', '__str__', '__subclasshook__', '__weakref__', 'otobrazh', 'zad_dr_zn', 'zad_zn']
>>> Class3.fio='Иванов И.И.'
>>> dir(Class3)
['__add__', '__class__', '__delattr__', '__dict__', '__dir__', '__doc__', '__eq__', '__firstlineno__', '__format__', '__ge__', '__getattribute__', '__getstate__', '__gt__', '__hash__', '__init__', '__init_subclass__', '__le__', '__lt__', '__module__', '__ne__', '__new__', '__reduce__', '__reduce_ex__', '__repr__', '__setattr__', '__sizeof__', '__static_attributes__', '__str__', '__subclasshook__', '__weakref__', 'fio', 'otobrazh', 'zad_dr_zn', 'zad_zn']
z7=Class3(123)
dir(z7)
['__add__', '__class__', '__delattr__', '__dict__', '__dir__', '__doc__', '__eq__', '__firstlineno__', '__format__', '__ge__', '__getattribute__', '__getstate__', '__gt__', '__hash__', '__init__', '__init_subclass__', '__le__', '__lt__', '__module__', '__ne__', '__new__', '__reduce__', '__reduce_ex__', '__repr__', '__setattr__', '__sizeof__', '__static_attributes__', '__str__', '__subclasshook__', '__weakref__', 'data', 'fio', 'otobrazh', 'zad_dr_zn', 'zad_zn']
В dir(z7), по сравнению с dir(Class3), указаны также атрибуты, относящиеся непосредственно к экземпляру. dir(Class3) показывает атрибуты класса Class3. Это включает методы, свойства, и встроенные специальные методы класса, но не атрибуты конкретных объектов, созданных на основе этого класса. dir(z7) показывает атрибуты объекта z7. Это включает все атрибуты класса, а также любые другие атрибуты, добавленные динамически постфактум.
dir(z7)==dir(Class3)
False
z7.rozden='1987' # Добавим еще один атрибут
dir(z7)
['__add__', '__class__', '__delattr__', '__dict__', '__dir__', '__doc__', '__eq__', '__firstlineno__', '__format__', '__ge__', '__getattribute__', '__getstate__', '__gt__', '__hash__', '__init__', '__init_subclass__', '__le__', '__lt__', '__module__', '__ne__', '__new__', '__reduce__', '__reduce_ex__', '__repr__', '__setattr__', '__sizeof__', '__static_attributes__', '__str__', '__subclasshook__', '__weakref__', 'data', 'fio', 'otobrazh', 'rozden', 'zad_dr_zn', 'zad_zn']
dir(Class3) # При этом у dir(Class3) его нет
['__add__', '__class__', '__delattr__', '__dict__', '__dir__', '__doc__', '__eq__', '__firstlineno__', '__format__', '__ge__', '__getattribute__', '__getstate__', '__gt__', '__hash__', '__init__', '__init_subclass__', '__le__', '__lt__', '__module__', '__ne__', '__new__', '__reduce__', '__reduce_ex__', '__repr__', '__setattr__', '__sizeof__', '__static_attributes__', '__str__', '__subclasshook__', '__weakref__', 'fio', 'otobrazh', 'zad_dr_zn', 'zad_zn']
6. Выявление родительских классов
Такое выявление делается с помощью специального атрибута __bases__.
>>> Class3.__bases__
(<class '__main__.Class2'>,)
>>> Class2.__bases__
(<class 'Mod3.Class1'>,)
>>> Class1.__bases__
(<class 'object'>,)
>>> object.__bases__
()
Полный порядок наследования:
>>> Class3.__mro__
(<class '__main__.Class3'>, <class '__main__.Class2'>, <class 'Mod3.Class1'>, <class 'object'>)
>>> ZeroDivisionError.__mro__
7. Создание свойства класса
Свойство (property) класса – это особый атрибут класса, с которым можно производить операции чтения или задания его значения, а также удаление значения этого атрибута. Свойства нужны для того, чтобы ограничить прямой доступ к изменению атрибута.
>>> class Class4:
... def __init__(sam,znach):
... sam.__prm=znach
... def chten(sam):
... return sam.__prm
... def zapis(sam,znch):
... sam.__prm=znch
... def stiran(sam):
... del sam.__prm
... svojstvo=property(chten,zapis,stiran)
...
...
>>> exempl=Class4(12)
>>> exempl.svojstvo
12
>>> exempl.svojstvo=45
>>> print(exempl.svojstvo)
45
>>> del exempl.svojstvo
>>> exempl.svojstvo
Traceback (most recent call last):
File "<pyshell#64>", line 1, in <module>
exempl.svojstvo
File "<pyshell#58>", line 5, in chten
return sam.__prm
AttributeError: 'Class4' object has no attribute '_Class4__prm'
Такой вывод происходит, потому что этот атрибут уже удален.
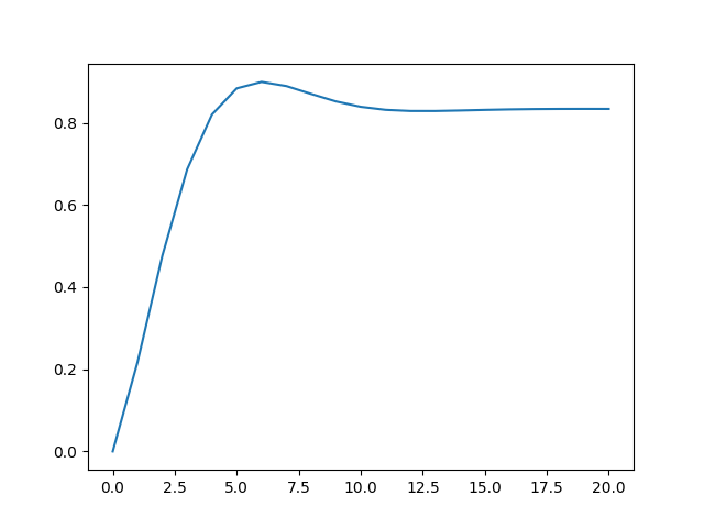
8. Пример представления в виде класса модели системы автоматического регулирования (САР), состоящей из последовательного соединения усилителя и двух инерционных звеньев, охваченных отрицательной обратной связью с усилителем.
Создадим модуль SAU.py с классом:
class SAU:
def __init__(self,zn_param):
self.param=zn_param
self.ypr=[0,0]
def zdn_zn(self,upr):
self.x=upr
def model(self):
def inerz(x,T,yy):
return (x+T*yy)/(T+1)
y0=self.x-self.ypr[1]*self.param[3] #Обр.связь с усилителем 2
y1=self.param[0]*y0 #Усилитель1
y2=inerz(y1,self.param[1],self.ypr[0]) #Инерционное звено1
y3=inerz(y2,self.param[2],self.ypr[1]) #Инерционное звено2
self.ypr[0]=y2
self.ypr[1]=y3
def otobraz(self):
print('y=',self.ypr[1])
Тестирование класса произведём с помощью следующей программы, которая находится в модуле main_Sau.py:
###main_SAU
prm=[2.5,4,1.3,0.8] #Параметры модели: коэф.усиления, 2 пост.времени, обратная связь
from SAU import *
xx=[0]+[1]*20 #Входной сигнал – «ступенька»
SAUe=SAU(prm) # Создаём экземпляр класса
yt=[]
for xt in xx: # Прохождение входного сигнала
SAUe.zdn_zn(xt)
SAUe.model()
SAUe.otobraz()
yt.append(SAUe.ypr[1])
import pylab
pylab.plot(yt)
pylab.show()
Тестирование программы:
>>> import main_SAU.py
y= 0.0
y= 0.2173913043478261
y= 0.4763705103969754
y= 0.686594887811293
y= 0.8199324616478645
y= 0.8837201137353929
y= 0.8994188484874774
y= 0.8892777072047301
y= 0.870097963179993
y= 0.8518346102696789
y= 0.8387499784485772
y= 0.8314204114211459
y= 0.8286051955249649
y= 0.8285656555914835
y= 0.8297915186846528
y= 0.8312697736438287
y= 0.8324765218921963
y= 0.8332456979978418
y= 0.8336163607592184
y= 0.8337101315489143
