Вы не можете выбрать более 25 тем Темы должны начинаться с буквы или цифры, могут содержать дефисы(-) и должны содержать не более 35 символов.

31 KiB

Отчёт по теме 7: Создание пользовательских функций

Филиппов Даниил Юрьевич, А-01-23

1. Запуск интерактивной оболочки IDLE

>>> import os
>>> os.chdir('C:\\Users\\danii\\Desktop\\FilippovDY\\python-labs\\TEMA7')

Пользовательская функция – это совокупность инструкций, которая выполняется при обращении к функции из любого места программы. Аргументы функции – это ссылки на объекты-источники данных, которые используются при её выполнении. Возвращаемые данные – это результаты вычисления функции, передаваемые в ту часть программы, из которой была вызвана функция.

2. Создание пользовательской функции

Создание функции предполагает выполнение трех операций: формирование функции, ее сохранение и использование. В общем виде функция в языке Python представляется так: def <Имя функции>([<Список аргументов >]): [<отступы>"""<Комментарий по назначению функции>"""] <отступы><Блок инструкций – тело функции> [<отступы>return <Значение или вычисляемое выражение>]

Функция считается оконченной, если в очередной строке нет отступов или их число меньше, чем в отступах в функции. Если при выполнении функции будет выполнена инструкция return, то выполнение функции прекращается с возвратом значения, следующего за этой инструкцией. Если функция не содержит оператора return, она автоматически возвращает значение None.

2.1 Функция без аргументов

>>> def uspeh():
... 	"""Подтверждение успеха операции"""
... 	print('Выполнено успешно!')
... 
... 	
>>> uspeh()
Выполнено успешно!
>>> type(uspeh)
<class 'function'> # Функция является объектом класса function.
>>> dir()          # Имя функции появилось в пространстве имён
['__annotations__', '__builtins__', '__doc__', '__loader__', '__name__', '__package__', '__spec__', 'os', 'uspeh']
>>> help(uspeh)
Help on function uspeh in module __main__:

uspeh()
    Подтверждение успеха операции

help вывело справку по функции uspeh в модуле main. Далее выведена документационная строка функции (то описание, которое было указано в тройных кавычках при её определении). Документационная строка позволяет кратко и понятно описывать назначение функции.

2.2 Функция с аргументами

>>> def sravnenie(a,b):
... 	"""Сравнение a и b"""
... 	if a>b:
... 		print(a,' больше ',b)
... 	elif a<b:
... 		print(a, ' меньше ',b)
... 	else:
... 		print(a, ' равно ',b)
... 
>>> n,m=16,5;sravnenie(n,m)
16  больше  5

Так как мы не указали какой тип данных должна принимать функция, то функция сможет работать с любыми данными, которые можно сравнить. Если нельзя сравнить, вернется TypeError.

>>> n,m='aaa', 'bbbb';sravnenie(n,m)
aaa  меньше  bbbb

2.3 Функция, содержащая return

>>> def logistfun(b,a):
... 	"""Вычисление логистической функции"""
... 	import math
... 	return a/(1+math.exp(-b))
... 
>>> v,w=1,0.7;z=logistfun(w,v)
>>> z
0.6681877721681662

Модуль импортированный внутри функции будет доступен только внутри этой же функции.

2.4 Сложение для разных типов аргументов

>>> def slozh(a1,a2,a3,a4):
... 	""" Сложение значений четырех аргументов"""
... 	return a1+a2+a3+a4
... 
...     
>>> slozh(1,2,3,4)   # Сложение чисел
10

>>> slozh('1','2','3','4')  # Сложение строк
'1234'

>>> b1=[1,2];b2=[-1,-2];b3=[0,2];b4=[-1,-1]
>>> q=slozh(b1,b2,b3,b4)  #Сложение списков
>>> q
[1, 2, -1, -2, 0, 2, -1, -1]

>>> c1=(1,2); c2=(-1,-2); c3= (0,2); c4=(-1,-1)
>>> q=slozh(c1,c2,c3,c4)  #Сложение кортежей
>>> q
(1, 2, -1, -2, 0, 2, -1, -1)

q = slozh({1,1}, {2,2}, {"abc"}, {3,3}) # Сложение множеств
Traceback (most recent call last):
  File "<pyshell#36>", line 1, in <module>
    q = slozh({1,1}, {2,2}, {"abc"}, {3,3})
  File "<pyshell#26>", line 3, in slozh
    return a1+a2+a3+a4
TypeError: unsupported operand type(s) for +: 'set' and 'set'

>>> dict1 = {'a': 1}; dict2 = {'b': 2}; dict3 = {'c': 3}; dict4 = {'d': 4} 
>>> slozh(dict1, dict2, dict3, dict4) # Сложение словарей
Traceback (most recent call last):
  File "<pyshell#38>", line 1, in <module>
    slozh(dict1, dict2, dict3, dict4)
  File "<pyshell#26>", line 3, in slozh
    return a1+a2+a3+a4
TypeError: unsupported operand type(s) for +: 'dict' and 'dict'

slozh(1, "а", 2, "b") # Сложение числа и строки
Traceback (most recent call last):
  File "<pyshell#39>", line 1, in <module>
    slozh(1, "а", 2, "b")
  File "<pyshell#26>", line 3, in slozh
    return a1+a2+a3+a4
TypeError: unsupported operand type(s) for +: 'int' and 'str'

Как видно сложение для множеств и словарей не применимо. Также нельзя складывать числа и строки, но можно складывать числа и логический тип.

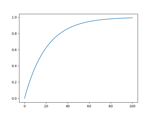
2.5 Функция, реализующая модель некоторого устройства, на вход которого в текущий момент поступает сигнал х, на выходе получается сигнал y:

>>> def inerz(x,T,ypred):
... 	""" Модель устройства с памятью:
...     x- текущее значение вх.сигнала,
... 	T -постоянная времени,
... 	ypred - предыдущее значение выхода устройства"""
... 	y=(x+T*ypred)/(T+1)
... 	return y
... 
>>> sps=[0]+[1]*100 # Список с измерениями значений входного сигнала – в виде «ступеньки»
>>> spsy=[] #Заготовили список для значений выхода
>>> TT=20 #Постоянная времени
>>> yy=0  #Нулевое начальное условие
>>> for xx in sps:
... 	yy=inerz(xx,TT,yy)
... 	spsy.append(yy)
>>> import pylab as plt
>>> plt.plot(spsy, label = "Выходной сигнал")
[<matplotlib.lines.Line2D object at 0x000002AC6E77CB90>]
>>> plt.show()

График сохранён в файле Figure_1.png График

3. Функции как объекты

3.1 Получение списка атрибутов объекта-функции

>>> dir(inerz)
['__annotations__', '__builtins__', '__call__', '__class__', '__closure__', '__code__', '__defaults__', '__delattr__', '__dict__', '__dir__', '__doc__', '__eq__', '__format__', '__ge__', '__get__', '__getattribute__', '__getstate__', '__globals__', '__gt__', '__hash__', '__init__', '__init_subclass__', '__kwdefaults__', '__le__', '__lt__', '__module__', '__name__', '__ne__', '__new__', '__qualname__', '__reduce__', '__reduce_ex__', '__repr__', '__setattr__', '__sizeof__', '__str__', '__subclasshook__', '__type_params__']
>>> inerz.__doc__
'Модель устройства с памятью:\n        x- текущее значение вх.сигнала,\nT -постоянная времени,\nypred - предыдущее значение выхода устройства'
>>> help(inerz)
Help on function inerz in module __main__:

inerz(x, T, ypred)
    Модель устройства с памятью:
            x- текущее значение вх.сигнала,
    T -постоянная времени,
    ypred - предыдущее значение выхода устройства

Атрибут doc содержит значение docstring, если при инициализации функции он был задан. Если не был, то inerz.doc будет иметь значение None.

3.2 Сохранение ссылки на объект-функции в другой переменной

>>> fnkt=sravnenie
>>> v=16
>>> fnkt(v,23)
16  меньше  23

Функции можно передавать в переменные, как и любые другие объекты. После этого переменная fnkt ссылается на ту же самую функцию, что и sravnenie.

3.3 Возможность альтернативного определения функции в программе

>>> typ_fun=8
>>> if typ_fun==1:
... 	def func():
... 		print('Функция 1')
... else:
... 	def func():
... 		print('Функция 2')
... 
>>> func()
Функция 2

Программа выводит сообщение "Функция 2", потому что переменная typ_fun не равна 1, и выполняется блок else, в котором функция func определена как выводящая "Функция 2".

4. Аргументы функции

4.1 Возможность использования функции в качестве аргумента другой функции

>>> def fun_arg(fff,a,b,c):
... 	"""fff-имя функции, используемой 
... 	в качестве аргумента функции fun_arg"""
... 	return a+fff(c,b)
... 
>>> zz=fun_arg(logistfun,-3,1,0.7)
>>> zz
-2.3318122278318336

Python передаёт ссылку на объект функции logistfun в переменную fff. Внутри функции выполняется заданная операция.

4.2 Обязательные и необязательные аргументы

>>> def logistfun(a,b=1):   #Аргумент b – необязательный; значение по умолчанию=1
... 	"""Вычисление логистической функции"""
... 	import math
... 	return b/(1+math.exp(-a))
... 
...     
>>> logistfun(0.7)     #Вычисление со значением b по умолчанию
0.6681877721681662
>>> logistfun(0.7,2)  #Вычисление с заданным значением b
1.3363755443363323

4.3 Возможность обращения к функции с произвольным (непозиционным) расположением аргументов

При этом надо в обращении к функции указывать имена аргументов.

>>> logistfun(b=0.5,a=0.8)  # Ссылки на аргументы поменялись местами
0.34498724056380625

4.4 Пример со значениями аргументов функции, содержащимися в списке или кортеже

>>> b1234=[b1,b2,b3,b4]  # Список списков из п.2.4
>>> b1234
[[1, 2], [-1, -2], [0, 2], [-1, -1]]
>>> qq=slozh(*b1234)  #Перед ссылкой на список или кортеж надо ставить звездочку
>>> qq
[1, 2, -1, -2, 0, 2, -1, -1]

Со звёздочкой коллекции передаются как набор аргументов функции. * - "оператор распаковки". Это было бы эквивалентно записи slozh(b1,b2,b3,b4).

4.5 Пример со значениями аргументов функции, содержащимися в словаре

>>> dic4={"a1":1,"a2":2,"a3":3,"a4":4}
>>> qqq=slozh(**dic4)  #Перед ссылкой на словарь надо ставить две звездочки
>>> qqq
10
>>> slozh(*dic4)
'a1a2a3a4'

Ключи на входе функции воспринимаются как значения позиционных переменных, а значения, как значения. Если поставить только одну звездочку, python попытается интерпретировать ключи, а не значения словаря как позиционные аргументы.

4.6 Смешанные ссылки

>>> e1=(-1,6);dd2={'a3':3,'a4':9}
>>> qqqq=slozh(*e1,**dd2)
>>> qqqq
17

4.7 Переменное число аргументов у функции

>>> def func4(*kort7):
... 	"""Произвольное число аргументов в составе кортежа"""
... 	smm=0
... 	for elt in kort7:
... 		smm+=elt
... 	return smm
... 
>>> func4(-1,2)  #Обращение к функции с 2 аргументами
1
>>> func4(-1,2,0,3,6)  #Обращение к функции с 5 аргументами
10

4.8 Комбинация аргументов

>>> def func4(a,b=7,*kort7): #Аргументы: a-позиционный, b- по умолчанию + кортеж
... 	"""Кортеж - сборка аргументов - должен быть последним!"""
... 	smm=0
... 	for elt in kort7:
... 		smm+=elt
... 	return a*smm+b
... 
>>> func4(-1,2,0,3,6)
-7

Если мы не хотим передавать b, придется переопределить функцию так, чтобы именованный параметр b был в конце, а позиционный кортеж - перед ним.

Подобным же образом в списке аргументов функции также можно использовать словарь, предварив его имя двумя звездочками.

>>> def func4(a,b=7,**dct1): #Аргументы: a-позиционный, b- по умолчанию + словарь
... 	"""Словарь - сборка аргументов - должен быть последним!"""
... 	smm=0
... 	smm = sum (dct1.values())
... 	return a*smm + b
...     
>>> func4(-1,2, x=3, y=4, z=5)
-10

*args и **kwargs - способы передать не уточненное заранее число элементов: *args — переменное количество позиционных аргументов. Переданные с одной звездочкой аргументы собираются в кортеж. **kwargs — переменное количество именованных аргументов. Все переданные аргументы, которые указываются по имени, собираются в словарь.

*args всегда должно идти перед **kwargs.

4.9 Изменение значений объектов, используемых в качестве аргументов функции

Такое изменение возможно только у объектов изменяемого типа

>>> a=90    # Числовой объект – не изменяемый тип
>>> def func3(b):
... 	b=5*b+67
... 
>>> func3(a)
>>> a
90

Поскольку функция ничего не возвращает то вычисленное значение b = 5*b+67 существует только локально внутри нее и не выносится в глобальную область видимости.

Пример со списком:

>>> sps1=[1,2,3,4]  #Список – изменяемый тип объекта
>>> def func2(sps):
... 	sps[1]=99
... 
>>> func2(sps1)
>>> print(sps1)
[1, 99, 3, 4]

Список передается по ссылке, а не по значению, поэтому изменяется именно тот объект, который был передан.

Пример с кортежем:

kort = (1,2,3,4)
func2(kort)
Traceback (most recent call last):
  File "<pyshell#113>", line 1, in <module>
    func2(kort)
  File "<pyshell#109>", line 2, in func2
    sps[1]=99
TypeError: 'tuple' object does not support item assignment

Кортеж - неизменяемая коллекция, так что переназначение в таком виде не работает.

5. Специальные типы пользовательских функций

5.1 Анонимные функции

Анонимные функции или по-другому их называют лямбда-функциями – это функции без имени, определяемые по следующей схеме: lambda [<Аргумент1>[,<Аргумент2>,…]]:<Возвращаемое значение или выражение> Анонимная функция возвращает ссылку на объект-функцию, которую можно присвоить другому объекту.

>>> import math
>>> anfun1=lambda: 1.5+math.log10(17.23)  #Анонимная функция без аргументов
>>> anfun1()   # Обращение к объекту-функции
2.7362852774480286
>>> anfun2=lambda a,b : a+math.log10(b)  #Анонимная функция с 2 аргументами
>>> anfun2(17,234)
19.369215857410143
>>> anfun3=lambda a,b=234: a+math.log10(b) #Функция с необязательным вторым аргументом
>>> anfun3(100)
102.36921585741014

Вызов лямбда-функции создает объект класса "функция". Внутри лямбда-функции не могут использоваться многострочные выражения, нельзя использовать if-else.

5.2 Функции-генераторы

Это – такие функции, которые используются в итерационных процессах, позволяя на каждой итерации получать одно из значений. Для этого в функцию включают инструкцию yield приостанавливающую её выполнение и возвращающую очередное значение. Данный оператор в отличие от return не останавливает полностью выполнение программы. Когда выполнение функции возобновляется после yield, оно продолжается с того места, где было приостановлено, до следующего оператора yield (или до конца функции).

>>> def func5(diap,shag):
... 	""" Итератор, возвращающий значения
... 	из диапазона от 1 до diap с шагом shag"""
... 	for j in range(1,diap+1,shag):
... 		yield j
... 
>>> for mm in func5(7,3):
	      print(mm)
...
...	
1
4
7

Здесь при каждом обращении к функции будет генерироваться только одно очередное значение. При программировании задач у таких функций часто используют метод next, активирующий очередную итерацию выполнения функции.

>>> alp=func5(7,3)
... 
>>> print(alp.__next__())
1
>>> print(alp.__next__())
4
>>> print(alp.__next__())
7
>>> print(alp.__next__())
Traceback (most recent call last):
  File "<pyshell#131>", line 1, in <module>
    print(alp.__next__())
StopIteration

next помогает вывести значение, которое yield передает на каждой итерации цикла. Если функция отработала последнюю итерацию, но мы попытаемся сделать вызов, вернется ошибка.

6. Локализация объектов в функциях

По отношению к функции все объекты подразделяются на локальные и глобальные. Локальными являются объекты, которые создаются в функциях присваиванием им некоторых значений. Глобальные – это те объекты, значения которых заданы вне функции. Локализация может быть переопределена путем прямого объявления объектов как глобальных с помощью дескриптора global.

6.1 Примеры на локализацию объектов

Пример 1. Одноименные локальный и глобальный объекты:

>>> glb=10
>>> def func7(arg):
... 	loc1=15
... 	glb=8
... 	return loc1*arg
... 
>>> res=func7(glb)
>>> res
150
>>> glb
10

Внутри функции glb принял значение 8, но глобальная переменная при этом после выполнения функции значения не поменяла. Это происходит потому, что локальный glb и глобальный glb - это два разных объекта.

Пример 2. Ошибка в использовании локального объекта.

>>> def func8(arg):
... 	loc1=15
... 	print(glb)  
... 	glb=8
... 	return loc1*arg
... 
...     
>>> res=func8(glb)
Traceback (most recent call last):
  File "<pyshell#9>", line 1, in <module>
    res=func8(glb)
  File "<pyshell#8>", line 3, in func8
    print(glb)
UnboundLocalError: cannot access local variable 'glb' where it is not associated with a value

Переменной glb присваивается значение внутри функции. Поэтому python решает, что glb - это локальная переменная для всей функции. Но когда выполнение доходит до строки 3 print(glb), локальная переменная glb еще не была инициализирована (это происходит только в строке 4), поэтому выходит ошибка.

Пример 3. Переопределение локализации объекта.

>>> glb=11
>>> def func7(arg):
... 	loc1=15
... 	global glb
... 	print(glb)
... 	glb=8
... 	return loc1*arg
... 
...     
>>> res=func7(glb)
11
>>> glb
8

Здесь мы явно указали, что в функции используем глобальную переменную, поэтому она изменилась.

6.2 Выявление локализации объекта с помощью функций locals() и globals() из builtins

Эти функции возвращают словари, ключами в которых будут имена объектов, являющихся, соответственно, локальными или глобальными на уровне вызова этих функций.

>>> globals().keys()  #Перечень глобальных объектов
dict_keys(['__name__', '__doc__', '__package__', '__loader__', '__spec__', '__annotations__', '__builtins__', 'os', 'glb', 'func7', 'res', 'func8'])
>>> locals().keys()  #Перечень локальных объектов
dict_keys(['__name__', '__doc__', '__package__', '__loader__', '__spec__', '__annotations__', '__builtins__', 'os', 'glb', 'func7', 'res', 'func8'])

Сейчас различий нет, потому что эти методы возвращают объекты на уровне вызова этих функций. Сейчас мы работаем в самом рабочем пространстве, где локальная и глобальная области видимости совпадают.

>>> def func8(arg):
... 	loc1=15
... 	glb=8
... 	print(globals().keys())  #Перечень глобальных объектов «изнутри» функции
... 	print(locals().keys())  #Перечень локальных объектов «изнутри» функции
... 	return loc1*arg
... 
>>> hh=func8(glb)
dict_keys(['__name__', '__doc__', '__package__', '__loader__', '__spec__', '__annotations__', '__builtins__', 'os', 'glb', 'func7', 'res', 'func8']) # Глобальное glb
dict_keys(['arg', 'loc1', 'glb']) # Локальное glb
>>> 'glb' in globals().keys() # Глобально glb
True

6.3 Локализация объектов при использовании вложенных функций

>>> def func9(arg2,arg3):
... 	def func9_1(arg1):
... 		loc1=15
... 		glb1=8
... 		print('glob_func9_1:',globals().keys())
... 		print('locl_func9_1:',locals().keys())
... 		return loc1*arg1
... 	loc1=5
... 	glb=func9_1(loc1)
... 	print('loc_func9:',locals().keys())
... 	print('glob_func9:',globals().keys())
... 	return arg2+arg3*glb
... 
...     
>>> kk=func9(10,1)
glob_func9_1: dict_keys(['__name__', '__doc__', '__package__', '__loader__', '__spec__', '__annotations__', '__builtins__', 'os', 'glb', 'func7', 'res', 'func8', 'hh', 'func9'])
locl_func9_1: dict_keys(['arg1', 'loc1', 'glb1']) # # Содержит только объекты, определенные внутри func9_1, а также объект, переданный как аргумент функции
loc_func9: dict_keys(['arg2', 'arg3', 'func9_1', 'loc1', 'glb']) # # Содержит все то же, что и locl_func9_1, но еще и arg3, переданный func9, и саму func9_1
glob_func9: dict_keys(['__name__', '__doc__', '__package__', '__loader__', '__spec__', '__annotations__', '__builtins__', 'os', 'glb', 'func7', 'res', 'func8', 'hh', 'func9'])

6.4 Моделирование системы

Моделирование системы, состоящей из последовательного соединения реального двигателя, охваченного отрицательной обратной связью с тахогенератором в ней, и нелинейного звена типа «зона нечувствительности», при подаче на неё синусоидального входного сигнала. Реальный двигатель: последовательное соединение усилителя с коэффициентом усиления k1,интегратора: y(t)=x(t)+y(t-1), и инерционного звена: y(t)=(x(t)+T*y(t-1)) / (T+1) с постоянной времени Т. Тахогенератор: последовательное соединение усилителя с коэффициентом усиления k2 и интегратора: y(t)=x(t)+y(t-1). Нелинейное звено типа «зона нечувствительности»: y=0 при -xm≤ x ≤xm, y=x-xm при x>xm, y=x+xm при x<-xm. Таким образом, система характеризуется параметрами: k1, T, k2, xm. Входной сигнал характеризуется параметрами: A (амплитуда синусоиды) и F (период синусоиды). Еще один параметр задачи : N – время (число тактов) подачи сигнала.

Решение задачи:

>>> znach=input('k1,T,k2,Xm,A,F,N=').split(',') # Запрос и введение параметров задачи
k1,T,k2,Xm,A,F,N=8,5,3,10,2,0.5,1000
>>> k1=float(znach[0]) # Распаковка значений из списка в отдельные объекты
>>> T=float(znach[1])
>>> k2=float(znach[2])
>>> Xm=float(znach[3])
>>> A=float(znach[4])
>>> F=float(znach[5])
>>> N=int(znach[6])
>>> import math
>>> vhod=[]
>>> for i in range(N): 
...         vhod.append(A*math.sin((2*i*math.pi)/F)) # Создание реализации входного сигнала
...
>>> vhod
[0.0, -9.797174393178826e-16, -1.959434878635765e-15, -2.9391523179536475e-15, -3.91886975727153e-15, -4.898587196589413e-15, -5.878304635907295e-15, -6.858022075225178e-15, -7.83773951454306e-15, -8.817456953860943e-15, -9.797174393178826e-15, -3.919860126290071e-14, -1.175660927181459e-14, 1.5685382719271533e-14, -1.3716044150450356e-14, -4.3117471020172244e-14, -1.567547902908612e-14, 1.1766512962000004e-14, -1.7634913907721887e-14, ...]

# Создание функций реализующие компоненты системы
>>> def realdvig(xtt,kk1,TT,yti1,ytin1):
... 		#Модель реального двигателя
... 		yp=kk1*xtt  #усилитель
... 		yti1=yp+yti1  #Интегратор
... 		ytin1=(yti1+TT*ytin1)/(TT+1)
... 		return [yti1,ytin1]
... 	    
>>> def tahogen(xtt,kk2,yti2):
... 		#Модель тахогенератора
... 		yp=kk2*xtt   #усилитель
... 		yti2=yp+yti2 #интегратор
... 		return yti2
... 	    
>>> def nechus(xtt,gran):
... #зона нечувствит
... 	if xtt<gran and xtt>(-gran):
... 		ytt=0
... 	elif xtt>=gran:
... 		ytt=xtt-gran
... 	elif xtt<=(-gran):
... 		ytt=xtt+gran
... 	return ytt
... 

# Реализуем соединение компонент в соответствии с заданием
>>> yi1=0;yin1=0;yi2=0
>>> vyhod=[]
>>> for xt in vhod:
... 		xt1=xt-yi2   #отрицательная обратная связь
... 		[yi1,yin1]=realdvig(xt1,k1,T,yi1,yin1)
... 		yi2=tahogen(yin1,k2,yi2)
... 		yt=nechus(yin1,Xm)
... 		vyhod.append(yt)
... 
>>> print('y=',vyhod)
y= [0, 0, 0, 0, 0, 0, 0, 0, 0, 0, 0, 0, 0, 0, 0, 0, 0, 0, 0, 0, 0, 0, 0, 0, 0, 0, 0, 0, 0, 0, 0, 0, 0, 0, 0, 0, 0, 0, 0, 0, 0, 0, 0, 0, 0, 0, 0, 0, 0, 0, 0, 0, 0, 0, 0, 0, 0, 0, 0, 0, 0, 0, 0, 0, 0, 0, 0, -1.0183086292055208, 0, 26.39885775889784, -36.65029553691161, -34.19982663883278, 196.29963397615063, -151.6919482160481, -388.32493988337274, 1057.8073200868555, -308.3186572590445, -2798.051869998873, 5004.749701095182, 1362.331454336744, ...]    

7. Завершение сеанса работы с IDLE