19 KiB
Отчет по теме 7
Девятова Мария, А-03-23
1 Запуск IDLE
2 Создание пользовательской функции
2.1 Первый пример: функция – без аргументов.
def uspeh():
"""Подтверждение успеха операции"""
print('Выполнено успешно!')
uspeh()
Выполнено успешно!
type(uspeh)
<class 'function'>
dir()
['__annotations__', '__builtins__', '__doc__', '__loader__', '__name__', '__package__', '__spec__', 'os', 'uspeh']
help(uspeh)
Help on function uspeh in module __main__:
uspeh()
Подтверждение успеха операции
В качестве справочной информации по созданной функции возвращается строка, ранее заданная в тройных кавычках. Отсюда можно сделать вывод, что помощь нужно организовывать, используя данный прием.
2.2 Пример функции с аргументами
def sravnenie(a,b):
"""Сравнение a и b"""
if a>b:
print(a,' больше ',b)
elif a<b:
print(a, ' меньше ',b)
else:
print(a, ' равно ',b)
n,m=16,5;sravnenie(n,m)
16 больше 5
s1='stroka'; s2='STROCHKA'; sravnenie(s1, s2)
stroka больше STROCHKA
b1='s'; b2='a'; sravnenie(b1, b2)
s больше a
t1='root'; t2='roots'; sravnenie(t1, t2)
root меньше roots
t1='root'; t3='root'; sravnenie(t1, t3)
root равно root
В качестве аргументов можно передавать строки, сравнение проводится между каждой парой символов (точнее между их значениями в кодировке Unicode) до первого различия или конца одной из строк.
2.3 Пример функции, содержащей return.
def logistfun(b,a):
"""Вычисление логистической функции"""
import math
return a/(1+math.exp(-b))
v,w=1,0.7;z=logistfun(w,v)
z
0.6681877721681662
2.4 Сложение для разных типов аргументов
def slozh(a1,a2,a3,a4):
""" Сложение значений четырех аргументов"""
return a1+a2+a3+a4
slozh(1,2,3,4)
10
slozh('1','2','3','4')
'1234'
b1=[1,2];b2=[-1,-2];b3=[0,2];b4=[-1,-1]
q=slozh(b1,b2,b3,b4)
q
[1, 2, -1, -2, 0, 2, -1, -1]
c1=(0,7);c2=(-1,8);c3=(-10,2);c4=(5,-5)
cc=slozh(c1,c2,c3,c4); cc
(0, 7, -1, 8, -10, 2, 5, -5)
m1={'orange', 'apple'}; m2={'coffee', 'tea'}; m3={'ice', 'fire'}; m4={'white', 'yellow'}
mm=slozh(m1,m2,m3,m4); mm
Traceback (most recent call last):
File "<pyshell#27>", line 1, in <module>
mm=slozh(m1,m2,m3,m4); mm
File "<pyshell#16>", line 3, in slozh
return a1+a2+a3+a4
TypeError: unsupported operand type(s) for +: 'set' and 'set'
d1={'fruit': ['orange', 'apple']}; d2={'coffee': ['espresso', 'latte'], 'tea': ['black tea', 'green tea']}; d3={'antonyms': ['ice', 'fire']}; d4={'colour': ['white', 'yellow']}
dd=slozh(d1,d2,d3,d4); dd
Traceback (most recent call last):
File "<pyshell#31>", line 1, in <module>
dd=slozh(d1,d2,d3,d4); dd
File "<pyshell#16>", line 3, in slozh
return a1+a2+a3+a4
TypeError: unsupported operand type(s) for +: 'dict' and 'dict'
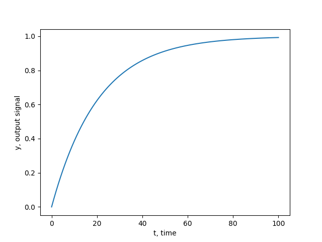
2.5 Функция, реализующая модель некоторого устройства, на вход которого в текущий момент поступает сигнал х, на выходе получается сигнал y
def inerz(x,T,ypred):
""" Модель устройства с памятью:
x- текущее значение вх.сигнала,
T -постоянная времени,
ypred - предыдущее значение выхода устройства"""
y=(x+T*ypred)/(T+1)
return y
sps=[0]+[1]*100
spsy=[]
TT=20
yy=0
for xx in sps:
yy=inerz(xx,TT,yy)
spsy.append(yy)
import pylab
pylab.plot(spsy)
[<matplotlib.lines.Line2D object at 0x0000021CFFE1A710>]
pylab.xlabel('t, time'); pylab.ylabel('y, output signal')
Text(0.5, 0, 't, time')
Text(0, 0.5, 'y, output signal')
pylab.show()
3 Функции как объекты
3.1 Получение списка атрибутов объекта-функции
dir(inerz)
['__annotations__', '__builtins__', '__call__', '__class__', '__closure__', '__code__', '__defaults__', '__delattr__', '__dict__', '__dir__', '__doc__', '__eq__', '__format__', '__ge__', '__get__', '__getattribute__', '__getstate__', '__globals__', '__gt__', '__hash__', '__init__', '__init_subclass__', '__kwdefaults__', '__le__', '__lt__', '__module__', '__name__', '__ne__', '__new__', '__qualname__', '__reduce__', '__reduce_ex__', '__repr__', '__setattr__', '__sizeof__', '__str__', '__subclasshook__', '__type_params__']
inerz.__doc__
'Модель устройства с памятью:\nx- текущее значение вх.сигнала,\nT -постоянная времени,\nypred - предыдущее значение выхода устройства'
help(inerz)
Help on function inerz in module __main__:
inerz(x, T, ypred)
Модель устройства с памятью:
x- текущее значение вх.сигнала,
T -постоянная времени,
ypred - предыдущее значение выхода устройства
3.2 Сохранение ссылки на объект-функцию в другой переменной
fnkt=sravnenie
v=16
fnkt(v,23)
16 меньше 23
3.3 Возможность альтернативного определения функции в программе
typ_fun=8
if typ_fun==1:
def func():
print('Функция 1')
else:
def func():
print('Функция 2')
func()
Функция 2
4 Аргументы функции
4.1 Использование функции в качестве аргумента другой функции
def fun_arg(fff,a,b,c):
"""fff-имя функции, используемой
в качестве аргумента функции fun_arg"""
return a+fff(c,b)
zz=fun_arg(logistfun,-3,1,0.7)
zz
-2.3318122278318336
4.2 Обязательные и необязательные аргументы
def logistfun(a,b=1):
"""Вычисление логистической функции"""
import math
return b/(1+math.exp(-a))
logistfun(0.7)
0.6681877721681662
logistfun(0.7, 2)
1.3363755443363323
4.3 Возможность обращения к функции с произвольным (непозиционным) расположением аргументов
Для этого необходимо в обращении к функции указывать имена аргументов
logistfun(b=0.5,a=0.8)
0.34498724056380625
4.4 Пример со значениями аргументов функции, содержащимися в списке или кортеже
b1234=[b1,b2,b3,b4]; b1234
[[1, 2], [-1, -2], [0, 2], [-1, -1]]
qq=slozh(*b1234); qq
[1, 2, -1, -2, 0, 2, -1, -1]
4.5 Пример со значениями аргументов функции, содержащимися в словаре
dic4={"a1":1,"a2":2,"a3":3,"a4":4}
qqq=slozh(**dic4)
qqq
10
4.6 Смешанные ссылки
e1=(-1,6);dd2={'a3':3,'a4':9}
qqqq=slozh(*e1,**dd2); qqqq
17
4.7 Переменное число аргументов у функции.
def func4(*kort7):
"""Произвольное число аргументов в составе кортежа"""
smm=0
for elt in kort7:
smm+=elt
return smm
func4(-1,2)
1
func4(-1,2,0,3,6)
10
4.8 Комбинация аргументов
def func4(a,b=7,*kort7):
"""Кортеж - сборка аргументов - должен быть последним!"""
smm=0
for elt in kort7:
smm+=elt
return a*smm+b
func4(-1,2,0,3,6)
-7
Со словарем:
def func44(a,b=7,**dict11):
"""Словарь - сборка аргументов - должен быть последним!"""
smm=0
for elt in dict11.values():
smm+=elt
return a*smm+b
dddd={'c1': 2, 'c2': 0, 'c3': 3, 'c4': 6}
func44(-1, **dddd)
-4
4.9 Изменение значений объектов, используемых в качестве аргументов функции.
Такое изменение возможно только у объектов изменяемого типа (например, списки).
a=90
def func3(b):
b=5*b+67
func3(a)
a
90
sps1=[1,2,3,4]
def func2(sps):
sps[1]=99
func2(sps1)
sps1
[1, 99, 3, 4]
kort=(1,2,3,4)
func2(kort)
Traceback (most recent call last):
File "<pyshell#99>", line 1, in <module>
func2(kort)
File "<pyshell#94>", line 2, in func2
sps[1]=99
TypeError: 'tuple' object does not support item assignment
5 Специальные типы пользовательских функций
5.1 Анонимные функции
Анонимные функции или по-другому лямбда-функции – функции без имени
anfun1=lambda: 1.5+math.log10(17.23)
anfun1()
2.7362852774480286
anfun2=lambda a,b : a+math.log10(b)
anfun2(17,234)
19.369215857410143
anfun3=lambda a,b=234: a+math.log10(b)
anfun3(100)
102.36921585741014
5.2 Функции-генераторы
def func5(diap,shag):
""" Итератор, возвращающий значения
из диапазона от 1 до diap с шагом shag"""
for j in range(1,diap+1,shag):
yield j
for mm in func5(7,3):
print(mm)
1
4
7
alp=func5(7,3)
print(alp.__next__())
1
print(alp.__next__())
4
print(alp.__next__())
7
6 Локализация объектов в функциях
6.1 Примеры на локализацию объектов
Пример 1. Одноименные локальный и глобальный объекты
glb=10
def func7(arg):
loc1=15
glb=8
return loc1*arg
res=func7(glb); res
150
glb
10
Пример 2. Ошибка в использовании локального объекта.
def func8(arg):
loc1=15
print(glb)
glb=8
return loc1*arg
res=func8(glb); res
Traceback (most recent call last):
File "<pyshell#29>", line 1, in <module>
res=func8(glb); res
File "<pyshell#28>", line 3, in func8
print(glb)
UnboundLocalError: cannot access local variable 'glb' where it is not associated with a value
В данном примере локальной переменной glb внутри пользовательской функции присваивается значение, поэтому print принимает именно локальную переменную. Но из-за того, что присваивание значения происходит после print, происходит ошибка.
Пример 3. Переопределение локализации объекта
glb=11
def func7(arg):
loc1=15
global glb
print(glb)
glb=8
return loc1*arg
res=func7(glb); res; glb
11
165
8
6.2 Выявление локализации объекта с помощью функций locals() и globals() из builtins
globals().keys()
dict_keys(['__name__', '__doc__', '__package__', '__loader__', '__spec__', '__annotations__', '__builtins__', 'os', 'anfun1', 'math', 'anfun2', 'anfun3', 'func5', 'mm', 'alp', 'glb', 'func7', 'res', 'func8'])
locals().keys()
dict_keys(['__name__', '__doc__', '__package__', '__loader__', '__spec__', '__annotations__', '__builtins__', 'os', 'anfun1', 'math', 'anfun2', 'anfun3', 'func5', 'mm', 'alp', 'glb', 'func7', 'res', 'func8'])
В возвращенных списках элементы совпадают, т.к. locals() вернул локальные объекты на уровне рабочего пространства, где содержатся глобальные.
def func8(arg):
loc1=15
glb=8
print(globals().keys())
print(locals().keys())
return loc1*arg
hh=func8(glb)
dict_keys(['__name__', '__doc__', '__package__', '__loader__', '__spec__', '__annotations__', '__builtins__', 'os', 'anfun1', 'math', 'anfun2', 'anfun3', 'func5', 'mm', 'alp', 'glb', 'func7', 'res', 'func8'])
dict_keys(['arg', 'loc1', 'glb'])
'glb' in globals().keys()
True
В данном примере списки отличаются, т.к. на уровне пользовательской функции глобальные и локальные объекты разные
6.3 Локализация объектов при использовании вложенных функций
def func9(arg2,arg3):
def func9_1(arg1):
loc1=15
glb1=8
print('glob_func9_1:',globals().keys())
print('locl_func9_1:',locals().keys())
return loc1*arg1
loc1=5
glb=func9_1(loc1)
print('loc_func9:',locals().keys())
print('glob_func9:',globals().keys())
return arg2+arg3*glb
kk=func9(10,1)
glob_func9_1: dict_keys(['__name__', '__doc__', '__package__', '__loader__', '__spec__', '__annotations__', '__builtins__', 'os', 'anfun1', 'math', 'anfun2', 'anfun3', 'func5', 'mm', 'alp', 'glb', 'func7', 'res', 'func8', 'hh', 'func9'])
locl_func9_1: dict_keys(['arg1', 'loc1', 'glb1'])
loc_func9: dict_keys(['arg2', 'arg3', 'func9_1', 'loc1', 'glb'])
glob_func9: dict_keys(['__name__', '__doc__', '__package__', '__loader__', '__spec__', '__annotations__', '__builtins__', 'os', 'anfun1', 'math', 'anfun2', 'anfun3', 'func5', 'mm', 'alp', 'glb', 'func7', 'res', 'func8', 'hh', 'func9'])
Глобальные объекты для обеих функций совпадают. Список локальных объектов функции func9 содержит имена arg2,arg3,loc1, glb и имя вложенной функции func9_1. Среди локальных объектов вложенной функции arg1,loc1,glb1, при этом loc1 в функциях func9 и func9_1 - две разные переменные
6.4 Большой пример
Здесь происходит моделирование системы, состоящей из последовательного соединения реального двигателя, охваченного отрицательной обратной связью с тахогенератором в ней, и нелинейного звена типа «зона нечувствительности», при подаче на неё синусоидального входного сигнала. Реальный двигатель: последовательное соединение усилителя с коэффициентом усиления k1,интегратора: y(t)=x(t)+y(t-1), и инерционного звена: y(t)=(x(t)+T*y(t-1)) / (T+1) с постоянной времени Т. Тахогенератор: последовательное соединение усилителя с коэффициентом усиления k2 и интегратора: y(t)=x(t)+y(t-1). Нелинейное звено типа «зона нечувствительности»: y=0 при -xm≤ x ≤xm, y=x-xm при x>xm, y=x+xm при x<-xm. Таким образом, система характеризуется параметрами: k1, T, k2, xm. Входной сигнал характеризуется параметрами: A (амплитуда синусоиды) и F (период синусоиды). Еще один параметр задачи : N – время (число тактов) подачи сигнала.
znach=input('k1,T,k2,Xm,A,F,N=').split(',')
k1,T,k2,Xm,A,F,N=15,10,30,0.2,5,0.001,50
k1=float(znach[0])
T=float(znach[1])
k2=float(znach[2])
Xm=float(znach[3])
A=float(znach[4])
F=float(znach[5])
N=int(znach[6])
vhod=[]
for i in range(N):
vhod.append(A*math.sin((2*i*math.pi)/F))
vhod
[0.0, -3.2141664592756336e-12, -6.428332918551267e-12, -5.09502586896226e-12, -1.2856665837102534e-11, -2.428411769784245e-12, -1.019005173792452e-11, -1.7951691706064795e-11, -2.571333167420507e-11, -3.347497164234534e-11, -4.85682353956849e-12, -4.8998251578625896e-11, -2.038010347584904e-11, 8.238044626927816e-12, -3.590338341212959e-11, -8.004481145118699e-11, -5.142666334841014e-11, -2.2808515245633285e-11, -6.694994328469069e-11, -3.833179518191383e-11, -9.71364707913698e-12, -5.385507511819438e-11, -9.799650315725179e-11, -1.421379311963092e-10, -4.076020695169808e-11, 6.061751729291303e-11, 1.647608925385563e-11, -2.7665338785201775e-11, -7.180676682425918e-11, 2.957095742035194e-11, -1.6008962290237398e-10, -5.871189865776288e-11, -1.0285332669682028e-10, -1.4756024522091648e-12, -4.561703049126657e-11, -8.975845853032398e-11, -1.3389988656938137e-10, -3.2522162324770265e-11, -7.666359036382766e-11, -1.2080501840288506e-10, -1.942729415827396e-11, -2.0908787448099986e-10, -1.0771015023638876e-10, -1.5185157827544617e-10, -1.9599300631450358e-10, 5.090387021377606e-11, -2.842758623926184e-10, -3.7378985864338755e-11, -8.152041390339616e-11, -1.2566184194245356e-10]
def realdvig(xtt,kk1,TT,yti1,ytin1):
yp=kk1*xtt
yti1=yp+yti1
ytin1=(yti1+TT*ytin1)/(TT+1)
return [yti1,ytin1]
def tahogen(xtt,kk2,yti2):
yp=kk2*xtt
yti2=yp+yti2
return yti2
def nechus(xtt,gran):
if xtt<gran and xtt>(-gran):
ytt=0
elif xtt>=gran:
ytt=xtt-gran
elif xtt<=(-gran):
ytt=xtt+gran
return ytt
vyhod=[]
yi1=0;yin1=0;yi2=0
for xt in vhod:
xt1=xt-yi2
[yi1,yin1]=realdvig(xt1,k1,T,yi1,yin1)
yi2=tahogen(yin1,k2,yi2)
yt=nechus(yin1,Xm)
vyhod.append(yt)
print('y=',vyhod)
y= [0, 0, 0, 0, 0, 0, 0, 0, 0.28235063576021646, -18.09317618367068, 693.569780896497, -26311.05967697136, 997855.8681822185, -37843749.77748839, 1435226439.7890663, -54431047009.38599, 2064300653896.8462, -78288723509751.45, 2969104436030480.0, -1.126034600750363e+17, 4.2704928351466476e+18, -1.6195869152587386e+20, 6.142292885938634e+21, -2.3294681835969964e+23, 8.834521764361373e+24, -3.3504975665500395e+26, 1.2706781694446622e+28, -4.8190544187315804e+29, 1.8276292179353242e+31, -6.931294540413311e+32, 2.62869752433907e+34, -9.969350796127492e+35, 3.780882143191306e+37, -1.433901772847203e+39, 5.438080893044959e+40, -2.0623953717959402e+42, 7.821646557419368e+43, -2.966364049581635e+45, 1.1249953075805503e+47, -4.266551309697657e+48, 1.6180920894178406e+50, -6.136623750159777e+51, 2.3273181605240858e+53, -8.826367789232948e+54, 3.3474051666947687e+56, -1.269505374983769e+58, 4.81460658885228e+59, -1.8259423758419422e+61, 6.9248971818694355e+62, -2.626271322354932e+64]
