форкнуто от main/python-labs
Вы не можете выбрать более 25 тем
Темы должны начинаться с буквы или цифры, могут содержать дефисы(-) и должны содержать не более 35 символов.
13 KiB
13 KiB
Отчет по теме 9
Антонов Дмитрий, А-03-23
1.Начало работы, настройка текущего каталога
import os
os.chdir('//Users//dmitrijantonov//Desktop//POAC//python-labs//TEMA9//')
2.Создание классов и их наследников
2.1 Создание класса
class Class1: #Объявление класса
def zad_zn(self,znach): #Метод 1 класса1 – задание значения data
self.data=znach # self - ссылка на экземпляр класса
def otobrazh(self): # Метод 2 класса1
print(self.data)#Отображение данных экземпляра класса
z1=Class1() #Создаём 1-й экземпляр класса
dir()
['Class1', '__annotations__', '__builtins__', '__doc__', '__loader__', '__name__', '__package__', '__spec__', 'os', 'z1']
- Вызов методов у экзмепляров класса
z2=Class1()
z1.zad_zn('экз.класса 1')
z2.zad_zn(-632.453)
z1.otobrazh()
экз.класса 1
z2.otobrazh()
-632.453
z1.data='Новое значение атрибута у экз.1';z1.otobrazh()
Новое значение атрибута у экз.1
2.2 Создание класса-наследника
class Class2(Class1): #Class2 - наследник класса Class1
def otobrazh(self): # Метод класса Class2 – переопределяет метод родителя
print('значение=',self.data)#Отображение данных экземпляра
z3=Class2()
dir(z3)
['__class__', '__delattr__', '__dict__', '__dir__', '__doc__', '__eq__', '__firstlineno__', '__format__', '__ge__', '__getattribute__', '__getstate__', '__gt__', '__hash__', '__init__', '__init_subclass__', '__le__', '__lt__', '__module__', '__ne__', '__new__', '__reduce__', '__reduce_ex__', '__repr__', '__setattr__', '__sizeof__', '__static_attributes__', '__str__', '__subclasshook__', '__weakref__', 'otobrazh', 'zad_zn']
z3.zad_zn('Совсем новое')
z3.otobrazh()
значение= Совсем новое
z1.otobrazh()
- Родитлеский класс не изменил значение поля класса
Новое значение атрибута у экз.1
del z1,z2,z3
3. Использование классов, содержащихся в модулях
from Mod3 import Class1 #Частичный импорт содержимого модуля
z4=Class1()
z4.otobrazh()
Traceback (most recent call last):
File "<pyshell#5>", line 1, in <module>
z4.otobrazh()
File "/Users/dmitrijantonov/Desktop/POAC/python-labs/TEMA9/Mod3.py", line 5, in otobrazh
print(self.data)#Отображение данных экземпляра
AttributeError: 'Class1' object has no attribute 'data'
- Нет data, ничего не задавали -> нечего вывести
z4.zad_zn(2)
z4.otobrazh()
2
from Mod3 import Class1
z4=Class1()
z4.data='значение данного data у экз.4'
z4.otobrazh()
значение данного data у экз.4
del z4
dir()
['Class1', '__annotations__', '__builtins__', '__doc__', '__loader__', '__name__', '__package__', '__spec__', 'os']
- Меняем значение у класса, значение экземпляра - неизменно
import Mod3
z4=Mod3.Class2()
z4.zad_zn('Класс из модуля')
z4.otobrazh()
значение= Класс из модуля
Mod3.otobrazh('Объект')
значение объекта= Объект
z4.otobrazh()
значение= Класс из модуля
4.Использование специальных методов
import Mod3
z5=Mod3.Class3('abc') #При создании экземпляра срабатывает конструктор __init__
z5.otobrazh()
значение= abc
- При операции выполнении+ срабатывает метод add
z6=z5+'def'
z6.otobrazh()
значение= abcdef
z6.zad_dr_zn(3)
type(z6)
<class 'Mod3.Class3'>
z6.otobrazh()
значение= abcdefabcdefabcdef
5.Присоединение атрибутов к классу
dir(Class3)
['__add__', '__class__', '__delattr__', '__dict__', '__dir__', '__doc__', '__eq__', '__firstlineno__', '__format__', '__ge__', '__getattribute__', '__getstate__', '__gt__', '__hash__', '__init__', '__init_subclass__', '__le__', '__lt__', '__module__', '__ne__', '__new__', '__reduce__', '__reduce_ex__', '__repr__', '__setattr__', '__sizeof__', '__static_attributes__', '__str__', '__subclasshook__', '__weakref__', 'otobrazh', 'zad_dr_zn', 'zad_zn']
- Создание нового отрибута
Class3.fio='Иванов И.И.'
dir(Class3)
['__add__', '__class__', '__delattr__', '__dict__', '__dir__', '__doc__', '__eq__', '__firstlineno__', '__format__', '__ge__', '__getattribute__', '__getstate__', '__gt__', '__hash__', '__init__', '__init_subclass__', '__le__', '__lt__', '__module__', '__ne__', '__new__', '__reduce__', '__reduce_ex__', '__repr__', '__setattr__', '__sizeof__', '__static_attributes__', '__str__', '__subclasshook__', '__weakref__', 'fio', 'otobrazh', 'zad_dr_zn', 'zad_zn']
z7=Class3(123)
- Отличие в data
dir(z7)==dir(Class3)
False
z7.fio
'Иванов И.И.'
z7.otobrazh()
значение= 123
dir(z7)
['__add__', '__class__', '__delattr__', '__dict__', '__dir__', '__doc__', '__eq__', '__firstlineno__', '__format__', '__ge__', '__getattribute__', '__getstate__', '__gt__', '__hash__', '__init__', '__init_subclass__', '__le__', '__lt__', '__module__', '__ne__', '__new__', '__reduce__', '__reduce_ex__', '__repr__', '__setattr__', '__sizeof__', '__static_attributes__', '__str__', '__subclasshook__', '__weakref__', 'data', 'fio', 'otobrazh', 'zad_dr_zn', 'zad_zn']
dir(Class3)
['__add__', '__class__', '__delattr__', '__dict__', '__dir__', '__doc__', '__eq__', '__firstlineno__', '__format__', '__ge__', '__getattribute__', '__getstate__', '__gt__', '__hash__', '__init__', '__init_subclass__', '__le__', '__lt__', '__module__', '__ne__', '__new__', '__reduce__', '__reduce_ex__', '__repr__', '__setattr__', '__sizeof__', '__static_attributes__', '__str__', '__subclasshook__', '__weakref__', 'fio', 'otobrazh', 'zad_dr_zn', 'zad_zn']
- Значение не изменилось у родительского класса
z7.fio ='fff'
z7.fio
'fff'
Class3.fio
'Иванов И.И.'
z7.rozden='1987'
- Атрибут rozden не появится у родительского класса
dir(z7)
['__add__', '__class__', '__delattr__', '__dict__', '__dir__', '__doc__', '__eq__', '__firstlineno__', '__format__', '__ge__', '__getattribute__', '__getstate__', '__gt__', '__hash__', '__init__', '__init_subclass__', '__le__', '__lt__', '__module__', '__ne__', '__new__', '__reduce__', '__reduce_ex__', '__repr__', '__setattr__', '__sizeof__', '__static_attributes__', '__str__', '__subclasshook__', '__weakref__', 'data', 'fio', 'otobrazh', 'rozden', 'zad_dr_zn', 'zad_zn']
dir(Class3)
['__add__', '__class__', '__delattr__', '__dict__', '__dir__', '__doc__', '__eq__', '__firstlineno__', '__format__', '__ge__', '__getattribute__', '__getstate__', '__gt__', '__hash__', '__init__', '__init_subclass__', '__le__', '__lt__', '__module__', '__ne__', '__new__', '__reduce__', '__reduce_ex__', '__repr__', '__setattr__', '__sizeof__', '__static_attributes__', '__str__', '__subclasshook__', '__weakref__', 'fio', 'otobrazh', 'zad_dr_zn', 'zad_zn']
6.Выявление родительских классов
- Выявление родительских классов с помощью атрибута bases
from Mod3 import Class1,Class2,Class3
dir()
['Class1', 'Class2', 'Class3', 'Mod3', '__annotations__', '__builtins__', '__doc__', '__loader__', '__name__', '__package__', '__spec__', 'os']
Class3.__bases__
(<class 'Mod3.Class2'>,)
Class2.__bases__
(<class 'Mod3.Class1'>,)
Class1.__bases__
(<class 'object'>,)
- Выявление родительских классов (вся цепочка) с помощью атрибута mro
Class3.__mro__
(<class 'Mod3.Class3'>, <class 'Mod3.Class2'>, <class 'Mod3.Class1'>, <class 'object'>)
ZeroDivisionError.__mro__
(<class 'ZeroDivisionError'>, <class 'ArithmeticError'>, <class 'Exception'>, <class 'BaseException'>, <class 'object'>)
7. Создание свойства класса
class Class4:
def __init__(sam,znach):
sam.__prm=znach
def chten(sam):
return sam.__prm
def zapis(sam,znch):
sam.__prm=znch
def stiran(sam):
del sam.__prm
svojstvo=property(chten,zapis,stiran)
- Инициализация свойства (getter setter)
exempl=Class4(12)
exempl.svojstvo
12
exempl.svojstvo=45
exempl.svojstvo
45
print(exempl.svojstvo)
45
del exempl.svojstvo
print(exempl.svojstvo)
- Свойство удалено у экземпляра, невозможно обратиться. У класса свойство остается
Traceback (most recent call last):
File "<pyshell#20>", line 1, in <module>
print(exempl.svojstvo)
File "<pyshell#13>", line 5, in chten
return sam.__prm
AttributeError: 'Class4' object has no attribute '_Class4__prm'
newexp=Class4(12)
newexp.svojstvo
12
- Вывод: Удаляется только атрибут __prm, а не весь экземпляр. Ошибка возникает из-за попытки чтения несуществующего атрибута. Нужно добавить проверку в методы класса.
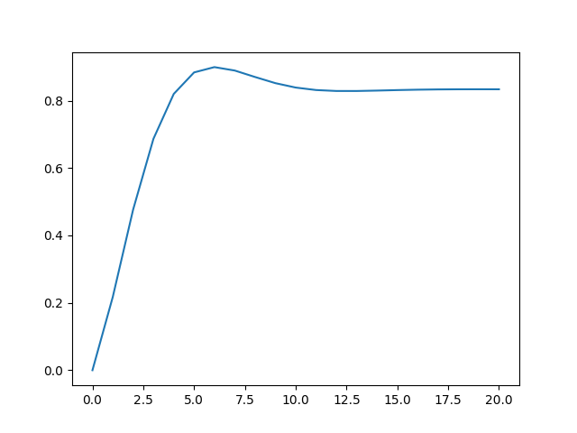
8. Представления в виде класса модели системы автоматического регулирова-ния (САР), состоящей из последовательного соединения усилителя и двух инерционных звеньев, охваченных отрицательной обратной связью с усилителем.
class SAU:
def __init__(self,zn_param):
self.param=zn_param
self.ypr=[0,0]
def zdn_zn(self,upr):
self.x=upr
def model(self):
def inerz(x,T,yy):
return (x+T*yy)/(T+1)
y0=self.x-self.ypr[1]*self.param[3] #Обр.связь с усилителем 2
y1=self.param[0]*y0 #Усилитель1
y2=inerz(y1,self.param[1],self.ypr[0]) #Инерционное звено1
y3=inerz(y2,self.param[2],self.ypr[1]) #Инерционное звено2
self.ypr[0]=y2
self.ypr[1]=y3
def otobraz(self):
print('y=',self.ypr[1])
- Код тестирования
###main_SAU
prm=[2.5,4,1.3,0.8] #Параметры модели: коэф.усиления, 2 пост.времени, обратная связь
from SAU import *
xx=[0]+[1]*20 #Входной сигнал – «ступенька»
SAUe=SAU(prm) # Создаём экземпляр класса
yt=[]
for xt in xx: # Прохождение входного сигнала
SAUe.zdn_zn(xt)
SAUe.model()
SAUe.otobraz()
yt.append(SAUe.ypr[1])
import pylab
pylab.plot(yt)
pylab.show()
- Запуск модуль тестирования
import test
y= 0.0
y= 0.2173913043478261
y= 0.4763705103969754
y= 0.686594887811293
y= 0.8199324616478645
y= 0.8837201137353929
y= 0.8994188484874774
y= 0.8892777072047301
y= 0.870097963179993
y= 0.8518346102696789
y= 0.8387499784485772
y= 0.8314204114211459
y= 0.8286051955249649
y= 0.8285656555914835
y= 0.8297915186846528
y= 0.8312697736438287
y= 0.8324765218921963
y= 0.8332456979978418
y= 0.8336163607592184
y= 0.8337101315489143
y= 0.833654237067147
===== RESTART: /Users/dmitrijantonov/Desktop/POAC/python-labs/TEMA9/test.py ====
y= 0.0
y= 0.4347826086956522
y= 0.8771266540642723
y= 1.1305662858551822
y= 1.1883971255105579
y= 1.1326349288718767
y= 1.0497533578387872
y= 0.990644578833048
y= 0.9679847053552146
y= 0.9716581950194924
y= 0.9856417751200821
y= 0.9982074917220521
y= 1.0046687323933552
y= 1.005560453221529
y= 1.0035460777605603
y= 1.0010934567866612
y= 0.9995090295694802
y= 0.9990060583193288
y= 0.999210776397813
y= 0.9996464852690349
y= 0.9999972035112243
===== RESTART: /Users/dmitrijantonov/Desktop/POAC/python-labs/TEMA9/test.py ====
y= 0.0
y= 10.434782608695652
y= -62.42722117202269
y= 441.6213035259309
y= -3045.006010698934
y= 21072.830598329532
y= -145756.02311219365
y= 1008239.1249389423
y= -6974221.774992491
y= 48242372.61584475
y= -333704038.94107586
y= 2308310792.118783
y= -15967138737.795193
y= 110448523882.25536
y= -763998899668.5714
y= 5284763419071.18
y= -36555974632436.45
y= 252866434191791.06
y= -1749137704131481.2
y= 1.209920453773572e+16
y= -8.369309637553866e+16
===== RESTART: /Users/dmitrijantonov/Desktop/POAC/python-labs/TEMA9/test.py ====
y= 0.0
y= 1.7391304347826089
y= 1.6937618147448015
y= 0.9085559299745211
y= 0.9495540682030151
y= 1.3035341690149207
y= 1.2757616169252037
y= 1.116425550960422
y= 1.133140167539201
y= 1.2047517464994821
y= 1.1953257047692445
y= 1.163190713632341
y= 1.168291227922628
y= 1.1826887757160904
y= 1.180006868007609
y= 1.1735666352933953
y= 1.1749473300671665
y= 1.17782341716993
y= 1.1771240746521525
y= 1.175841826810497
y= 1.1761915011970139



