Files
python-labs/TEMA5/report.md
2025-11-21 12:06:07 +03:00

16 KiB

Жалнин Вадим А-01-23

1. Запуск интерактивной оболочки IDLE.

2. Ветвление по условию – управляющая инструкция if.

  • Операции определения значения dohod:
>>>porog = 5
>>>rashod1 = 8
>>>rashod2 = 6

if rashod1 >= porog:
    dohod = 12
elif rashod2 == porog:
    dohod = 0
else:
    dohod = 8

>>>print(dohod)
>>>12
# Выполним операцию для двух случаев
>>>rashod2 = 4
>>>if rashod1 >= 3 and rashod2 == 4:
    dohod = rashod1
    if rashod2 == porog or rashod1 < rashod2:
        dohod = porog        
>>>print(dohod)
8
>>>porog = 4
>>>if rashod1 >= 3 and rashod2 == 4:
    dohod = rashod1
    if rashod2 == porog or rashod1 < rashod2:
        dohod = porog 
>>>print(dohod)
4 
  • Операция с множественным ветвлением линий потока:
>>>if porog == 3: # Не подходит
    dohod = 1
elif porog == 4: # Подходит
    dohod = 2
elif porog == 5: # Игнорируется
    dohod = 3
else: # Игнорируется
    dohod = 0  
>>>print(dohod)
2
  • Инструкции, записывающиеся в одну строку в операторе присваивания. <Объект>=<значение 1> if <условие> else <значение 2>
>>>dohod = 2 if porog >= 4 else 0
>>>print(dohod)
2
>>>if porog >= 5: rashod1 = 6; rashod2 =  0 # porog = 4
>>>print(rashod1)
8
>>>print(rashod2)
4
>>>porog = 6
>>>if porog >= 5: rashod1 = 6; rashod2 =  0
>>>print(rashod1)
6
>>>print(rashod2)
0

3. Цикл по перечислению – управляющая инструкция for.

Общее правило написания: for <Объект-переменная цикла> in <объект>: <отступы><Блок инструкций 1 – тело цикла> [else: < отступы ><Блок инструкций 2 – если в цикле не сработал break>]

3.1. Простой цикл.

Выполняем цикл, который проходится по значениям от 3 до 18(не включительно) с шагом 3 и суммирует их в переменную temperatura.

>>>temperatura = 5
>>>for i in range(3, 18, 3):
    temperatura += i
    
>>>temperatura
50

3.2. Более сложный цикл.

>>>sps = [2, 15, 14, 18]
>>>for k in sps:
    if len(sps) <= 10: sps.append(sps[0])
    else: break
>>>sps
[2, 15, 14, 18, 2, 2, 2, 2, 2, 2, 2]

В конец списка добавляется двойка до тех пор, пока его длина не превысит 10. sps - это и объект, по которому проходит k, и объект, изменяющийся внутри цикла. То есть k будет двигаться по циклу бесконечно, и выполнение останавливается именно из-за условия if - else.

>>>sps = [2, 15, 14, 8]
for k in sps[:]:
    if len(sps) <= 10: sps.append(sps[0])
    else: break
>>>sps
[2, 15, 14, 8, 2, 2, 2, 2]

В данном случае итерация происходит по копии списка sps, поэтому бесконечного прохождения цикла не произойдёт, даже если не будет выполнено условие if-else. Количество итераций обусловлено в данном случае только изначальным количеством элементов в списке sps (4 элемента в списке => 4 элемента добавлено к изначальному списку)

3.3. : Cоздание списка с 10 целыми случайными числами из диапазона от 1 до 100. При этом, если сумма чисел не превышает 500, эта сумма должна быть отображена на экране.

>>>import random as rn
>>>sps5 = []
>>>for i in range(10):
    sps5.append(rn.randint(1, 100))
    ss = sum(sps5)
    if ss > 500: break
else:
    print(ss)   
# Программа ничего не вывела
>>>ss
512
>>>sps5
[47, 92, 92, 54, 52, 78, 67, 30]

После того, как прошло девять итераций, сумма элементов списка уже была больше 500, поэтому цикл закончился из-за if, а не из-за окончания диапазона range(10).

Попробуем обнулить список и выполнить ту же программу еще раз:

>>>sps5 = []
>>>for i in range(10):
    sps5.append(rn.randint(1, 100))
    ss = sum(sps5)
    if ss > 500: break
else:
    print(ss)   
419

В этот раз программа вывела ответ, следовательно сработал else и break не сработал.

3.4. Пример с символьной строкой

>>>stroka='Это – автоматизированная система'
>>>stroka1 = " "
>>>for ss in stroka:
    stroka1 += " " + ss
>>>print(stroka1)
  Э т о      а в т о м а т и з и р о в а н н а я   с и с т е м а

Переменная stroka содержит исходную строку: "Это – автоматизированная система". Переменная stroka1 инициализируется как пустая строка. В цикле for происходит перебор каждого символа ss из строки stroka. На каждой итерации к stroka1 добавляется пробел и текущий символ ss. После обработки всех символов в stroka1 формируется новая строка, где каждый символ исходной строки разделён пробелом.

3.5. Конструкция list comprehension.

Пример: создание списка с синусоидальным сигналом.(Внутри квадратных скобок записано выражение-генератор)

>>>import math
>>>sps2 = [math.sin(i * math.pi / 5 + 2) for i in range(100)]
>>>sps2
[0.9092974268256817, 0.49103209793281005, -0.11479080280322804, -0.6767675184643197, -0.9802420445539634, -0.9092974268256817, -0.49103209793281016, 0.11479080280322791, 0.6767675184643196, 0.9802420445539634, 0.9092974268256818, 0.4910320979328103, -0.1147908028032278, -0.6767675184643196, -0.9802420445539632, -0.9092974268256818, -0.4910320979328104, 0.11479080280322768, 0.6767675184643195, 0.9802420445539632, 0.9092974268256819, 0.4910320979328105, -0.11479080280322579, -0.6767675184643194, -0.9802420445539632, -0.9092974268256819, -0.4910320979328106, 0.11479080280322743, 0.6767675184643193, 0.9802420445539632, 0.909297426825682, 0.49103209793281066, -0.1147908028032273, -0.6767675184643192, -0.9802420445539632, -0.909297426825682, -0.4910320979328108, 0.11479080280322719, 0.6767675184643192, 0.9802420445539631, 0.9092974268256822, 0.491032097932814, -0.11479080280322707, -0.676767518464319, -0.9802420445539625, -0.9092974268256822, -0.491032097932811, 0.11479080280323047, 0.6767675184643189, 0.9802420445539625, 0.9092974268256822, 0.4910320979328142, -0.11479080280322682, -0.6767675184643215, -0.9802420445539631, -0.9092974268256808, -0.4910320979328112, 0.11479080280322317, 0.6767675184643187, 0.9802420445539624, 0.9092974268256823, 0.4910320979328082, -0.11479080280322658, -0.6767675184643213, -0.980242044553963, -0.9092974268256838, -0.49103209793281144, 0.11479080280322293, 0.6767675184643186, 0.9802420445539637, 0.9092974268256824, 0.49103209793280844, -0.11479080280322633, -0.6767675184643158, -0.980242044553963, -0.9092974268256839, -0.49103209793281166, 0.11479080280322974, 0.6767675184643184, 0.9802420445539637, 0.9092974268256825, 0.4910320979328149, -0.11479080280321903, -0.6767675184643209, -0.9802420445539629, -0.909297426825681, -0.4910320979328119, 0.11479080280322244, 0.6767675184643129, 0.9802420445539636, 0.9092974268256826, 0.49103209793281505, -0.11479080280322584, -0.6767675184643155, -0.9802420445539644, -0.9092974268256812, -0.49103209793281205, 0.1147908028032222, 0.6767675184643127, 0.980242044553965]
>>>import pylab
>>>pylab.plot(sps2, label = 'Синусоидальный сигнал', color = 'red')
[<matplotlib.lines.Line2D object at 0x000001A6371A2CE0>]
>>>pylab.show()

График

4. Цикл «пока истинно условие» – управляющая инструкция while.

Общее правило написания: while <Условие>: <отступы><Блок инструкций 1 – тело цикла> [else: <отступы><Блок инструкций 2 – если в цикле не сработал break>]

4.1. Цикл со счетчиком.

>>>rashod = 300
>>>while rashod:
    print("Расход=", rashod)
    rashod -= 50   
Расход= 300
Расход= 250
Расход= 200
Расход= 150
Расход= 100
Расход= 50

Цикл завершился из-за того, что расход стал равен 0, а 0 в свою очередь воспринимается как False.

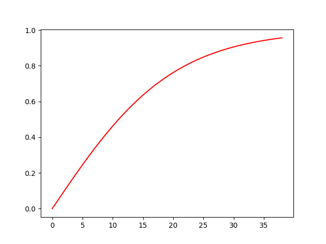
4.2. Пример с символьной строкой.

>>>import math
>>>stroka = 'Расчет процесса в объекте регулирования'
>>>i = 0
>>>sps2 = []
>>>while i < len(stroka):
    r = 1 - 2/(1+math.exp(0.1 * i))
    sps2.append(r)
    print('Значение в момент', i, "=", r)
    i += 1
Значение в момент 0 = 0.0
Значение в момент 1 = 0.049958374957880025
Значение в момент 2 = 0.09966799462495568
Значение в момент 3 = 0.14888503362331795
Значение в момент 4 = 0.197375320224904
Значение в момент 5 = 0.2449186624037092
Значение в момент 6 = 0.2913126124515909
Значение в момент 7 = 0.3363755443363322
Значение в момент 8 = 0.3799489622552249
Значение в момент 9 = 0.421899005250008
Значение в момент 10 = 0.4621171572600098
Значение в момент 11 = 0.5005202111902354
Значение в момент 12 = 0.5370495669980353
Значение в момент 13 = 0.5716699660851172
Значение в момент 14 = 0.6043677771171636
Значение в момент 15 = 0.6351489523872873
Значение в момент 16 = 0.6640367702678489
Значение в момент 17 = 0.6910694698329307
Значение в момент 18 = 0.7162978701990245
Значение в момент 19 = 0.7397830512740043
Значение в момент 20 = 0.7615941559557649
Значение в момент 21 = 0.7818063576087741
Значение в момент 22 = 0.8004990217606297
Значение в момент 23 = 0.8177540779702878
Значение в момент 24 = 0.8336546070121553
Значение в момент 25 = 0.8482836399575129
Значение в момент 26 = 0.8617231593133063
Значение в момент 27 = 0.874053287886007
Значение в момент 28 = 0.8853516482022625
Значение в момент 29 = 0.8956928738431645
Значение в момент 30 = 0.9051482536448664
Значение в момент 31 = 0.9137854901178277
Значение в момент 32 = 0.9216685544064713
Значение в момент 33 = 0.9288576214547277
Значение в момент 34 = 0.935409070603099
Значение в момент 35 = 0.9413755384972874
Значение в момент 36 = 0.9468060128462683
Значение в момент 37 = 0.9517459571646616
Значение в момент 38 = 0.9562374581277391
>>>pylab.plot(sps2, label = 'Сигнал на выходе инерционного звена', color = 'red')
[<matplotlib.lines.Line2D object at 0x000001A6372762F0>]
>>>pylab.show()

График

4.3. Определение, является ли число простым (делится только на самого себя или 1).

>>>chislo=267   #Проверяемое число
>>>kandidat =chislo // 2 		# Для значений chislo > 1
>>>while kandidat > 1:
	if chislo%kandidat == 0: 	# Остаток от деления
		print(chislo, ' имеет множитель ', kandidat)
		break 		# else выполняться не будет
	kandidat -= 1
>>>else: 			# При завершении цикла без break
	print(chislo, ' является простым!')
267 имеет множитель 89

Программа работает так: переменная kandidat отвечает за потенциальный делитель заданного числа. Изначально мы задаем половину от заданного числа, потому что у числа не может быть делителя большего, чем половина от него. Далее мы последовательно уменьшаем потенциальный множитель, каждый раз проверяя, получилось ли поделить без остатка. Если получилось, то число непростое, и цикл можно прекращать досрочно. Если цикл отработал до конца, не прервавшись, то число простое.

Дополним программу так, чтобы выявить все простые числа в диапазоне от 250 до 300.

>>>for i in range(250, 301):
    chislo = i
    kandidat = chislo // 2
    while kandidat > 1:
        if chislo % kandidat == 0:
            print(chislo, 'имеет множитель', kandidat)
            break
        kandidat -= 1
    else:
        print(chislo, 'является простым!')   
250 имеет множитель 125
251 является простым!
252 имеет множитель 126
253 имеет множитель 23
254 имеет множитель 127
255 имеет множитель 85
256 имеет множитель 128
257 является простым!
258 имеет множитель 129
259 имеет множитель 37
260 имеет множитель 130
261 имеет множитель 87
262 имеет множитель 131
263 является простым!
264 имеет множитель 132
265 имеет множитель 53
266 имеет множитель 133
267 имеет множитель 89
268 имеет множитель 134
269 является простым!
270 имеет множитель 135
271 является простым!
272 имеет множитель 136
273 имеет множитель 91
274 имеет множитель 137
275 имеет множитель 55
276 имеет множитель 138
277 является простым!
278 имеет множитель 139
279 имеет множитель 93
280 имеет множитель 140
281 является простым!
282 имеет множитель 141
283 является простым!
284 имеет множитель 142
285 имеет множитель 95
286 имеет множитель 143
287 имеет множитель 41
288 имеет множитель 144
289 имеет множитель 17
290 имеет множитель 145
291 имеет множитель 97
292 имеет множитель 146
293 является простым!
294 имеет множитель 147
295 имеет множитель 59
296 имеет множитель 148
297 имеет множитель 99
298 имеет множитель 149
299 имеет множитель 23
300 имеет множитель 150

Здесь просто добавляется for для перебора значений.

4.4. Инструкция continue

Инструкция continue, которая не вызывает завершения цикла, но завершает его текущий виток и обеспечивает переход к следующему витку.

>>>x =   [rn.randint(-25, 40) for i in range (20)]
>>>x
[35, 21, -14, 21, -15, 1, -9, -7, -15, 2, 32, 11, 38, 32, -13, -21, 31, -10, -20, 15]
>>>for y in x:
    if y < 0: continue
    print(y, ">0")
else: print("stop")
35 >0
21 >0
21 >0
1 >0
2 >0
32 >0
11 >0
38 >0
32 >0
31 >0
15 >0
stop

5. Завершение сеанса в среде IDLE