14 KiB
Отчёт по Теме 9
Соловьёва Екатерина. А-01-23
1. Запуск интерактивной оболочки IDLE.
2. Создание классов и их наследников
2.1. Создание автономного класса
Класс с именем Class1, содержащий 2 функции:
class Class1: #Объявление класса
def zad_zn(self,znach): #Метод 1 класса1 – задание значения data
self.data=znach # self - ссылка на экземпляр класса
def otobrazh(self): # Метод 2 класса1
print(self.data)#Отображение данных экземпляра класса
z1=Class1() #Создаём 1-й экземпляр класса
z2=Class1() #Создаём 2-й экземпляр класса
z1.zad_zn('экз.класса 1') #Обращение к методу класса у 1-го экз.
z1
<__main__.Class1 object at 0x00000244872A6660>
z2.zad_zn(-632.453) #Обращение к методу класса у 2-го экз.
z2
<__main__.Class1 object at 0x0000024487293C50>
z1.otobrazh()
экз.класса 1
z2.otobrazh()
-632.453
z1.data='Новое значение атрибута у экз.1' # Измените значение атрибута у первого экземпляра
z1.otobrazh()
Новое значение атрибута у экз.1
2.2. Создание класса-наследника
В объявлении класса после его имени в скобках перечисляются его «родительские классы»
class Class2(Class1): #Class2 - наследник класса Class1
def otobrazh(self): # Метод класса Class2 – переопределяет метод родителя
print('значение=',self.data)#Отображение данных экземпляра
z3=Class2()
dir(z3)
['__class__', '__delattr__', '__dict__', '__dir__', '__doc__', '__eq__', '__firstlineno__', '__format__', '__ge__', '__getattribute__', '__getstate__', '__gt__', '__hash__', '__init__', '__init_subclass__', '__le__', '__lt__', '__module__', '__ne__', '__new__', '__reduce__', '__reduce_ex__', '__repr__', '__setattr__', '__sizeof__', '__static_attributes__', '__str__', '__subclasshook__', '__weakref__', 'otobrazh', 'zad_zn']
z3.zad_zn('Совсем новое')
z3.otobrazh()
значение= Совсем новое
z1.otobrazh()
Новое значение атрибута у экз.1
del z1,z2,z3
Когда вызывается метод объекта, Python:
-
Сначала ищет метод в классе объекта (Class2)
-
Если не находит - ищет в родительских классах (Class1)
-
Продолжает по цепочке наследования
3. Использование классов, содержащихся в модулях
Модуль с именем Mod3:
class Class1: #Объявление класса Class1 в модуле
def zad_zn(self,znach): # 1 Метод класса
self.data=znach # self - ссылка на экземпляр класса Class1
def otobrazh(self): # 2 Метод класса
print(self.data)#Отображение данных экземпляра
class Class2(Class1): #Class2 - наследник класса Class1
def otobrazh(self): # Метод класса Class2
print('значение=',self.data)#Отображение данных экземпляра
def otobrazh(objekt): #Объявление самостоятельной функции
print('значение объекта=',objekt)
from Mod3 import Class1
z4=Class1()
z4.otobrazh()
Traceback (most recent call last):
File "<pyshell#31>", line 1, in <module>
z4.otobrazh()
File "C:\Users/Ekaterina/OneDrive/Desktop/Solovyova/python-labs/TEMA9\Mod3.py", line 5, in otobrazh
print(self.data)#Отображение данных экземпляра
AttributeError: 'Class1' object has no attribute 'data'
При создании z4 не вызывается метод zad_zn(), поэтому атрибут data не создаётся. При вызове z4.otobrazh() метод пытается обратиться к self.data, но этого атрибута не существует.
from Mod3 import Class1
z4=Class1() # Вызывается метод otobrazh() из класса Class1, который просто печатает self.data
z4.data='значение данного data у экз.4'
z4.otobrazh()
значение данного data у экз.4
Сравним с:
del z4
import Mod3
z4=Mod3.Class2() # Вызывается ПЕРЕОПРЕДЕЛЁННЫЙ метод otobrazh() из класса Class2
z4.zad_zn('Класс из модуля')
z4.otobrazh()
значение= Класс из модуля
Mod3.otobrazh('Объект') # Вызывается ОТДЕЛЬНАЯ ФУНКЦИЯ otobrazh()
значение объекта= Объект
Разница в выводе объясняется тем, что во втором случае вызывается переопределённый метод Class2.otobrazh() (с префиксом "значение ="), а в третьем - самостоятельная функция из модуля.
4. Использование специальных методов
Имена специальных методов предваряются одним или двумя подчерками и имеют вид: <имя специального метода> Для примера создам класс, содержащий два специальных метода
class Class3(Class2): #Наследник класса Class2, а через него – и класса Class1
def __init__(self,znach): #Конструктор вызывается при создании нового экземпляра класса
self.data=znach
def __add__(self,drug_zn): #Вызывается, когда экземпляр участвует в операции «+»
return Class3(self.data+drug_zn)
def zad_dr_zn(self,povtor): #А это - обычный метод
self.data*=povtor
Метод add - это один из методов, осуществляющих так называемую «перегрузку» операторов. Перегрузка операторов — это возможность определять поведение стандартных операторов (+, -, *, /, <, > и т.д.) для объектов собственных классов.
Для иллюстрации работы этих методов создам экземпляр класса Class3
z5=Class3('abc') #При создании экземпляра срабатывает конструктор
z5.otobrazh()
значение= abc
z6=z5+'def' № должен сработать специальный метод __add__
z6.otobrazh()
значение= abcdef
z6.zad_dr_zn(3)
z6.otobrazh()
значение= abcdefabcdefabcdef
5. Присоединение атрибутов к классу.
dir(Class3)
['__add__', '__class__', '__delattr__', '__dict__', '__dir__', '__doc__', '__eq__', '__firstlineno__', '__format__', '__ge__', '__getattribute__', '__getstate__', '__gt__', '__hash__', '__init__', '__init_subclass__', '__le__', '__lt__', '__module__', '__ne__', '__new__', '__reduce__', '__reduce_ex__', '__repr__', '__setattr__', '__sizeof__', '__static_attributes__', '__str__', '__subclasshook__', '__weakref__', 'otobrazh', 'zad_dr_zn', 'zad_zn']
Class3.fio='Иванов И.И.'
dir(Class3)
['__add__', '__class__', '__delattr__', '__dict__', '__dir__', '__doc__', '__eq__', '__firstlineno__', '__format__', '__ge__', '__getattribute__', '__getstate__', '__gt__', '__hash__', '__init__', '__init_subclass__', '__le__', '__lt__', '__module__', '__ne__', '__new__', '__reduce__', '__reduce_ex__', '__repr__', '__setattr__', '__sizeof__', '__static_attributes__', '__str__', '__subclasshook__', '__weakref__', 'fio', 'otobrazh', 'zad_dr_zn', 'zad_zn']
z7=Class3(123)
dir(z7)==dir(Class3)
False
dir(z7)
['__add__', '__class__', '__delattr__', '__dict__', '__dir__', '__doc__', '__eq__', '__firstlineno__', '__format__', '__ge__', '__getattribute__', '__getstate__', '__gt__', '__hash__', '__init__', '__init_subclass__', '__le__', '__lt__', '__module__', '__ne__', '__new__', '__reduce__', '__reduce_ex__', '__repr__', '__setattr__', '__sizeof__', '__static_attributes__', '__str__', '__subclasshook__', '__weakref__', 'data', 'fio', 'otobrazh', 'zad_dr_zn', 'zad_zn']
dir(Class3)
['__add__', '__class__', '__delattr__', '__dict__', '__dir__', '__doc__', '__eq__', '__firstlineno__', '__format__', '__ge__', '__getattribute__', '__getstate__', '__gt__', '__hash__', '__init__', '__init_subclass__', '__le__', '__lt__', '__module__', '__ne__', '__new__', '__reduce__', '__reduce_ex__', '__repr__', '__setattr__', '__sizeof__', '__static_attributes__', '__str__', '__subclasshook__', '__weakref__', 'fio', 'otobrazh', 'zad_dr_zn', 'zad_zn']
6. Выявление родительских классов
Такое выявление делается с помощью специального атрибута bases, например, выведу родительский класс для созданного класса Class3:
Class3.__bases__
(<class '__main__.Class2'>,)
Class2.__bases__
(<class '__main__.Class1'>,)
Class1.__bases__
(<class 'object'>,)
Class3.__mro__
(<class '__main__.Class3'>, <class '__main__.Class2'>, <class '__main__.Class1'>, <class 'object'>)
ZeroDivisionError.__mro__
(<class 'ZeroDivisionError'>, <class 'ArithmeticError'>, <class 'Exception'>, <class 'BaseException'>, <class 'object'>)
7. Создание свойства класса.
Свойство (property) класса – это особый атрибут класса, с которым можно производить операции чтения или задания его значения, а также удаление значения этого атрибута.
Создам, например, новый класс с определенным в нем свойством
class Class4:
def __init__(sam,znach):
sam.__prm=znach
def chten(sam):
return sam.__prm
def zapis(sam,znch):
sam.__prm=znch
def stiran(sam):
del sam.__prm
svojstvo=property(chten,zapis,stiran)
Здесь имеется 3 метода: chten, zapis, stiran, которые обслуживают созданное свойство, реализуя операции, соответственно, чтения, записи или удаления значений свойства. Теперь попробую некоторые операции с этим свойством
exempl=Class4(12) # Вызывается __init__(12)
exempl.svojstvo Вызывается chten() → возвращает self.__prm (12)
12
exempl.svojstvo=45 # Вызывается zapis(45) → self.__prm = 45
print(exempl.svojstvo) # Вызывается chten() → возвращает 45
45
del exempl.svojstvo # Вызывается stiran() → del self.__prm
exempl.svojstvo # атрибут удалён
Traceback (most recent call last):
File "<pyshell#48>", line 1, in <module>
exempl.svojstvo
File "<pyshell#42>", line 5, in chten
return sam.__prm
AttributeError: 'Class4' object has no attribute '_Class4__prm'
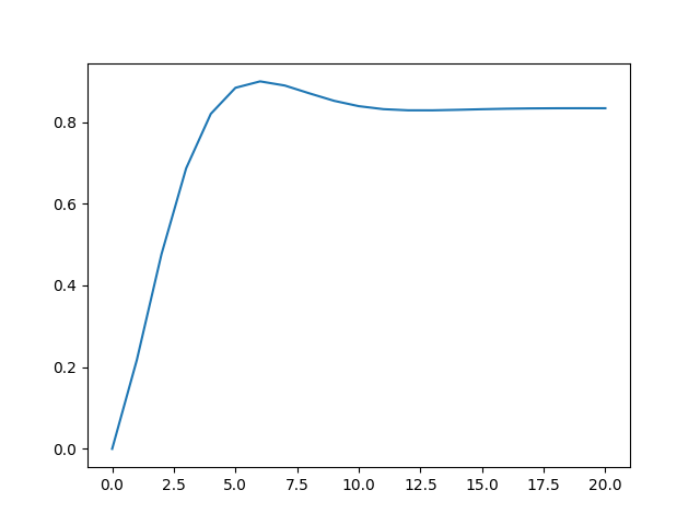
8. Рассмотрите пример представления в виде класса модели системы автоматического регулирования (САР), состоящей из последовательного соединения усилителя и двух инерционных звеньев, охваченных отрицательной обратной связью с усилителем.
Создадим модуль SAU.py с классом:
class SAU:
def init(self,zn_param):
self.param=zn_param
self.ypr=[0,0]
def zdn_zn(self,upr):
self.x=upr
def model(self):
def inerz(x,T,yy):
return (x+T*yy)/(T+1)
y0=self.x-self.ypr[1]*self.param[3] #Обр.связь с усилителем 2
y1=self.param[0]*y0 #Усилитель1
y2=inerz(y1,self.param[1],self.ypr[0]) #Инерционное звено1
y3=inerz(y2,self.param[2],self.ypr[1]) #Инерционное звено2
self.ypr[0]=y2
self.ypr[1]=y3
def otobraz(self):
print('y=',self.ypr[1])
модуль main_Sau.py:
###main_SAU
prm=[2.5,4,1.3,0.8] #Параметры модели: коэф.усиления, 2 пост.времени, обратная связь
from SAU import *
xx=[0]+[1]*20 #Входной сигнал – «ступенька»
SAUe=SAU(prm) # Создаём экземпляр класса
yt=[]
for xt in xx: # Прохождение входного сигнала
SAUe.zdn_zn(xt)
SAUe.model()
SAUe.otobraz()
yt.append(SAUe.ypr[1])
import pylab
pylab.plot(yt)
pylab.show()
Тестирование:
y= 0.0
y= 0.2173913043478261
y= 0.4763705103969754
y= 0.686594887811293
y= 0.8199324616478645
y= 0.8837201137353929
y= 0.8994188484874774
y= 0.8892777072047301
y= 0.870097963179993
y= 0.8518346102696789
y= 0.8387499784485772
y= 0.8314204114211459
y= 0.8286051955249649
y= 0.8285656555914835
y= 0.8297915186846528
y= 0.8312697736438287
y= 0.8324765218921963
y= 0.8332456979978418
y= 0.8336163607592184
y= 0.8337101315489143
y= 0.833654237067147
