13 KiB
Отчет по теме 8. Создание пользовательских классов и объектов.
Филиппова Евгения, А-01-23
1. Запуск интерактивной оболочки IDLE.
Цель работы: Изучение средств объектно-ориентированного программирования в среде Python.
import os
os.chdir(r'C:\Users\filip\Desktop\python-labs\TEMA9')
os.getcwd()
'C:\\Users\\filip\\Desktop\\python-labs\\TEMA9'
2. Создание классов и их наследников.
2.1. Создание автономного класса.
class Class1:#Объявление класса
def zad_zn(self,znach): #Метод 1 класса1 – задание значения data
self.data=znach # self - ссылка на экземпляр класса
def otobrazh(self): # self - ссылка на экземпляр класса
print(self.data) #Отображение данных экземпляра класса
z1=Class1() #Создаём 1-й экземпляр класса
z2=Class1() #Создаём 2-й экземпляр класса
z1.zad_zn('экз.класса 1') #Обращение к методу класса у 1-го экз.
z2.zad_zn(-632.453) #Обращение к методу класса у 2-го экз.
z1.otobrazh() # Обращение ко второму методу класса
экз.класса 1
z2.otobrazh()
-632.453
z1.data='Новое значение атрибута у экз.1'
z1.otobrazh()
Новое значение атрибута у экз.1
2.2. Создание класса-наследника.
class Class2(Class1): #Class2 - наследник класса Class1
def otobrazh(self): # Метод класса Class2 – переопределяет метод родителя
print('значение=',self.data) #Отображение данных экземпляра
z3=Class2()
dir(z3)
['__class__', '__delattr__', '__dict__', '__dir__', '__doc__', '__eq__', '__firstlineno__', '__format__', '__ge__', '__getattribute__', '__getstate__', '__gt__', '__hash__', '__init__', '__init_subclass__', '__le__', '__lt__', '__module__', '__ne__', '__new__', '__reduce__', '__reduce_ex__', '__repr__', '__setattr__', '__sizeof__', '__static_attributes__', '__str__', '__subclasshook__', '__weakref__', 'otobrazh', 'zad_zn']
z3.zad_zn('Совсем новое')
z3.otobrazh()
значение= Совсем новое
#сработал метод второго класса, потому что он переопределен.
z1.otobrazh()
Новое значение атрибута у экз.1
#значение не изменилось, потому что это экземпляр класса 1.
del z1,z2,z3
3. Использование классов, содержащихся в модулях.
Создание модуля Mod3:
class Class1: #Объявление класса Class1 в модуле
def zad_zn(self,znach): # 1 Метод класса
self.data=znach # self - ссылка на экземпляр класса Class1
def otobrazh(self): # 2 Метод класса
print(self.data)#Отображение данных экземпляра
class Class2(Class1): #Class2 - наследник класса Class1
def otobrazh(self): # Метод класса Class2
print('значение=',self.data)#Отображение данных экземпляра
def otobrazh(objekt): #Объявление самостоятельной функции
print('значение объекта=',objekt)
from Mod3 import Class1
z4=Class1()
z4.otobrazh()
Traceback (most recent call last):
File "<pyshell#31>", line 1, in <module>
z4.otobrazh()
File "C:\Users\filip\Desktop\python-labs\TEMA9\Mod3.py", line 5, in otobrazh
print(self.data)#Отображение данных экземпляра
AttributeError: 'Class1' object has no attribute 'data'
Ошибка возникает из-за того что данные экземпляра не были определены.
from Mod3 import Class1
z4=Class1()
z4.data='значение данного data у экз.4'
z4.otobrazh()
значение данного data у экз.4
del z4
В этом варианте ошибки не было потому что задали значение экземпляра.
import Mod3 #Полный импорт содержимого модуля
z4=Mod3.Class2()
z4.zad_zn('Класс из модуля')
z4.otobrazh()
значение= Класс из модуля
Mod3.otobrazh('Объект')
значение объекта= Объект
Был импортирован весь модуль и из него с использованием разных методов был вызван otobrazh.
4. Использование специальных методов.
Имена специальных методов предваряются одним или двумя подчерками и имеют вид: <имя специального метода>
Пример класса с 2-мя специальными методами:
class Class3(Class2): #Наследник класса Class2, а через него – и класса Class1
def __init__(self,znach): #Конструктор-вызывается при создании нового экземпляра класса
self.data=znach
def __add__(self,drug_zn): #Вызывается, когда экземпляр участвует в операции «+»
return Class3(self.data+drug_zn)
def zad_dr_zn(self,povtor): #А это - обычный метод
self.data*=povtor
Метод add - это один из методов, осуществляющих так называемую «перегрузку» операторов.
z5=Class3('abc') #При создании экземпляра срабатывает конструктор
z5.otobrazh()
значение= abc
z6=z5+'def'
z6.otobrazh()
значение= abcdef
z6.zad_dr_zn(3)
z6.otobrazh()
значение= abcdefabcdefabcdef
5. Присоединение атрибутов к классу.
Вновь выведите список атрибутов класса Class3. Появился ли атрибут rozden у класса?
Вывод список атрибутов класса Class3:
dir(Class3)
['__add__', '__class__', '__delattr__', '__dict__', '__dir__', '__doc__', '__eq__', '__firstlineno__', '__format__', '__ge__', '__getattribute__', '__getstate__', '__gt__', '__hash__', '__init__', '__init_subclass__', '__le__', '__lt__', '__module__', '__ne__', '__new__', '__reduce__', '__reduce_ex__', '__repr__', '__setattr__', '__sizeof__', '__static_attributes__', '__str__', '__subclasshook__', '__weakref__', 'otobrazh', 'zad_dr_zn', 'zad_zn']
Новый атрибут класса:
Class3.fio='Иванов И.И.'
dir(Class3)
['__add__', '__class__', '__delattr__', '__dict__', '__dir__', '__doc__', '__eq__', '__firstlineno__', '__format__', '__ge__', '__getattribute__', '__getstate__', '__gt__', '__hash__', '__init__', '__init_subclass__', '__le__', '__lt__', '__module__', '__ne__', '__new__', '__reduce__', '__reduce_ex__', '__repr__', '__setattr__', '__sizeof__', '__static_attributes__', '__str__', '__subclasshook__', '__weakref__', 'fio', 'otobrazh', 'zad_dr_zn', 'zad_zn']
#у класса появился новый атрибут fio.
z7=Class3(123) #новый экземпляр
dir(z7)
['__add__', '__class__', '__delattr__', '__dict__', '__dir__', '__doc__', '__eq__', '__firstlineno__', '__format__', '__ge__', '__getattribute__', '__getstate__', '__gt__', '__hash__', '__init__', '__init_subclass__', '__le__', '__lt__', '__module__', '__ne__', '__new__', '__reduce__', '__reduce_ex__', '__repr__', '__setattr__', '__sizeof__', '__static_attributes__', '__str__', '__subclasshook__', '__weakref__', 'data', 'fio', 'otobrazh', 'zad_dr_zn', 'zad_zn']
#список атрибутов экземпляра не совпадает с атрибутами класса?
dir(z7)==dir(Class3)
False
z7.fio
'Иванов И.И.'
#новый атрибут
z7.rozden='1987'
dir(z7)
['__add__', '__class__', '__delattr__', '__dict__', '__dir__', '__doc__', '__eq__', '__firstlineno__', '__format__', '__ge__', '__getattribute__', '__getstate__', '__gt__', '__hash__', '__init__', '__init_subclass__', '__le__', '__lt__', '__module__', '__ne__', '__new__', '__reduce__', '__reduce_ex__', '__repr__', '__setattr__', '__sizeof__', '__static_attributes__', '__str__', '__subclasshook__', '__weakref__', 'data', 'fio', 'otobrazh', 'rozden', 'zad_dr_zn', 'zad_zn'] #появился новый атрибут rozden
dir(Class3)
['__add__', '__class__', '__delattr__', '__dict__', '__dir__', '__doc__', '__eq__', '__firstlineno__', '__format__', '__ge__', '__getattribute__', '__getstate__', '__gt__', '__hash__', '__init__', '__init_subclass__', '__le__', '__lt__', '__module__', '__ne__', '__new__', '__reduce__', '__reduce_ex__', '__repr__', '__setattr__', '__sizeof__', '__static_attributes__', '__str__', '__subclasshook__', '__weakref__', 'fio', 'otobrazh', 'zad_dr_zn', 'zad_zn'] #не появился новый атрибут rozden
6. Выявление родительских классов.
#для Class3 родительским является Class2
Class3.__bases__
(<class '__main__.Class2'>,)
#для Class2 родительским является Class1
Class2.__bases__
(<class '__main__.Class1'>,)
#Class1 унаследован от базового класса object.
Class1.__bases__
(<class 'object'>,)
#цепочка наследования классов 3,2,1
Class3.__mro__
(<class '__main__.Class3'>, <class '__main__.Class2'>, <class '__main__.Class1'>, <class 'object'>)
#цепочка наследования для встроенного класса ошибок «деление на ноль»
ZeroDivisionError.__mro__
(<class 'ZeroDivisionError'>, <class 'ArithmeticError'>, <class 'Exception'>, <class 'BaseException'>, <class 'object'>)
7. Создание свойства класса.
Свойство (property) класса – это особый атрибут класса, с которым можно производить операции чтения или задания его значения, а также удаление значения этого атрибута.
class Class4:
def __init__(sam,znach):
sam.__prm=znach
def chten(sam):
return sam.__prm
def zapis(sam,znch):
sam.__prm=znch
def stiran(sam):
del sam.__prm
svojstvo=property(chten,zapis,stiran)
exempl=Class4(12)
exempl.svojstvo
12
exempl.svojstvo=45
print(exempl.svojstvo)
45
del exempl.svojstvo
exempl.svojstvo
Traceback (most recent call last):
File "<pyshell#101>", line 1, in <module>
exempl.svojstvo
File "<pyshell#95>", line 5, in chten
return sam.__prm
AttributeError: 'Class4' object has no attribute '_Class4__prm'
В результате чтения после удаления выдана ошибку, так как атрибут был удален методом stiran.
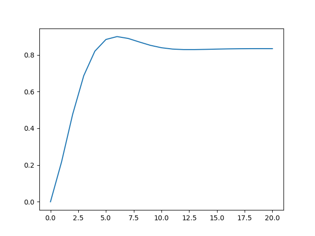
8. Пример представления в виде класса модели САР, состоящей из последовательного усилителя и 2 инерционных звеньев, охваченных ООС с усилителем.
Создан модуль SAU.py с классом:
class SAU:
def __init__(self,zn_param):
self.param=zn_param
self.ypr=[0,0]
def zdn_zn(self,upr):
self.x=upr
def model(self):
def inerz(x,T,yy):
return (x+T*yy)/(T+1)
y0=self.x-self.ypr[1]*self.param[3] #Обр.связь с усилителем 2
y1=self.param[0]*y0 #Усилитель1
y2=inerz(y1,self.param[1],self.ypr[0]) #Инерционное звено1
y3=inerz(y2,self.param[2],self.ypr[1]) #Инерционное звено2
self.ypr[0]=y2
self.ypr[1]=y3
def otobraz(self):
print('y=',self.ypr[1])
Была создана основная программа для формирования САУ с помощью модуля SAU:
###main_SAU
prm=[2.5,4,1.3,0.8] #Параметры модели: коэф.усиления, 2 пост.времени, обратная связь
from SAU import *
xx=[0]+[1]*20 #Входной сигнал – «ступенька»
SAUe=SAU(prm) # Создаём экземпляр класса
yt=[]
for xt in xx: # Прохождение входного сигнала
SAUe.zdn_zn(xt)
SAUe.model()
SAUe.otobraz()
yt.append(SAUe.ypr[1])
import pylab
pylab.plot(yt)
pylab.show()
Был запущен модуль main_SAU
import main_SAU
y= 0.0
y= 0.2173913043478261
y= 0.4763705103969754
y= 0.686594887811293
y= 0.8199324616478645
y= 0.8837201137353929
y= 0.8994188484874774
y= 0.8892777072047301
y= 0.870097963179993
y= 0.8518346102696789
y= 0.8387499784485772
y= 0.8314204114211459
y= 0.8286051955249649
y= 0.8285656555914835
y= 0.8297915186846528
y= 0.8312697736438287
y= 0.8324765218921963
y= 0.8332456979978418
y= 0.8336163607592184
y= 0.8337101315489143
y= 0.833654237067147
9. Завершение работы.
Сеанс в IDLE был завершен.
